2021年人教版小学数学四年级上册 期末能力过关卷02(含答案)
展开
这是一份2021年人教版小学数学四年级上册 期末能力过关卷02(含答案),共6页。试卷主要包含了填一填,辨一辨,选一选,列竖式计算,灵活运用,解决问题等内容,欢迎下载使用。
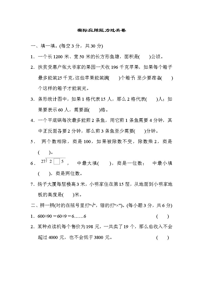
实际应用能力过关卷一、填一填。(每空3分,共30分)1.一个长1200米、宽50米的长方形鱼塘,面积是( )公顷。2.扶贫受惠户张大爷家的果园一天收196千克苹果,如果每个箱子最多能装25千克,这些苹果能装满( )个箱子;至少要准备( )个这样的箱子才能装完。3.条形统计图中,如果1格代表15人,那么2格代表( )人;如果要表示60人,需要画( )格。4.一个平底锅每次最多能煎2条鱼,用它煎1条鱼需要4分钟,其中正反面各要2分钟,那么煎3条鱼至少需要( )分钟。5. 两个数相除,商是100,如果被除数不变,除数乘2,商是( )。6. ,中最大填( ),商是一位数;中最小填( ),商是两位数。7.扬子大厦每层楼高3米,小明家住在第15层,从地面到小明家地板的高度是( )米。二、辨一辨(对的在括号里打“√”,错的打“×”)。(每小题3分,共6分)1.600÷90=60÷9=6……6 ( )2.某种点读机每个售价为198元,一共卖了19个,那么总收入不会超过4000元,也不会低于3800元。 ( )
三、选一选。(每小题3分,共15分)1.一艘轮船往返于甲港和乙港。去的时候速度是24千米/时,用了 5小时,返回时少用了1小时。返回时的速度是( )千米/时。A.20 B.30 C.1202.煮1个鸡蛋需要8分钟,一口锅一次最多可以煮15个鸡蛋,那么煮12个鸡蛋至少需要( )分钟。A.96 B.8 C.1203.我国发射的“神舟十一号”飞船绕地球8周约用720分钟,绕地球200周约用多少分钟?列式是( )。A.720÷8÷200 B.720÷8×200 C.720÷200×84.张强骑自行车的速度是250米/分。照此计算,他1小时所行的路程为( )。A.250米 B.15000米 C.250000米5.妈妈做饭时要做的工作和所需的时间如下表: 妈妈至少用( )分钟就可以让家人吃上饭了。A.48 B.40 C.25四、列竖式计算。(每小题4分,共12分)650÷25= 806×57= 6500÷700= 五、灵活运用,解决问题。(共37分)1.一艘轮船从大连开往青岛,8小时到达,速度是21千米/时,返回时只用了6小时,返回时比去时每小时多行多少千米?(6分) 2.军军和东东各有“团长”“营长”“连长”三枚军棋,级别高的可以“吃掉”级别低的。如果每人每次出一枚军棋,且军军先出,那么东东怎样出棋才能赢?(7分)3.下面是茵茵家所在居民楼的三个单元的住户一月份的用电情况统计表。(1)把上表填完整。(5分)(2)三单元交电费400元,请计算出全楼应交的电费。(5分) 4.一个长方形林场的长是12千米,张叔叔开汽车以80千米/时的速度绕林场一周需要半小时。(1)这个林场的周长是多少千米?(7分) (2)这个林场的面积是多少公顷?(7分)
答案一、1.6 2.7 8 3.30 4 4.6 【点拨】2×3=6(分钟)。 5.50 【点拨】被除数不变时,商与除数之间的变化是“相反”的关系。 6.6 7 7.42 【点拨】(15-1)×3=42(米)。 二、1.× 2.× 三、1.B 2.B 3.B 4.B 5.C 四、26 45942 9……200 (竖式略) 五、1.8×21÷6-21=7(千米) 答:返回时比去时每小时多行7千米。 【点拨】先求出返回时的速度,再求与去时的速度差。 2.按如上表格中的策略出棋,东东才能赢。3.(1)1424 52 50 50 3160(2)800÷400=2(度/元)3160÷2=1580(元)答:全楼应交电费1580元。
4.(1)80÷2=40(千米)答:这个林场的周长是40千米。(2)40÷2-12=8(千米)12×8=96(平方千米)96平方千米=9600公顷答:这个林场的面积是9600公顷。
相关试卷
这是一份2022年人教版小学数学三年级下册期末能力过关卷02(含答案),共9页。试卷主要包含了认真审题,填一填,仔细推敲,选一选,细心的你,算一算,按要求做题,聪明的你,答一答等内容,欢迎下载使用。
这是一份2022年人教版小学数学四年级下册期末能力过关卷02(含答案),共9页。试卷主要包含了仔细审题,填一填,仔细推敲,选一选,把合适的算式和问题连起来,根据算式提出问题,聪明的你,答一答等内容,欢迎下载使用。
这是一份2022年人教版小学数学五年级下册期末能力过关卷02(含答案),共10页。试卷主要包含了仔细审题,填一填,火眼金睛,判对错,仔细推敲,选一选,求下面立体图形的表面积和体积,聪明的你,答一答等内容,欢迎下载使用。

