所属成套资源:【期末必备】2021-2022学年高一生物上学期期末诊断性测试卷(人教版2019必修1)
- 专题03 蛋白质是生命活动的主要承担者(知识点串讲)-2021-2022学年高一生物上学期期末考点大串讲(人教版2019必修1)学案 学案 1 次下载
- 专题04 核酸、糖类和脂质(知识点串讲)-2021-2022学年高一生物上学期期末考点大串讲(人教版2019必修1)学案 学案 1 次下载
- 专题06 细胞器之间的分工合作(知识点串讲)-2021-2022学年高一生物上学期期末考点大串讲(人教版2019必修1)学案 学案 1 次下载
- 专题07 细胞的物质输入和输出(知识点串讲)-2021-2022学年高一生物上学期期末考点大串讲(人教版2019必修1)学案 学案 2 次下载
- 专题09 细胞呼吸的原理和应用(知识点串讲)-2021-2022学年高一生物上学期期末考点大串讲(人教版2019必修1)学案 学案 2 次下载
专题05 细胞膜和细胞核(知识点串讲)-2021-2022学年高一生物上学期期末考点大串讲(人教版2019必修1)学案
展开
这是一份专题05 细胞膜和细胞核(知识点串讲)-2021-2022学年高一生物上学期期末考点大串讲(人教版2019必修1)学案,文件包含专题05细胞膜和细胞核原卷版-2021-2022学年上学期高一生物期末复习之重难点突破人教版2019必修1doc、专题05细胞膜和细胞核解析版-2021-2022学年上学期高一生物期末复习之重难点突破人教版2019必修1doc等2份学案配套教学资源,其中学案共27页, 欢迎下载使用。
重难点索引:
1.细胞膜的结构和功能
2.体验制备细胞膜的方法
3.细胞核的结构及其功能
重点1:细胞膜的结构和功能
1.结构
2.细胞膜的三大功能之一——细胞间信息交流的方式
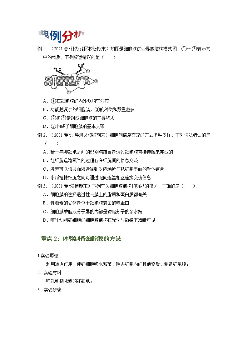
例1.(2021春•让胡路区校级期末)如图是细胞膜的亚显微结构模式图,①~③表示其中的物质,下列叙述错误的是( )
A.①在细胞膜的内外侧均有分布
B.功能越复杂的细胞膜,②的种类和数量越多
C.②和③是组成细胞膜的主要物质
D.③构成了细胞膜的基本支架
【解答】解:A、①是糖蛋白,糖蛋白存在于细胞膜的外侧,A错误;
B、②是蛋白质,蛋白质是生命活动的体现者,功能越复杂的细胞膜②的种类和数量越多,B正确;
C、②蛋白质和③磷脂是组成细胞膜的主要物质,C正确;
D、③磷脂双分子层构成了细胞膜的基本支架,D正确。
故选:A。
例2.(2021春•沙坪坝区校级期末)细胞间信息交流的方式多种多样,下列说法错误的是( )
A.精子与卵细胞之间的识别与结合是通过细胞膜直接接触来完成的
B.红细胞运输氧气的过程存在细胞间的信息交流
C.激素可以通过血液运输到对应场所与靶细胞表面的受体结合
D.水稻植株细胞之间可通过胞间连丝相互连接交流信息
【解答】解:A、精子和卵细胞之间的识别和结合,依靠细胞膜的接触,传递信息,A正确;
B、血红蛋白在高浓度的氧气条件下容易与氧气结合,低浓度条件下与氧气分离,体现细胞膜物质运输的功能,但不属于细胞间的交流,B错误;
C、细胞分泌的激素通过血液运输与靶细胞的细胞膜表面的受体结合,将信息传递给靶细胞,C正确;
D、相邻两个细胞之间形成通道,携带信息的物质通过通道进入另一个细胞,如水稻植株细胞壁的胞间连丝相互连接,形成通道,交流信息,D正确。
故选:B。
例3.(2021春•淄博期末)下列有关细胞膜结构和功能的叙述,正确的是( )
A.细胞膜的选择透过性与膜上的脂质和蛋白质都有关
B.性激素的受体是位于细胞膜表面的糖蛋白
C.细胞膜磷脂双分子层的内部是磷脂分子的亲水端
D.哺乳动物红细胞的细胞膜结构在光学显微镜下清晰可见
【解答】解:A、细胞膜的选择透过性与膜上的脂质和蛋白质都有关,A正确;
B、性激素的受体位于细胞内,B错误;
C、细胞膜磷脂双分子层的内部是磷脂分子的疏水端,C错误;
D、光学显微镜下看不到细胞膜,D错误。
故选:A。
重点2:体验制备细胞膜的方法
1.实验原理
利用渗透作用,使红细胞吸水涨破,除去细胞内的其他物质,制备细胞膜。
2.实验材料
哺乳动物成熟的红细胞。
3.实验步骤
【特别提醒】 该实验在试管中进行时,需要高速离心将细胞膜与其他物质分离开,才能获得较纯的细胞膜。
4.实验注意的问题
(1)取得红细胞后应先用适量的生理盐水稀释,目的是:
①使红细胞分散开,不易凝集成块。
②使红细胞暂时维持原有的形态。
(2)操作时载物台应保持水平,否则易使蒸馏水流走。
(3)滴蒸馏水时应缓慢,边滴加边用吸水纸吸引,注意不要把细胞吸跑,同时用显微镜观察红细胞的形态变化。
例4.(2021秋•宁波期末)将下列生物或细胞放入清水中,会吸水胀破的是( )
A.洋葱表⽪细胞B.⼤肠杆菌
C.草履虫D.人成熟红细胞
【解答】解:A、洋葱表皮细胞是植物细胞,由于有细胞壁的保护作用,放入清水中,不会吸水涨破,A错误;
B、大肠杆菌有细菌细胞壁,有保护细胞并维持细胞形态的作用,放入清水中,不会吸水胀破,B错误;
C、草履虫生活在淡水中,放入清水中,不会吸水胀破,C错误;
D、人成熟红细胞放在清水中会发生渗透吸水,导致红细胞渗透吸水胀破,D正确。
故选:D。
例5.(2021秋•临沂期末)将哺乳动物的成熟红细胞放入低渗溶液中处理,造成质膜破裂发生溶血现象,然后冲洗掉内溶物质所剩下的保持原来形态、大小的质膜结构,称为红细胞血影。下列叙述错误的是( )
A.红细胞血影不含核膜和细胞器膜,适合作为研究膜的常用材料
B.磷脂双分子层构成红细胞血影的基本支架
C.红细胞血影的形态、大小维持原状,与细胞骨架有关道
D.放入清水中的红细胞会胀破,是因为大量水分耗能渗透进入细胞
【解答】解:A、根据分析可知,红细胞血影不含核膜和细胞器膜,适合作为研究膜的常用材料,A正确;
B、红细胞血影是指提取的质膜,磷脂双分子层可构成红细胞质膜的基本支架,B正确;
C、细胞骨架是由蛋白质纤维构成的网架结构,与细胞运动、分裂、分化等生命活动密切相关。红细胞血影的形态、大小维持原状,与细胞骨架有关,C正确;
D、水分进入细胞为自由扩散或协助扩散,不消耗能量,D错误。
故选:D。
例6.(2021秋•乐山期末)下列关于制备细胞膜的说法,正确的是( )
A.制备原理是通过盐酸改变细胞膜的通透性
B.制备时,实验材料可选用鸡成熟的红细胞
C.实验过程中观察到红细胞凹陷消失,很快细胞破裂
D.取得的红细胞应该用生理盐水稀释,以使细胞涨破
【解答】解:A、制备原理是将哺乳动物和人成熟的红细胞放在蒸馏水中吸水涨破,A错误;
B、制备细胞膜时应该选用哺乳动物成熟的红细胞,鸡成熟的红细胞中含有细胞核和具膜结构的细胞器,B错误;
C、实验中细胞在蒸馏水中吸水,可以观察到红细胞凹陷消失,很快细胞破裂,C正确;
D、取得的红细胞应该用生理盐水稀释,以观察细胞保持正常形态,作为对照,D错误。
故选:C。
重点3:细胞核的结构及其功能
【特别提醒】(1)核膜、核仁在细胞周期中表现为周期性的消失和重建。
(2)核膜和核孔都具有选择透过性。
(3)核孔的数量、核仁的大小与细胞代谢有关,如代谢旺盛,蛋白质合成量大的细胞,核孔数多,核仁较大。
(4)凡是无核细胞,既不能生长也不能分裂,如哺乳动物和人的成熟红细胞植物的筛管细胞;人工去核的细胞,一般也不能存活太久。
(5)有些细胞不只具有一个细胞核,如双小核草履虫有两个细胞核,人的骨骼肌细胞中细胞核多达数百个。
例7.(2021春•泗县校级期末)下列关于细胞核的叙述,正确的是( )
A.大分子物质从核孔进出穿越了两层生物膜
B.细胞核是遗传信息库,控制着生物的所有性状
C.核孔是蛋白质、RNA、DNA等大分子进出细胞核通道
D.细胞周期中染色体与染色质的转变和核膜、核仁的消失与重建基本同步
【解答】解:A、大分子物质从核孔进出穿越了0层生物膜,A错误;
B、细胞核是遗传信息库,但还有少数遗传信息存在于线粒体和叶绿体中,因此细胞核不能控制所有生物性状,B错误;
C、核孔是蛋白质和RNA大分子物质进出细胞核的通道,核孔也具有选择性,如DNA不能通过核孔,C错误;
D、细胞周期中染色体与染色质的转变与核膜、核仁的消失与重建基本同步,都发生在前期和末期,D正确。
故选:D。
例8.(2021春•萨尔图区校级期末)如图为典型的细胞核及其周围部分结构示意图,下列说法错误的是( )
A.图中1和5的连通,使细胞质和核内物质的联系更为紧密
B.图中2为核孔复合体,通过该结构不仅可以实现核质之间的物质交换,还可以实现信息交流
C.若该细胞核内的4被破坏,该细胞蛋白质的合成将不能正常进行
D.细胞核是细胞生命活动的控制中心和细胞代谢中心
【解答】解:A、图中1表示内质网,5表示核膜,内质网与核膜相连,使细胞质和核内物质的联系更为紧密,A正确;
B、图中2表示核孔,是细胞核与细胞质之间物质交换和信息交流的重要通道,B正确;
C、核仁与核糖体的形成有关,而核糖体是合成蛋白质的场所,因此若该细胞核内的4被破坏,该细胞蛋白质的合成将不能正常进行,C正确;
D、细胞核是细胞生命活动的控制中心和细胞代谢的控制中心,细胞质是细胞代谢的中心,D错误。
故选:D。
例9.(2021春•城关区校级期末)观察如图所示的模式图,下列相关说法不正确的是( )
A.图中3为核仁,与核糖体RNA的合成有关
B.图中2为核孔,是DNA和蛋白质进出的通道
C.图中4为核膜,是一种双层膜
D.图中1为染色质,有时形成染色体
【解答】解:A、3核仁与某种RNA(rRNA)的合成以及核糖体的形成有关,A正确;
B、2核孔是大分子物质进出细胞核的通道,如蛋白质和RNA等,但DNA不能通过核孔进出细胞核,B错误;
C、4核膜是一种双层膜,C正确;
D、1染色质与染色体是同一物质在细胞不同时期的两种存在状态,D正确。
故选:B。
例10.(2021春•湖北期末)如图为细胞核的结构模式图,下列叙述错误的是( )
A.①易被碱性染料染色,经核孔进入细胞质,跨0层生物膜
B.②与核糖体的形成有关,其内存在碱基互补配对现象
C.③为核膜,双层膜,上有核孔,核膜外膜与内质网相连
D.细胞核是遗传信息库,是细胞遗传和代谢的控制中心
【解答】解:A、①表示染色质,易被碱性染料染色,不能进入细胞质,A错误;
B、②核仁与某种RNA(rRNA)的合成有关,其内存在碱基互补配对现象,也与核糖体的形成有关,B正确;
C、③为核膜,双层膜结构,核膜上有核孔,是大分子进出细胞核的通道,核膜外膜与内质网相连,C正确;
D、细胞核是遗传信息库,是细胞遗传和代谢的控制中心,D正确。
故选:A。
一、单项选择题(共16小题,每小题3分,共48分)
1.(2021春•让胡路区校级期末)生物膜所含的蛋白质叫膜蛋白,是生物膜功能的主要承担者。关于膜蛋白的叙述错误的是( )
A.膜蛋白可参与细胞间的信息交流
B.膜蛋白可作为物质跨膜运输的载体
C.大多数膜蛋白是静止的,在细胞膜上的分布是对称的
D.膜蛋白是在细胞内的核糖体上合成的
【解答】解:A、细胞膜上的膜蛋白的功能具有多样性,如受体蛋白能接收信号分子传递的信息,A正确;
B、物质跨膜运输有的需要膜蛋白作为载体参与,如主动运输和协助扩散等,B正确;
C、大多数膜蛋白是运动的,并且在细胞膜上的分布是不对称的,C错误;
D、膜蛋白与其他蛋白质一样,合成场所是核糖体,D正确。
故选:C。
2.(2021春•萨尔图区校级期末)下列关于细胞膜结构与功能的叙述,不正确的是( )
A.细胞膜中的蛋白质数量越多,细胞膜的功能越复杂
B.在唾液分泌反射过程中,体现了细胞膜的信息传递功能
C.在胰岛素的分泌过程中,可以体现细胞膜具有一定的流动性
D.在人体受到禽流感病毒侵染后发生免疫反应的过程中,体现了细胞膜的识别功能
【解答】解:A、功能越复杂的细胞膜,其中含有的蛋白质的种类和数量就越多,A错误;
B、神经递质与其突触后膜受体结合后引发后膜电位的变化,体现了细胞膜的信息传递功能,B正确;
C、胰岛素的分泌方式为胞吐,可以体现细胞膜的结构特点,具有一定的流动性,C正确;
D、机体的免疫细胞识别禽流感病毒,体现了细胞膜的识别功能,D正确。
故选:A。
3.(2021春•绿园区校级期末)真核细胞的生物膜在细胞的生命活动中起重要作用。下列叙述错误的是( )
A.肝细胞与胰岛素结合以及肝细胞吸收葡萄糖均依赖细胞膜的功能
B.溶酶体膜围成的区室有利于内部合成和储存各种水解酶
C.胰腺腺泡细胞中分泌蛋白的运输涉及生物膜之间的融合
D.核膜上的核孔可以选择性地让生物大分子进出细胞核
【解答】解:A、肝细胞与胰岛素结合要依赖细胞膜上的糖蛋白,肝细胞吸收葡萄糖要依赖膜上的载体蛋白,A正确;
B、水解酶的化学本质是蛋白质,蛋白质的合成场所在核糖体,B错误;
C、胰腺腺泡细胞中分泌蛋白的运输涉及生物膜之间的融合与内质网、高尔基体和细胞膜的流动性有关,C正确;
D、核膜上的核孔可以选择性地让生物大分子进出细胞核,如RNA和蛋白质可以通过,DNA不能通过,D正确。
故选:B。
4.(2021春•南岗区校级期末)细胞膜的结构特点是具有一定的流动性,下列实例不能反映该特点的是( )
A.人的B淋巴细胞与小鼠的骨髓瘤细胞的融合
B.吞噬细胞吞噬病菌
C.核糖体合成的蛋白质进入细胞核
D.变形虫伸出伪足
【解答】解:A、人的B淋巴细胞与小鼠的骨髓瘤细胞的融合,说明细胞膜具有一定的流动性,A错误;
B、吞噬细胞吞噬病菌属于胞吞的方式,依赖于细胞膜的流动性,B错误;
C、核糖体合成的蛋白质通过核孔进入细胞核,不经过膜结构,与细胞膜的流动性无关,C正确;
D、变形虫伸出伪足,说明细胞膜具有一定的流动性,D错误。
故选:C。
5.(2021春•会宁县校级期末)细胞膜功能的复杂程度,主要取决于膜上的( )
A.磷脂的含量B.水的含量
C.多糖的种类D.蛋白质的种类和数量
【解答】解:由分析可知,细胞膜功能的复杂程度主要取决于膜上蛋白质的种类和数量。
故选:D。
6.(2021春•尖山区校级期末)下列有关细胞间的信息交流的叙述,正确的是( )
A.激素与靶细胞膜上的载体蛋白结合,将信息传递给靶细胞
B.受精作用、白细胞吞噬病菌都与细胞识别有关
C.高等植物细胞之间的胞间连丝只起物质通道的作用
D.多细胞生物体细胞间功能协调性的实现完全依赖细胞膜表面的糖蛋白
【解答】解:A、激素与靶细胞膜上的受体蛋白结合,将信息传递给靶细胞,而载体蛋白是运输物质跨膜运输的结构,A错误:
B、受精作用首先要经过精子与卵细胞的识别作用,白细胞吞噬病菌,都与细胞的识别作用有关,B正确;
C、高等植物细胞之间的胞间连丝既能起物质通道的作用,也能使细胞相互沟通,通过携带信息的物质来交流信息,C错误;
D、多细胞生物体内细胞间的功能协调不仅仅依赖于细胞膜表面的糖蛋白进行的信息交流(细胞间信息交流也可以不依靠细胞膜上的糖蛋白,如通过胞间连丝),还依赖于物质和能量交换,D错误。
故选:B。
7.(2021春•尖山区校级期末)下列关于细胞内生物膜在结构上具有一定连续性的叙述,错误的是( )
A.内质网膜鼓出形成囊泡,囊泡与高尔基体膜融合
B.细胞质中囊泡与核糖体膜融合
C.细胞膜向内凹陷形成囊泡,离开细胞膜回到细胞质中
D.高尔基体膜突出形成囊泡,离开高尔基体与细胞膜融合
【解答】解:A、内质网通过“出芽”形成囊泡,囊泡与高尔基体膜融合体现了细胞内生物膜在结构上具有一定连续性,A正确;
B、核糖体不具有膜结构,B错误;
C、细胞膜向内凹陷形成囊泡,离开细胞膜回到细胞质中,细胞膜转化成了囊泡的膜,体现了细胞内生物膜在结构上具有一定连续性,C正确;
D、高尔基体膜突出形成囊泡,离开高尔基体膜与细胞膜融合体现了细胞内生物膜在结构上具有一定连续性,D正确。
故选:B。
8.(2021秋•南充期末)科学家常用哺乳动物成熟的红细胞作为研究细胞膜的材料,原因是( )
A.哺乳动物成熟的红细胞更容易从动物血液中获得
B.哺乳动物成熟的红细胞没有核膜、线粒体膜等结构
C.哺乳动物成熟的红细胞在光学显微镜下容易观察
D.哺乳动物成熟的红细胞容易在蒸馏水中吸水胀破
【解答】解:哺乳动物成熟的红细胞内没有核膜、线粒体膜等其他膜结构,提取的生物膜只有细胞膜,因此常用哺乳动物成熟的红细胞作为材料来研究细胞膜的组成。
故选:B。
9.(2021秋•扬州期末)用哺乳动物成熟红细胞作为制备细胞膜的实验材料,其依据不包括( )
A.材料容易获取
B.没有细胞壁
C.细胞中没有细胞器和细胞核
D.细胞中只有核糖体,没有其他具膜细胞器
【解答】解:A、哺乳动物的成熟红细胞容易获取,A错误;
B、动物细胞不具有细胞壁,B错误;
CD、哺乳动物成熟的红细胞内不含细胞核和细胞器,C错误;D正确。
故选:D。
10.(2021秋•成都期末)用猪的新鲜血液制备细胞膜的实验中,稀释红细胞的液体和使红细胞涨破的液体分别是( )
A.蒸馏水、蒸馏水B.生理盐水、蒸馏水
C.生理盐水、生理盐水D.蒸馏水、生理盐水
【解答】解:制备细胞膜时,稀释红细胞的液体是生理盐水,目的是保持细胞正常的形态;使细胞涨破的方法是放在蒸馏水中吸水涨破。
故选:B。
11.(2021秋•甘州区校级期末)制备细胞膜时,通常选取的细胞和处理的方法分别是( )
A.猪成熟的红细胞,将其放入生理盐水中
B.白细胞,将其放入蒸馏水中
C.猪成熟的红细胞,将其放入蒸馏水中
D.白细胞,将其放入生理盐水中
【解答】解:A、猪成熟的红细胞在生理盐水中能保持原有形状,不会吸水胀破,因此无法获得细胞膜,A错误;
B、白细胞含有细胞核和各种细胞器,胀破后得到的膜结构除细胞膜外还有核膜和多种细胞器膜,B错误;
C、猪成熟的红细胞没有细胞器和细胞核,放入清水中会吸水胀破,因而能制备较纯净的细胞膜,C正确;
D、白细胞不适宜制备细胞膜,且生理盐水不会使细胞吸水胀破,D错误。
故选:C。
12.(2021春•让胡路区校级期末)下列有关细胞核的叙述,错误的是( )
A.核孔可实现核质之间频繁的物质交换和信息交流
B.细胞核是系统的控制中心,在其调控下各细胞器协调配合、分工合作
C.真核细胞都有细胞核
D.核仁与rRNA的合成以及核糖体的形成有关
【解答】解:A、核孔可实现核质之间频繁的物质交换和信息交流,A正确;
B、细胞核是系统的控制中心,在其调控下各细胞器协调配合、分工合作,B正确;
C、真核细胞不一定都有细胞核,如哺乳动物成熟的红细胞、成熟的筛管细胞,C错误;
D、核仁与rRNA的合成以及核糖体的形成有关,D正确。
故选:C。
13.(2021春•嫩江市期末)如图为细胞核的结构示意图,下列对该图的叙述,错误的是( )
A.①为核膜,因为有核孔故属于全透性膜
B.②为核仁,与核糖体的形成有关
C.③为染色质,是DNA的主要载体
D.④为核孔,实现核质之间频繁的物质交换和信息交流
【解答】解:A、①为核膜,属于选择透过性膜,A错误;
B、②为核仁,与某种RNA(rRNA)的合成以及核糖体的形成有关,B正确;
C、③为染色质,是DNA的主要载体,由DNA和蛋白质组成,C正确;
D、④为核孔,不仅可以实现核质之间频繁的物质交换,还可以实现信息交流,D正确。
故选:A。
14.(2021春•肇东市校级期末)以下关于染色质和染色体关系的叙述中,正确的是( )
A.同一物质在不同细胞分裂时期的不同形态
B.不同物质在不同细胞分裂时期的不同形态
C.不同细胞在同一细胞分裂时期的同一物质
D.不同细胞在同一细胞分裂时期的不同物质
【解答】解:染色质和染色体的主要成分都是DNA和蛋白质,因此说它们是同一物质;染色质是极细的丝状物,存在于细胞分裂间期;染色体是细胞分裂期染色质高度螺旋化形成的,呈圆柱状或杆状,因此说它们是不同细胞分裂时期的两种存在形态。
故选:A。
15.(2021春•昆明期末)细胞核的结构与功能相适应。相关叙述错误的是( )
A.控制细胞器进行物质合成的指令,主要通过核孔送到细胞质
B.细胞核功能的实现与细胞核中的染色质密切相关
C.细胞核是遗传信息库,是细胞代谢的中心
D.染色质主要由DNA和蛋白质组成
【解答】解:A、核孔是大分子物质进出细胞核的通道,可实现核质之间的信息交流,控制细胞器进行物质合成、能量转化等的指令,主要通过核孔从细胞核送到细胞质,A正确;
B、细胞核中有染色质,染色质是遗传物质DNA的主要载体,DNA上有遗传信息,这些信息其实就是指导和控制细胞中物质和能量变化的一系列指令,因此细胞核功能的实现与细胞核中的染色质密切相关,B正确;
C、细胞代谢的中心是细胞质基质,不是细胞核,细胞核是遗传信息库,是细胞代谢的控制中心,C错误;
D、染色质主要由DNA和蛋白质组成,是遗传物质DNA的主要载体,D正确。
故选:C。
16.(2021春•集宁区校级期末)如图表示细胞核的结构,下列关于细胞核结构的说法,错误的是( )
A.蛋白质合成旺盛的细胞中,⑥数量较多,④数量也较多
B.⑤与核糖体的形成有关
C.③能够将核内物质与细胞质分开
D.②与③的膜成分接近
【解答】解:A、蛋白质合成旺盛的细胞中,⑥核孔数量较多,但④染色质数量不变,A错误;
B、⑤核仁与某种RNA(rRNA)的合成以及核糖体的形成有关,B正确;
C、③核膜能够将核内物质与细胞质分开,C正确;
D、②内质网与③核膜的膜成分接近,都主要由蛋白质和磷脂组成,D正确。
故选:A。
二、非选择题(共4大题,第17题10分,18题14分,第19题14分,第20题14分,共52分)
17.(2021春•锦州期末)细胞膜是细胞的边界。请回答:
(1)磷脂与脂肪的不同之处在于甘油的一个羟基不是与脂肪酸结合成酯,而是与 结合,其中磷酸“头”部是 (填“亲水”或“疏水”)的,排在磷脂双分子层的外部。
(2)绝大多数水溶性物质难以透过人工无蛋白磷脂双分子层结构,其原因是 。
(3)细胞膜上存在跨越磷脂双分子层的通道蛋白,人体内缺乏抗利尿激素会导致肾小管上皮细胞膜上的水通道蛋白数量 ,导致多尿。
(4)科研上鉴别死细胞和活细胞,常用染色排除法。例如用台盼蓝染色,死的动物细胞会被染成蓝色,活的动物细胞不着色。该方法的原理是 。
【解答】解:(1)磷脂与脂肪的不同之处在于甘油的一个羟基不是与脂肪酸结合成酯,而是与磷酸及其衍生物结合,其中磷酸“头”部是亲水的,排在磷脂双分子层的外部。
(2)绝大多数水溶性物质难以透过人工无蛋白磷脂双分子层结构,其原因是细胞膜的磷脂双分子层内部是疏水的,不利于水溶性物质跨膜运输。
(3)细胞膜上存在跨越磷脂双分子层的通道蛋白,人体内缺乏抗利尿激素会导致肾小管上皮细胞膜上的水通道蛋白数量减少,重吸收水分减少,导致多尿。
(4)用台盼蓝染色,死的动物细胞会被染成蓝色,活的动物细胞不着色。该方法的原理是细胞膜能控制物质的进出(细胞膜的选择透过性)。
故答案为:
(1)磷酸及其衍生物 亲水
(2)细胞膜的磷脂双分子层内部是疏水的,不利于水溶性物质跨膜运输
(3)减少
(4)细胞膜能控制物质的进出(细胞膜的选择透过性)
18.(2021春•沙依巴克区校级期末)如图是细胞间的3种信息交流方式,请据图分析回答下列问题
(1)图A表示通过细胞分泌的化学物质,随① 到达全身各处,与靶细胞表面的② 结合,将信息传递给靶细胞。图B表示通过两细胞的细胞膜接触传递信息,图B中2主要指细胞膜的 ,它与细胞外信号分子的结合有 性。图C表示相邻两植物细胞之间形成④表示 。
(2)a物质进入细胞的方式为 ;b物质进入细胞的方式为 。
【解答】解:(1)图A表示通过细胞分泌的化学物质随血液流到全身各处,与靶细胞表面的②受体结合进行信息传递。图B中2主要指细胞膜的糖蛋白,它与细胞外信号分子的结合有特异性。图C表示相邻两个高等植物细胞之间形成通道,携带信息的物质通过通道进入另一个细胞,图中④表示胞间连丝。
(2)a物质进入细胞是由高浓度到低浓度,不需要载体协助,因此属于自由扩散。b物质进入细胞是由低浓度向高浓度运输,消耗ATP释放的能量,需要载体,因此属于主动运输。
故答案为:
(1)血液 受体 糖蛋白 特异识别 胞间连丝
(2)自由扩散 主动运输
19.(2020秋•临沂期末)如图是人体细胞的细胞核结构示意图,标号①~④表示有关结构。
(1)①是 ,在人体细胞中与其膜磷脂分子层数相同的细胞器有 。可将①与细胞膜连在一起的细胞器是 。若该细胞是人皮肤生发层细胞,①在分裂期的变化是 。
(2)核糖体RNA形成的场所是 (填标号),控制细胞的代谢和遗传的物质位于 (填标号)上。在光学显微镜下观察人口腔上皮细胞时,能被质量浓度为0.01g/mL的甲紫溶液染成深紫色的是图中 (填标号)。
(3)若该细胞是肝细胞,与人口腔上皮细胞相比,其细胞核上 (填标号)数量多,原因是 。
【解答】解:(1)①是核膜,含有2层膜,4层磷脂分子,在人体细胞中与其膜磷脂分子层数相同的细胞器有线粒体。可将①核膜与细胞膜连在一起的细胞器是内质网。若该细胞是人皮肤生发层细胞,①核膜在分裂期的变化是前期消失、末期重现。
(2)核糖体RNA形成的场所是②核仁,控制细胞的代谢和遗传的物质位于③染色质上。在光学显微镜下观察人口腔上皮细胞时,能被质量浓度为0.01g/mL的甲紫溶液染成深紫色的是图中③染色质。
(3)人肝细胞比口腔上皮细胞生理活动旺盛,细胞核与细胞质之间需要进行更频繁的物质交换和信息交流。因此若该细胞是肝细胞,与人口腔上皮细胞相比,其细胞核上④核孔数量多。
故答案为:
(1)核膜 线粒体 内质网 前期消失、末期重现
(2)②③③
(3)④人肝细胞比口腔上皮细胞生理活动旺盛,细胞核与细胞质之间需要进行更频繁的物质交换和信息交流
20.(2020秋•昌吉市校级期末)如图甲为细胞中某一结构的模式图,图乙表示图甲中3的成分及其各级结构.据图回答下列问题.
(1)图甲所示结构为 的亚显微结构.图甲中1所示的结构由 层磷脂分子构成.
(2)图甲中2所示结构是 ,代谢旺盛的细胞中该结构数目多.
(3)细胞有丝分裂过程中出现周期性变化的结构是 (用数字表示).
(4)图乙中①控制②的合成,①是 分子,鉴定②的试剂为 .
(5)图乙中④转化成③发生在细胞有丝分裂的 期.遗传物质呈④状态时,不能发生DNA分子转录的原因是 .
(6)图乙中①在动物细胞中除了在④上外,还分布在 中.
【解答】解:(1)图甲所示结构为细胞核的亚显微结构.图甲中1表示核膜,具有2层膜,由4层磷脂分子构成.
(2)图甲中2所示结构是核孔,核孔是细胞核与细胞质之间物质和信息交流的通道,通常代谢旺盛的细胞核孔数目相对越多.
(3)细胞有丝分裂过程中出现周期性变化的结构是1核膜、4核仁,在前期消失,末期重现.
(4)图乙中①控制②的合成,①表示双螺旋结构的DNA分子,鉴定②蛋白质的是双缩脲试剂,呈现紫色.
(5)图乙中④染色体转化成③染色质发生在细胞有丝分裂的末期.遗传物质呈④染色体状态时,不能发生DNA分子转录的原因是 在染色体状态时,染色体高度螺旋化,DNA分子结构稳定,不能解旋,故不能转录出RNA.
(6)图乙中①DNA在动物细胞中除了在④染色体上外,还分布在线粒体中.
故答案为:
(1)细胞核 4
(2)核孔
(3)1、4
(4)DNA 双缩脲试剂
(5)末 在染色体状态时,染色体高度螺旋化,DNA分子结构稳定,不能解旋,故不能转录出RNA
(6)线粒体
信息交流方式
通过“信息分子”完成间接交流,即:细胞eq \(――→,\s\up15(信息分子))体液eq \(――→,\s\up15(信息分子))细胞
两细胞彼此直接交流,即:细胞细胞
经特殊通道交流信息,即:细胞eq \(,\s\up15(通道))细胞
图示
举例
内分泌细胞eq \(――→,\s\up15(分泌))激素eq \(――→,\s\up15(进入))体液
eq \(――→,\s\up15(体液运输))靶细胞受体eq \(――→,\s\up15(信息))靶细胞
精子和卵细胞之间的识别和结合
高等植物细胞之间通过胞间连丝相互连接,进行细胞间的信息交流
名称
特点
功能
核膜和核孔
①核膜是双层膜,外膜表面有核糖体附着
②核膜上有核孔
①化学反应的场所之一,核膜上有酶附着,利于多种化学反应的进行
②控制物质进出,小分子、离子通过核膜进出,大分子物质通过核孔进出
核仁
折光性强,易与其他结构区分
与rRNA的合成及核糖体的形成有关
染色质
①易被碱性染料染成深色
②主要由DNA和蛋白质组成
是遗传物质的主要载体
相关学案
这是一份专题09 细胞呼吸的原理和应用(知识点串讲)-2021-2022学年高一生物上学期期末考点大串讲(人教版2019必修1)学案,文件包含专题09细胞呼吸的原理和应用知识点串讲-2021-2022学年高一生物上学期期末考点大串讲人教版2019必修1原卷版doc、专题09细胞呼吸的原理和应用知识点串讲-2021-2022学年高一生物上学期期末考点大串讲人教版2019必修1解析版doc等2份学案配套教学资源,其中学案共32页, 欢迎下载使用。
这是一份专题04 核酸、糖类和脂质(知识点串讲)-2021-2022学年高一生物上学期期末考点大串讲(人教版2019必修1)学案,文件包含专题04核酸糖类和脂质原卷版-2021-2022学年上学期高一生物期末复习之重难点突破人教版2019必修1doc、专题04核酸糖类和脂质解析版-2021-2022学年上学期高一生物期末复习之重难点突破人教版2019必修1doc等2份学案配套教学资源,其中学案共25页, 欢迎下载使用。
这是一份专题11 细胞的增殖(知识点串讲)-2021-2022学年高一生物上学期期末考点大串讲(人教版2019必修1)学案,文件包含专题11细胞的增殖知识点串讲-2021-2022学年高一生物上学期期末考点大串讲人教版2019必修1原卷版doc、专题11细胞的增殖知识点串讲-2021-2022学年高一生物上学期期末考点大串讲人教版2019必修1解析版doc等2份学案配套教学资源,其中学案共33页, 欢迎下载使用。

