所属成套资源:2021-2022学年高二生物上学期期末测试卷(含答案)
【期末必备】2021-2022学年高二生物上学期期末测试卷03(人教版2019选择性必修2)
展开
这是一份【期末必备】2021-2022学年高二生物上学期期末测试卷03(人教版2019选择性必修2),文件包含2021-2022学年高二生物上学期期末测试卷03人教版2019选择性必修2原卷版docx、2021-2022学年高二生物上学期期末测试卷03人教版2019选择性必修2解析版docx等2份试卷配套教学资源,其中试卷共33页, 欢迎下载使用。
2021-2022学年高二生物上学期期末测试卷03
(考试时间:90分钟试卷满分:100分)
一、选择题:本题共25个小题,每小题2分。在每小题给出的四个选项中,只有一项是符合题目要求的。
1.下列哪一项不是种群的特征( )
A. 性别比例 B. 年龄组成 C. 出生率和死亡率 D. 垂直结构、水平结构
【答案】D
【考点】种群的特征
【解析】【解答】解:A、性别比例对种群密度有一定影响,A正确; B、种群密度是种群最基本的数量特征,出生率和死亡率与年龄结构有关,B正确;
C、出生率、死亡率和迁移率是决定种群数量变化的因素,C正确;
D、垂直结构、水平结构是群落的空间结构,D错误.
故选:D.
【分析】种群密度是种群最基本的数量特征,出生率和死亡率与年龄结构有关,性别比例对种群密度有一定影响,出生率、死亡率和迁移率是决定种群数量变化的因素.垂直结构、水平结构是群落的空间结构.
2.如图所示的四个方框依次代表大肠杆菌、黑藻、酵母菌、蓝藻,其中阴影部分表示它们都具有的某种物质或结构.下列哪项属于这种物质或结构( )
A. 线粒体、叶绿体 B. 核糖体、DNA C. 染色体、核糖体 D. 细胞核、细胞壁
【答案】 B
【考点】原核细胞和真核细胞的形态和结构的异同
【解析】【解答】解:A、大肠杆菌和蓝藻属于原核生物,它们的细胞中不含线粒体和叶绿体,同时酵母菌细胞中也不含叶绿体,A错误;
B、原核细胞和真核细胞共有的一种细胞器是核糖体,且细胞类生物均以DNA为遗传物质,B正确;
C、大肠杆菌和蓝藻属于原核生物,它们的细胞中不含染色体,C错误;
D、大肠杆菌和蓝藻属于原核生物,它们的细胞中不含成形的细胞核,D错误.
故选:B.
【分析】大肠杆菌和蓝藻属于原核生物,酵母菌和黑藻属于真核生物,原核细胞与真核细胞相比,最大的区别是原核细胞没有被核膜包被的成形的细胞核,没有核膜、核仁和染色体;原核细胞只有核糖体一种细胞器,但原核生物含有细胞膜、细胞质等结构,也含有核酸和蛋白质等物质.
3.下表为三个稳定草原生态系统中植物调查的统计数据.
草原类型
草甸草原
典型草原
荒漠草原
植物总种数
160
100
80
平均种数(种数/米2)
20
18
10
平均产量(千克干重/公顷)
2000
900
200
旱生植物的种数比例(%)
25.0
49.1
78.0
据表可以确认的是( )
A. 在植物丰富的区域采用样方法获得数据 B. 典型草原中各种群密度均大于荒漠草原
C. 流经草甸草原的总能量大于典型草原 D. 表中荒漠草原旱生植物的丰富度最高
【答案】 D
【考点】估算种群密度的方法,生态系统的结构,生态系统的稳定性
【解析】【解答】A、采用样方法调查种群密度,取样的关键要做到随机取样,不能植物丰富的区域采用样方法获得数据,A错误;
B、从表格数据中不能判断种群密度的大小,B错误;
C、表格中没有显示出各生态系统的面积,所以无法判断三个生态系统的总能量大小,C错误.
D、草甸草原旱生植物的丰富度是160×25%=40种,典型草原旱生植物的丰富度是100×49.1%=49.1种,荒漠草原旱生植物的丰富度是80×78%=62.4种,因此表中涉及的生态系统中荒漠草原旱生植物的丰富度最高,D正确.
故选:D.
【分析】本题是考查种群密度的调查方法和主要事项和生态系统的物种丰富度.分析表格数据可知,不同生态系统物种丰富度不同,单位面积的平均产量不同.
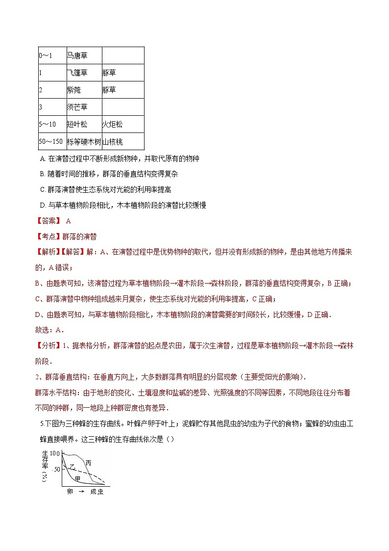
4.某农田弃耕后发生了一系列的演替,演替过程中不同阶段优势植物和常见植物记录如下表.相关判断错误的是( )
弃耕年数
优势植物
其他常见植物
0~1
马唐草
1
飞篷草
豚草
2
紫菀
豚草
3
须芒草
5~10
短叶松
火炬松
50~150
栎等硬木树
山核桃
A. 在演替过程中不断形成新物种,并取代原有的物种
B. 随着时间的推移,群落的垂直结构变得复杂
C. 群落演替使生态系统对光能的利用率提高
D. 与草本植物阶段相比,木本植物阶段的演替比较缓慢
【答案】 A
【考点】群落的演替
【解析】【解答】解:A、在演替过程中是优势物种的取代,但并没有形成新的物种,是由其他地方传播来的,A错误;
B、由题表可知,该演替过程为草本植物阶段→灌木阶段→森林阶段,群落的垂直结构变得复杂,B正确;
C、群落演替中物种组成越来月复杂,使生态系统对光能的利用率提高,C正确;
D、由题表可知,与草本植物阶段相比,木本植物阶段的演替需要的时间较长,比较缓慢,D正确.
故选:A.
【分析】1、据表格分析,群落演替的起点是农田,属于次生演替,过程是草本植物阶段→灌木阶段→森林阶段.
2、群落垂直结构:在垂直方向上,大多数群落具有明显的分层现象(主要受阳光的影响).
群落水平结构:由于地形的变化、土壤湿度和盐碱的差异、光照强度的不同等因素,不同地段往往分布着不同的种群,同一地段上种群密度也有差异.
5.下图为三种蜂的生存曲线。叶蜂产卵于叶上;泥蜂贮存其他昆虫的幼虫为子代的食物;蜜蜂的幼虫由工蜂直接喂养。这三种蜂的生存曲线依次是()
A. 乙、甲、丙 B. 乙、丙、甲 C. 甲、乙、丙 D. 甲、丙、乙
【答案】 C
【考点】种群的数量变动及其原因,种群数量的变化曲线
【解析】【分析】叶蜂产卵于叶上,易受环境因素的影响,也易被其它生物捕食,存活率最低,为甲曲线;泥蜂贮存其它昆虫的幼虫为子代的食物,因食物的多少受到其他生态因素的制约,但贮存的食物对幼虫的存活有利,所以开始是泥蜂的存活率也较低,但之后要比叶蜂高,为乙曲线;蜜蜂是自身制造食物,幼虫由工蜂直接喂养,存活率较高,为丙曲线。
【点评】难度中等,理解曲线的含义。
6.科学家研究湖泊中食物链最高营养级的某鱼种群的年龄组成,结果如表.该鱼在3+时达到性成熟(进入成年),9+时丧失繁殖能力(进入老年).据此推测,下列说法不正确的是( )
年龄
0+
1+
2+
3+
4+
5+
6+
7+
8+
9+
10+
11+
≥12
个体数
92
187
121
70
69
62
63
72
64
55
42
39
264
注:表中“1+”表示鱼的年龄大于等于1、小于2,其他以此类推.
A. 年龄组成直接决定种群数量
B. 该鱼种群数量的变化趋势是稳定型
C. 调查该种群的种群密度,常用的方法是标志重捕法
D. 该营养级能量输出的方向包括呼吸消耗、分解者分解和未利用
【答案】 A
【考点】种群的特征,估算种群密度的方法,生态系统的能量流动
【解析】【解答】解:A、出生率、死亡率直接决定种群数量,年龄组成只能用来预测种群数量的变化趋势,A错误;
B、根据表中数据可知幼年、成年和老年3个年龄组个体数的比例为(92+187+121):(70+69+62+63+72+64):(55+42+39+264)=400:420:400≈1:1:1,由此可推测该鱼种群数量的变化趋势是保持稳定,属于稳定型,B正确;
C、鱼的个体较大,活动范围广,调查该种群的种群密度,常用的方法是标志重捕法,C正确;
D、根据试题分析,该鱼处于某湖泊中食物链最高营养级,该营养级能量输出的方向包括呼吸消耗、分解者分解和未利用,D正确.
故选:A.
【分析】1、种群的年龄组成:(1)增长型:种群中幼年个体很多,老年个体很少,这样的种群正处于发展时期,种群密度会越来越大.(2)稳定型:种群中各年龄期的个体数目比例适中,数目接近.这样的种群正处于稳定时期,种群密度在一段时间内会保持稳定.(3)衰退型:种群中幼年个体较少,而老年个体较多,这样的种群正处于衰退时期,种群密度会越来越小.2、对于活动能力强、活动范围大的个体调查种群密度时适宜用标志重捕法,而一般植物和个体小、活动能力小的动物以及虫卵等种群密度的调查方式常用的是样方法.3、能量流动的特点是单向流动,逐级递减.
7.下列关于生物学实验的叙述,正确的是( )
A. “染色排除法”利用了活细胞的细胞膜能够控制物质进出细胞的原理
B. 在洋葱鱗片叶表皮细胞质壁分离过程中,细胞的吸水能力逐渐减弱
C. 孟德尔通过豌豆杂交实验证明了等位基因随同源染色体的分离而分离
D. 探究酶活性的最适温度时,进行预实验可减少实验误差
【答案】 A
【考点】细胞膜的功能,探究影响酶活性的因素,质壁分离和复原,孟德尔遗传实验-自由组合
【解析】【解答】活细胞的细胞膜具有选择透过性的特点,可以控制物质的进出,因此利用染色法可以鉴定细胞的死活,A符合题意;在逐渐发生质壁分离的过程中,细胞的吸水能力逐渐增强,B不符合题意;孟德尔进行豌豆杂交实验时,还没有基因的概念,孟德尔当时提出了遗传因子一词,C不符合题意;探究酶活性的最适温度时,进行预实验可避免由于设计不周,盲目开展实验而造成人力、物力、财力的浪费,而不是减小实验误差,D不符合题意。
故答案为:A
【分析】关于A选项,要知道活细胞的细胞膜具有选择透过性,可以控制物质的进出,台盼蓝是活的动物细胞不选择吸收的物质,因此活细胞不会被台盼蓝染色,当细胞死亡后,生物膜会变成全透性,因此台盼蓝进入细胞,细胞被染成蓝色。从而用染色法可以鉴定细胞的死活。
8.如图是描述生命现象的模型,以下相关叙述不正确的是( )
A. 若A代表细胞,a为原癌基因和抑癌基因突变,则b、c可分别代表失去接触抑制和细胞周期变短
B. 若A代表棉铃虫种群,a为诱捕雄虫,则b、c可分别代表性别比例失调和种群密度下降
C. 若A代表种群,a为同化能量,则b、c可分别代表呼吸作用散失的热量和储存在生物体内的能量
D. 若A代表2n=16的精原细胞,a为减数第一次分裂时其中一对同源染色体未分离,则b、c代表的2个精细胞可分别含7或8条染色体
【答案】 D
【考点】癌细胞的主要特征,细胞癌变的原因,减数第一、二次分裂过程中染色体的行为变化,观察细胞的减数分裂实验,种群的特征
【解析】【解答】解:A、癌细胞形成的根本原因是原癌基因和抑癌基因发生基因突变,癌细胞失去接触抑制,具有无限增殖的能力,且细胞周期变短,A正确;
B、诱捕雄虫会导致种群性别比例失调,使种群出生率降低,进而导致种群密度降低,B正确;
C、某一营养级同化的能量中,有部分用于自身呼吸消耗,部分储存在生物体内的,还有流向下一个营养级等,C正确;
D、若A代表2n=16的精原细胞,a为减数第一次分裂时其中一对同源染色体未分离,则b、c代表的2个精细胞可分别含7或9条,D错误.
故选:D.
【分析】1、癌细胞的特征:(1)失去接触抑制,能无限增殖;(2)细胞的形态发生显著改变;(3)细胞表面发生变化.
2、某一营养级(最高营养级除外)能量的去向:自身呼吸消耗;流向下一个营养级;被分解者分解利用;为被利用.
3、种群的数量特征包括种群密度、年龄组成(增长型、稳定型和衰退型)、性别比例、出生率和死亡率、迁入率和迁出率.其中出生率和死亡率、迁入率和迁出率能决定种群密度的大小;年龄组成能预测种群密度的变化;性别比例也能影响种群密度的大小.
9.关于群落演替的叙述,错误的是 ( )
A. 群落自然演替是一个群落替代另一个群落的过程 B. 群落的初生演替在海洋和陆地均可发生
C. 群落的初生演替速度通常非常缓慢 D. 动物群落的演替与光照条件无关
【答案】 D
【考点】群落的演替
【解析】【分析】
1、群落演替:随着时间的推移,一个群落被另一个群落代替的过程。
2、群落演替的类型比较
类型
项目
初生演替
次生演替
起点
在一从来没有过植被,或者原来存在过植被,但被彻底消灭了的地方
在原有植被虽已不存在,但是保留有土壤条件,甚至种子或其他繁殖体的地方
时间
经历时间漫长
经历时间较短
影响
因素
自然因素
人类活动较为关键
实例
裸岩上的演替
森林砍伐地、弃耕地上的演替
3.群落演替的原因
(1)决定群落演替的根本原因存在于群落内部,即内因是群落演替的决定因素。
(2)群落之外的环境条件诸如气候、地貌、土壤和火等常可成为引起演替的重要条件;动物群落的演替与光照条件有关;选D。
10.下列关于生物多样性的叙述错误的是( )
A. 生物多样性包括基因多样性、物种多样性、生态系统多样性
B. “野生生物相互依存、相互制约,共同维系生态系统的稳态”属于生物多样性的潜在价值
C. “科学家根据苍蝇平衡棒的导航原理,研制了新型的导航仪”属于生物多样性的直接价值
D. 我国生物多样性的保护可概括为就地保护和易地保护两大类
【答案】 B
【考点】生物多样性保护的意义和措施
【解析】【解答】解:A、生物多样性包括基因多样性、物种多样性、生态系统多样性,A正确;
B、“野生生物相互依存、相互制约,共同维系生态系统的稳态”为在生态系统中的功能,故属于生物多样性的间接价值,B错误;
C、“科学家根据苍蝇平衡棒的导航原理,研制了新型的导航仪”属于生物多样性的直接价值,C正确;
D、生物多样性的保护可分为就地保护和易地保护两大类,D正确.
故选:B.
【分析】生物多样性的价值包括:①直接价值:食用价值、药用价值、工业原料、科研价值(如袁隆平利用野生水稻培育了高产抗病杂交水稻)、美学价值等.②间接价值:生物多样性具有重大的生态功能,一般表现为涵养水源(如森林生态系统被喻为“地下水库”)、净化水质、巩固堤岸、防止土壤侵蚀、降低洪峰、改善地方气候、吸收污染物,并作为二氧化碳汇集在调节全球气候变化中的作用等等.③潜在价值:我们对大量野生生物的使用价值还未发现、未研究、未开发利用的部分.
11.自然界中生物种群增长常表现为“S”型曲线。下列有关种群“S”型曲线的正确叙述是( )
A. “S”型曲线表示了种群数量和食物的关系 B. 种群增长率在各阶段是不相同的
C. “S”型曲线表明种群数量和时间无关 D. 种群增长不受种群密度制约
【答案】 B
【考点】种群数量的变化曲线
【解析】【解答】“S”型曲线表示了种群数量和时间的关系,AC错。种群增长率由最小增加到最大再下降到最小,B正确。种群增长受种群密度制约,D错。
【分析】本题考查种群数量增长相关知识,意在考查考生能理解所学知识的要点,把握知识间的内在联系,形成知识的网络结构能力。
12.下列关于种群、群落、生态系统的叙述,正确的是( )
A. 物种丰富度是种群的重要特征
B. 群落演替总是向群落结构复杂、资源利用率提高的方向进行
C. 若人与自然和谐统一,生产者固定的能量便可反复利用
D. 调査土壤小动物类群丰富度常用的统计方法有记名计算法、目测估计法
【答案】 D
【考点】种群的特征,群落的结构特征,群落的演替,土壤中动物类群丰富度的研究,生态系统的能量流动
【解析】【解答】解:群落的物种组成是区别不同群落的重要特征,A不符合题意;在环境适宜的情况下,演替才向群落结构复杂,资源利用率提高的方向进行,B不符合题意;能量不可以反复利用,C不符合题意;土壤中小动物丰富度的统计方法通常有两种:一是记名计算法;二是目测估计法,D符合题意。
故答案为:D
【分析】1、种群是同一时间生活在同一区域中的同种个体的集合。种群是进化的单位、繁殖的单位。种群特征为5个:种群密度、出生率和死亡率、迁入率和迁出率、年龄结构和性别比例、种群的空间特征,其中种群密度是种群最基本的数量特征。
2、群落是同一时间生活在同一区域中的各种生物种群的集合,包括生产者、消费者、分解者。群落中物种数目的多少称为丰富度,不同群落生物物种数目是不同的,丰富度也是不同的。
3、群落演替是指随着时间的推移,一个群落被另一个群落代替的过程,在适宜条件下演替的趋势是生物数量越来越多,种类越来越丰富,群落的结构也越来越复杂,稳定性增强。
13.颜色变化常作为生物实验的一项重要检测指标.下列相关操作中错误的是( )
①鉴定生物组织中的蛋白质时,应将双缩脲试剂A和B等量混合后,加人待测组织样液中,蛋白质样液呈现紫色;
②用滴管在花生子叶薄片上滴加苏丹Ⅲ染液,发现视野呈橘黄色,可滴1〜2滴50%酒精洗去浮色;
③观察植物细胞有丝分裂实验中,解离液充分解离后的洋葱根尖分生区细胞,用健那绿对其染色,可将其线粒体染成蓝绿色;
④制作小生态瓶模拟池塘生态系统,一周后发现水质颜色和藻类异常,应将其移到阳光直射处.
A. ①③④ B. ①②③ C. ②③④ D. ③④
【答案】 A
【考点】检测蛋白质的实验,观察细胞的有丝分裂,生态系统的稳定性,检测脂肪的实验
【解析】【解答】解:①双缩脲试剂的使用方法是先将A液加入到组织样液中,混匀后再加B液,①错误;
②苏丹Ⅲ可将脂肪染成橘黄色,用滴管在花生子叶薄片上滴加苏丹Ⅲ染液,发现视野呈橘黄色,可滴1〜2滴50%酒精洗去浮色,②正确;
③健那绿是活性染料,可以将活细胞中的线粒体染成蓝绿色,而观察植物细胞有丝分裂实验中,解离液充分解离后的洋葱根尖分生区细胞已经死亡,不能用健那绿对其染色,③错误;
④制作小生态瓶模拟池塘生态系统时,应将生态瓶置于光下,但不能是直射光,④错误.
①③④错误.
故选:A.
【分析】在生物学实验中,颜色变化是生物实验结果观察的一项重要指标.学生要熟悉常见生物实验中颜色的变化,有针对性地分析问题,即可判断正误.
14.图l为某池塘生态系统中4种生物的食物网,图2为不同体长D种群的食性相对值,下列叙述错误的是( )
A. C和D之间的种间关系是竞争和捕食
B. 若体长为6.5cm的D种群增重1kg,至少需要消耗第一营养级生物10kg
C. 若池塘中投放大量体长小于2.8cm的D种群,一定时间内A,B数量会增加
D. 池塘中的植物能实现水体净化,体现了生物多样性的直接价值
【答案】D
【考点】生态系统的功能,生态系统的结构,生物多样性保护的意义和措施
【解析】【解答】解:A、D捕食C,为捕食关系,C和D都捕食B,为竞争关系,故C和D之间的种间关系是竞争和捕食,A正确;B、若体长为6.5cm的D种群增重1kg,肉食性占25%,植食性占75%,至少需要消耗第一营养级生物1×25%÷20%÷20%+1×75%÷20%=l0kg,B正确;
C、若池塘中投放大量体长小于2.8cm的D种群,它们为100%的肉食性动物,而A、B为植物不被D种群捕食,故一定时间内A、B数量会增加,C正确;
D、池塘中的植物能实现水体净化,体现了生物多样性的间接价值,D错误.
故选:D.
【分析】分析图1可知,A、B为生产者,C、D为消费者.图中共有4条食物链:A→D、A→C→D、B→D、B→C→D.
分析图2可知,体长小于2.8cm的D种群,为100%的肉食性动物;体长2.8cm的D种群,为50%的肉食和50%的植食动物;体长4.2cm和6.5cm的D种群,为25%的肉食和75%的植食动物.
15.某草原上长期生活着兔、狐和狼,形成了一个相对稳定的生态系统,各类生物所含的能量如表.以下分析正确的是( )
生物
草
兔
狐
狼
能量(×109kJ/km2﹒a)
15.00
1.50
0.20
0.13
A. 狐属于初级消费者 B. 狼所占的营养级一定比狐高
C. 从草到兔的能量传递效率为10% D. 流入该生态系统的总能量低于草所固定的太阳能
【答案】 C
【考点】生态系统的功能,生态系统的结构
【解析】【解答】A、这个草原生态系统共有四种生物,通过这四种生物中所含的能量分析,它们之间的食物关系是比较明显的,即兔吃草,而狼、狐吃兔,同时狼吃狐,所以兔属于初级消费者,狐属于次级消费者,A错误;
B、由题意分析已知兔吃草,而狼、狐吃兔,同时狼吃狐,所以狐和狼之间存在竞争和捕食关系,故狼所占的营养级不一定比狐高,B错误;
C、能量传递效率为相邻两个营养级之间同化能量的比,故从草到兔的能量传递效率为1.515×100%=10%,C正确;
D、流入该生态系统的总能量等于该生态系统的生产者﹣草所固定的太阳能,D错误.
故选:C.
【分析】流经生态系统的总能量最初来自绿色植物通过光合作用所固定的太阳能,在食物链中,由于能量流动是单向且逐级递减的,因此营养级越高,进入该营养级的能量就越少,就题中所给的这个生态系统,第四营养级(狼)是最高营养级,即第四营养级中的能量最少.
16.下列关于生态系统物质循环和能量流动的叙述中,正确的是( )
A. 生态系统的能量流动就是指生态系统中的能量传递过程 B. 一只狼捕食了一只兔子,则这只兔子中约有10%~20%的能量流入狼的体内
C. 碳在生物群落与无机环境之间的循环主要是以CO2的形式进行的 D. 食物链中初级消费者数量越多,次级消费者能够获得的能量一定就越少
【答案】 C
【考点】生态系统中的信息传递,生态系统的能量流动
【解析】【解答】A、生态系统的能量流动是指生态系统中的能量的输入、传递、转化和散失过程,A不符合题意;
B、能量传递效率是指相邻两个营养级同化量的比值,而不是两个生物个体同化量的比值,B不符合题意;
C、碳在生物群落与无机环境之间的循环主要是以CO2的形式进行的,在生物群落内部主要以有机物的形式进行流动,C符合题意;
D、次级消费者的能量来自初级消费者,因此食物链中初级消费者数量越多,次级消费者能够获得的能量就越多,D不符合题意。
故答案为:C
【分析】能量传递效率是指“相邻两营养级”间的传递效率,即下一营养级全部生物同化量/上一营养级全部生物同化量×100%,而不是相邻营养级中某个体间的传递效率。
同化量:通过消化系统吸收流入初级消费者的能量。(生物的粪便量不属于该生物的同化量。)
生态系统中同化量和摄入量不同
①同化量为每一营养级通过摄食并转化成自身有机物的能量。
②摄入量是消费者摄入的能量。
17.如图表示某生态系统的食物网,关于此食物网的叙述,错误的是( )
A. 该食物网共有5条食物链
B. 野兔、鹿及昆虫均为初级消费者
C. 狼和云豹在不同食物链上均属于同一营养级
D. 如果土壤受到污染,鹰体内的污染物积累浓度可能最高
【答案】 A
【考点】生态系统的结构
【解析】【解答】每条食物链都要从最低营养级开始,到最高营养级结束,图中食物网由6 条食物链构成,A错误;野兔、鹿及昆虫均为第二营养级,初级消费者,B正确;狼和云豹在不同食物链上均属于第三营养级,即同一营养级,C正确;由生物富集现象可知,污染物在沿食物链流动过程中随营养级的升高而增加,鹰为最高营养级,其体内的污染物积累浓度可能最高,D正确。
【分析】本题考查生态系统的结构等相关知识,意在考察考生对知识点的识记理解掌握程度。
18.研究人员在千岛湖地区两个面积、植被、气候等环境条件相似的甲、乙两岛上对社鼠进行种群数量调查,得到如图所示结果。已知乙岛上另一种鼠类——青毛硕鼠的数量要明显多于甲岛,且6到8月该岛上有黄鼠狼活动。下列分析正确的是( )
A. 甲、乙两岛上的社鼠与青毛硕鼠存在共生关系
B. 从3月到11月,两岛社鼠的环境容纳量均保持不变
C. 两岛6月到7月期间社鼠的出生率均小于死亡率
D. 黄鼠狼的捕食是导致6月之后乙岛社鼠数量下降快的唯一因素
【答案】 C
【考点】种群的数量变动及其原因
【解析】【解答】由图可知,两岛田鼠数量超过最高点后均开始下降,不能维持在最高点上下波动,7-8月,甲岛田鼠的种群数量是增加的,所以其种群的出生率大于死亡率,7-8月,乙岛田鼠的种群数量是降低的,所以其种群的出生率小于死亡率。
甲、乙两岛上的社鼠与青毛硕鼠不生活在一起,不存在共生关系,A不符合题意;环境容纳量会受到天敌、气候、环境等因素的影响,因此从3月到11月,两岛社鼠的环境容纳量均有改变,B不符合题意;两岛社鼠的数量在6月到7月期间都迅速下降,迁入率、迁出率、出生率、死亡率是影响种群数量的主要因素,两岛社鼠在6月到7月期间没有迁入和迁出,可见两种社鼠的出生率均小于死亡率,C符合题意;6-8月B岛上有黄鼠狼活动,在6月之后乙岛社鼠数量下降快的影响因素包括黄鼠狼的捕食,另外还包括竞争等,D不符合题意。
故答案为:C
【分析】分析题图可知,两岛社鼠数量超过50,60后均开始下降,不能维持在最高点上下波动,7~8月,甲岛社鼠的种群数量是增加的,所以其种群的出生率大于死亡率,7~8月,乙岛社鼠的种群数量是降低的,所以其种群的出生率小于死亡率。
19.在丝瓜地生态系统中,丝瓜、昆虫甲、昆虫乙存在捕食关系。如图为某年度调查甲、乙两种昆虫种群数量变化的结果。下列叙述正确的是( )
A. 该丝瓜地的碳循环在丝瓜、昆虫与无机环境之间完成
B. 依据随机取样原则统计成虫数量可计算出昆虫种群密度
C. 乙与甲的数量比值代表两种昆虫间的能量传递效率
D. 乙数量的增加会减少甲种群对丝瓜的摄食量
【答案】 D
【考点】估算种群密度的方法,种间关系
【解析】【解答】碳循环具有全球性,不能在菠菜地生态系统中完成,A不符合题意;种群密度应指单位面积内该种群所有个体的数量,而不是仅指成虫数量,B不符合题意;能量传递效率是指两个营养级同化量的比值,C不符合题意;据图可知,乙的数量随着甲的变化而变化,甲为被捕食者,乙数量的增加会减少甲种群对菠菜的摄食量,D符合题意。
故答案为:D
【分析】题图示某年度调查甲、乙两种昆虫种群数量变化的结果,横坐标时间是自变量,纵坐标种群数数量的变化为因变量,又由于丝瓜、昆虫甲、昆虫乙存在捕食关系,因此,乙捕食甲,甲乙丝瓜为食,据此答题。
20.如图为光合作用过程的图解(I、II表示场所,a、b表示物质)。有关分析正确的是 ( )
A. 物质a表示[H](NADpH)和ATP B. I处反应需C5参与
C. II表示叶绿体基质 D. I、II处均含有光合色素
【答案】 C
【考点】光合作用的过程和意义
【解析】【解答】解:A.物质a是[H],b是ATP,A不符合题意;
B.II处进行暗反应,需要C5参与,B不符合题意;
C.II表示叶绿体基质,C符合题意;
D.I是类囊体(基粒),含有光合色素,D不符合题意。
故答案为:C
【分析】光合作用的过程:
21.下列关于种群、群落和生态系统的叙述正确的是( )
A. 变色龙变化体色,主要是向同类传递行为信息 B. 杂食性鸟类的数量波动一般小于植食性或肉食性的鸟类
C. 森林生态系统中生产者积累有机物的能量总和,即为输入该生态系统的总能量 D. 调查土壤小动物丰富度时,用诱虫器采集小动物时没有打开电灯开关,会导致统计偏大
【答案】 B
【考点】种群的数量变动及其原因,土壤中动物类群丰富度的研究,生态系统中的信息传递,生态系统的能量流动
【解析】【解答】变色龙变化体色,主要是保护自己免受天敌的捕食,A不符合题意;就食性而言,杂食性鸟类的数量波动小于植食性或肉食性的鸟类,因为杂食性鸟类的食物来源较多,能保持其数量相等稳定,B符合题意;森林生态系统中生产者固定的太阳能即为输入该生态系统的总能量,C不符合题意;土壤小动物具有趋湿、趋黑、避高温的特性,所以可以用诱虫器采集小动物,并且打开电灯,没有打开电灯,会导致所得数值偏小,D不符合题意。
故答案为:B
【分析】诱虫器如图所示:
诱虫器中的电灯是发挥作用的主要装置,诱虫器利用土壤动物具有趋暗、趋湿、避高温的习性,使土壤动物远离光源、热源。
22.社会文明与生态兴衰有着密切的关系.以下关于生态的叙述,错误的是( )
A. 低碳生活方式有助于维持生物圈中碳循环的平衡
B. 退化的草原生态系统的恢复需要利用群落演替的规律
C. 发展生态农业可以提高生态系统的能量传递效率
D. 建立动物园、植物园和濒危动植物繁育中心都是保护生物多样性的措施
【答案】 C
【考点】群落的演替,研究能量流动的实践意义,生物多样性保护的意义和措施,生态系统的能量流动,生态系统的物质循环
【解析】【解答】解:A、低碳生活方式可以减少碳的排放,这样有助于维持生物圈中碳循环的平衡,A正确;
B、要利用群落演替规律对草原生态系统进行恢复,B正确;
C、发展生态农业可以提高能量利用率,但不能提高生态系统的能量传递效率,C错误;
D、建立动物园、植物园和濒危动植物繁育中心都是保护生物多样性的措施﹣﹣迁地保护,D正确.
故选:C.
【分析】1、温室效应:(1)产生的原因主要是:化学染料的燃烧;植被面积减少等;(2)缓解温室效应的措施:减少CO2的释放,主要是减少化石燃料的作用,开发新能源(如太阳能、风能、核能等)替代化石能源;增加CO2的吸收量,主要是保护好森林和草原,大力提供植树造林.2、生物多样性的保护:(1)就地保护(自然保护区):就地保护是保护物种多样性最为有效的措施.(2)易地保护:动物园、植物园.(3)利用生物技术对生物进行濒危物种的基因进行保护.如建立精子库、种子库等.(4)利用生物技术对生物进行濒危物种进行保护.如人工授精、组织培养和胚胎移植等.
23.下列调查活动或实验中,错误的是( )
A. 调查土壤小动物丰富度时,统计方法有记名计算法和样方法
B. 对于有趋光性的昆虫,可以用黑光灯诱捕法调查它们的种群密度
C. 制作生态缸需要采用透明的材料如玻璃缸,并放置于散射光环境观察
D. 探究培养液中酵母菌种群数量变化时,从试管中吸出培养液前要先振荡试管
【答案】 A
【考点】探究培养液中酵母菌种群数量的动态变化,土壤中动物类群丰富度的研究,生态系统的稳定性
【解析】【解答】调查土壤小动物丰富度时,富度的统计方法通常有两种:一是记名计算法;二是目测估计法,A符合题意;对于有趋光性的昆虫,可以用黑光灯诱捕法调查它们的种群密度,B不符合题意;无色透明的玻璃,可以让光能透过,有利于生产者进行光合作用,放置于散射光环境是为了避免缸内的温度过高,C不符合题意;吸取培养液计数前要将试管轻轻振荡几次,目的是使培养液中的酵母菌均匀分布,减少误差,D不符合题意。
故答案为:A
【分析】利用小动物的避光避热趋湿性,可用带灯罩的热光源装置收集土样中的小动物,丰富度的统计方法通常有两种:一是记名计算法;二是目测估计法。探究培养液中酵母菌种群数量时,从试管中吸出培养液计数前要先震荡试管,如果没有震荡试管,则取上清液数据偏大,取沉淀物则数据偏小。
24.下图为某生态系统的食物网简图,下列叙述正确的是()
A. 若该生态系统能量的传递效率为10%,则AB间传递效率为10%
B. 该食物网由5条食物链组成,生态系统可通过反馈调节使某条食物链中的某种动物数量保持动态平衡
C. 该生态系统的次级生产量是BCE的同化量
D. 若该生态系统为海洋生态系统则其初级生产量和次级生产量均大于陆地生态系统
【答案】 B
【考点】生态系统的功能,生态系统的结构
【解析】【分析】A. 若该生态系统能量的传递效率为10%,则A与BCE间传递效率为10%;错误。
B、在这个食物网中,从生产者到最高营养级的消费者,不重复的食物链有①A→B→H;②A→C→D→H;③A→C→F→G→H;④A→E→D→H;⑤A→E→F→G→H,共五条,表述正确。
C. 次级生产量的概念是所有异养生物(包括消费者和分解者)积累的用于自身生长和繁殖的有机物的总量。所以B、C、D、E、F、G、H体内积累得有机物总和,C错误。
D. 海洋生态系统的植物量远少于陆地生态系统,所以海洋生态系统的植物的初级生成量只有陆地生态系统的1/2,而海洋生态系统中植食动物利用藻类的效率相当于陆地生物利用植物效率的5倍,所以海洋次级生成量却相当于陆地生成量的3倍多;所以D错误。
【点评】试题较抽象,需比较分析,是学生综合能力提升的较好选择。
25.下表选项中,甲、乙、丙三者关系能用下图表示的是 ( )
选项
表示内容
甲
乙
丙
A
碳元素的流向
消费者
CO2
生产者
B
内环境成分的关系
血浆
淋巴
组织液
C
生态系统的能量流向
生产者
消费者
分解者
D
甲状腺激素分泌的分级调节
下丘脑
甲状腺
垂体
A. A B. B C. C D. D
【答案】 A
【考点】动物激素的调节,内环境的组成,生态系统的能量流动,生态系统的物质循环
【解析】【解答】如该图代表碳元素的流向,甲、丙都指向乙,乙为CO2库,生产者光合作用能固定CO2,所以丙为生产者,甲为消费者,丙到甲的箭头为(CH2O);A符合题意;如该图代表内环境成分中,血浆和组织液可相互渗透,且淋巴只能进入血浆,所以乙为血浆,丙为组织液,甲为淋巴; B不符合题意;如该图代表能量流动,能量流动为单向的,生产者和消费者的能量都可流向分解者,所以丙不可能是分解者,也不可能有相互流动; C不符合题意;如该图代表甲状腺激素分泌的分级调节中,甲状腺激素分泌过多抑制下丘脑和垂体释放相应激素,所以丙为甲状腺,D不符合题意。
故答案为:A
【分析】解答B选项,要注意掌握判断内环境的成分的方法,可以利用“三看法”判断内环境的成分:
一看是否属于血浆、组织液或淋巴中的成分(如血浆蛋白、水、无机盐、葡萄糖、氨基酸、脂质、O2、CO2、激素、代谢废物等)。若是,则一定属于内环境的成分。
二看是否属于细胞内液及细胞膜的成分(如血红蛋白、呼吸氧化酶、解旋酶、DNA聚合酶、RNA聚合酶、载体蛋白等)。若是,则一定不属于内环境的成分。
三看是否属于外界环境液体的成分(如消化液、尿液、泪液、汗液、体腔液等中的成分)。若是,则一定不属于内环境的成分。
二.非选择题:本大题共4个小题,共50分。
26.机场飞行跑道及场内小路旁多是大片草地,有多种动物栖息.图1是某机场生态系统食物网的主要部分.请回答下列问题:
(1)此食物网中,小型猛禽分别处于________营养级.小型猛禽与蛇之间的关系是________.
(2)机场内的小鸟初遇稻草人十分惊恐,这种反应属于________反射.
(3)工作人员根据生态系统中________信息传递的特点,释放训练过的猎鹰来驱赶小鸟.
(4)为了进一步驱鸟,某机场先铲除原有杂草,而后引种了虫和鸟都不爱吃的“驱鸟草”,机场内小鸟大为减少.以后“驱鸟草”逐渐被杂草“扼杀”,这种生物群落的变化过程属于________演替.
(5)为了解机种场内蜗牛密度,三个调查人员各自随机布设样方如图2所示(图中阴影带为水泥小路,其他处为草地),其中最合理的是________(填序号).图中所示取样方法是________.
【答案】(1)第三,第四,第五;捕食和竞争
(2)条件
(3)行为
(4)次生
(5)①;五点取样法
【考点】估算种群密度的方法,生态系统的结构
【解析】【解答】解:(1)此食物网中,小型猛禽分别处于第三(草→昆虫→小型猛禽)、第四(草→昆虫→杂食性小鸟→小型猛禽)、第五(草→昆虫→杂食性小鸟→蛇→小型猛禽)营养级.小型猛禽与蛇都以鼠为食,同时小型猛禽还以蛇为食,因此两者之间的关系是捕食和竞争.(2)机场内的小鸟初遇稻草人十分恐怖,是后天习或生活经验中形成的条件反射活动,故为条件反射.(3)本题中利用了训练的猎鹰能驱赶小鸟这种动物的特殊行为来驱赶机场小鸟,所以属于生态系统的行为信息.(4)在本题中虽然人为铲除杂草,但原有土壤条件基本保留,甚至还保留了植物的种子或其他繁殖体,因此属于次生演替.(5)采用样方法调查种群密度时的取样原则为:随机取样,避免人为因素的干扰,因此图中①取样最合理;取样的方法有五点取样法和等距取样法,图中所示取样方法为五点取样法.
【分析】1、生态系统的结构包括生态系统的成分和营养结构.生态系统的功能指物质循环、能量流动和信息传递.2、生物群落不是一成不变的,他是一个随着时间的推移而发展变化的动态系统.在群落的发展变化过程中,一些物种的种群消失了,另一些物种的种群随之而兴起,最后,这个群落会达到一个稳定阶段.像这样随着时间的推移,一个群落被另一个群落代替的过程,就叫做演替.3、种群密度的计算:种群的个体数量/空间大小(面积或体积).对活动能力弱、活动范围小的动物和植物:样方法(取样分有五点取样法、等距离取样法)取平均值.4、条件反射是指在一定条件下,外界刺激与有机体反应之间建立起来的暂时神经联系.
27.图甲为某湖泊生态系统的能量金字塔简图,其中Ⅰ、Ⅱ、Ⅲ、Ⅳ分别代表不同的营养级,M1、M2代表不同的能量形式.图乙表示能量流经该生态系统某一营养级的变化示意图,其中a~g表示能量值的多少.请据图作答:
(1)图甲中,M1、M2表示的能量形式分别为________、________.通常情况下,位于营养级Ⅳ的生物个体数量一般远远少于Ⅲ,主要原因是________.
(2)图乙中,若A表示图甲中营养级Ⅱ所摄入的全部能量,则B表示________,C表示________.若图甲中营养级Ⅰ所固定的太阳能总量为y,则营养级Ⅰ、Ⅱ间的能量传递效率是________(用图中所给字母的表达式表示).
(3)由图乙可以总结出生态系统能量流动的主要特点是________.
(4)若图甲营养级Ⅰ、Ⅱ、Ⅲ各有一种生物甲、乙、丙,构成食物关系如图丙:.其中,甲能量中比例为X的部分直接提供给丙,则要使丙能量增加A kJ,至少需要消耗甲的能量为________kJ(用所给字母的表达式表示).
【答案】(1)太阳能(或同化固定的能量);热能(或呼吸作用散失的热量);营养级越高,可利用能量越少
(2)同化固定的能量;用于生长、发育和繁殖的能量;by ×100%
(3)单向流动,逐级递减
(4)25A1+4X
【考点】生态系统的功能
【解析】【解答】解:(1)能量是生态系统的动力,是一切生命活动的基础,在生态系统中能量开始于太阳辐射能的固定,结束于生物体的完全分解,能量流动的过程称为能流,在生态系统中只有绿色植物才能进行光合作用固定太阳能.因此图甲中M1表示流入该生态系统的总能量,这部分能量是太阳能或生产者固定的能量,M2表示从该生态系统散失的能量,即热能或呼吸作用散失的热量.能量在传递过程中是逐级递减的,因此营养级越高的生物,可利用的能量越少,所以个体数量往往也越少.(2)若A表示图甲中营养级Ⅱ所摄入的全部能量,则B表示Ⅱ同化的能量,C表示Ⅱ用于生长、发育和繁殖的能量.若图甲中营养级Ⅰ所固定的太阳能总量为y,而图乙中营养级Ⅱ同化的总能量为b,因此营养级Ⅰ、Ⅱ间的能量传递效率是by ×100%.(3)生态系统能量流动的主要特点是单向流动、逐级递减.(4)假设至少需要消耗甲的能量为a,则丙从甲→丙途径获得的能量为a×X×20%,丙从甲→乙→丙途径获得的能量为a×(1﹣X)×20%×20%,根据题干中的条件可知:a×X×20%+a×(1﹣X)×20%×20%=A,因此a= 25A1+4X kJ.
故答案为:(1)太阳能(或同化固定的能量);热能(或呼吸作用散失的热量);营养级越高,可利用能量越少;(2)同化固定的能量;用于生长、发育和繁殖的能量;by ×100%;(3)单向流动,逐级递减;(4)25A1+4X
【分析】据图分析:图甲中,M1表示生产者固定的太阳能,M2表示热能或呼吸作用散失的热量.图乙中,a表示该营养级的摄入能,b表示该营养级的同化能,c表示该营养级的粪便能,d表示该营养级呼吸作用消耗的能量,e表示用于生长、发育和繁殖的能量,f表示该营养级流向分解者的能量,g表示流入下一营养级的能量.图丙中共有两条食物链,分别是甲→丙和甲→乙→丙.
28.请回答人工投喂饲料的池塘生态系统相关的问题:
(1)流入该生态系统的能量包括生产者固定的太阳能,以及________。
(2)池塘中的全部鲫鱼属于一个种群,其空间特征上常表现为________分布;池塘中不同的鱼类又分布在不同的水层中,体现了群落的________结构,其意义是________。
(3)池塘生态系统中的食物链往往是可变的,原因是________。
(4)鱼类作为消费者,在生态系统中具有________作用。
【答案】(1)饲料中含有的能量
(2)集群;垂直;提高了生物对食物、空间等资源的利用率
(3)动物发育不同阶段及不同季节食性有改变(生物有迁出和迁入)
(4)加速物质循环
【考点】群落的结构特征,生态系统的能量流动,生态系统的物质循环
【解析】【解答】解:(1)根据题意可知:输入生态系统的总能量包括生产者固定的太阳能和有机物输入的化学能。(2)池塘中的全部鲫鱼属于一个种群,其空间特征上常表现为集群分布;池塘中不同的鱼类分布在不同的水层中,体现了群落的垂直结构,垂直结构有利于提高生物对食物、空间等资源的利用率。(3)池塘生态系统中的食物链往往是可变的,原因是动物发育不同阶段及不同季节食性有改变,或者也可能生物有迁出和迁入。(4)鱼类作为消费者,在生态系统中具有加速物质循环作用。
【分析】理清生态系统的结构的组成成分和作用
成分
范畴
作用
非生物的物质和能量
阳光、热能、水、空气、无机盐等
生物群落中物质和能量的根本来源
生产者
自养生物,主要是绿色植物
把无机物制造成有机物,把光能转化为有机物中的化学能,从而可以被生物所利用
消费者
主要指动物等异养型生物
加快生态系统的物质循环;对植物的传粉、种子传播等具有重要作用
分解者
主要是营腐生生活的细菌和真菌
将动植物遗体和动物的排遗物分解成无机物,返回到无机环境中,供生产者重新利用
29.图为科学家在某一生态系统中开展了轻度、中度、重度入侵区的群落植物多样性调查(结果如图1).同时对轻度入侵区的能量流动进行了研究(结果如图 2).
(1)群落中物种数目的多少称为________,其随入侵程度的增加而________.重度入侵区植物物种数变化较小的原因是________.调查说明外来物种的入侵能改变群落演替的________.
(2)该入侵物种能分泌化学物质抑制其它植物生长发育,同时能引起昆虫和动物拒食.入侵物种与本地植物之间构成________关系,信息传递能够调节生物的________.
(3)研究发现,经济植物黑麦草能抑制该入侵物种的生长.为了解其抑制机制,进行如下实验:
①用完全营养液培养黑麦草幼苗;
②取一定量培养过黑麦草的营养液加入用于培养该入侵物种幼苗的完全营养液中作为实验组,对照组加入等量的该入侵物种幼苗的完全营养液.
③在适宜条件下培养一段时间,观察并比较两组入侵物种幼苗的长势.
该实验的目的是探究________。
(4)在研究能量流动时,可通过________调查初级消费者田鼠种群密度.初级消费者到次级消费者的能量传递效率是________.
【答案】(1)丰富度;减小;已形成以入侵物种为优势的稳定群落(该群落中入侵物种占绝对优势);速度和方向
(2)竞争;种间关系
(3)黑麦草根部是否分泌抑制该入侵物种生长的物质
(4)标志重捕法;3%
【考点】种群的数量变动及其原因,生态系统的功能
【解析】【解答】解:(1)群落中物种数目的多少称为丰富度,其随外来物种入侵程度的增加而减小.重度入侵区植物物种数变化较小的原因是重度入侵区已形成以外来物种为优势的稳定群落.弃耕地群落的形成是次生演替的结果,调查说明外来物种的入侵能改变群落演替的速度和方向.(2)外来物种与本地植物之间构成竞争关系.外来物种能分泌化学物抑制其它植物,同时能引起昆虫和动物拒食.可见,信息能够调节生物的种间关系.(3)实验设计“取一定量培养过黑麦草的营养液加入用于培养外来物种幼苗的完全营养液中作为实验组,对照组加入等量的培养外来物种幼苗的完全营养液可知该实验的目的是探究黑麦草根部是否分泌抑制外来物种生长的物质.(4)田鼠的活动能力较强,可通过标志重捕法调查初级消费者田鼠种群密度.同化量=摄入量﹣粪便量,所以初级消费者同化量为1.05×109﹣3×108=7.5×108,次级消费者同化量为2.44×107﹣1.9×106=2.25×107,初级消费者到次级消费者的能量传递效率是2.25×107÷7.5×108=3%.
故答案为:(1)丰富度 减小 已形成以入侵物种为优势的稳定群落(该群落中入侵物种占绝对优势) 速度和方向(2)竞争 种间关系(3)黑麦草根部是否分泌抑制该入侵物种生长的物质(4)标志重捕法 3%
【分析】1、由图1可知,轻度入侵区植物物种数变化较大,重度入侵区植物物种数变化较小,原因是重度入侵区已形成以紫茎泽兰为优势的稳定群落.2、同化量=摄入量﹣粪便量,所以初级消费者同化量为1.05×109﹣3×108=7.5×108,次级消费者同化量为2.44×107﹣1.9×106=2.25×107.
相关试卷
这是一份【期末必备】2021-2022学年高二生物上学期期末测试卷03(人教版必修3),文件包含2021-2022学年高二生物上学期期末测试卷03人教版必修3原卷版docx、2021-2022学年高二生物上学期期末测试卷03人教版必修3解析版docx等2份试卷配套教学资源,其中试卷共28页, 欢迎下载使用。
这是一份【期末必备】2021-2022学年高二生物上学期期末测试卷02(人教版必修3),文件包含2021-2022学年高二生物上学期期末测试卷02人教版必修3原卷版docx、2021-2022学年高二生物上学期期末测试卷02人教版必修3解析版docx等2份试卷配套教学资源,其中试卷共28页, 欢迎下载使用。
这是一份【期末必备】2021-2022学年高二生物上学期期末测试卷05(人教版2019选择性必修2),文件包含2021-2022学年高二生物上学期期末测试卷05人教版2019选择性必修2原卷版docx、2021-2022学年高二生物上学期期末测试卷05人教版2019选择性必修2解析版docx等2份试卷配套教学资源,其中试卷共25页, 欢迎下载使用。

