所属成套资源:2021-2022学年高二生物上学期期末测试卷(含答案)
【期末必备】2021-2022学年高二生物上学期期末测试卷04(人教版2019选择性必修1)
展开
这是一份【期末必备】2021-2022学年高二生物上学期期末测试卷04(人教版2019选择性必修1),文件包含2021-2022学年高二生物上学期期末测试卷04人教版2019选择性必修1原卷版docx、2021-2022学年高二生物上学期期末测试卷04人教版2019选择性必修1解析版docx等2份试卷配套教学资源,其中试卷共31页, 欢迎下载使用。
一、选择题:本题共25个小题,每小题2分。在每小题给出的四个选项中,只有一项是符合题目要求的。
1.下列选项中都属于人体内环境中成分的是( )
A. 消化液、神经递质 B. 泪液、尿液 C. 胃蛋白酶、胰液 D. 葡萄糖、胰岛素
2.下列关于内环境稳态的叙述,错误的是( )
A. 正常情况下,内环境的理化性质是一成不变的
B. 内环境稳态是机体进行正常生命活动的必要条件
C. 内环境维持一定的渗透压对维持细胞的正常功能是有利的
D. 内环境的生化指标能反映机体的健康状况,可作为诊断疾病的依据
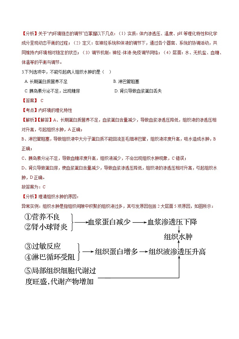
3.下列选项中,不能引起病人组织水肿的是( )
A. 长期蛋白质营养不足 B. 淋巴管阻塞
C. 胰岛素分泌不足,出现糖尿 D. 肾炎导致血浆蛋白丢失
4.与肌肉注射相比,静脉滴注因能将药物迅速送到全身而疗效显著。下列图中所示的内环境a、b、c、d与内环境名称①血浆、②组织液、③淋巴对应正确的是( )
A. ①②③① B. ②①③② C. ③①②③ D. ②③①①
5.由于轻微创伤使小腿某处皮下青紫并且局部水肿,对这一现象合理的解释是( )
A. 毛细血管破裂,部分血液外流,使局部组织液渗透压增高
B. 毛细淋巴管破裂,淋巴液外渗,使局部组织液回渗到血管
C. 毛细血管收缩,血流量减少,使局部组织液含量减少
D. 毛细血管扩张,血流量增加,使局部组织液含量减少
6.下列有关兴奋在反射弧中传递的叙述,正确的是( )
A. 兴奋在反射弧中可以双向传递
B. 未受刺激时,Na+以协助扩散的方式排出细胞,膜外表现为正电位
C. 兴奋在神经纤维上的传导方向与膜内局部电流方向相同
D. 兴奋在反射弧中始终以电信号的形式传递
7.下列关于人体生命活动调节的叙述,错误的是( )
A. 发生膝跳反射时,兴奋在反射弧中是双向传导的
B. 神经冲动通过突触传递时,体现了细胞间的信息交流
C. 胰岛素与胰高血糖素通过拮抗作用调节人体血糖浓度
D. 下丘脑中有渗透压感受器,细胞外液渗透压升高可产生渴觉
8.下图是人体内某些信息分子的合成部位及作用结果示意图,下列说法不正确的是( )
A. 信息分子A只能由突触前膜释放,与突触后膜上的受体结合
B. 当细胞外液渗透压升高时,下丘脑分泌的B将增加,信息分子A的作用范围较信息分子B 的作用范围大
C. 信息分子D也可以作用于分泌信息分子C的内分泌腺
D. 信息分子E与B淋巴细胞结合后立即分离,不可以长时间存在并反复使用
9.图甲、乙均表示细胞的一部分,则相关叙述正确的是( )
A. 若甲、乙是同一个细胞的两个部分,则该细胞为神经元,图乙中a、c为兴奋区
B. 若甲、乙是两个同类型细胞的各一部分,则兴奋在两者之间是以电信号的形式传递的
C. 若甲、乙是两个同类型细胞的各一部分,则甲与乙之间应通过“突触”传递信息,且兴奋的传导方向应为甲→乙
D. 图甲在向外分泌物质,则甲可参与构成突触前膜,该物质的分泌体现了膜的选择透过性
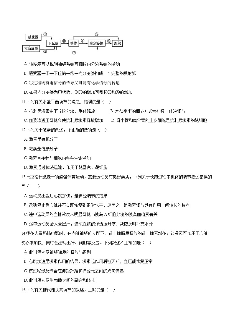
10.下图表示机体内生命活动调节的途径,下列说法错误的是( )
A. 该图示可以说明神经系统可调控内分泌系统的活动
B. 感受器→①→下丘脑→⑦→内分泌腺构成一个完整的反射弧
C. ①过程既有电信号的传导又可能有化学信号的传递
D. 如果内分泌腺为甲状腺,则⑥的增加可引起③和④的增加
11.下列有关水盐平衡调节的说法,错误的是( )
A. 抗利尿激素由下丘脑分泌、垂体释放 B. 水盐平衡的调节方式为神经一体液调节
C. 血浆渗透压降低会使抗利尿激素释放增加 D. 肾小管和集合管的上皮细胞是抗利尿激素的靶细胞
12.下列关于激素的阐述,不正确的选项是( )
A. 激素是有机分子
B. 激素是信息分子
C. 激素直接参与细胞内多种生命活动
D. 激素通过体液运输,作用于靶器官、靶细胞
13.马拉松长跑是一项超强体育运动,需要运动员有良好素质,下列关于长跑过程中机体的调节叙述错误的是( )
A. 运动员出发后心跳加快,是神经调节的结果
B. 运动停止后心跳并不立即恢复到正常水平,原因之一是激素调节具有作用时间较长的特点
C. 途中运动员的血糖浓度未明显降低与胰岛A细胞分泌的胰高血糖素有关
D. 途中运动员会大量出汗,造成血浆的渗透压升高,故应及时补充水分
14.很多人看恐怖电影时,在内脏神经的支配下,肾上腺髓质释放的肾上腺素增多。该激素可作用于心脏,使心率加快,同时会出现出汗、闭眼等反应。下列叙述不正确的是( )
A. 此过程涉及神经递质的释放与识别
B. 心跳加速是激素作用的结果,激素起作用后被灭活,血压能恢复正常
C. 该过程涉及兴奋在神经纤维和神经元之间的双向传递
D. 此过程涉及生物膜之间的融合和转化
15.下列有关糖代谢及其调节的叙述,正确的是( )
A. 胰岛素促进④⑤⑥⑦等过程
B. 胰岛B细胞分泌的激素促进①③过程
C. 胰岛A细胞分泌的激素促进④过程
D. ②过程可发生在肌肉、肝脏细胞中
16.如图表示使人体获得免疫力的两种方法。下列有关说法中正确的是( )
A. 当人被狗咬伤时,可能会感染狂犬病病毒,此时采用方法②获得免疫比较好
B. 医学上一般采用方法②进行免疫预防
C. 采用方法②使人体获得抗体的过程属于细胞免疫
D. 采用方法①可使人获得比方法②更持久的免疫力
17.下列关于细胞免疫和体液免疫的叙述,正确的是( )
A. 能释放抗体的免疫细胞不参与细胞免疫 B. T细胞只参与体液免疫
C. 细胞免疫能将抗原和含抗原的细胞消灭 D. 体液免疫中吞噬细胞和B细胞能特异性识别抗原
18.血管紧张素转化酶 2(ACE2)是人体内一种参与血压调节的蛋白质,在肺、心脏、肾脏和肠道细胞中广泛存在。新型冠状病毒是一种 RNA 病毒,其囊膜的刺突糖蛋白可与人体细胞膜表面的ACE2 蛋白结合,然后入侵人体细胞。以下关于新冠病毒引起人体免疫的叙述正确的是( )
A. 新型冠状病毒感染人体后,仅会导致患者肺部发生病变
B. 新型冠状病毒不能激发人体的细胞免疫
C. 新型冠状病毒感染会直接导致病人患自身免疫疾病
D. 患者康复后,体内可能会存在相应的记忆细胞和抗体
19.如图表示人体的特异性免疫过程,请据图判断下列说法正确的是( )
A. HIV侵入人体对⑤⑥有破坏作用
B. ⑤⑥两种免疫依次表示体液免疫和细胞免疫
C. 能特异性识别抗原的细胞有a、b、c、d、f
D. 细胞e→细胞d→③作用的过程发生在机体首次接触抗原时
20.某同学将一定量的某种动物的提取液(A)注射到实验小鼠体内,注射后若干天,未见小鼠出现明显的异常表现。将小鼠分成两组,一组注射少量的A,小鼠很快发生了呼吸困难等症状;另- -组注射生理盐水,未见小鼠有异常表现。对实验小鼠在第二次注射A后的表现,下列解释合理的是( )
A. 提取液中含有胰岛素,导致小鼠血糖浓度降低
B. 提取液中含有乙酰胆碱,使小鼠骨骼肌活动减弱
C. 提取液中含有过敏原,引起小鼠发生了过敏反应
D. 提取液中含有呼吸抑制剂,可快速作用于小鼠呼吸系统
21.以鲜切花菊花品种“神马”为实验材料,研究喷施外源多胺和掐尖处理对菊花侧芽萌发的影响,已知多胺抑制生长素的极性运输。研究发现,两种方法都可促进侧芽萌发。下列相关叙述正确的是( )
A. 需设置正常生长的同种菊花组,相同时间后测量侧芽长度
B. 喷施外源多胺的菊花侧芽中生长素的浓度明显高于对照组
C. 掐尖处理和喷施外源多胺促进侧芽萌发的机理完全相同
D. 顶芽对生长素更敏感,一旦生长素浓度升高就直接向侧芽运输
22.生长素由色氨酸经过一系列反应转变而成,已知锌是色氨酸合成酶的组成成分。下列相关叙述正确的是( )
A. 生长素可以与双缩脲试剂反应呈现紫色
B. 缺锌会影响色氨酸的合成进而影响生长素的合成
C. 只有植物幼嫩的芽、叶细胞内可完成色氨酸转变
D. 与生长素效应相似的激素有α-萘乙酸、引哚丁酸
23.下图为某校生物兴趣小组探究两种植物激素类似物对梨树插条生根情况的影响,相关分析正确的是( )
A. 实验的自变量为激素类似物的种类和浓度
B. 激素类似物A表现为促进生根,激素类似物B表现为抑制生根,两者体现了激素作用的两重性
C. 预实验可减小实验误差,避免实验结果的偶然性
D. 开展实验时,只需要考虑季节因素的影响,激素处理的时间不会影响实验结果
24.生长素及其类似物能够调节植物的生长发育。下列相关叙述错误的是( )
A. 棉花栽培过程中去除顶芽可促进侧芽生长,提高棉花产量
B. 给果树适时喷施适量的NAA有利于保果,提高果实产量
C. 用适宜浓度的IAA处理未受粉番茄雌蕊,可得到大量正常的番茄种子
D. 带有芽和幼叶的柳条扦插时容易生根,是因为芽和幼叶均能产生IAA
25.我国科学家研究发现,在黄瓜由野生型(多侧枝)向救培种(少侧校)的驯化过程中。侧枝调控基因CsBRCI的表达量逐渐增高,CsBRCI在侧枝中直接抑制生长素运输基因PIN3的活性,导致侧枝中生长素过量积累。下列关于,上述材料的叙述,正确的是( )
A. 若抑制顶芽的PIN3活性,则侧枝生长受抑制
B. 若增强侧枝的PIN3活性,则侧枝生长素的合成增强
C. 抑制侧枝中CsBRCI的表达,可解除顶端优势
D. 该研究说明生长素的合成受基因的控制
非选择题:本大题共4个小题,共50分。
26.如图表示人和高等动物生命活动调节的相关示意图,请据图回答下列问题:
(1)若图中内分泌腺是甲状腺,则物质③是________,该物质只能作用于垂体细胞的原因是________;碘是合成6的原料,缺碘则会引起甲状腺肿大,请结合图示分析原因:________。
(2)当血糖含量升高时,物质⑦________作用于胰岛B细胞,使胰岛素分泌增加,引起靶细胞膜上葡萄糖转运载体的数量增加,其意义是________,从而降低血糖浓度。在某些Ⅰ型糖尿病患者体内发现有抗体与胰岛B细胞细胞膜上的受体结合,从而造成胰岛B细胞对血糖变化不敏感的现象,从免疫的角度分析,该病称为________,通常可以给予注射胰岛素治疗;大部分Ⅱ型糖尿病是由于人体对胰岛素的利用能力减弱,又称族岛素抵抗,试分析Ⅱ型糖尿病的病因:________(答出一点即可)。
27.下图为人体有关生命活动调节过程图,请据图回答问题(A,B,D,G为人体内某种结构或细胞, C, E, F为调节物质):
(1)血液中物质C的含量过高,而抑制下丘脑和A的分泌活动的调节方式称为________。
(2)图中下丘脑参与的生理调节方式有________,下丘脑除参与图示调节过程外,还能分泌________,由甲释放到血液中,调节人体内水的平衡。
(3)当正常人处于饥饿状态时,图中的________ (填代号)増多,在机体内通过促进________ 的过程,同时图中结构________ (填代号)合成分泌功能降低,以維持机体的血糖平衡
(4)图中A分泌的激素只能作用于B,说明激素调节具有________的特点。此外激素调节还具有________、通过________运输等特点。请列举一种能几乎作用于全身组织细胞的激素________。
28.生长素和赤霉素均能促进植物的生长,生物兴趣小组利用拟南芥作为实验材料进行实验测得的结果如下图所示。分析回答下列问题;
(1)图中实线表示________对拟南芥根、茎生长的影响,判定的理由是________ 。
(2)相对茎而言,根对生长素和赤霉素浓度更敏感,原因可能是根细胞上与相应激素发生特应性结合的________数量相对较多,此差异产生的根本原因是________
(3)赤霉素能够促进细胞伸长,引起根、茎等器官的生长外,还有________(答出两点)等作用。
(4)兴趣小组同学发现,利用生长素类似物NAA进行实验时的效果比生长素要好,其可能的原因是________
29.
(1)关于阿尔茨海默病(AD,俗称“老年痴呆”)的发病机制,现在最流行的是β淀粉样蛋白(Aβ)假说。该假说认为Aβ从神经元中“漏出”,在细胞外沉积,进而引起周围的神经细胞膜和线粒体膜的损伤,神经纤维缠结。回答下列问题:
Ⅰ.由题意可知,Aβ可通过________的方式“漏出”神经元,会引起周围的神经元内的乙酰胆碱(兴奋性神经递质)释放量________(填“变少”、“不变”或“变多”),从而使患者记忆出现障碍。
Ⅱ.AD 患者伴有神经纤维缠结这一异常细胞状态,会中断兴奋传导。若缠结点在图中 d点,在下图中箭头处进行刺激,________处(填 a、b 或 c)可检测到电位变化。
Ⅲ.向患者体内注射抗 Aβ 的抗体是治疗 AD 的方法之一,其原理是________,减少 Aβ 的沉积,降低 Aβ 对神经细胞膜和线粒体膜的损伤。
(2)花开花落,春华秋实。植物的生命活动调节受基因的调控、激素的调节和环境因素的影响,它们是相互作用、协调配合的。请回答下列与植物生命活动调节有关的问题:
Ⅰ.赤霉素除能促进种子萌发外,还有促进细胞伸长生长,从而引起植株增高,________等作用。
Ⅱ.乙烯利是一种植物生长调节剂,能分解释放乙烯,并可以进一步诱导水果自身产生乙烯,而乙烯对水果有催熟作用,能加速水果成熟。乙烯的积累可以刺激更多的乙烯产生,这种乙烯合成的调节机制属于________调节。
Ⅲ.在一天之中,白天与黑夜的相对长度,称为光周期。人们发现,植物开花与光周期有关,其中在24h昼夜周期中,日照长度长于一定时数才能开花的植物称为长日照植物,如冬小麦、大麦、油菜、萝卜等;日照长度短于一定时数就能开花的植物称为短日照植物,如水稻菊花苍耳等。某科学家将菊花顶部花芽附近的叶片去掉,并对顶部花芽和下部的叶片作以下四组不同处理,结果如图2所示。
①该实验的目的是探究________。
②由上述实验结果可以推知,菊花感受光刺激的部位是________。
相关试卷
这是一份【期末必备】2021-2022学年高二生物上学期期末测试卷04(人教版必修3),文件包含2021-2022学年高二生物上学期期末测试卷04人教版必修3原卷版docx、2021-2022学年高二生物上学期期末测试卷04人教版必修3解析版docx等2份试卷配套教学资源,其中试卷共25页, 欢迎下载使用。
这是一份【期末必备】2021-2022学年高二生物上学期期末测试卷04(人教版2019选择性必修2),文件包含2021-2022学年高二生物上学期期末测试卷04人教版2019选择性必修2原卷版docx、2021-2022学年高二生物上学期期末测试卷04人教版2019选择性必修2解析版docx等2份试卷配套教学资源,其中试卷共23页, 欢迎下载使用。
这是一份【期末必备】2021-2022学年高二生物上学期期末测试卷05(人教版2019选择性必修1),文件包含2021-2022学年高二生物上学期期末测试卷05人教版2019选择性必修1原卷版docx、2021-2022学年高二生物上学期期末测试卷05人教版2019选择性必修1解析版docx等2份试卷配套教学资源,其中试卷共30页, 欢迎下载使用。

