


部编版三年级语文上册非连续性文本阅读专项训练(含答案) (11)
展开1. 阅读非连续性文本,完成问题。
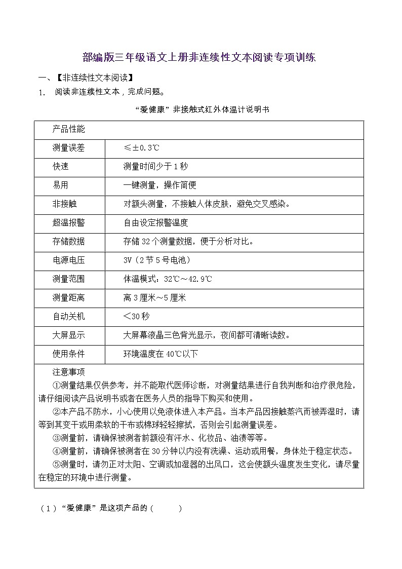
“爱健康”非接触式红外体温计说明书
(1)“爱健康”是这项产品的( )
A.名称B.型号C.性能D.注意事项
(2)体温计的电池没电了;妈妈让你帮忙去买电池,你应该买( )号电池。
A.2B.3C.4D.5
(3)测量体温时,不接触人体皮肤的主要原因是( )
A.会影响测量数据准确性B.避免对人体造成伤害
C.避免交叉感染D.会导致自动关机
(4)以下哪种情况下测量体温的人适合使用“爱健康”这款体温计?( )
A.刚运动完。B.站在开着的空调旁。
C.刚吃饱饭。D.洗完澡休息了30分钟。
(5)根据文本内容判断,对的打“√”,错的打“×”。
①本产品功能强大,测量数据非常准确,不存在误差。( )
②本产品有快捷、易用、可夜间读数、存储数据等特点。( )
③小琴用这款体温计测出了体温为30℃,这是正常的现象。( )
④妈妈用这款体温计对准小黎的耳朵来测量她的体温。( )
(6)妹妹化着漂亮的妆刚参加完舞蹈比赛觉得不舒服,妈妈立刻拿出此款体温计为她测量。你觉得这样做是对的吗?请结合说明书说明理由。
_____________________________________________________________
2. 下图是赵小亮最近看电影留下的电影票,请你仔细阅读,完成下面的题目。
(1)电影名称是:《______》。
(2)判断,正确的打“√”,错误的打“×”。
①电影的插放时间是2019年1月6日12:50。 ( )
②观看电影的地点是南通文化宫世纪影城1号厅。 ( )
③从票面上看,购买这张电影票需要花费25元。 ( )
3. 非连续性文本阅读
(材料一)永定土楼
相传,春秋战国以前,永定县高头村已有人迹。后来中原战乱频繁,有一批难民流落于此,他们与当地土著居民一起,在现今的银山岽(dōnɡ)上搭起一片茅屋。可是,有一年夏天,一阵大风把茅屋刮飞了,于是他们不得不往山下转移,在当今的高北三楼下,用树枝和泥土,围起一座座简易的土楼来。谁知翌(yì)年春,一场“天火”把他们的建筑烧个精光,全村男女老少啼号不止,眼泪汇成小河。渡口有个摆渡的老人,他问清缘由后,叫大家每人准备一只谷箩,然后把撑渡的竹篙(ɡā)一按,立时腾入高空,空中出现红黄蓝绿紫五团彩云来。当人们昂首凝视天空时,一声巨响,山顶塌去一角,山脚下的小溪立刻溅起白花花的水花来。大家定神一看,啊,是一潭银子!于是,当地人用这笔资金建起一幢高13米,占地3亩多的长方形大土楼。这座土楼历经几百年,至今还住着近100人。为此,后人给它取名为“五云楼”。
到了清初,与“五云楼”并驾的“世泽楼”又应运而生!康熙年间,富儒江集成从鸟笼中得到启示,花了三年时间,建起一座可住600余人的“圆楼之王”——承启楼。这三年间,在建楼夯(hānɡ)墙时,天公作美,都是理想的好天气,为感谢老天爷帮忙,当地人又把它叫作“天助楼”,意即“天助我也”。
(材料二)福建土楼宣传图
(1)下列中哪项不是建造土楼所用的主要材料?( )
A.土B.水泥C.竹D.树枝
(2)从所给材料来分析,下列不属于土楼的特点的是( )
A.容纳人数多B.年代久远C.海拔高D.建造结实
(3)人们把“承启楼”称为“天助楼”的原因是( )
A.在建楼夯墙时,天公作美,都是理想的好天气,以此感谢老天爷帮忙
B.在建楼夯墙时,得到了上天的帮助,以此感谢老天爷帮忙
C.在建楼夯墙时,得到了天上神仙的帮助,以此感谢上天的帮助
D.在建造土楼时,必须要得到上天的帮助才能建成
(5)材料一主要描写的是( )
A.永定土楼的特点B.永定土楼的发展历程
C.永定土楼的建造时间D.永定土楼的名称、来历
(6)结合宣传图片来分析,我猜测到:1995年,土楼与____作为中国南北圆形建筑代表参加了美国洛杉矶世界建筑展览会。( )
A.吊脚楼B.苏州园林C.北京四合院D.北京天坛
(7)在福建人的心中,土楼有着怎样的意义?可访问身边的长辈或老师,再结合材料内容组织语言写一写。
__________________________
4. 生活实践题。
材料一 图书馆开放时间
材料二 小明双休日安排表
(1)根据材料一判断对错,对的画“√”,错的画“×”。
①在星期六,人们不仅可以去图书馆查阅报刊,还能借阅图书。( )
②夏季,下午6:00之后,图书馆不开放。( )
(2)小明想双休日去图书馆借一本《海底两万里》,结合这两份材料,你觉得小明什么时候去借书比较合适?为什么?
_________________
5. 阅读材料,然后回答后面的问题。
(材料一)近视是我们青少年学生的一种常见眼病,被国家列为重点防治的6种学生常见病之一。近年来中小学生健康调查显示,我国的近视率已接近30%,小学生中有22.7%的人患有近视,初中近视率猛增到55.8%,高中生中有70.3%的人戴眼镜,大学生近视比例高达80%,而且还有上升的趋势。
(材料二)作业做得太晚,睡眠不足,过度地看电视、玩电脑等是造成近视的主要原因。预防青少年近视,眼科医生的建议是要养成良好的用眼习惯:看书、上网、看电视不要连续超过一个小时,不在太强或太暗的光线下看书,不边走边看书,一定要注意自己的写字姿势……
(1)以上材料主要讲的是( )
A.近视已得到同学们的重视。
B.青少年近视的相关问题。
C.青少年近视已得到有效控制。
D.如何预防青少年学生常见的6种病。
(2)从材料二可以看出,造成青少年近视的主要原因有( )
A.看书、握笔、写字等的姿势都不正确。
B.不经常参加户外活动,没有经常做眼保健操。
C.作业做得太晚,睡眠不足,过度地看电视、玩电脑。
D.过早地配戴近视眼镜或近视眼镜配戴不合适。
(3)根据上面的材料,哪一项不属于良好的用眼习惯( )
A.不边走边看书。
B.不在太强或太暗的光线下看书。
C.看书、上网、看电视不要连续超过一小时。
D.要随意地多变换自己的写字姿势。
(4)我知道良好的用眼习惯还有:________________。(至少写两条)
(参考答案)
一、【非连续性文本阅读】
1. (1)A
(2)D
(3)C
(4)D
(5) × √ × ×
(6)我觉得这样做是不对的。妹妹参加跳舞比赛,运动过,而且妹妹还化着妆。说明书说明测量前,被测者前额不能有汗水、化妆品。而且被测者在30分钟以内没有运动才能准确测量。
2. (1)大黄蜂
(2) √ × √
3. (1)B
(2)C
(3)A
(4)B
(5)D
(5)土楼是福建客家人引以为豪的建筑形式,是福建民居中的瑰宝。一部土楼史,便是一部乡村家族史,反映了客家人聚族而居、和睦相处的家族传统。
4. (1) × √
(2)我觉得小明星期日下午去借书比较合适。因为他只有星期六下午和星期日下午有时间,而星期六图书馆只开放报刊阅览室,所以星期日下午去比较合适。
5. (1)B
(2)C
(3)D
(4)认真做眼睛保健操;多吃蔬菜瓜果,常吃富含维生素A的食品。
产品性能
测量误差
≤±0.3℃
快速
测量时间少于1秒
易用
一键测量,操作简便
非接触
对额头测量,不接触人体皮肤,避免交叉感染。
超温报警
自由设定报警温度
存储数据
存储32个测量数据,便于分析对比。
电源电压
3V(2节5号电池)
测量范围
体温模式:32℃~42.9℃
测量距离
离3厘米~5厘米
自动关机
<30秒
大屏显示
大屏幕液晶三色背光显示,夜间都可清晰读数。
使用条件
环境温度在40℃以下
注意事项
①测量结果仅供参考,并不能取代医师诊断,对测量结果进行自我判断和治疗很危险,请仔细阅读产品说明书或者在医务人员的指导下购买和使用。
②本产品不防水,小心使用以免液体进入本产品。当本产品因接触蒸汽而被弄湿时,请等到其变干或用柔软的干布或棉球轻轻擦拭,否则会引起测量误差。
③测量前,请确保被测者前额没有汗水、化妆品、油渍等等。
④测量前,请确保被测者在30分钟以内没有洗澡、运动或用餐,身体处于稳定状态。
⑤测量时,请勿正对太阳、空调或加湿器的出风口,这会使额头温度发生变化,请尽量在稳定的环境中进行测量。
部编版四年级语文上册非连续性文本阅读专项训练(含答案) (11): 这是一份部编版四年级语文上册非连续性文本阅读专项训练(含答案) (11),共6页。试卷主要包含了【非连续性文本阅读】等内容,欢迎下载使用。
部编版三年级语文上册非连续性文本阅读专项训练(含答案): 这是一份部编版三年级语文上册非连续性文本阅读专项训练(含答案),共5页。试卷主要包含了【非连续性文本阅读】等内容,欢迎下载使用。
小升初语文非连续性文本阅读专项训练(部编版含答案) (11): 这是一份小升初语文非连续性文本阅读专项训练(部编版含答案) (11),共7页。试卷主要包含了【非连续性文本阅读】等内容,欢迎下载使用。
