


2021年中考数学二轮复习:统计与概率专题训练(Word版无答案)
展开
这是一份2021年中考数学二轮复习:统计与概率专题训练(Word版无答案),共13页。试卷主要包含了某校计划组织学生参加“书法”等内容,欢迎下载使用。
1、一个不透明的口袋中有三个完全相同的小球,球上分别标有数字﹣1,1,2.第一次从袋中任意摸出一个小球(不放回),得到的数字作为点M的横坐标x;再从袋中余下的两个小球中任意摸出一个小球,得到的数字作为点M的纵坐标y.
(1)用列表法或树状图法,列出点M(x,y)的所有可能结果;
(2)求点M(x,y)在双曲线y=﹣上的概率.
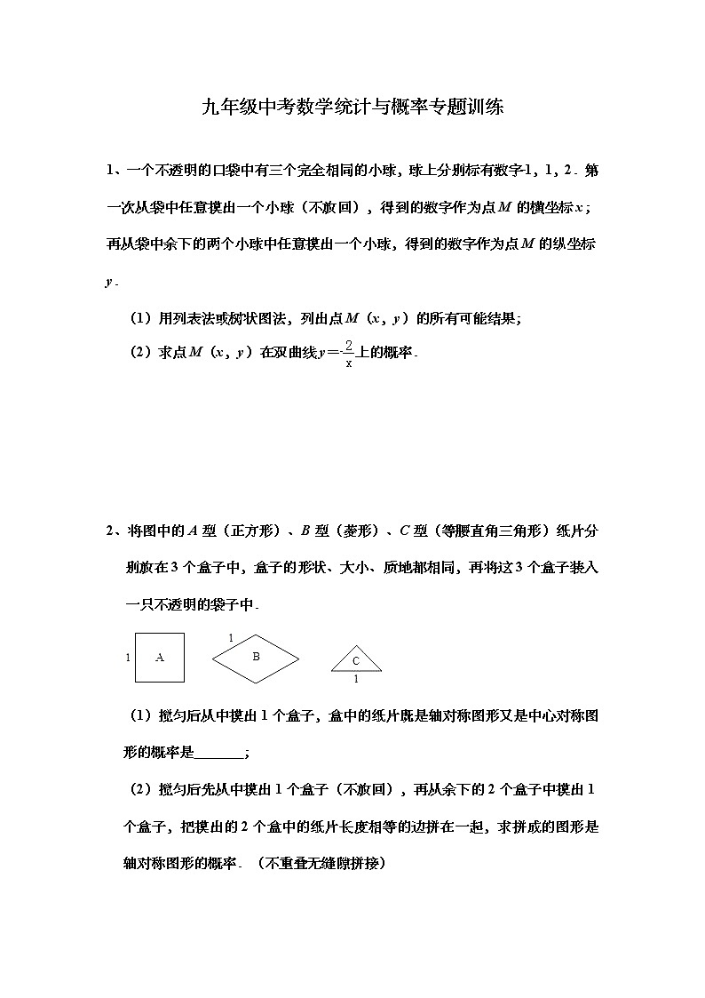
2、将图中的A型(正方形)、B型(菱形)、C型(等腰直角三角形)纸片分别放在3个盒子中,盒子的形状、大小、质地都相同,再将这3个盒子装入一只不透明的袋子中.
(1)搅匀后从中摸出1个盒子,盒中的纸片既是轴对称图形又是中心对称图形的概率是 ;
(2)搅匀后先从中摸出1个盒子(不放回),再从余下的2个盒子中摸出1个盒子,把摸出的2个盒中的纸片长度相等的边拼在一起,求拼成的图形是轴对称图形的概率.(不重叠无缝隙拼接)
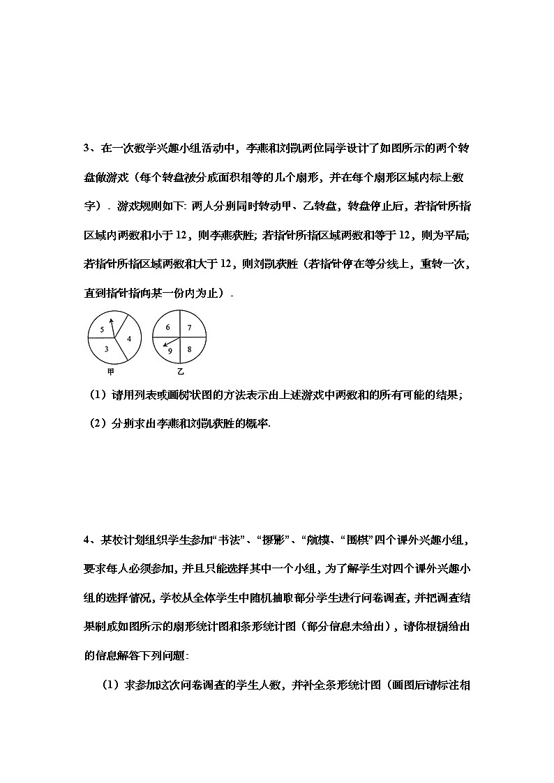
3、在一次数学兴趣小组活动中,李燕和刘凯两位同学设计了如图所示的两个转盘做游戏(每个转盘被分成面积相等的几个扇形,并在每个扇形区域内标上数字).游戏规则如下:两人分别同时转动甲、乙转盘,转盘停止后,若指针所指区域内两数和小于12,则李燕获胜;若指针所指区域两数和等于12,则为平局;若指针所指区域两数和大于12,则刘凯获胜(若指针停在等分线上,重转一次,直到指针指向某一份内为止).
(1)请用列表或画树状图的方法表示出上述游戏中两数和的所有可能的结果;
(2)分别求出李燕和刘凯获胜的概率.
4、某校计划组织学生参加“书法”、“摄影”、“航模、“围棋”四个课外兴趣小组,要求每人必须参加,并且只能选择其中一个小组,为了解学生对四个课外兴趣小组的选择情况,学校从全体学生中随机抽取部分学生进行问卷调查,并把调查结果制成如图所示的扇形统计图和条形统计图(部分信息未给出),请你根据给出的信息解答下列问题:
(1)求参加这次问卷调查的学生人数,并补全条形统计图(画图后请标注相应的数据);
(2)m= ,n= ;
(3)若该校共有1200名学生,试估计该校选择“围棋”课外兴趣小组的学生有多少人?
5、某数学学习网站为吸引更多人注册加入,举行了一个为期5天的推广活动,在活动期间,加入该网站的人数变化情况如下表所示:
(1)表格中a= ,b= ;
(2)请把下面的条形统计图补充完整;
(3)根据以上信息,下列说法正确的是 (只要填写正确说法前的序号).
①在活动之前,该网站已有3200人加入;
②在活动期间,每天新加入人数逐天递增;
③在活动期间,该网站新加入的总人数为2528人.
6、某地区在所有中学开展《老师,我想对你说》心灵信箱活动,为师生之间的沟通增设了一个书面交流的渠道.为了解两年来活动开展的情况,某课题组从全地区随机抽取部分中学生进行问卷调查.对“两年来,你通过心灵信箱给老师总共投递过封信?”这一调查项设有四个回答选项,选项A:没有投过;选项B:一封;选项C:两;选项D:三封及以上.根据接受问卷调查学生的回答,统计出各选项的人数以及所占百分比,分别绘制成如下条形统计图和扇形统计图:
(1)此次抽样调查了 名学生,条形统计图中m= ,n= ;
(2)请将条形统计图补全;
(3)接受问卷调查的学生在活动中投出的信件总数至少有 封;
(4)全地区中学生共有110000名,由此次调查估算,在此项活动中,全地区给老师投过信件的学生约有多少名?
7、“大千故里,文化内江”,我市某中学为传承大千艺术精神,征集学生书画作品.王老师从全校20个班中随机抽取了A、B、C、D4个班,对征集作品进行了数量分析统计,绘制了如下两幅不完整的统计图.
(1)王老师采取的调查方式是 (填“普查”或“抽样调査”),王老师所调查的4个班共征集到作品 件,并补全条形统计图;
(2)在扇形统计图中,表示C班的扇形周心角的度数为 ;
(3)如果全校参展作品中有4件获得一等奖,其中有1名作者是男生,3名作者是女生.现要从获得一等奖的作者中随机抽取两人去参加学校的总结表彰座谈会,求恰好抽中一男一女的概率.(要求用树状图或列表法写出分析过程)
8、某中学艺术节期间,学校向学生征集书画作品,杨老师从全校30个班中随机抽取了4个班(用A,B,C,D表示),对征集到的作品的数量进行了分析统计,制作了两幅不完整的统计图.
请根据以上信息,回答下列问题:
(1)杨老师采用的调查方式是 (填“普查”或“抽样调查”);
(2)请你将条形统计图补充完整,并估计全校共征集多少件作品?
(3)如果全校征集的作品中有5件获得一等奖,其中有3名作者是男生,2名作者是女生,现要在获得一等奖的作者中选取两人参加表彰座谈会,请你用列表或树状图的方法,求恰好选取的两名学生性别相同的概率.
9、初一(1)班针对“你最喜爱的课外活动项目”对全班学生进行调查(每名学生分别选一个活动项目),并根据调查结果列出统计表,绘制成扇形统计图.
根据以上信息解决下列问题:
(1) , ;
(2)扇形统计图中机器人项目所对应扇形的圆心角度数为 ;
(3)从选航模项目的名学生中随机选取名学生参加学校航模兴趣小组训练,请用列举法(画树状图或列表)求所选取的名学生中恰好有名男生、名女生的概率
10、为了了解我市中学生参加“科普知识”竞赛成绩的情况,随机抽查了部分参赛学生的成绩,整理并制作出如下的统计表和统计图,如图所示.请根据图表信息解答下列问题:
(1)在表中:m= ,n= ;
(2)补全频数分布直方图;
(3)小明的成绩是所有被抽查学生成绩的中位数,据此推断他的成绩在 组;
(4)4个小组每组推荐1人,然后从4人中随机抽取2人参加颁奖典礼,恰好抽中A、C两组学生的概率是多少?并列表或画树状图说明.
11、某校在一次大课间活动中,采用了四种活动形式:A、跑步,B、跳绳,C、做操,D、游戏.
全校学生都选择了一种形式参与活动,小杰对同学们选用的活动形式进行了随机抽样调查,根据调查统计结果,绘制了不完整的统计图.
请结合统计图,回答下列问题:
(1)本次调查学生共 人,a= ,并将条形图补充完整;
(2)如果该校有学生2000人,请你估计该校选择“跑步”这种活动的学生约有多少人?
(3)学校让每班在A、B、C、D四种活动形式中,随机抽取两种开展活动,请用画树状图或列表的方法,求每班抽取的两种形式恰好是“跑步”和“跳绳”的概率.
12、 现今“微信运动”被越来越多的人关注和喜爱,某兴趣小组随机调查了我市名教师某日“微信运动”中的步数情况进行统计整理,绘制了如下的统计图表(不完整):
请根据以上信息,解答下列问题:
(1)写出的值并补全频数分布直方图;
(2)本市约有名教师,用调查的样本数据估计日行走步数超过步(包含步)的教师有多少名?
(3)若在名被调查的教师中,选取日行走步数超过步(包含步的两名教师与大家分享心得,求被选取的两名教师恰好都在步(包含步)以上的概率.
13、为调查广西北部湾四市市民上班时最常用的交通工具的情况,随机抽取了四市部分市民进行调查,要求被调查者从“A:自行车,B:电动车,C:公交车,D:家庭汽车,E:其他”五个选项中选择最常用的一项,将所有调查结果整理后绘制成如下不完整的条形统计图和扇形统计图,请结合统计图回答下列问题:
(1)在这次调查中,一共调查了 名市民,扇形统计图中,C组对应的扇形圆心角是 °;
(2)请补全条形统计图;
(3)若甲、乙两人上班时从A、B、C、D四种交通工具中随机选择一种,则甲、乙两人恰好选择同一种交通工具上班的概率是多少?请用画树状图或列表法求解.
14、为了扎实推进精准扶贫工作,某地出台了民生兜底、医保脱贫、教育救助、产业扶持、养老托管和易地搬迁这六种帮扶措施,每户贫困户都享受了2到5种帮扶措施,现把享受了2种、3种、4种和5种帮扶措施的贫困户分别称为A、B、C、D类贫困户.为检査帮扶措施是否落实,随机抽取了若干贫困户进行调查,现将收集的数据绘制成下面两幅不完整的统计图:
请根据图中信息回答下面的问题:
(1)本次抽样调查了多少户贫困户?
(2)抽查了多少户C类贫困户?并补全统计图;
(3)若该地共有13000户贫困户,请估计至少得到4项帮扶措施的大约有多少户?
(4)为更好地做好精准扶贫工作,现准备从D类贫困户中的甲、乙、丙、丁四户中随机选取两户进行重点帮扶,请用树状图或列表法求出恰好选中甲和丁的概率.
15、某兴趣小组为了了解本校学生参加课外体育锻炼情况,随机抽取本校40名学生进行问卷调查,统计整理并绘制了如下两幅尚不完整的统计图:
课外体育锻炼情况扇形统计图
经常参加课外体育锻炼的学生
最喜欢的一种项目条形统计图
根据以上信息解答下列问题:
(1)课外体育锻炼情况统计图中,“经常参加”所对应的圆心角的度数为 ;“经常参加课外体育锻炼的学生最喜欢的一种项目”中,喜欢足球的人数有 人,并补全条形统计图;
(2)该校共有1200名学生,请估计全校学生中经常参加课外体育锻炼并喜欢的项目是乒乓球的人数有多少人?
(3)若在“乒乓球”、“篮球”、“足球”、“羽毛球”项目中任选两个项目成立兴趣小组,请用列表或画树状图的方法求恰好选中“乒乓球”、“篮球”这两个项目的概率.
时间
第1天
第2天
第3天
第4天
第5天
新加入人数(人)
153
550
653
b
725
累计总人数(人)
3353
3903
a
5156
5881
相关试卷
这是一份中考数学 第二轮复习 专题一 选择、填空压轴题专项训练(word版无答案),共3页。
这是一份2023年中考数学二轮复习专题训练——统计与概率(含答案),共15页。试卷主要包含了选择题,填空题,解答题等内容,欢迎下载使用。
这是一份专题:统计与概率(无答案)试卷,共15页。试卷主要包含了选择题,填空题,解答题等内容,欢迎下载使用。