


所属成套资源:2021年冀教版小学数学五年级上册期末测试卷+专题复习卷(含答案)
2021年冀教版小学数学五年级上册 期末模块过关卷01(含答案)
展开
这是一份2021年冀教版小学数学五年级上册 期末模块过关卷01(含答案),共11页。试卷主要包含了认真填空,公正判断,仔细选择,细心计算,解决问题等内容,欢迎下载使用。
1.1.4÷0.35=( )÷35=( )
2.根据33×19=627,直接写出下列算式的积。
3.3×0.19=( ) 330×0.19=( )
3.0.583×12的积是( ),保留整数是( ),保留两位小数是( )。
4.五(1)班有23名男生,18名女生,老师任选一名同学背诵古诗,( )被选中的可能性大。
5.在里填上“>”“12B.6.4+x=12C.x+5
2.下列算式中,( )的商最小。
A.0.4÷5 B.0.04÷5 C.0.4÷0.5
3.一个两位小数“四舍五入”到十分位后是2.7,这个两位小数最小是( )。
A.2.74 B.2.69 C.2.65
4.8.7×10.1运用( )计算比较简便。
A.乘法分配律 B.乘法交换律 C.乘法结合律
5.一桶油连桶共重100千克,用去油的一半后,连桶共重51.4千克,原来有油( )千克。
A.48.6 B.96.8 C.97.2
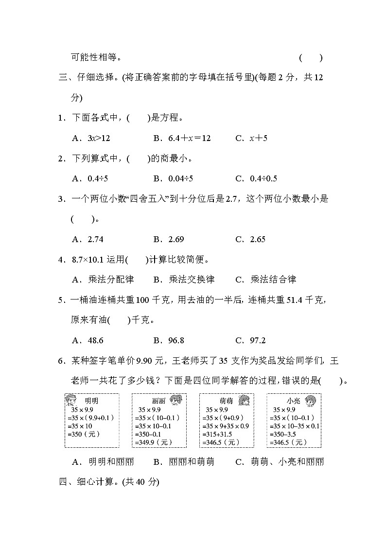
6.某种签字笔单价9.90元,王老师买了35支作为奖品发给同学们,王老师一共花了多少钱?下面是四位同学解答的过程,错误的是( )。
A.明明和丽丽 B.丽丽和萌萌 C.萌萌、小亮和丽丽
四、细心计算。(共40分)
1.直接写得数。(10分)
0.5×0.2=0.65×4= 0.98÷0.1= 4.5÷45= 8.4÷0.4=
1.24×0.2= 0.125×8= 3.5÷0.07= 5.2×100= 19.9÷0.199=
2.用竖式计算。(6分)
6.08×1.4=7.8÷0.39=
3.脱式计算,能简算的要简算。(16分)
8.4×0.12+8.4×0.88 0.25×32×1.25
4.8÷0.16÷3 64-[9.64÷(9.82-5)+0.64]
4.解方程。(8分)
4(x+2.1)=14 x-5×0.9=2.4
五、解决问题。(共22分)
1.动物园新到4只大熊猫兄弟,照它们现在的食量计算,0.8吨鲜竹笋够吃一周吗?(4分)
2.妈妈在家兴购物超市买的排骨和鸡蛋,小票上鸡蛋的单价处正好弄脏了,你能计算出鸡蛋的单价吗?(4分)
3.张老师在汇文书店看到新版《汉语词典》每本28.8元,他在网上搜到的新版《汉语词典》每本比书店便宜4.8元,在书店买100本新版《汉语词典》的钱,可以在网上买多少本?(4分)
4.超市里一种电饼铛的单价是电饭锅的2.5倍。________,电饭锅的单价是多少?(选择合适的条件,将序号填在横线上,再列方程解答)(5分)
①一个电饼铛和一个电饭锅共763元。
②一个电饼铛比一个电饭锅贵327元。
5.张叔叔把每月养车的费用记录如下:
(1)张叔叔想计算出每月加油共需要多少钱,他需要用到记录单上的哪些信息?请把它们前面的字母用“”圈出来。(3分)
(2)根据你选出的信息,计算出张叔叔每月加油所需的钱数。(2分)
附加题:(10分)
请你根据方程“10x+14x=210”编写一个实际问题并解答。
(1)我编写的实际问题是:_______________________________________________________
(2)我来解答:
答案
一、1.140 4 62.7 7 7.00
4.男生 5.< > < < 6.21 0.4 7.21
8.54【点拨】假设88只全是兔,则鸡有:(88×4-244)÷(4-2)=54(只)。
二、1.× 2.× 3.× 4.×
三、1.B 2.B 3.C 4.A 5.C 6.A
四、1.0.1 2.6 9.8 0.1 21 0.248 1 50 520 100
2.6.08×1.4=8.512 7.8÷0.39=20
3.
8.4×0.12+8.4×0.88
=8.4×(0.12+0.88)
=8.4×1
=8.4
0.25×32×1.25
=(0.25×4)×(8×1.25)
=1×10
=10
4.8÷0.16÷3
=4.8÷(0.16×3)
=4.8÷0.48
=10
64-[9.64÷(9.82-5)+0.64]
=64-[9.64÷4.82+0.64]
=64-[2+0.64]
=64-2.64
=61.36
4. 4(x+2.1)=14
解: 4x+8.4=14
4x+8.4-8.4=14-8.4
4x=5.6
x=1.4
x-5×0.9=2.4
解: x-4.5=2.4
x-4.5+4.5=2.4+4.5
x=6.9
五、1.0.8吨=800千克 51÷2=25.5(千克)
25.5×4×7=714(千克) 800>714
答:够它们吃一周。
2.2×35.7=71.4(元)
100-12.4-71.4=16.2(元)
16.2÷3=5.4(元)
答:鸡蛋的单价是5.4元。
3.28.8×100=2880(元)
28.8-4.8=24(元)
2880÷24=120(本)
答:可以在网上买120本。
4.①解:设电饭锅的单价是x元。
2.5x+x=763
3.5x=763
x=218
答:电饭锅的单价是218元。
或②解:设电饭锅的单价是x元。
2.5x-x=327
1.5x=327
x=327÷1.5
x=218
答:电饭锅的单价是218元。
5.(1)圈C、D、E
(2) 0.08×1000×5.67
=80×5.67
=453.6(元)
答:张叔叔每月加油需要453.6元。
附加题:
(1)五年级两个班给学生买跳绳,五(一)班买了10根,五(二)班买了14根,共用去210元,每根跳绳多少钱?
(2)解:设每根跳绳x元。
10x+14x=210
24x=210
24x÷24=210÷24
x=8.75
答:每根跳绳8.75元。
【点拨】编写的实际问题不唯一。
相关试卷
这是一份2021年苏教版小学数学五年级上册 期末模块过关卷01(含答案),共10页。试卷主要包含了填空,判断,选择,计算,解决问题等内容,欢迎下载使用。
这是一份2021年冀教版小学数学一年级上册 期末模块过关卷01(含答案),共6页。试卷主要包含了填一填,圈一圈,按要求完成下面各题,数一数,连一连,我会算,看图列式计算,解决问题等内容,欢迎下载使用。
这是一份2021年冀教版小学数学二年级上册 期末模块过关卷01(含答案),共8页。试卷主要包含了仔细审题,细心填空,明辨是非,细心判断,火眼金睛,细心选择,动手操作我最棒,我是小小神算子,解决生活中的问题等内容,欢迎下载使用。
