华师大版七年级下册8.1 认识不等式教案
展开
这是一份华师大版七年级下册8.1 认识不等式教案,共2页。教案主要包含了教学目标,教学重点,教学难点,教具准备,教学过程等内容,欢迎下载使用。
使学生理解不等式的解集的含义,明确不等式的解是在某个范围内的所有数。
通过学习数轴表示不等式的解集,接触到图形与数量的对应关系,感受到数形结合的作用。
【教学重点】:不等式的解集,关键是通过数轴直观地表现出不等式的解集。
【教学难点】:对不等式解集的含义的理解。
【教具准备】:直尺、三角板、圆规、天平称、砝码。
【教学过程】:
回顾
不等式和不等式的解。
二、创设情境引入课题
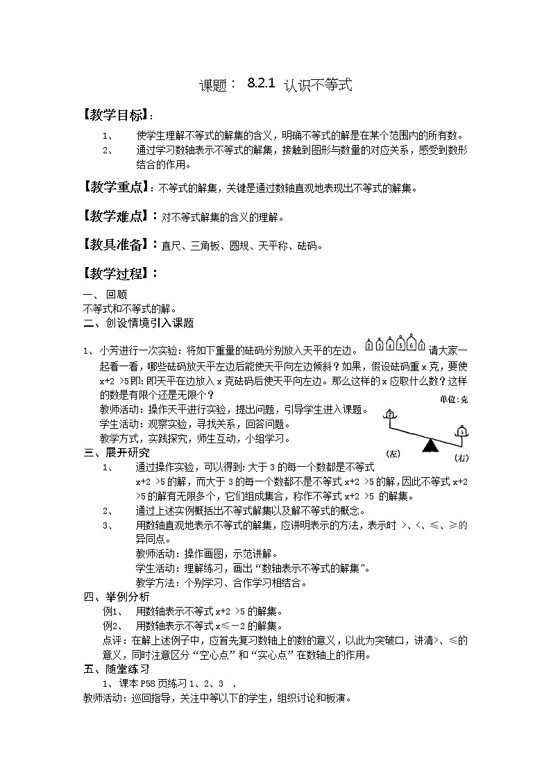
小芳进行一次实验:将如下重量的砝码分别放入天平的左边。请大家一起看一看,哪些砝码放天平左边后能使天平向左边倾斜?如果,假设砝码重x克,要使x+2 >5即:即天平在边放入x克砝码后使天平向左边。那么这样的x应取什么数?这样的数是有限个还是无限个?
教师活动:操作天平进行实验,提出问题,引导学生进入课题。
学生活动:观察实验,寻找关系,回答问题。
教学方式,实践探究,师生互动,小组学习。
三、展开研究
通过操作实验,可以得到:大于3的每一个数都是不等式x+2 >5的解,而大于3的每一个数都不是不等式x+2 >5的解,因此不等式x+2 >5的解有无限多个,它们组成集合,称作不等式x+2 >5 的解集。
通过上述实例概括出不等式解集以及解不等式的概念。
用数轴直观地表示不等式的解集,应讲明表示的方法,表示时 >、5的解集。
用数轴表示不等式x≤-2的解集。
点评:在解上述例子中,应首先复习数轴上的数的意义,以此为突破口,讲清>、≤的意义,同时注意区分“空心点”和“实心点”在数轴上的作用。
五、随堂练习
课本P58页练习1、2、3.
教师活动:巡回指导,关注中等以下的学生,组织讨论和板演。
学生活动:书面练习,小组合作。
教学方法:合作交流。
六、课堂小结
1、不等式的解集有什么特点?它与方程的解有何区别?
用数轴来表示不等式的解集有什么优点?在用数轴表示不等解集时应注意哪些问题?
教师活动:提出问题。学生活动:相互交流,加深理解。教学方法:互动式探讨和总结。
七、布置作业。教科书。
补充练习:
当x为何正数时,都能使不等式x-2 >3成立。
两个不等式的解集分别为x≥3和x < 4,分别在数轴上表示这两个不等式的解集。
请你通过探究,得到不等式x-7 < 4.
请构建一个不等式的实际情境题。(不必解答)
相关教案
这是一份华师大版七年级下册8.1 认识不等式教案,共3页。教案主要包含了新知导读,范例点睛,课外链接,随堂演练等内容,欢迎下载使用。
这是一份数学8.1 认识不等式教学设计,共2页。教案主要包含了知识导向,新课拆析,巩固训练,知识小结,家庭作业,每日预题,教学反馈等内容,欢迎下载使用。
这是一份初中华师大版第8章 一元一次不等式8.1 认识不等式教学设计及反思,共2页。教案主要包含了教学目标,教学重点,教学难点,教学过程,本课小结,布置作业等内容,欢迎下载使用。

