还剩5页未读,
继续阅读
所属成套资源:2021-2022高中政治一年级上册期末测试(含答案)
成套系列资料,整套一键下载
2021-2022高中一年级上册政治期末测试卷 (4)
展开相关试卷
高中政治期末测试卷(部编版必修4)(解析版5套合集):
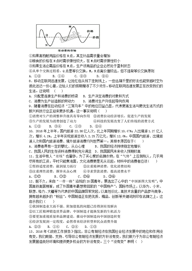
这是一份高中政治期末测试卷(部编版必修4)(解析版5套合集),共56页。试卷主要包含了本试卷分第I卷两部分,中国古人把日全食称“天狗食日”等内容,欢迎下载使用。
2021-2022高中二年级上册政治期末测试卷 (6):
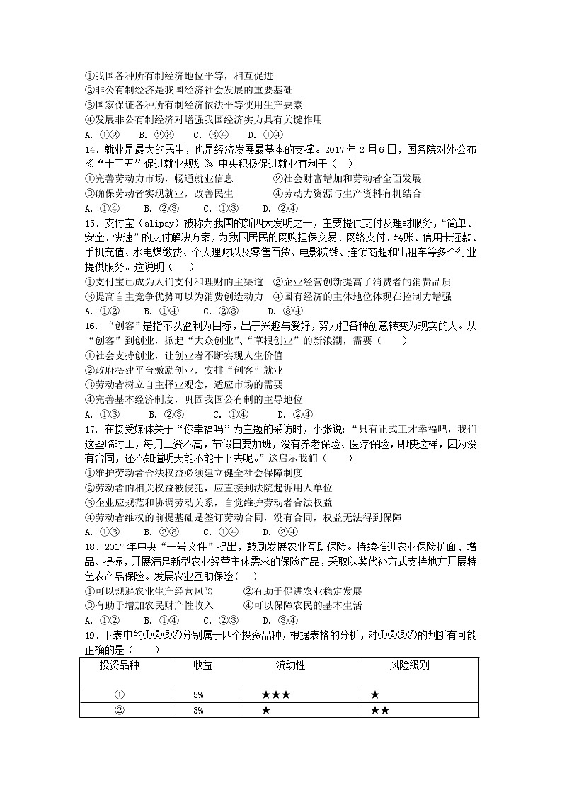
这是一份2021-2022高中二年级上册政治期末测试卷 (6),共11页。试卷主要包含了答题时使用0,保持卡面清洁,不折叠,不破损等内容,欢迎下载使用。
2021-2022高中二年级上册政治期末测试卷 (2):
这是一份2021-2022高中二年级上册政治期末测试卷 (2),共11页。试卷主要包含了问答题等内容,欢迎下载使用。

