2021学年19.2 平行四边形教学设计及反思
展开19.2 平行四边形
一、内容和内容解析
内容:
本课是人教版新课标实验教科书八下第十九章的第一课时,其主要内容是平行四边形的概念及平行四边形的边、角的相关性质.
内容解析:
四边形是几何中的基本图形,也是“空间与图形”领域研究的主要对象之一.平行四边形是特殊的四边形,较一般四边形而言,它与我们的关系更为密切,这不仅表现在日常生活中有众多的平行四边形图案,更重要的是,它的性质在日常生活及生产实践等各个领域中均有广泛的应用.此外,平行四边形的相关知识在建筑学、物理学、测绘学中也有较为重要的应用.
平行四边形是一个四边形,但与一般四边形相比,它的对边分别平行.由这一本质特征,教材给出了定义:两组对边分别平行的四边形叫做平行四边形.这一定义既给出了平行四边形的一种判断方法:两组对边分别平行的四边形是平行四边形.也给出了平行四边形的一条性质:平行四边形的对边平行.这为判定一个四边形是平行四边形提供了重要的理论依据,也为证明两直线平行提供了新的方法.
平行四边形从属于四边形,所以一般四边形所具有的性质它都具有,如:内角和是360°、外角和为360°、四边形的不稳定性等.同时,它还具有自己特有的性质:对边平行且相等、对角相等、邻角互补等.这些性质为学生证明或解决线段相等、角相等等问题提供了全新的思路,拓展了学生的视野.另外,平行四边形的这些性质还是所有特殊平行四边形的基本性质.本节课既是平行线的性质、全等三角形等知识的延续和深化,也是后续学习矩形、菱形、正方形等知识的坚实基础.
在教材的编写上,本课还注意了使学生经历充分地观察、猜想、验证、推理、交流、应用等数学活动后获得结论,这对于培养学生的观察能力、推理能力、图形处理能力、探索及解决问题的能力等方面,都起着较为重要的作用.
教学重点:平行四边形的性质的探究与应用
二、目标和目标解析
目标:理解并掌握平行四边形的概念和性质,能运用平行四边形的概念及性质解决相关问题.
目标解析:
1.经历从现实情景中抽象出平行四边形的过程,发展学生的形象思维与抽象思维.
2.经历观察、实验、猜想、验证、推理、应用等数学活动,培养学生的观察能力、概括能力和演绎推理能力,渗透转化思想.
3.通过性质的应用,培养学生独立思考的习惯,发展合作交流与应用意识,感悟数学与实际生活的密切联系.
4.通过一系列探究活动的开展,使学生从中体验数学活动的探索性和创造性,感受探究成功的乐趣,从而激发学习兴趣.
三、教学问题诊断分析
平行四边形的定义,学生在小学已经学过,但受当时学生文化基础与认知水平的限制,他们对平行四边形的认识还比较肤浅,对概念本质属性的理解与把握还不够深刻与透彻.作为本节课的核心概念,教学中切忌把平行四边形概念当学生已学知识,简单复习巩固后,一带而过.而应精心设计教学活动,使学生在原有知识的基础上,加深理解、全方位把握.尤其对于定义的双重性,应引导学生细致剖析,使他们理解、让他们会用.
另外,考虑到学生以前对一般四边形与特殊四边形的认识是割裂开来的,他们对两者从属关系的认识较为淡漠,学习定义之前,教师应先让学生明晰一般四边形与特殊四边形的联系与区别,这样既可突出概念本质,也可为性质的学习作好铺垫.
对于性质,从教材的呈现方式看,编者力图以问题为线索,通过观察──猜想──验证──推理证明等一系列数学活动,以自主探索、小组合作探究的方式让学生主动获得.如何真实的反应教材本意,突出性质的探索过程?如何彻底将学生的被动接受转为主动发现?这是执教者必须深思的问题.八年级的学生,已具备了一定的观察、分析、动手操作、语言表达及逻辑推理能力,若直接让学生观察图形──提出猜想──简单度量──推理论证──给出结论,这样难免有穿新鞋走老路之嫌,同时,也很难提高学生的学习积极性.尤其是对于性质的证明,在仅有平行四边形的前提下,如何解决线段相等、角相等这一推证难点也将因教学方式的生硬而变得更加难以逾越,教学效果可想而知.
要切实解决这个问题,教师应通过充分的活动让学生真正“动”起来.我思考了这样的处理:将整个性质的探究分两步走,第一步先引导学生通过观察大胆“猜一猜”,再“画一画”,进一步感受图形特征,接着“量一量”,初步验证猜想.第二步激发学生“剪一剪”,引导他们以小组合作的方式进一步探究.将所画的平行四边形沿其中一条对角线剪开,学生将不难发现所得到的两三角形全等,而全等三角形的对应边相等、对应角相等,这样很自然地进一步验证了猜想,与此同时,通过引导,学生还将发现,连接一条对角线,平行四边形的问题便转化成了全等三角形的问题.这样,一石二鸟,既让学生品尝了探究成功之乐,也为性质的推理论证扫清了障碍,轻松突破难点.
若学生基础较好,还可考虑直接提供学具袋(里面提供可采用度量、平移、旋转、折叠、拼图等方法的相应学具),然后完全放手让学生去自主探索.鼓励学生探究方式、结果、表示方式及学习方式的多样化.相信在老师的精心组织、合作与参与下,学生将会从多个方面完善对平行四边形性质的认识.
教学难点:平行四边形性质的探究与证明.
四、教学支持条件分析
⑴借助一般四边形、平行四边形、梯形等模型,明晰一般四边形与特殊四边形的区别与联系,深化对概念本质的认识,也可为性质的探究服务.
⑵借助多媒体课件,使实例背景更形象、更逼真,以此激发学生的学习兴趣.借助Flash动画,从激励学生探究入手,改进问题的呈现方式,使教学更富有趣味性、生动性和互动性,从而激发学生的主动参与热情,为更好的实现教学目标服务.
五、教学过程设计
(一)情景激趣:
1.出示一般四边形模型,随后出示平行四边形模型,感受“特殊四边形”与“一般四边形”的区别与联系.
设计意图:谈话式开场,清新自然.让学生明晰平行四边形与一般四边形从属关系的同时,轻松切入主题.
2.你能举出生活中平行四边形的实例吗?
3.媒体展示:原野鸟瞰、中银大厦外景、篱笆、电动门、艺术装饰物等图片,引导学生从图片中找出平行四边形.
——生活中的平行四边形随处可见,它装点着我们的生活,服务着我们的生活.由此导出课题.
设计意图:先由学生举实例,再选取生活中平行四边形的一组精美图片由媒体集中展示,让学生感悟数学与生活紧密联系的同时,也让他们更真切地感受到学习平行四边形的必要.另外,通过对图形的捕捉与提炼,培养学生的形象思维与抽象思维能力.
(二)探究在线:
1.定义探究:
①结合平行四边形的模型提问:平行四边形的“平行”体现在哪里?
②师生共议,归纳定义.
定义:有两组对边分别平行的四边形叫做平行四边形.
结合媒体动画演示,学习平行四边形的表示法、读法及对边、对角、邻边、邻角等概念.
设计意图:突出概念本质,深化对定义的理解.将对边、对角等概念由媒体形象生动的展示,可使枯燥的概念更加灵动,让学生自觉地进入到对定义的深入探究中来.
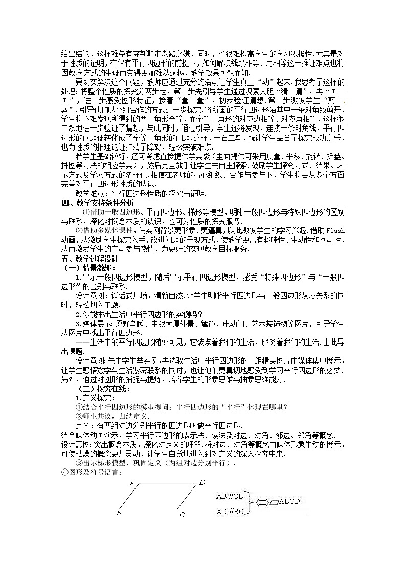
③出示梯形模型,巩固定义(两组对边分别平行).
④图形及符号语言:
设计意图:多角度的表述,使学生能全面、透彻的理解定义.同时,规范了推理格式、提升了概括能力.
2.性质探究:
①平行四边形除了两组对边分别平行外,还有没有其它性质呢?
探究:(媒体播放,分步出示)
猜一猜:边之间……? 角之间……?
画一画:在格点纸上画一个平行四边形.
量一量:度量一下,与你的猜想一致吗?
剪一剪:将所画的平行四边形沿其中一条对角线剪开,现在,你有新的办法进一步验证猜想吗?
②结论:边:对边平行、对边相等;角:对角相等、邻角互补
设计意图:以学生原有知识为出发点,引导学生通过观察、猜想、动手实践、合作交流等方式主动获取知识,获得解决问题的方法.同时,在学生亲历知识的发生、发展与形成过程中使学生获得富有成效的学习体验,发展探究与合作意识,培养逻辑思维能力.另外,通过“剪一剪”,学生进一步验证猜想的同时还找到了将四边形问题转化为三角形问题的有效途径,为性质的证明扫清了障碍.这样既渗透了转化思想,又巧妙的突破了难点.
③你能证明 “平行四边形的对边相等,平行四边形的对角相等”吗
师生共议,写出已知、求证及证明过程.
已知:如图,四边形ABCD为平行四边形.
求证:AB=CD,AD=BC;∠A=∠C,∠B=∠D.
分析:连结对角线将平行四边形的问题通过转化为全等三角形的问题进行解决.
设计意图:注重直观操作与逻辑推理的有机结合,把几何论证作为探究活动的自然延续和必然发展. 同时,通过证明,验证了猜想的正确性,让学生感受到数学结论的确定性和证明的必要性.
④总结:性质1:平行四边形的对边相等.
符号语言: ∵四边形ABCD为平行四边形
∴AB=CD,AD=BC.
性质2:平行四边形的对角相等.
符号语言: ∵四边形ABCD为平行四边形
∴∠A=∠C,∠B=∠D.
师生共议:以上性质为证明(解决)线段相等,角相等,提供了新的理论依据.
设计意图:对平行四边形性质的归纳,是学生对平行四边形特征的更深入认识,也是知识的一次升华,突出了教学重点.
(三)厉兵秣马:
小试身手:(媒体播放)如图,在□ABCD中,根据已知你能得到哪些结论?为什么?
设计意图:尝试对性质的应用,实现从知识到能力的顺利过渡.同时,开放式的问题,利于学生多角度的思考并解决问题.
例题探究:如图,小明用一根36m长的绳子围成了一个平行四边形的场地,其中AB边长为8m,其他三条边的长各是多少?(媒体播放)
随机应变:
(1)在□ABCD中,已知AC=12,ΔABC的周长=30,则□ABCD的周长=
(2)若∠DCE=38°,则□ABCD的四个内角的度数分别为:
(3)若最大的两个角之和为220°,则平行四边形的四个角的度数分别为:
设计意图:通过对例题的学习,加深对平行四边形性质的理解,培养学生的应用意识.通过一题多变,使学生能多角度、多层次、灵活的运用所学知识解决问题,培养学生思维的深刻性与灵活性.
智启百宝箱:
辨一辨:谁的测量肯定有误?
贝贝、晶晶、妮妮、号号四位同学正在测量 ABCD.
贝贝测量的结果:AB=CD=5 , BC=AD=8
晶晶测量的结果:∠A=∠C=40°,∠B=∠D=130°
妮妮测量的结果:AB//CD,BC//AD
号号测量的结果:∠A﹕∠B﹕∠C﹕∠D=2﹕6﹕2﹕7
想一想:如图,剪两张对边平行的纸条,随意交叉叠放在一起,转动其中一张,重合的部分构成了一个四边形,线段AD和BC的长度有什么关系?
证一证:如图,在□ABCD中,E、F分别为边AB、CD上的点,连接DE、BF.
(1)如果E、F分别为AB、CD边上的中点,求证:∠ADE=∠CBF
(2)如果DE//BF,上述结论还成立吗?
设计意图:练习是学生心智技能和动作技能形成的基本途径,精心设计的练习将会使这一功用得到更充分的体现.以上这组练习层层递进、由浅入深,有效地促进学生对本节课所学习的概念与性质进行更加深刻的理解与掌握.另外,以游戏为载体,使问题的呈现方式更加生动活泼与富有挑战性,促使学生能更加主动的投入到知识的巩固与能力的提升中来.
(四)整理反思:
师生共议:通过这节课的学习,你对平行四边形有哪些新的认识?
我的收获(媒体播放):
①平行四边形的定义、性质.
②方法:证明平行、线段相等、角相等的新方法.
③转化思想:
设计意图:这是一次知识与情感的交流,浓缩知识要点、突出内容本质、渗透思想方法.培养学生自我反馈、自主评价的意识,促进学生可持续地、和谐地发展.
(五)快乐套餐:
必做:P90T1、2.P91 T6、7
选做:
文物保护部门需复原一如图形状的等腰三角形木格子,里面每一同方向木条相互平行且将腰分成相等的六段,已知等腰三角形的腰是30cm,底边长50cm,你能算出拼这个木格子所需木条的总长度吗?(接头不计)(聪明的同学们,你们能想出几种方法呢?)
(1)如果里面的每一同方向木条都不均匀排列,但互相平行,你还能算出所需木条的总长度吗?(接头不计)
(2)如果这个木格子底边上有n个不规则排列的点,你还能算出所需木条的总长度吗?(接头不计)
设计意图:“套餐”分两类,必做题面向全体、巩固所学,力图让“人人都获得必需的数学”.选做题力图“让不同的人在数学上得到不同的发展”,本题既可直接运用今天所学的定义与性质求解;亦可通过构造与此模型全等的图形,将两个全等的图形拼合成一个平行四边形,进而简捷求解;还可以借助“过等腰三角形底边上任一点向两腰作平行线,所得的平行四边形两邻边之和等于一腰长.”这一模型轻松求解等等.这是本课内容的一次拓展与升华.
数学八年级下册第19章 四边形19.2 平行四边形教案设计: 这是一份数学八年级下册第19章 四边形19.2 平行四边形教案设计,共2页。教案主要包含了引入课题,探究新知,巩固练习,课堂小结等内容,欢迎下载使用。
2020-2021学年19.2 平行四边形教案: 这是一份2020-2021学年19.2 平行四边形教案,共4页。教案主要包含了引言,新授等内容,欢迎下载使用。
初中数学沪科版八年级下册19.2 平行四边形教学设计: 这是一份初中数学沪科版八年级下册19.2 平行四边形教学设计,共3页。教案主要包含了教学目标,教学重点与难点,教学方法,教学过程设计等内容,欢迎下载使用。

