高中人教版 (2019)第四章 运动和力的关系综合与测试学案及答案
展开
这是一份高中人教版 (2019)第四章 运动和力的关系综合与测试学案及答案,文件包含第四章运动与力的关系章末整合及优化训练原卷版-2020-2021年高一物理知识讲学卓越讲义新教材人教版必修第一册docx、第四章运动与力的关系章末整合及优化训练解析版-2020-2021年高一物理知识讲学卓越讲义新教材人教版必修第一册docx等2份学案配套教学资源,其中学案共39页, 欢迎下载使用。
2020-2021学年高一物理同步讲义(新教材人教A版必修第一册)
第四章 运动和力的关系
章末整合及优化训练
一.高考高频考点专题突破
专题一 动力学图像问题
1.常见的两类动力学图像问题
(1)已知物体在某一过程中的速度、加速度随时间变化的图像,求物体的受力情况.
(2)已知物体在某一过程中所受的合力(或某个力)随时间变化的图像,求物体的运动情况.
2.解决图像问题的关键
(1)分清图像的类别:分清横、纵坐标轴所代表的物理量,掌握物理图像所反映的物理过程,会分析临界点.
(2)注意图像中的一些特殊点所表示的物理意义:图线与横、纵坐标轴的交点,图线的转折点,两图线的交点等表示的物理意义.
(3)能从图像中获取有用信息:把图像与物体运动情况相结合,再结合斜率、面积等所代表的物理意义,确定从图像中得到的有用信息,这些信息往往是解决问题的突破口或关键点.
【例1】(多选)如图甲所示,滑块以一定的初速度冲上一倾角θ=37°的足够长的固定斜面.滑块上滑过程的v-t图像如图乙,最大静摩擦力等于滑动摩擦力.则下列说法正确的是(sin37°=0.6,cos37°=0.8,g取10 m/s2)( )
A.木块上滑过程中的加速度大小是6 m/s2
B.木块与斜面间的动摩擦因数μ=0.5
C.木块经2 s返回出发点
D.木块回到出发点时的速度大小v=2 m/s
【答案】BD
【解析】木块上滑过程中的加速度大小a1== m/s2=10 m/s2,故A错误;木块在冲上斜面的过程中,根据牛顿第二定律得mgsinθ+μmgcosθ=ma1,解得μ=0.5,故B正确;木块下滑过程中,根据牛顿第二定律得mgsinθ-μmgcosθ=ma2,解得a2=2 m/s2,上滑的位移为x1=a1t=×10×12 m=5 m,则下滑的位移x2=x1=a2t,解得t2= s,所以木块返回出发点所用的时间为(+1) s,故C错误;根据速度—时间公式可得木块回到出发点时的速度大小为v=a2t2=2 m/s,故D正确.
【技巧归纳】处理图像问题的思路
(1)会看:看图时要能够看出函数图像所表达的物理意义,看出图像中点、线、面及截距、斜率等的物理意义,并由此切入解题.
(2)会用:利用图像法解题不仅思路清晰,而且过程简单,方法巧妙.利用图像法解题的关键在于建立物理问题与物理图像间的联系,再根据有关物理规律求解.
(3)会联系:同一物理过程在不同的物理图像中的表现形式不同,但不同的物理图像之间存在联系.根据解题的需要,会将同一物理过程的变化规律用不同的图像表达出来.转换图像的关键是根据物理规律,明确图像间的相互联系.
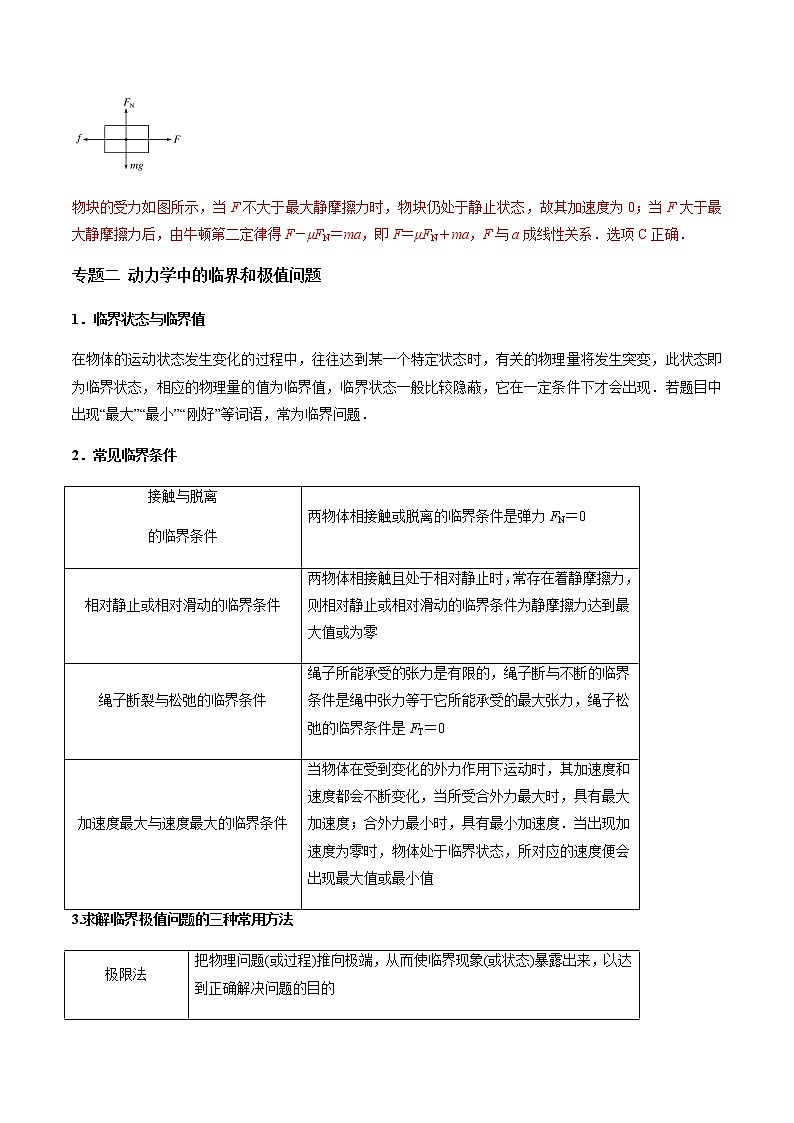
【变式训练】一物块静止在粗糙的水平桌面上.从某时刻开始,物块受到一方向不变的水平拉力作用.假设物块与桌面间的最大静摩擦力等于滑动摩擦力.以a表示物块的加速度大小,F表示水平拉力的大小.能正确描述F与a之间关系的图像是( )
【答案】C
【解析】
物块的受力如图所示,当F不大于最大静摩擦力时,物块仍处于静止状态,故其加速度为0;当F大于最大静摩擦力后,由牛顿第二定律得F-μFN=ma,即F=μFN+ma,F与a成线性关系.选项C正确.
专题二 动力学中的临界和极值问题
1.临界状态与临界值
在物体的运动状态发生变化的过程中,往往达到某一个特定状态时,有关的物理量将发生突变,此状态即为临界状态,相应的物理量的值为临界值,临界状态一般比较隐蔽,它在一定条件下才会出现.若题目中出现“最大”“最小”“刚好”等词语,常为临界问题.
2.常见临界条件
接触与脱离
的临界条件
两物体相接触或脱离的临界条件是弹力FN=0
相对静止或相对滑动的临界条件
两物体相接触且处于相对静止时,常存在着静摩擦力,则相对静止或相对滑动的临界条件为静摩擦力达到最大值或为零
绳子断裂与松弛的临界条件
绳子所能承受的张力是有限的,绳子断与不断的临界条件是绳中张力等于它所能承受的最大张力,绳子松弛的临界条件是FT=0
加速度最大与速度最大的临界条件
当物体在受到变化的外力作用下运动时,其加速度和速度都会不断变化,当所受合外力最大时,具有最大加速度;合外力最小时,具有最小加速度.当出现加速度为零时,物体处于临界状态,所对应的速度便会出现最大值或最小值
3.求解临界极值问题的三种常用方法
极限法
把物理问题(或过程)推向极端,从而使临界现象(或状态)暴露出来,以达到正确解决问题的目的
假设法
临界问题存在多种可能,特别是非此即彼两种可能时,或变化过程中可能出现临界条件,也可能不出现临界条件时,往往用假设法解决问题
数学方法
将物理过程转化为数学公式,根据数学表达式解出临界条件
【例2】如图所示,质量m=1 kg的光滑小球用细线系在质量为M=8 kg、倾角为α=37°的斜面体上,细线与斜面平行,斜面体与水平面间的摩擦不计,g取10 m/s2.试求:
(1)若用水平向右的力F拉斜面体,要使小球不离开斜面,拉力F不能超过多少?
(2)若用水平向左的力F′推斜面体,要使小球不沿斜面滑动,推力F′不能超过多少?
【思路点拨】 (1)向右拉斜面体时,小球不离斜面体临界条件是什么?
(2)向左推斜面体时,小球不沿斜面滑动的临界条件是什么?
【答案】(1)120 N (2)67.5 N
【解析】(1)小球不离开斜面体,两者加速度相同、临界条件为斜面体对小球的支持力恰好为0
对小球受力分析如图:
由牛顿第二定律得:=ma
a== m/s2
对整体由牛顿第二定律得:
F=(M+m)a=120 N.
(2)小球不沿斜面滑动,两者加速度相同,临界条件是细线对小球的拉力恰好为0,
对小球受力分析如图:
由牛顿第二定律得:mgtan 37°=ma′
a′=gtan 37°=7.5 m/s2
对整体由牛顿第二定律得:
F′=(M+m)a′=67.5 N.
【归纳总结】求解此类问题时,一定要找准临界点,从临界点入手分析物体的受力情况和运动情况,看哪些量达到了极值,然后对临界状态应用牛顿第二定律结合整体法、隔离法求解即可.
【变式】(2019-2020·江西新余高一期末)如图所示,在倾角为θ的粗糙斜面上,有一个质量为m的物体被水平力F推着静止于斜面上,物体与斜面间的动摩擦因数为μ,且μ>tan θ,求:
(1)力F多大时,物体不受摩擦力;
(2)为使物体静止在斜面上,力F的取值范围.
【答案】:(1)mgtan θ (2)≤F≤
【解析】:(1)物体不受摩擦力时受力如图所示:
由平衡条件得:Fcos θ=mgsin θ,解得:F=mgtan θ;
(2)当推力减小时,摩擦力方向将沿斜面向上,物体受力如图所示:
由平衡条件得:
沿斜面方向上:Fcos θ+f=mgsin θ
垂直于斜面方向上:Fsin θ+mgcos θ=N
当摩擦力达到最大静摩擦力,即f=μN时,推力F最小.
解得:Fmin=,
F较大时,摩擦力方向将沿斜面向下,受力如图所示:
由平衡条件得:
沿斜面方向上:Fcos θ=f+mgsin θ
垂直斜面方向上:Fsin θ+mgcos θ=N
当摩擦力达到最大静摩擦力,即f=μN时,推力F最大.
解得:Fmax=,
为使物体静止在斜面上,力F的取值范围是:
≤F≤.
专题三 动力学中的多过程问题的求解
1.当题目给出的物理过程较复杂,由多个过程组成时,要明确整个过程由几个子过程组成,将过程合理分段,找到相邻过程的联系点并逐一分析每个过程.联系点:前一过程的末速度是后一过程的初速度,另外还有位移关系等.
2.注意:由于不同过程中力发生了变化,所以加速度也会发生变化,所以对每一过程都要分别进行受力分析,分别求加速度.
【例3】(2019-2020学年·昭阳月考)如图所示,水平面与倾角θ=37°的斜面在B处平滑相连,水平面上A、B两点间距离s0=8 m.质量m=1 kg的物体(可视为质点)在F=6.5 N 的水平拉力作用下由A点从静止开始运动,到达B点时立即撤去F,物体将沿粗糙斜面继续上滑(物体经过B处时速率保持不变).已知物体与水平面及斜面间的动摩擦因数μ均为0.25.(g取10 m/s2,sin 37°=0.6,cos 37°=0.8)求:
(1)物体在水平面上运动的加速度大小a1;
(2)物体运动到B处的速度大小vB;
(3)物体在斜面上运动的时间.
【思路点拨】 (1)根据受力分析,由牛顿第二定律求得从A到B的加速度;
(2)根据匀加速运动规律求得速度;
(3)由牛顿第二定律求得上滑的加速度,根据匀变速运动规律求得上滑最大位移,然后根据受力分析求得物体下滑的加速度,由运动学公式可求得时间.
【答案】 (1)4 m/s2 (2)8 m/s (3)(+1) s
【解析】(1)物体在AB上运动受重力、支持力、摩擦力和拉力作用,由牛顿第二定律可得:F-μmg=ma,物体在AB上运动的加速度a=-μg=4 m/s2;
(2)物体在AB做匀加速直线运动,物体从A运动到B处时的速度大小为vB,由速度位移的关系式得:v=2as,解得:vB=8 m/s;
(3)物体沿斜面上滑过程中摩擦力沿斜面向下,物体受重力、支持力、摩擦力作用,由牛顿第二定律可得:mgsin θ+μmgcos θ=ma1,解得:a1=(sin θ+μcos θ)g=8 m/s2;由mgsin θ>μmgcos θ可得:物体的速度为零后,沿斜面下滑,下滑加速度a2=gsin θ-μgcos θ=4 m/s2,物体上滑的最大距离s==4 m;物体上滑的时间t1==1 s;物体下滑的时间t2,由位移公式得s=a2t,解得:t2= s;物体在斜面上运动的时间t=t1+t2=(+1) s.
【变式】研究表明,一般人的刹车反应时间(即图甲中“反应过程”所用时间)t0=0.4 s,但饮酒会导致反应时间延长.在某次试验中,志愿者少量饮酒后驾车以v0=72 km/h的速度在试验场的水平路面上匀速行驶,从发现情况到汽车停止,行驶距离L=39 m.减速过程中汽车位移x与速度v的关系曲线如图乙所示,此过程可视为匀变速直线运动.取重力加速度g=10 m/s2.求:
(1)减速过程汽车加速度的大小及所用时间;
(2)饮酒使志愿者的反应时间比一般人增加了多少;
(3)减速过程汽车对志愿者作用力的大小与志愿者重力大小的比值.
【答案】:(1)8 m/s2 2.5 s (2)0.3 s (3)
【解析】:(1)设减速过程中汽车加速度的大小为a,所用时间为t,由题可得初速度v0=20 m/s,末速度vt=0,位移x=25 m,由运动学公式得v=2ax①
t=②
联立①②式,代入数据得:
a=8 m/s2③
t=2.5 s.④
(2)设志愿者反应时间为t′,反应时间的增加量为Δt,由运动学公式得L=v0t′+x⑤
Δt=t′-t0⑥
联立⑤⑥式,代入数据得Δt=0.3 s.⑦
(3)设志愿者所受合外力的大小为F,汽车对志愿者作用力的大小为F0,志愿者质量为m,由牛顿第二定律得
F=ma⑧
由平行四边形定则得
F=F2+(mg)2⑨
联立③⑧⑨式,代入数据得
=.
专题四 传送带模型
1.水平传送带(匀速运动)
情景
结果
物体到达传送带的另一端时速度还没有达到传送带的速度
该物体一直做匀加速直线运动
物体到达传送带的另一端之前速度已经和传送带相同
物体先做匀加速直线运动,后做匀速直线运动
2.倾斜传送带
(1)一个关键点:对于倾斜传送带,分析物体受到的最大静摩擦力和重力沿斜面方向的分力的关系是关键.
(2)两种情况
①如果最大静摩擦力小于重力沿斜面的分力,传送带只能下传物体,两者共速前的加速度大于共速后的加速度,方向沿传送带向下.
②如果最大静摩擦力大于重力沿斜面的分力,不论上传还是下传物体,物体都是先做匀加速直线运动,共速后做匀速直线运动.
【例4】如图所示,传送带与地面之间的倾角θ=37°,从A到B长度为16 m,传送带以10 m/s的速率逆时针转动.在传送带上端A无初速度地放一个质量为0.5 kg的物体,它与传送带之间的动摩擦因数为0.5.求物体从A运动到B所需的时间.(sin37°=0.6,cos37°=0.8)
【答案】2 s
【解析】物体放在传送带上后,开始阶段,由于传送带的速度大于物体的速度,传送带给物体一个沿传送带向下的滑动摩擦力F,物体受力情况如图甲所示.物体由静止加速,由牛顿第二定律有mgsinθ+μmgcosθ=ma1,得a1=10×(0.6+0.5×0.8) m/s2=10 m/s2.
物体加速至与传送带速度相等需要的时间t1== s=1 s,t1时间内物体的位移x=a1t=5 m.
由于μ6 N时有a=F-4 (m/s2),当F=6.5 N时,长木板的加速度大小为a=2.5 m/s2,C正确;当拉力增大, 两者发生滑动,滑块的加速度大小为=2 m/s2,恒定不变,D错误.
二 章末优化提升训练
1.下列关于惯性的说法正确的是( )
A.材料不同的两个物体放在地面上,用一个相同的水平力分别推它们,则难以推动的物体惯性大
B.在完全失重的情况下,物体的惯性将消失
C.把手中的球由静止释放后,球能竖直加速下落,说明力是改变物体惯性的原因
D.抛出去的标枪、手榴弹等是靠惯性向远处运动的
【答案】D
【解析】质量是物体惯性大小的唯一量度,由于两物体材料不同,摩擦力可能不同,因此不能判断其质量关系,也就无法判断其惯性大小,选项A错误;惯性是物体的属性,其大小仅由物体的质量决定,跟其运动状态无关,力也不能改变物体的惯性,选项B、C错误,D正确.
2.(多选)把一个质量为2 kg的物体挂在弹簧测力计下,在电梯中看到弹簧测力计的示数是16 N,g取10 m/s2,可知电梯的运动情况可能是( )
A.以4 m/s2的加速度加速上升 B.以2 m/s2的加速度减速上升
C.以2 m/s2的加速度加速下降 D.以4 m/s2的加速度减速下降
【答案】BC
【解析】电梯和物体具有相同的加速度;对物体分析,弹簧测力计的示数表示弹簧测力计对物体的拉力大小,以竖直向下为正方向,根据牛顿第二定律得a==2 m/s2,知电梯以2 m/s2的加速度减速上升,或以2 m/s2的加速度加速下降,故B、C正确,A、D错误.
3.(多选)如图所示,用水平力F拉着一物体在水平地面上做匀速直线运动,从t=0时刻起水平力F的大小随时间均匀减小,到t1时刻F减小为零.物体所受的摩擦力Ff随时间t变化的图像可能是( )
【答案】AD
【解析】物体开始做匀速直线运动,说明物体所受水平向右的拉力F与向左的滑动摩擦力等大反向.当F减小时,物体做减速运动,若F减小为零之前物体始终运动,则摩擦力始终为滑动摩擦力,大小不变,A正确,若F减小为零之前物体己停止运动,则停止前摩擦力为滑动摩擦力,大小不变,停止后摩擦力为静摩擦力,大小随F的减小而减小,D正确.
4.下列说法正确的是( )
A.物体受到力的作用时,力克服了物体的惯性,使其产生了加速度
B.人走在松软土地上下陷时具有向下的加速度,说明人对地面的压力大于地面对人的支持力
C.物理公式既能确定物理量之间的数量关系,又能确定物理量间的单位关系
D.对静止在光滑水平面上的物体施加一个水平力,当力刚作用的瞬间,加速度为零
【答案】C
【解析】惯性是物体的固有属性,力能使物体产生加速度,但不能说力克服了物体的惯性,A错误;根据牛顿第三定律,两个物体间的作用力与反作用力总是等大反向的,B错误;物理公式不仅能确定物理量之间的数量关系,也能确定单位关系,C正确;根据牛顿第二定律可知,合外力与加速度是瞬时对应关系,D错误。
5.关于单位制,下列说法中正确的是( )
A.在力学的国际单位制中,力的单位、质量的单位、位移的单位选定为基本单位
B.牛、千克米每秒都属于力的单位
C.在厘米、克、秒制中,重力加速度g的值等于9.8 cm/s2
D.在力学计算中,所有涉及的物理量的单位都应取国际单位
【答案】D
【解析】力学单位制中,质量、长度、时间的单位被选为基本单位,故A错误;根据F=ma,1 N=1 kg·m/s2,故B错误;在厘米、克、秒制中,g值不变,g=9.8 m/s2=980 cm/s2,故C错误;在力学计算中,没有特殊说明,所有物理量的单位都应取国际单位,故D正确。
6.质点由静止开始做直线运动,所受合外力大小随时间变化的图像如图所示,则有关该质点的运动,以下说法中不正确的是( )
A.质点在0~2 s内做匀加速运动 B.质点在0~2 s内速度不变
C.质点在2~4 s内加速度大小越来越小 D.质点在2~4 s内速度大小越来越大
【答案】B
【解析】0~2 s内F恒定,根据F=ma加速度恒定,质点做匀加速直线运动,故A正确,B错误;2~4 s内F不断减小,所以加速度不断减小,但方向仍与速度同向,质点仍做加速运动,速度越来越大,故C、D正确。
7.如图所示,质量分别为M和m的物块由相同的材料制成,且M>m,将它们用通过轻而光滑的定滑轮的细线连接,按图甲装置在水平桌面上,两物块刚好做匀速运动。如果互换两物块位置,按图乙装置在同一水平桌面上,它们的共同加速度大小为( )
A.g B.g
C.g D.上述均不对
【答案】C
【解析】对题图甲由牛顿第二定律可得mg-T1=0,T1-μMg=0,则μ=。对题图乙由牛顿第二定律可得Mg-T2=Ma,T2-μmg=ma,解得a=g,C正确。
8.(多选)某物体的质量为1 kg,在水平拉力作用下沿粗糙水平地面做直线运动,其速度—时间图像如图所示,根据图像可知( )
A.物体所受的拉力总是大于它所受的摩擦力
B.物体在第3 s内所受的拉力大于1 N
C.在0~3 s内,物体所受的拉力方向始终与摩擦力方向相反
D.物体在第2 s内所受的拉力为零
【答案】BC
【解析】由图可知,物体在第1 s内做匀加速直线运动,第2 s内做匀速直线运动,第3 s内F3=f+ma=1 N+f>1 N,B正确;根据牛顿第二定律和平衡条件可知拉力方向始终与摩擦力方向相反,C正确.A、D错误.
9.(多选)如图所示,有A、B两物体,mA=2mB,用细绳连接后放在光滑的固定斜面上,在它们下滑的过程中( )
A.它们的加速度a=gsinθ B.它们的加速度a
相关学案
这是一份人教版 (2019)必修 第一册第四章 运动和力的关系综合与测试学案,文件包含专题提升6牛顿运动定律的综合应用docx、3牛顿第二定律docx、专题提升5牛顿运动定律应用中的经典模型docx、1牛顿第一定律docx、6超重和失重docx、5牛顿运动定律的应用docx、2实验探究加速度与力质量的关系docx、4力学单位制docx等8份学案配套教学资源,其中学案共203页, 欢迎下载使用。
这是一份高中物理人教版 (2019)必修 第一册2 实验:探究加速度与力、质量的关系学案,共11页。学案主要包含了实验目的,实验器材,实验原理,实验步骤,数据处理,误差分析,注意事项,其他方案设计等内容,欢迎下载使用。
这是一份高中人教版 (2019)第四章 运动和力的关系综合与测试导学案,共4页。学案主要包含了理想实验,牛顿第一定律,惯性与质量等内容,欢迎下载使用。

