





高二下学期期末物理测试模拟卷(教培机构专用) (一)
展开
这是一份高二下学期期末物理测试模拟卷(教培机构专用) (一),文件包含期末测试卷一原卷版docx、期末测试卷一解析版docx等2份试卷配套教学资源,其中试卷共25页, 欢迎下载使用。
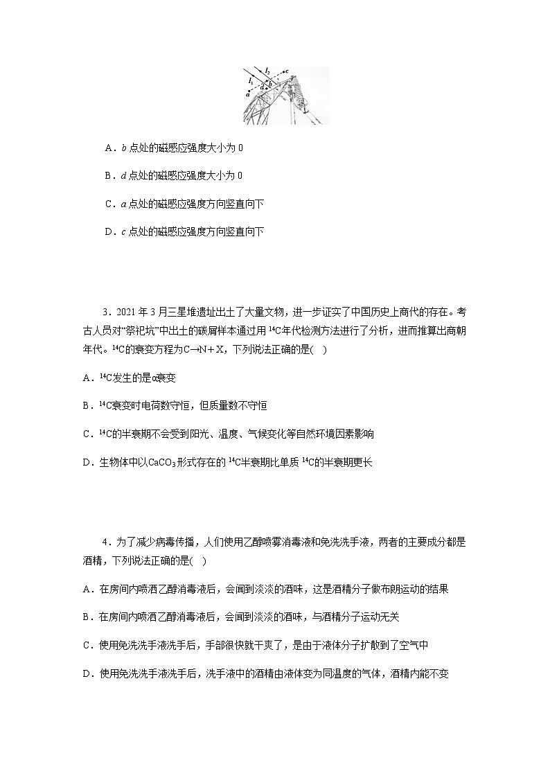
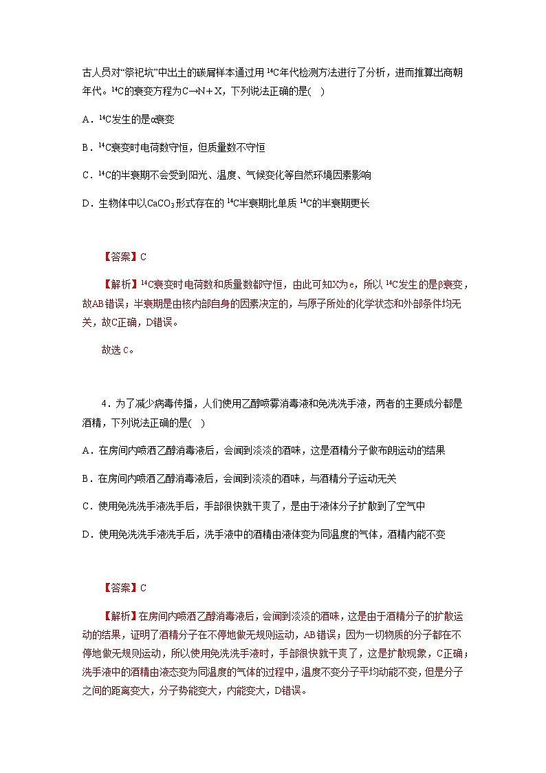
2020-2021学年度高二下学期期末测试卷 (一) 物理试卷注意事项:1.答题前,先将自己的姓名、准考证号填写在试题卷和答题卡上,并将准考证号条形码粘贴在答题卡上的指定位置。2.选择题的作答:每小题选出答案后,用2B铅笔把答题卡上对应题目的答案标号涂黑,写在试题卷、草稿纸和答题卡上的非答题区域均无效。3.非选择题的作答:用签字笔直接答在答题卡上对应的答题区域内。写在试题卷、草稿纸和答题卡上的非答题区域均无效。4.考试结束后,请将本试题卷和答题卡一并上交。一、单项选择题:本题共8小题,每小题3分,共24分。在每小题给出的四个选项中,只有一项是符合题目要求的。 1.关于近代物理知识描述,下列说法正确的是( )A.汤姆孙发现电子,揭示了原子核内部有复杂结构B.发生光电效应时,光电子的最大初动能与入射光的频率成正比C.原子核的能量是不连续的,能级越高越稳定D.原子核聚变过程,原子核的平均结合能变大 【答案】D【解析】汤姆孙发现电子,揭示了原子内部有复杂结构,A错误;发生光电效应时,光电子的最大初动能与入射光的频率成正相关,B错误;原子核的能量是不连续的,能级越高越不稳定,C错误;原子核聚变过程,要释放能量,所以新原子核的平均结合能变大,D正确。故选D。 2.特高压直流输电是国家重点能源工程。如图所示,两根等高、相互平行的水平长直导线分别通有方向相同的电流I1和I2,I1>I2。a、b、c三点连线与两根导线等高并垂直,b点位于两根导线间的中点,a、c两点与b点距离相等,d点位于b点正下方。不考虑地磁场的影响,则( )A.b点处的磁感应强度大小为0B.d点处的磁感应强度大小为0C.a点处的磁感应强度方向竖直向下D.c点处的磁感应强度方向竖直向下 【答案】C【解析】通电直导线周围产生磁场方向由安培定则判断,如图所示I1在b点产生的磁场方向向上,I2在b点产生的磁场方向向下,因为I1>I2,即B1>B2,则在b点的磁感应强度不为零,A错误;由图可知,d点处的磁感应强度不为零,a点处的磁感应强度竖直向下,c点处的磁感应强度竖直向上,B、D错误,C正确。故选C。 3.2021年3月三星堆遗址出土了大量文物,进一步证实了中国历史上商代的存在。考古人员对“祭祀坑”中出土的碳屑样本通过用14C年代检测方法进行了分析,进而推算出商朝年代。14C的衰变方程为C→N+X,下列说法正确的是( )A.14C发生的是α衰变B.14C衰变时电荷数守恒,但质量数不守恒C.14C的半衰期不会受到阳光、温度、气候变化等自然环境因素影响D.生物体中以CaCO3形式存在的14C半衰期比单质14C的半衰期更长 【答案】C【解析】14C衰变时电荷数和质量数都守恒,由此可知X为e,所以14C发生的是β衰变,故AB错误;半衰期是由核内部自身的因素决定的,与原子所处的化学状态和外部条件均无关,故C正确,D错误。故选C。 4.为了减少病毒传播,人们使用乙醇喷雾消毒液和免洗洗手液,两者的主要成分都是酒精,下列说法正确的是( )A.在房间内喷洒乙醇消毒液后,会闻到淡淡的酒味,这是酒精分子做布朗运动的结果B.在房间内喷洒乙醇消毒液后,会闻到淡淡的酒味,与酒精分子运动无关C.使用免洗洗手液洗手后,手部很快就干爽了,是由于液体分子扩散到了空气中D.使用免洗洗手液洗手后,洗手液中的酒精由液体变为同温度的气体,酒精内能不变 【答案】C【解析】在房间内喷洒乙醇消毒液后,会闻到淡淡的酒味,这是由于酒精分子的扩散运动的结果,证明了酒精分子在不停地做无规则运动,AB错误;因为一切物质的分子都在不停地做无规则运动,所以使用免洗洗手液时,手部很快就干爽了,这是扩散现象,C正确;洗手液中的酒精由液态变为同温度的气体的过程中,温度不变分子平均动能不变,但是分子之间的距离变大,分子势能变大,内能变大,D错误。故选C。 5.2021年3月15日,西起喀什,东至哈尔滨的广大地区陷入一片扬沙之中。这是近10年来影响我国最强的一次沙尘暴,给人们的生活带来了极大不便。假设一团沙尘暴中所含物质种类及每种物质质量均不变,关于这团沙尘暴,以下说法正确的是( )A.该沙尘暴的内能是其中所有空气的气体分子的无规则运动的动能和势能以及其他物质颗粒无规则运动的动能和势能的总和B.沙尘暴中沙尘颗粒的分子之间存在着相互作用的引力和斥力C.该沙尘暴从温度较低的内蒙古高原吹到温度较高的黄淮地区,温度逐渐升高、风势逐渐减弱,则其内能逐渐减小D.沙尘暴中的所有沙尘颗粒所做的无规则运动是布朗运动 【答案】B【解析】该沙尘暴的内能是其中所有空气的气体分子的无规则运动的动能和势能以及其他物质颗粒内分子无规则运动的动能和势能的总和,不包含物质颗粒运动的宏观的动能和势能,故A错误;沙尘暴中沙尘颗粒的分子之间存在着相互作用的引力和斥力,故B正确;该沙尘暴从温度较低的内蒙古高原吹到温度较高的黄淮地区,温度逐渐升高、则其内能逐渐增大,故C错误;沙尘暴中的所有沙尘颗粒所做的无规则运动是风力作用下的定向移动,不是布朗运动,故D错误。故选B。 6.如图所示,矩形闭合金属框abcd的平面与匀强磁场垂直,若ab边受竖直向上的磁场力作用,则可知金属框的运动情况是( )A.向左平动进入磁场 B.向右平动退出磁场C.沿竖直方向向上平动 D.沿竖直方向向下平动 【答案】A【解析】因为ab边受到的安培力的方向竖直向上,所以由左手定则就可以判断出金属框中感应电流的方向是abcda,金属框中的电流是由ad边切割磁感线产生的;所以金属框向左平动进入磁场.故选A。 7.如图甲所示,圆形导线框与电阻R串联,框内有变化的磁场.取由a经R流向b为感应电流iR的正方向,测得iR随时间t变化的图象如图乙所示.取垂直纸面向里为磁场的正方向,则描述磁感应强度B随时间t变化的图象正确的是( )【答案】B【解析】0~1 s内、1~2 s内的磁感应强度不变,根据法拉第电磁感应定律知,感应电动势为零,感应电流为零,故A错误.在0~1 s内,1~2 s内,根据法拉第电磁感应定律知E=nS,磁感应强度变化率不变,则感应电动势不变,根据楞次定律知,0~1 s内感应电流从a经R流向b,1~2 s内感应电流从b经R流向a,故B正确.在0~1 s内,1~2 s内,根据法拉第电磁感应定律知,E=nS,磁感应强度变化率不变,则感应电动势不变,根据楞次定律知,0~1 s内感应电流从b经R流向a,1~2 s内感应电流从a经R流向b,故C错误.在0~1 s内,1~2 s内,根据法拉第电磁感应定律知,磁感应强度的变化率不是定值,则感应电动势变化,感应电流变化,故D错误.故选B。 8.如图甲所示,理想变压器原、副线圈的匝数比为5∶1,V、R和L分别是理想电压表、定值电阻和电感线圈,D1、D2均为灯泡。已知原线圈两端电压u按图乙所示正弦规律变化,下列说法正确的是 ( )A.电压表示数为62.2 VB.电压u的表达式为u=311sin 50πt(V)C.仅增大电压u的频率,电压表示数增大D.仅增大电压u的频率,D1亮度不变,D2变暗 【答案】D【解析】由图象可知变压器输入电压的有效值为220 V,由=,可得电压表的示数为44 V,A错误;由图象可知输入电压的最大值为Um=311 V,周期T=2×10-2 s,ω==100 πrad/s,所以B错误;变压器的电压与频率无关,C错误;增大输入电压的频率对R支路无影响,但使L的感抗增加,通过D2的电流减小,D2变暗,D正确。故选D。 二、多项选择题:本题共4小题,每小题4分,共16分。在每小题给出的四个选项中,有多项符合题目要求,全部选对得4分,选对但不全的得2分,有选错的得0分。 9.装修中用到的某些含有Th(钍)的花岗岩会释放出放射性惰性气体Rn(氡),核反应方程为:Th→Rn+xHe+2y,而氡会继续发生衰变,放出α、β、γ射线,这些射线可能会诱发呼吸道方面的疾病,甚至会导致细胞发生癌变。下列说法正确的是( )A.方程中x=3,y是电子B.方程中x=2,y是中子C.1000个氡经过一个半衰期后还剩下500个E.上述核反应方程中,中子总数减少了2个 【答案】AD【解析】根据核反应的质量数和电荷数守恒可知,因He质量数为4,电荷数为2,可判断方程中x=3,y是电子,该反应为衰变方程,不可能出现中子,A正确,B错误;半衰期是大量原子核衰变的统计规律,对少量原子核衰变不适应,C错误;上述核反应为Th→Rn+3He +2e,反应前中子数为234-90=144,反应后中子数为(222-86)+3(4-2)=142,即中子总数减少了2个,D正确。故选AD。 10.一分子固定在原点O处,另一分子可在x轴上移动,这两个分子间的分子引力和分子斥力大小随其间距x的变化规律如图所示,曲线ab与cd的交点e的坐标为(x0,f0),则( ) A.x=x0时分子力大小为2f0B.x<x0的情况下,x越小,分子力越大C.x>x0的情况下,x越大,分子力越小D.x>x0的情况下,x越大,分子势能越大 【答案】BD【解析】分子引力与分子斥力方向相反,x=x0时分子引力与分子斥力恰好平衡,分子力为零,x<x0的情况下,分子斥力比分子引力变化得快,分子力表现为斥力,x越小,分子力越大,A错误,B正确;x>x0的情况下,分子力表现为引力,x从x0开始逐渐增大,分子力先增大后减小,C错误;x>x0的情况下,x越大,分子力做的负功越多,分子势能越大,D正确。故选BD。 11.如图,一理想变压器输入端接交流恒压源,输出端电路由R1、R2和R3三个电阻构成。将该变压器原、副线圈的匝数比由5∶1改为10∶1后 ( )A.流经R1的电流减小到原来的B.R2两端的电压增加到原来的2倍C.R3两端的电压减小到原来的D.电阻上总的热功率减小到原来的 【答案】CD【解析】根据=可知变压器原、副线圈的匝数比由5∶1改为10∶1后,输出电压变为原来的,根据I=可知流经R1的电流减小到原来的,选项A错误; 由于R2和R3的阻值不变,则电压的分配关系不变,故R2和R3两端的电压都减小到原来的,选项C正确,B错误;因为R1、R2和R3的阻值和连接方式都不变,则总电阻也不变,由P=得电阻上总的热功率减小到原来的,选项D正确。故选CD。 12.太阳的能量来源是轻核的聚变,太阳中存在的主要元素是氢,核聚变反应可以看作是4个氢核(H)结合成1个氦核同时放出2个正电子。下表中列出了部分粒子的质量(取1 u=×10-26 kg):粒子名称质子(p)α粒子正电子(e)中子(n)质量/u1.00734.00150.000551.0087以下说法正确的是( )A.核反应方程为4H→He+2eB.4个氢核结合成1个氦核时的质量亏损约为0.0266 kgC.4个氢核结合成1个氦核时的质量亏损约为4.43×10-29 kgD.聚变反应过程中释放的能量约为4.0×10-12 J 【答案】ACD【解析】由核反应的质量数守恒及电荷数守恒得4H→He+2e,A正确;反应中的质量亏损为Δm=4mp-mα-2me=(4×1.0073-4.0015-2×0.00055) u=0.0266 u=4.43×10-29 kg,C正确,B错误;由质能方程得ΔE=Δmc2=4.43×10-29×(3×108)2 J≈4×10-12 J,D正确。故选ACD。 三、非选择题:本题共3小题,共24分。 13.(6分)由图所示可得出结论:质子和中子的质量之和___________(选填“大于”“小于”或“等于”)氘核的质量,氘核分解为质子和中子时要___________(选填“放出”或“吸收”)能量。 【答案】大于 吸收 【解析】由图可以看出,氘核分解为质子和中子的过程中是吸收能量的,因此两个核子质量之和大于氘核的质量。 14.(9分)如图为“研究电磁感应现象”的实验装置。(1)将图中所缺导线补接完整。(2)如果在闭合电键时发现灵敏电流计的指针向右偏了一下,那么合上电键后:A.将原线圈迅速插入副线圈时,灵敏电流计指针将____。(填“向左偏转一下”或“向右偏转一下”或“不偏转”)B.原线圈插入副线圈后,将滑动变阻器触头迅速向左拉时,灵敏电流计指针____。(填“向左偏转一下”或“向右偏转一下”或“不偏转”) 【答案】如图所示 向右偏转一下 向左偏转一下 【解析】见答案。 15.(9分)用图甲所示探究气体等温变化的规律。(1)关于该实验下列说法正确的有___________。A.该实验用控制变量法研究气体的变化规律B.应快速推拉柱塞C.为方便推拉柱塞,应用手握注射器再推拉柱塞D.注射器旁的刻度尺只要刻度分布均匀即可,可以不标注单位 (2)测得多组空气柱的压强p和体积V的数据后,为直观反映压强与体积之间的关系,以p为纵坐标,以为横坐标在坐标系中描点作图。小明所在的小组压缩气体时漏气,则用上述方法作出的图线应为图乙中的_________(选填“①”或“②”)。(3)为更准确地测出气体的压强,小华用压强传感器和注射器相连,得到某次实验的p-V图如图丙所示,究其原因,是温度发生了怎样的变化_________。A.一直下降 B.先上升后下降C.先下降后上升 D.一直上升 【答案】(1)AD (2)② (3)B 【解析】(1)该实验是研究质量一定的气体在温度不变情况下,压强跟体积的关系,采用了控制变量法,A正确;快速推拉或用手握住注射器,会导致气体温度发生变化,不符合实验条件,BC错误;实验只需要关注图像的斜率变化即可探究压强跟体积的关系,所以注射器旁的刻度尺只要刻度分布均匀即可,可以不标注单位,D正确。(2)根据克拉伯龙方程可知,图像的斜率与气体质量成正比,所以漏气导致气体质量减小,即图像斜率减小。故选②。(3)根据图像与等温线的关系,可知气体温度先升高再降低,故选B。 四、计算题:本题共3小题,共36分。 16.(10分)有若干氢原子处于n=4的能级,已知氢原子的基态能量E1=-13.6 eV,普朗克常量h=6.63×10-34 J·s。 (1)这些氢原子的光谱共有几条谱线?(2)这些氢原子发出的光子的最大频率是多少? 【答案】(1)6 (2)EDBA (3)3.1×1015 Hz【解析】(1)根据C42=6所以这群氢原子发光的光谱共有6条。(2)从n=4向n=1跃迁,发出的光子频率最大根据hv=E4-E1解得v=3.1×1015 Hz。 17.(12分)如图甲所示,一个电阻值为R、匝数为n的圆形金属线圈与阻值为2R的电阻R1连接成闭合回路,线圈的半径为r1,在线圈中半径为r2的圆形区域内存在垂直于线圈平面向里的匀强磁场,磁感应强度B随时间t变化的关系图线如图乙所示.图线与横、纵轴的截距分别为t0和B0.导线的电阻不计,求0至t1时间内:(1)通过电阻R1上的电流大小和方向;(2)通过电阻R1上的电量q及电阻R1上产生的热量. 【答案】(1)0.4 A 由上向下通过R2 (2)7.2×10-5 C【解析】(1)由于磁感应强度随时间均匀变化,根据B=(6-0.2t) T,可知=0.2 T/s,所以线圈中感应电动势的大小为E=n=nS·=100×0.2×0.2 V=4 V.通过R2的电流大小为I== A=0.4 A由楞次定律可知电流的方向为自上而下通过R2.(2)闭合S,电容器充电,一段时间后,电路稳定,此时两板间电压U2=IR2=0.4×6 V=2.4 V.再断开S,电容器将放电,通过R2的电荷量就是电容器原来所带的电荷量Q=CU2=30×10-6×2.4 C=7.2×10-5 C. 18.(14分)粗细均匀的玻璃管弯成如图所示的连通器。左右两边U形管内的水银将一定质量的理想气体封闭在管内,连通器的开口端处在大气中。达到平衡时,被封闭在管内的气体柱的总长度L1=100 cm,D液面距离开口端L2=23 cm,AB、CD液面高度差h=15 cm。现从右侧的开口端通过活塞(活塞与玻璃管间气密性良好)缓慢向下压,最终使C液面比D液面高15 cm。已知大气压强p0=75 cmHg,假定在整个过程中温度不变。求: (1)B液面下降的高度是多少?(2)活塞下压的距离是多少? 【答案】(1) 5cm (2) 23cm【解析】(1)对BC液面间封闭气体柱:初状态压强右管下压活塞后,C液面上升高度设B液面下降了,玻璃管的横截面积为S,由玻意耳定律可得解得。(2)D液面和活塞间封闭的气体柱,末状态压强设末状态长由玻意耳定律可得 解得由此知活塞下压距离。
相关试卷
这是一份模拟卷05——2023年高考物理冲刺模拟测试卷(辽宁专用),文件包含模拟卷05解析版docx、模拟卷05原卷版docx等2份试卷配套教学资源,其中试卷共33页, 欢迎下载使用。
这是一份模拟卷02——2023年高考物理冲刺模拟测试卷(辽宁专用),文件包含模拟卷02解析版docx、模拟卷02原卷版docx等2份试卷配套教学资源,其中试卷共26页, 欢迎下载使用。
这是一份高二下学期期中物理测试模拟卷3(教培机构专用),文件包含期中测试卷03原卷版docx、期中测试卷03解析版docx等2份试卷配套教学资源,其中试卷共33页, 欢迎下载使用。