所属成套资源:广东省广州市华南师大附中2022届高三上学期第三次月考(11月)试卷及答案
广东省广州市华南师大附中2022届高三上学期第三次月考(11月)生物试题PDF版含答案
展开
这是一份广东省广州市华南师大附中2022届高三上学期第三次月考(11月)生物试题PDF版含答案,文件包含华南师大附中2021高三生物试题月考3参考答案docx、华南师大附中2021高三生物试题月考3终稿2021111docx、华南师大附中2021-2022学年度高三月考三生物试题-答题卡pdf等3份试卷配套教学资源,其中试卷共9页, 欢迎下载使用。
本试卷共7页,满分100分,考试时间75分钟。
注意事项:
1.答卷前,考生务必用黑色钢笔或签字笔将自己的班级、姓名和考号写在答题卡上。
2.选择题在选出答案后,用2B铅笔把答题卡上对应题目的答案标号涂黑,如需改动,用橡皮擦干净后,再选涂其他答案。回答非选择题时,将答案写在答题卡上各题指定区域内相应位置上,不准使用铅笔和涂改液,不按要求作答的答案无效。
3.考生必需保持答题卡的整洁。考试结束后,将答题卡交回。
第一部分 选择题 (共40分)
一、单项选择题:1-12小题,每小题2分,共24分;13-16小题,每小题4分,共16分。每小题给出的四个选项中,只有一个选项最符合题目要求,错选、不选得0分。
1.瘦素是脂肪组织分泌的一种由146个氨基酸组成的蛋白质类激素,具有抑制脂肪合成、使体重减轻的作用。下列有关瘦素的说法错误的是
A.瘦素和脂肪都含有元素C、H、O
B.瘦素和脂肪都属于生物大分子
C.若开发瘦素治疗肥胖患者需采用注射的方法给药
D.瘦素和脂肪都可与特定化学试剂发生显色反应进行鉴定
2.下列有关人体细胞中物质运输的途径,可能存在的是
A.吸收的葡萄糖:细胞膜→细胞质基质→线粒体
B.合成的细胞膜蛋白:高尔基体→核糖体→细胞膜
C.转录的mRNA:细胞核→细胞质基质→高尔基体
D.合成的DNA聚合酶:核糖体→细胞质基质→细胞核
3.真菌分泌的植酸酶作为畜禽饲料添加剂,可提高饲料利用率。科研人员对真菌产生的两种植酸酶在不同pH条件下活性的差异进行研究,结果如下图。相关叙述正确的是
A.植酸酶分泌到真菌细胞外的过程不需要消耗能量
B.植酸酶只能在活细胞中产生,不可在细胞外发挥作用
C.两种酶相比,植酸酶A更适合添加在家畜饲料中
D.植酸酶A的最适pH为2或6,植酸酶B的最适pH为6
4.苹果、香蕉等果实成熟到一定程度时,其呼吸速率会突然上升,然后又突然下降,这种现象称为呼吸跃变,是成熟果实开始进入衰老阶段的标志。下列有关说法正确的是
A.呼吸跃变过程中,果实内乳酸含量先增加后减少
B.呼吸跃变后,果实细胞中自由水与结合水的比值增加
C.果实贮存在低温条件下,利于延缓呼吸跃变现象的出现
D.应用一定量的呼吸抑制剂,不利于水果的保鲜和储存
5. 以下关于生物学实验的叙述,错误的是
A.纸层析结果显示,叶绿素a与叶黄素在层析液中的溶解度差异最大
B.观察植物细胞质壁分离时,需记录中央液泡的大小和原生质层的位置
C.调查某遗传病的发病率时,要随机抽样调查且要保证调查的群体足够大
D.探究低温诱导植物细胞染色体数目变化的实验,用卡诺氏液将细胞固定
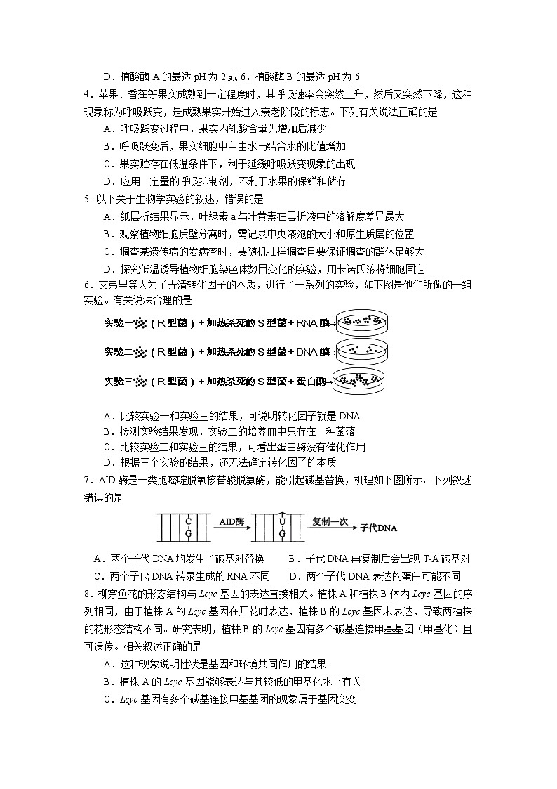
6.艾弗里等人为了弄清转化因子的本质,进行了一系列的实验,如下图是他们所做的一组
实验。有关说法合理的是
实验一(R型菌)+加热杀死的S型菌+RNA酶→
实验二(R型菌)+加热杀死的S型菌+DNA酶→
实验三(R型菌)+加热杀死的S型菌+蛋白酶→
A.比较实验一和实验三的结果,可说明转化因子就是DNA
B.检测实验结果发现,实验二的培养皿中只存在一种菌落
C.比较实验二和实验三的结果,可看出蛋白酶没有催化作用
D.根据三个实验的结果,还无法确定转化因子的本质
7.AID酶是一类胞嘧啶脱氧核苷酸脱氨酶,能引起碱基替换,机理如下图所示。下列叙述错误的是
A.两个子代DNA均发生了碱基对替换 B.子代DNA再复制后会出现T-A碱基对
C.两个子代DNA转录生成的RNA不同 D.两个子代DNA表达的蛋白可能不同
8.柳穿鱼花的形态结构与Lcyc基因的表达直接相关。植株A和植株B体内Lcyc基因的序列相同,由于植株A的Lcyc基因在开花时表达,植株B的Lcyc基因未表达,导致两植株的花形态结构不同。研究表明,植株B的Lcyc基因有多个碱基连接甲基基团(甲基化)且可遗传。相关叙述正确的是
A.这种现象说明性状是基因和环境共同作用的结果
B.植株A的Lcyc基因能够表达与其较低的甲基化水平有关
C.Lcyc基因有多个碱基连接甲基基团的现象属于基因突变
D.植株A和植株B杂交,F2花的形态结构只与植株A相似
9.穿梭育种是近年来水稻、小麦等禾本科植物育种采用的新模式。农业科学家将一个地区的品种与国内国际其他地区的品种进行杂交,然后通过在两个地区间不断地反复交替穿梭种植、选择、鉴定,最终选育出多种抗病高产等优良特征的农作物新品种。下列关于穿梭育种的叙述错误的是
A.自然选择使各地区的水稻基因库存在差异
B.穿梭育种培育的新品种可适应两个地区的环境条件
C.穿梭育种充分利用了禾本科植物的物种多样性
D.穿梭育种利用的主要遗传学原理是基因重组
10.为体验“假说-演绎”的步骤,某高中以玉米为研究对象,研究非甜和甜粒(D、d),高茎和矮茎(H、h)两对相对性状的遗传规律。将纯合的非甜矮茎植株与纯合的甜粒高茎植株杂交,F1全表现为非甜高茎,并将F1进行了自交、测交实验,下列说法正确的是
A.由F2出现了重组型,可以推测“F1产生配子时,D、d与H、h可能自由组合”
B.F1测交实验子代表现型及比例约为非甜高茎:非甜矮茎:甜粒高茎:甜粒矮茎=1:1:1:1,这属于演绎的过程
C.若F2表现型及比例不是9:3:3:1,则这两对基因一定不遵循基因自由组合定律
D.由于玉米不是闭花授粉植物,因此若进行杂交实验不需要人工去雄
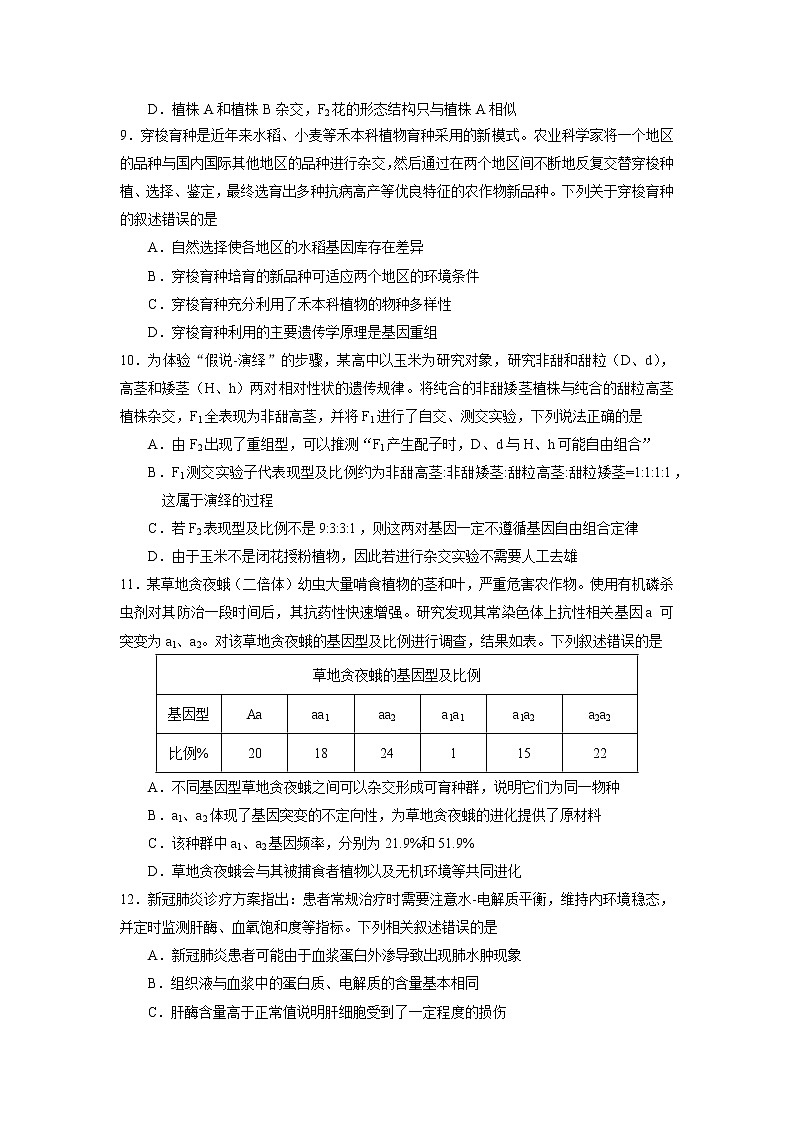
11.某草地贪夜蛾(二倍体)幼虫大量啃食植物的茎和叶,严重危害农作物。使用有机磷杀虫剂对其防治一段时间后,其抗药性快速增强。研究发现其常染色体上抗性相关基因a 可突变为a1、a2。对该草地贪夜蛾的基因型及比例进行调查,结果如表。下列叙述错误的是
A.不同基因型草地贪夜蛾之间可以杂交形成可育种群,说明它们为同一物种
B.a1、a2体现了基因突变的不定向性,为草地贪夜蛾的进化提供了原材料
C.该种群中a1、a2基因频率,分别为21.9%和51.9%
D.草地贪夜蛾会与其被捕食者植物以及无机环境等共同进化
12.新冠肺炎诊疗方案指出:患者常规治疗时需要注意水-电解质平衡,维持内环境稳态,并定时监测肝酶、血氧饱和度等指标。下列相关叙述错误的是
A.新冠肺炎患者可能由于血浆蛋白外渗导致出现肺水肿现象
B.组织液与血浆中的蛋白质、电解质的含量基本相同
C.肝酶含量高于正常值说明肝细胞受到了一定程度的损伤
D.血氧饱和度正常的生理意义是保证细胞正常氧化分解有机物
13.将生长状况一致的番茄苗均分为两组,一组正常培养,一组在缺镁条件下培养,然后移入相同的两个密闭玻璃容器中并置于室外(晴天),测定容器中一天CO2浓度的变化,结果如下图。据此可推断
A.Ⅰ组为缺镁培养组、Ⅱ组为正常组B.番茄苗在A1、A2点开始光合作用
C.B2点时番茄苗氧气净吸收量为0 D.该条件下两组植物苗能持续正常生长
14.图1、2表示甲、乙两种遗传方式不同的单基因遗传病,甲病相关基因用A(a)表示、乙病相关基因用B(b)表示;图3表示A(a)、B(b)四种基因经过电泳所形成的条带分布情况。下列叙述正确的是
A.Ⅱ5的甲病基因和Ⅱ7的乙病的致病基因均来自Ⅰ1和Ⅰ2
B.图3中的条带1、2、3、4对应的基因分别是A、a、B、b
C.Ⅰ1、Ⅱ7、Ⅱ9的基因型分别是 AaXBXB、aaXbY、aaXBY
D.若Ⅱ7和Ⅱ10婚配,所生的孩子都是甲病或乙病的携带者
15.真核细胞的细胞周期受多种物质的调节,其中CDK2-cyclinE能促进细胞从G1期(DNA合成前期)进入S期(DNA合成期)。如果细胞中的DNA受损,会发生下图所示的调节过程,图中数字表示过程,字母表示物质。下列叙述错误的是
A.DNA损伤时活化的p53蛋白调控过程①的进行,RNA聚合酶与p21基因结合
B.过程②中可发生多个核糖体结合在物质A上,提高p21蛋白分子的表达量
C.正常情况下p53蛋白通过抑制 p21基因的表达,从而使细胞周期正常运转
D.失活的CDK2-cyclinE,将导致细胞周期中分裂期的细胞比例显著下降
16.下图①②表示某动物(aaBb)精巢切片中部分细胞分裂图像,图③表示一个细胞分裂过程中不同时期的细胞数以及一个细胞中的染色体、核DNA分子和染色单体的数目。下列说法正确的是
A.图①细胞名称是精原细胞,图②细胞名称是次级精母细胞或极体
B.该生物体细胞最多含有8条染色体,4个四分体,4个染色体组
C.与图①相比,图③所示分裂方式中染色体特有的行为发生在Ⅲ到Ⅳ阶段
D.图②细胞所示变异发生于Ⅱ时期,该变异不影响产生配子的种类及比例
第二部分 非选择题 (共60分)
二、非选择题:本题 5小题,共60分。
17.(10分)流感病毒会引起机体发烧、鼻塞等症状,有人在刚刚有点发烧时就服用扑热息痛药,使体温迅速下降。
(1)医生认为这样的做法不可取,因为一定限度内的发热是机体的良性反应,是人体____________________调节网络维持机体稳态的集中体现。
(2)发烧现象产生时,细胞外液中的葡萄糖和氧气分别以__________方式进入细胞,在________(填写细胞结构)进行氧化分解,产生的能量除了使体温上升,还能为免疫过程中_________________(任举其中一步骤)提供能量。
(3)人在高烧时,除了口服药物治疗,有时需要注射药物治疗。与肌肉注射相比,静脉点滴将大剂量药物迅速送到全身细胞。请写出下图中4处内环境成分的名称:
A________、B________、C________、D________。
18.(13分)在海水稻的研究过程中,研究人员对盐胁迫下植物的抗盐机理及其对生长的影响进行了研究。分别测得不同浓度NaCl培养液条件下水稻根尖细胞和高盐胁迫条件下(NaCl浓度200mml/L)水稻叶肉细胞的相关数据。结果分别如图1、图2所示。请回答:
(1)为了探究高盐胁迫条件对叶绿体形态及功能的影响,实验小组将正常条件及高盐胁迫条件下培养的成熟叶研磨,通过_________法获得叶绿体并制成悬液。加入“物质X”并给予光照后,发现水在光下被分解放出O2,同时“物质X”被还原,此时能量变化形式是_______,“物质X”最可能是________。在配制叶绿体悬液时,往往要加入一定浓度的蔗糖溶液,目的是__________。
(2)若以NaCl溶液浓度150mml/L为界分为低盐和高盐胁迫,据图1可知,随着NaCl溶液浓度的升高,该海水稻根尖细胞适应低盐和高盐胁迫的调节机制不同:前者主要是逐步提高细胞内__________的相对浓度,后者主要是_________。
(3)图2可知,该海水稻叶肉细胞的胞间CO2浓度先降后升。据实验结果推测,15天之前,很可能是因为气孔导度(指气孔张开的程度)_______(选填“升高”或“降低”),使胞间CO2浓度降低;而第15天之后,胞间CO2浓度逐渐上升的主要原因是_____________。
19.(12分)家鸡的黑羽和白羽由两对独立遗传的常染色体基因(D和d,E和e)共同控制。请回答:
(1)甲图和乙图表示家鸡黑素细胞形成黑色素过程的示意图。黑素细胞代谢活动的控制中心是_________,黑素体形成依次经过的细胞器是__________。(以上两空填图中的标号)
(2)含有E和D基因的黑素细胞不能合成黑色素的原因是__________。
(3)为培育黑羽鸡,育种工作者利用纯种白羽鸡:甲组(DDEE)、乙组(ddee),进行杂交获得F1,让F1雌雄个体相互交配获得F2。
①请用遗传图解分析从F2中获得纯种黑羽鸡的过程。
②讨论:F2中黑羽鸡与白羽鸡的比例为_________。若将F2黑羽的雌雄个体自由交配,后代中黑羽的纯合子占全部F3个体的比例为_________。
20.(12分)载脂蛋白B(apB)是负责脂类转运的蛋白质,在人体中主要有两种亚型,一种为肝、肾细胞分泌的apB-100蛋白,另一种为肠道分泌的apB-48蛋白。apB-100蛋白和apB-48蛋白是由apB基因在不同细胞中表达出的两种蛋白质,如图所示。回答下列问题:
(1)基因的表达包括遗传信息的_______两个过程,这两个过程中共同存在的碱基配对方式
是__________。
(2)上述事例说明基因控制性状的途径为________________。
(3)由图可知, apB-48 mRNA的碱基数目________(填“大于”“等于”或“小于”)apB-100 mRNA的碱基数目;apB48的相对分子质量_________(填“大于”、“等于”或小于”)apB-100 的相对分子质量。
(4)据图简述apB基因编码出apB-100蛋白和apB-48蛋白两种不同的蛋白质的原因:
____________________________________。
21.(13分)拟南芥(2n=10)植株较小、生长周期短、结实多,形态特征分明,被誉为“植物中的果蝇”。研究人员培育了一株拟南芥纯合突变体,其4号染色体上冷敏型基因d突变为抗冻型基因D,5号染色体上耐高盐基因N却突变为盐敏型基因n。现将该纯合突变体自交所结种子分为两组,一组种子发育成的植株与野生型植株杂交得F1,F1自交得F2,F2中耐高盐抗冻型:耐高盐冷敏型:盐敏抗冻型:盐敏冷敏型=21:15:7:5;另一组留种待用。回答下列问题:
(1)请结合材料总结拟南芥适合做遗传学材料的特点:____________。(写出两点即可)
(2)拟南芥耐盐性性状的遗传遵循___________定律,判断的依据是___________________。
(3)F2群体中抗冻型与冷敏型的数量比是7:5,不符合典型的孟德尔遗传比例。研究人员推测“F1产生的雌配子育性正常,而带有D基因的花粉成活率很低。”请设计杂交实验验证上述推测,请写出实验设计的思路并预测结果。
(4)进一步研究发现:野生型4号染色体上与d基因相邻有一对紧密连锁在一起的基因m,m基因编码的毒性蛋白抑制D基因花粉发育而对d基因花粉没有影响;突变株4号染色体缺失一个片段,导致m基因丢失。F1产生配子时,m基因最迟在__________________(填“减数第一次分裂”或“减数第二次分裂”或“精子”)时期表达才会影响D基因花粉的成活率。草地贪夜蛾的基因型及比例
基因型
Aa
aa1
aa2
a1a1
a1a2
a2a2
比例%
20
18
24
1
15
22
相关试卷
这是一份2023长沙师大附中高三上学期月考卷(五)生物PDF版含答案,文件包含生物答案docx、湖南省长沙市湖南师范大学附属中学2022-2023学年高三上学期月考卷五生物PDF版无答案pdf等2份试卷配套教学资源,其中试卷共23页, 欢迎下载使用。
这是一份2022-2023学年广东省广州市华南师大附中高二(上)期末生物试卷(含答案解析),共28页。试卷主要包含了 下列属于物质进入内环境的是等内容,欢迎下载使用。
这是一份2022-2023学年广东省华南师大附中高三月考(二) 生物(解析版),共9页。试卷主要包含了考生必需保持答题卡的整洁等内容,欢迎下载使用。

