2022届高三物理一轮复习 微专题04 动态平衡\临界问题(全国通用)
展开
这是一份2022届高三物理一轮复习 微专题04 动态平衡\临界问题(全国通用),共15页。
微专题04 动态平衡\临界问题
解决目标及考点:
1. 受力分析基本思路
2. 解决动态平衡的主要三个方法
3. 临界问题
【例1】(多选)如图所示,质量分别为mA、mB的A、B两个楔形物体叠放在一起,B靠在竖直墙壁上,在水平力F的作用下,A、B静止不动,则( )
A.A物体受力的个数可能为3
B.B受到墙壁的摩擦力方向可能向上,也可能向下
C.力F增大(A、B仍静止),A对B的压力也增大
D.力F增大(A、B仍静止),墙壁对B的摩擦力也增大
【答案】AC
【解析】隔离A物体,若A、B间没有静摩擦力,则A受重力、B对A的支持力和水平力F三个力作用,选项A正确;将A、B看作一个整体,整体在竖直方向上受到重力和摩擦力,所以墙对B的摩擦力方向只能向上,选项B错误;若F增大,则F在垂直B斜面方向的分力增大,所以A对B的压力增大,选项C正确;对A、B整体受力分析,由平衡条件知,竖直方向上有f=GA+GB,因此当水平力F增大时,墙壁对B的摩擦力不变,选项D错误。
【例2】用轻质细线把两个质量未知小球悬挂起来,如图所示,今对小球a持续施加一个向左偏下30º的恒力,并对小球b持续施加一个向右偏上30º的同样大的恒力,最后达到平衡,则表示平衡状态的图可能是( )
【答案】A
【解析】把两个小球看成一个整体,左下的力与右上的力相互平衡,剩下绳子拉力与重力平衡,所以整体外部的绳子方向一定与重力同一直线,故选A。
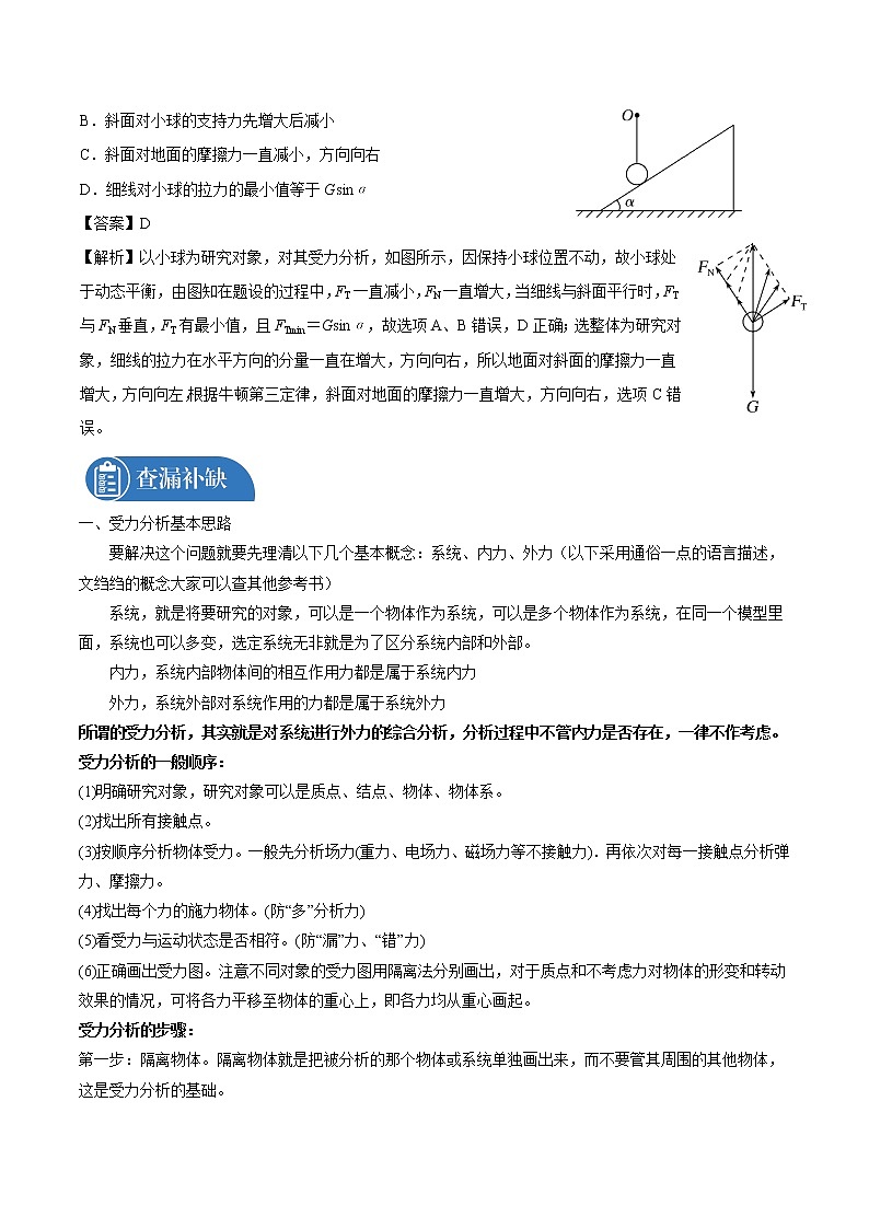
【例3】 如图所示,用一根细线系住重力为G的小球,开始细线在作用于O点的拉力下保持竖直位置,小球与倾角为α的光滑斜面体接触,处于静止状态,小球与斜面的接触面非常小。现保持小球位置不动,沿顺时针方向改变拉力方向,直到拉力方向与斜面平行。在这一过程中,斜面保持静止。下列说法正确的是( )
A.细线对小球的拉力先减小后增大
B.斜面对小球的支持力先增大后减小
C.斜面对地面的摩擦力一直减小,方向向右
D.细线对小球的拉力的最小值等于Gsinα
【答案】D
【解析】以小球为研究对象,对其受力分析,如图所示,因保持小球位置不动,故小球处于动态平衡,由图知在题设的过程中,FT一直减小,FN一直增大,当细线与斜面平行时,FT与FN垂直,FT有最小值,且FTmin=Gsinα,故选项A、B错误,D正确;选整体为研究对象,细线的拉力在水平方向的分量一直在增大,方向向右,所以地面对斜面的摩擦力一直增大,方向向左,根据牛顿第三定律,斜面对地面的摩擦力一直增大,方向向右,选项C错误。
一、 受力分析基本思路
要解决这个问题就要先理清以下几个基本概念:系统、内力、外力(以下采用通俗一点的语言描述,文绉绉的概念大家可以查其他参考书)
系统,就是将要研究的对象,可以是一个物体作为系统,可以是多个物体作为系统,在同一个模型里面,系统也可以多变,选定系统无非就是为了区分系统内部和外部。
内力,系统内部物体间的相互作用力都是属于系统内力
外力,系统外部对系统作用的力都是属于系统外力
所谓的受力分析,其实就是对系统进行外力的综合分析,分析过程中不管内力是否存在,一律不作考虑。
受力分析的一般顺序:
(1)明确研究对象,研究对象可以是质点、结点、物体、物体系。
(2)找出所有接触点。
(3)按顺序分析物体受力。一般先分析场力(重力、电场力、磁场力等不接触力).再依次对每一接触点分析弹力、摩擦力。
(4)找出每个力的施力物体。(防“多”分析力)
(5)看受力与运动状态是否相符。(防“漏”力、“错”力)
(6)正确画出受力图。注意不同对象的受力图用隔离法分别画出,对于质点和不考虑力对物体的形变和转动效果的情况,可将各力平移至物体的重心上,即各力均从重心画起。
受力分析的步骤:
第一步:隔离物体。隔离物体就是把被分析的那个物体或系统单独画出来,而不要管其周围的其他物体,这是受力分析的基础。
第二步:在已隔离的物体上画出重力和其他已知力。重力是一个已知力,可首先把它画出来。另外,物体往往在重力及其他主动力作用下才与其他物体产生挤压、拉伸以及相对运动等,进而产生弹力和摩擦力,所以还要分析其他主动力。
第三步:查找接触点和接触面。就是查找被分析物体与其他物体的接触点和接触面。弹力和摩擦力是接触力,其他物体对被分析物体的弹力和摩擦力只能通过接触点和接触面来作用,这就是说寻找物体所受的弹力(拉力、压力、支持力等)和摩擦力只能在被分析物体与其他物体相接触的点和面上找。查找接触点和接触面要全,每个接触点或面上最多有两个力(一个弹力,一个摩擦力)。
第四步:分析弹力(拉力、压力、支持力等)。在被分析物体与其他物体的接触处,如果有形变(挤压或拉伸),则该处就有弹力,反之则没有。在确定弹力存在以后,其方向就比较容易确定了。
第五步:分析摩擦力。摩擦力分静摩擦力和滑动摩擦力,它们的产生条件是两物体接触处不光滑,除挤压外还要有相对滑动的趋势或相对滑动。因此分析接触面上有无摩擦力,首先要看接触面是否光滑(这是题目中的已知条件),其次看有无弹力,然后再进行摩擦力的判断:接触面上有相对滑动时有滑动摩擦力,其大小,方向跟物体的相对运动方向相反;接触面上无相对滑动但有相对滑动趋势时有静摩擦力,它的大小和方向总是跟迫使物体产生相对滑动趋势的外力有关。
二、 解决动态平衡的问题
1.动态平衡:物体受到大小方向变化的力而保持平衡。是受力分析问题中的难点,也是高考热门考点。
2.在共点力的平衡中,有些题目中常有“缓慢”一词,表示物体在受力过程中处于动态平衡状态,即每一时刻下物体都保持平衡。
3.基本方法:解析法、图解法和相似三角形法.
考点:整体法与隔离法
【例4】如图所示,质量m=1kg的物块放在倾斜角θ=37°的斜面上,斜面体的质量M=2kg,斜面与物体间的动摩擦因数μ=0.2,地面光滑.现对斜面体施加一水平推力F,要使物体m相对斜面静止,F应为多大?(设物体与斜面的最大静摩擦力等于滑动摩擦力,g取10m/s2)
解题思路:M和m具有相同的加速度,隔离对m分析,当m有斜向上的最大静摩擦力时,F有最小值,通过整体隔离法求出F的最小值;当m有斜向下的最大静摩擦力时,F有最大值,通过整体隔离法求出F的最大值.从而得出F的范围.
分析斜面和物块的整体,根据牛顿第二定律有:F=(M+m)a分析物块,如果摩擦力斜向上,水平方向上有:FNsinθ-Ffcosθ=ma,竖直方向上有:FNcosθ+Ffsinθ=mg,当摩擦力达到最大静摩擦力时有:Ff=μFN
联立方程即可解得。
考点:动态平衡问题
方法1:解析法
【例5】如图,一小球放置在木板与竖直墙面之间.设墙面对球的压力大小为FN1,球对木板的压力大小为FN2.以木板与墙连接点所形成的水平直线为轴,将木板从图示位置开始缓慢地转到水平位置.不计摩擦,在此过程中( )
A.FN1始终减小,FN2始终增大
B.FN1始终减小,FN2始终减小
C.FN1先增大后减小,FN2始终减小
D.FN1先增大后减小,FN2先减小后增大
【答案】B
【解析】对物体进行受力分析,重力G,水平向右的支持力N1,垂直木板的支持力N2,令夹角为θ,以G和N1建立坐标系进行正交分解,可知N1=G/sinθ,N2=G/tanθ,由题可知,θ逐渐增大的过程中sinθ,tanθ都会增加,所以N1,N2均减小。
方法2:图解法
【例6】半圆柱体P放在粗糙的水平地面上,其右端有一固定放置的竖直挡板MN.在半圆柱体P和MN之间放有一个光滑均匀的小圆柱体Q,整个装置处于平衡状态, 如图所示是这个装置的截面图.现使MN保持竖直并且缓慢地向右平移,在Q滑落到地面之前,发现P始终保持静止.则在此过程中,下列说法中正确的是( )
A.MN对Q的弹力逐渐减小
B.地面对P的摩擦力逐渐增大
C.P、Q间的弹力先减小后增大
D.Q所受的合力逐渐增大
【答案】B
【解析】
对圆柱体Q受力分析,受到重力、杆MN的支持力和半球P对Q的支持力,如图
重力的大小和方向都不变,杆MN的支持力方向不变、大小变,半球P对Q的支持力方向和大小都变,然后根据平衡条件,得到
由于θ不断增大,故N1不断增大,N2也不断增大;对PQ整体受力分析,受到总重力、MN杆的支持力N1,地面的支持力N3,地面的静摩擦力f,如图
根据共点力平衡条件,有f=N1=mgtanθ由于θ不断增大,故f不断增大,故B正确;物体Q一直保持平衡状态,所以合力不变。
方法3:相似三角形法
【例7】如图所示,半径为的球形物体固定在水平地面上,球心正上方有一光滑的小滑轮,滑轮到球面的距离为,轻绳的一端系一小球,靠放在半球上的点,另一端绕过定滑轮后用力拉住,使小球静止,现缓慢地拉绳,在使小球由到的过程中,半球对小球的支持力和绳对小球的拉力的大小变化的情况是( )
A、变大,变小 B、变小,变大
C、变小,先变小后变大 D、不变,变小
【答案】D
【解析】以小球为研究对象,分析小球受力情况:重力G,细线的拉力T和半球面的支持力N,作出N、T的合力F,由平衡条件得知F=G.由△NFA∽△AO1O得
N/OA=F/O1O=T/O1A得N=OA*G/O1O;T=O1A*G/O1O.由题缓慢地将小球从A点拉到B点过程中,O1O,AO不变,O1A变小,得T变小;N不变
1、解析法。关键在于把物体受力图画出后把要分析的力用已知力来表达,一般以G为已知量。F1=f(θ),如F1=Gsinθ,然后分析模型变化过程中θ的变化对函数f(θ)带来的变化。
2、图解法。一般物体受3个力,其中有一个力不变,余下两个力中一个方向不定,另一个大小不定时可用图解法。两个变化力与不变力构成力的三角形,分析角度变化过程中可以判断变化力的大小如何变化。
3、相似三角形法是解平衡问题时常遇到的一种方法,属于图解法的特例情况。正确作出力的三角形后,如能判定力的三角形与图形中已知长度的三角形(几何三角形)相似,则可用相似三角形对应边成比例求出三角形中力的比例关系,从而达到求未知量的目的。往往涉及三个力,其中一个力为恒力,另两个力的大小和方向均发生变化,则此时用相似三角形分析。解题的关键是正确的受力分析,寻找力三角形和结构三角形相似。
考点:临界问题
【例8】如图所示,有一块木板静止在光滑足够长的水平面上,木板的质量为M=4kg,长度为L=1m;木板的右端停放着一个小滑块,小滑块的质量为m=1kg,其尺寸远远小于木板长度,它与木板间的动摩擦因数为μ=0.4,已知最大静摩擦力等于滑动摩擦力.求:
(1)为使木板能从滑块下抽出来,作用在木板右端的水平恒力F的大小应满足的条件.
(2)若其他条件不变,在F=28N的水平恒力持续作用下,需多长时间能将木板从滑块下抽出.
【解析】(1)m发生相对滑动时的临界加速度:a1=μg=0.4×10m/s2=4m/s2,
对整体分析,根据牛顿第二定律得,F的最小值Fmin=(M+m)a1=5×4N=20N,
则F>20N.
(2)设m在M上滑动的时间为t,当恒力F=28N,木板的加速度:a2=(F-μmg)/M=6m/s
小滑块在时间t内运动位移s1=a1t2/2
木板的位移s2=a2t2/2,
根据s2-s1=L代入数据解得t=1 s.
答:(1)为使木板能从滑块下抽出来,作用在木板右端的水平恒力F的大小应大于20N;
(2)若其他条件不变,在F=28N的水平恒力持续作用下,需1s 时间能将木板从滑块下抽出.
1.(多选) 如图所示,物体的重力为G,保持细绳AO的位置不变,让细绳BO的B端沿四分之一圆周从D点缓慢向E点移动。在此过程中( )
A.细绳BO上的张力先增大后减小
B.细绳BO上的张力先减小后增大
C.细绳AO上的张力一直增大
D.细绳AO上的张力一直减小
2.(多选)(2016·江西重点中学联考) 如图1所示,质量为M的木板C放在水平地面上,固定在C上的竖直轻杆的顶端分别用细绳a和b连接小球A和小球B,小球A、B的质量分别为mA和mB,当与水平方向成30°角的力F作用在小球B上时,A、B、C刚好相对静止一起向右匀速运动,且此时绳a、b与竖直方向的夹角分别为30°和60°,则下列判断正确的是( )
A.力F的大小为mBg
B.地面对C的支持力等于(M+mA+mB)g
C.地面对C的摩擦力大小为mBg
D.mA=mB
3. 如图所示,斜面体A放在水平地面上,用平行于斜面的轻弹簧将物块B拴在挡板上,在物块B上施加平行于斜面向上的推力F,整个系统始终处于静止状态,则下列说法正确的是( )
A.物块B与斜面之间一定存在摩擦力
B.弹簧的弹力一定沿斜面向下
C.地面对斜面体A的摩擦力一定水平向左
D.若增大推力,则弹簧弹力一定减小
4.(2016·江苏淮安高三考前信息卷) 如图所示,斜面的倾角为30°,物块A、B通过轻绳连接在弹簧测力计的两端,A、B重力分别为10N、6N,整个装置处于静止状态,不计一切摩擦,则弹簧测力计的读数为( )
A.1N B.5N C.6N D.11N
5.如图所示,光滑斜面的倾角为30°,轻绳通过两个滑轮与A相连,轻绳的另一端固定于天花板上,不计轻绳与滑轮的摩擦。物块A的质量为m,不计滑轮的质量,挂上物块B后,当动滑轮两边轻绳的夹角为90°时,A、B恰能保持静止,则物块B的质量为( )
A.m B.m C.m D.2m
6.(2016·陕西西郊中学一模) 如图所示,在水平地面上放置一个质量为M的斜面体(斜面光滑),斜面体上放置一个质量为m的物块,物块与固定在墙面上的轻质弹簧相连,弹簧的轴线始终与斜面平行。若物块在斜面上做往复运动的过程中,斜面体始终保持静止,则图中画出的关于地面对斜面体的摩擦力f与时间t的关系图象正确的是( )
7.(2016·东北三校二联) 如图所示,有一倾角θ=30°的斜面体B,质量为M。质量为m的物体A静止在B上。现用水平力F推物体A,在F由零逐渐增加至mg再逐渐减为零的过程中,A和B始终保持静止。对此过程下列说法正确的是( )
A.地面对B的支持力大于(M+m)g
B.A对B的压力的最小值为mg,最大值为mg
C.A所受摩擦力的最小值为0,最大值为
D.A所受摩擦力的最小值为mg,最大值为mg
8.(2016·山东枣庄滕州实验高中模考)在广场游玩时,一小孩将一充有氢气的气球用细绳系于一个小石块上,并将小石块静止置于水平地面上, 如图所示。设空气密度不变,则下列说法正确的是( )
A.若风速逐渐增大,气球会连同石块一起离开地面
B.无论风速多大,气球连同石块都不会离开地面
C.若风速逐渐增大,小石块滑动前受到地面施加的摩擦力逐渐增大
D.若风速逐渐增大,小石块滑动后受到地面施加的摩擦力逐渐增大
9. 如图0所示,质量为m的木块在质量为M的长木板上,受到向右的拉力F的作用而向右滑行,长木板处于静止状态,已知木块与木板间的动摩擦因数为μ1,木板与地面间的动摩擦因数为μ2。下列说法正确的是( )
A.木板受到地面的摩擦力的大小一定是μ1mg
B.木板受到地面的摩擦力的大小一定是μ2(m+M)g
C.当F>μ2(m+M)g时,木板便会开始运动
D.无论怎样改变F的大小,木板都不可能运动
10. 如图所示,两个物体A、B的质量均为1kg,各接触面间的动摩擦因数均为0.3,同时用F=1N的两个水平力分别作用在A、B上,则地面对物体B,B对物体A的摩擦力分别为(取g=10m/s2)( )
A.6N 3N B.1N 1N C.0 1N D.0 2N
11.(2016·陕西西安交大附中等五校联考)将两个质量均为m的小球a、b用细线相连后,再用细线悬挂于O点, 如图所示。用力F拉小球b,使两个小球都处于静止状态,且细线Oa与竖直方向的夹角保持θ=30°,则F的最小值为( )
A.mg B.mg C.mg D.mg
12.(多选)一轻杆BO,其O端用光滑铰链铰于固定竖直杆AO上,B端挂一重物,且系一细绳,细绳跨过杆顶A处的光滑小滑轮,用力F拉住,如图所示.现将细绳缓慢往左拉,使杆BO与杆AO间的夹角θ逐渐减小,则在此过程中,拉力F及杆BO所受压力FN的大小变化情况是( )
A.FN先减小,后增大
B.FN始终不变
C.F先减小,后增大
D.F始终不变
13.如图,一小球放置在木板与竖直墙面之间。设墙面对球的压力大小为N1,球对木板的压力大小为N2。以木板与墙连接点所形成的水平直线为轴,将木板从图示位置开始缓慢地转到水平位置。不计摩擦,在此过程中( )
A. N1始终减小,N2始终增大
B. N1始终减小,N2始终减小
C. N1先增大后减小,N2始终减小
D. N1先增大后减小,N2先减小后增大
14.如图所示,两个完全相同的光滑球的质量均为m,放在竖直挡板和倾角为的固定斜面间,若以挡板与斜面接触处为轴逆时针缓慢转动挡板至与斜面垂直,在此过程中( )
A.A球对斜面的压力逐渐增大
B.B球对挡板的压力逐渐减小
C.B球对斜面的压力逐渐增大
D.A、B两球间的弹力不变
15.如图,用OA、OB两根轻绳将花盆悬于两竖直墙之间,开始时OB绳水平.现保持O点位置不变,改变OB绳长使绳右端由B点缓慢上移至B′点,此时OB′与OA之间的夹角θ
相关试卷
这是一份高考物理一轮复习过关训练考点04 动态平衡\临界问题(含解析),共16页。
这是一份新高考物理一轮复习重难点练习难点04 动态平衡问题 平衡中的临界、极值问题(含解析),共29页。试卷主要包含了动态平衡问题,多选题,解答题等内容,欢迎下载使用。
这是一份考向04 动态平衡\临界问题-备战2022年高考物理一轮复习考点微专题,共16页。

