所属成套资源:2022届高考语文一轮复习专题二现代文阅读Ⅱ热考文体课件学案新人教版
2022届高考语文一轮复习专题二现代文阅读Ⅱ热考文体一小说第2课时需引起重视的命题新动向__叙述特征题学案新人教版20210917131
展开
这是一份2022届高考语文一轮复习专题二现代文阅读Ⅱ热考文体一小说第2课时需引起重视的命题新动向__叙述特征题学案新人教版20210917131,共12页。学案主要包含了叙述角度,叙述人称,叙述方式,叙述腔调,叙述顺序,叙述节奏等内容,欢迎下载使用。
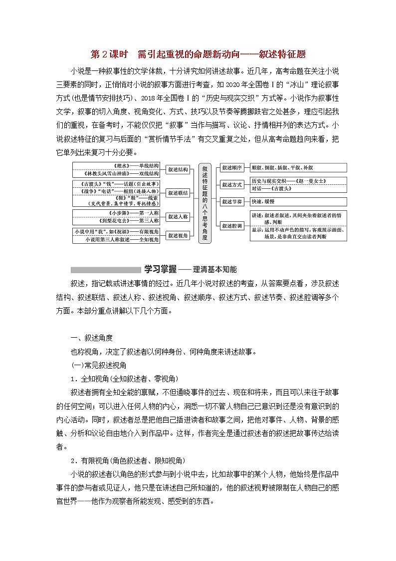
叙述,指记载或讲述事情的经过。近几年小说对叙述的考查,从答案要点看,涉及叙述结构、叙述联结、叙述人称、叙述视角、叙述顺序、叙述方式、叙述节奏、叙述腔调等多个方面。本部分重点讲解以下几个方面。
一、叙述角度
也称视角,决定了叙述者以何种身份、何种角度来讲述故事。
(一)常见叙述视角
1.全知视角(全知叙述者、零视角)
叙述者拥有全知全能的禀赋,不但通晓事件的过去、现在和将来,而且可以来往于故事的任何空间;可以进入任何人物的内心,洞悉一切不管人物自己已意识到还是没有意识到的内心活动。同时,叙述者总是把他自己插进读者和故事之间,把他对事件、人物、背景的感触、分析和议论自由地介入到作品中。这样,作者完全是通过叙述者的叙述把故事传达给读者。
2.有限视角(角色叙述者、限知视角)
小说的叙述者以角色的形式参与到小说中去,比如故事中的某个人物,他始终是作品中事件的参与者或见证人,他只是在讲述自己所知道的,他的叙述视野被限制在人物自己的感官世界——他作为观察者所能发现、感受到的东西。
(二)叙述者的地位
1.叙述者作为作品中的次要人物
他叙述的目的是通过他作为见证人提供的材料来塑造主要人物。他能够会见故事中各式各样的人,观察故事中各式各样的事,可以同主要人物会晤,还可以获得能够提供其他人物内心状态之一的书信、日记等其他材料,可以通过这些材料叙述事件的来龙去脉,可以依据它们推论出其他人物的内心想法。
2.叙述者作为故事中的主角
叙述自己的经历、自己在事件中的种种活动;同时又叙述自己的内心世界,自己的情感、感觉和思考,自己对他人和生活的看法和理解。由于作为主角的叙述者是故事围绕的中心,完全参与到故事事件中,不可能像作为次要人物的见证人或叙述者那样,有较多机会观察、分析、介绍他人,他的视野完全限制在故事中心人物自己的思想、情感和感觉之内。
二、叙述人称
人称是区分叙述人在叙述时是站在局外还是局内叙述的依据,第一人称(我)属于说话人,第二人称(你)属于听话人,第三人称(他)属于说话人、听话人以外的人。所有的叙述一般是由第一人称和第三人称承担。第二人称很特殊,严格说来,它算不上一种叙述角度。它不是讲述者,而是被讲述者,是小说中的一个人物。它和第三人称的情况差不多,叙事者也在局外;但与第三人称又略有不同:它与人物有着一种密切的对话关系。
1.第一人称
是叙述者站在“我”/“我们”的立足点上进行叙述,“我”既是生活事件的观察者,又是故事的叙述者。文章的全部内容都是从“我”的角度看出、听出,都是从“我”的角度叙述出来的。用第一人称来叙述,由于叙述者所叙的是自己亲身的所见、所闻、所历,读者读起来就会倍感真实、亲切。优点是给人以真实感,令人信服,便于直抒胸臆;不足是限制了人的视野,叙述的空间狭小。
2.第三人称
是叙述者站在“他”/“他们”的立足点上进行叙述。这种叙述人称比较自由,作者几乎成了一个全知全能的叙述者,人物的内心秘密,遥远的过去,未来的发展,叙述者都可以不受时空的限制,自由、灵活地进行叙述。优点是视野开阔,不受时空限制,灵活自由,便于客观描述;不足是缺少真切感。
3.第二人称
是叙述者站在“你”/“你们”的立足点上进行叙述,“你”可以指代读者,读者作为听众听作者叙述;“你”可以指代文中的人物,作品中的人物作为对象被作者叙述。优点是便于交流感情,给人以亲切感,便于强烈呼告;不足是有环境限制,有明确的倾诉对象。
三、叙述方式
1.对话
多用对话形式,以人物之间的对话(需具体阐释)自述他的经历、推动故事情节的发展、展现人物的内心等(具体作用结合文本),这样写能够使叙述的情节更加集中。
2.回忆、叙述与写景相结合
如《古渡头》一文,情景描写与渡夫讲述相结合,赋予渡夫的故事哀而不伤的诗意美。
3.现实与回忆交织
现实与回忆交织,把……真实的感受与……回忆巧妙融合,巧妙推进故事……情节,有利于展现人物……心理,突出人物……形象。将时间跨度大、内容复杂的故事情节进行了艺术化处理,增强了小说的艺术性和可读性。现实与回忆互相映照,使小说情节更具张力,使主题表达更加厚重而深刻。
4.时空集中
故事发生在……这一地点,……(概括具体事件),这样安排可以使文章情节更加紧凑。
四、叙述腔调
1.叙述腔调,是指叙述人流露出的情感态度、年龄、性别、身份等个性特征。如鲁迅的冷峻、巴金的激情等。叙述者无论是站在前台还是幕后,都会或多或少地带着作者的影子和烙印。作家的腔调也不是一成不变的。在有些小说中,有的作家可以将自己惯用的腔调隐藏起来,换成文中人物的口吻来说话。
2.叙述腔调包括“讲述”与“显示”。叙述者的叙述中有叙述者的情感、判断的称为“讲述”,传统小说惯用“讲述”,如《林黛玉进贾府》《装在套子里人》;客观展现画面和场景,而是非曲直交由读者判断的叙述称为“显示”,现代主义小说注重客观“显示”,如《桥边的老人》。小说在叙述中往往是“叙述”和“显示”交叉使用。
五、叙述顺序
(一)明确叙述顺序类别
(二)明确插叙与补叙的区别
1.从内容上看,插叙是作者为事件发展提供的背景材料,如果将这个材料删去,原有的故事情节仍旧保持相对的独立性,线索仍旧清楚明朗,读者不会产生疑问;而补叙是与全文中心事件密切相关的,是情节发展的重要组成部分,如果将这个片段删去,读者会产生疑问或歧义。
2.从形式上看,插叙内容的前后有简明扼要的过渡性文字,使之与中心事件衔接自然,一般被安排在篇中,而不在篇末;补叙无须过渡性文字,它一般被置于事件出现结果之后,交代产生这种结果的原因,因此它可以被安排在篇末。
3.从篇幅上看,插叙的文字一般较多,有较完整的故事情节;补叙的文字一般较少,多则一段,少则一句话,只要完成对人物或事件的某些补充说明的任务就可以了。
4.从效果上看,插叙是作者为人物经历和事件发展提供的背景材料,能使文章的内容更丰富,结构更紧密,人物性格更鲜明;补叙是将事件的开头、发展、高潮和结尾的某个片段“藏”于文后,有意造成悬念,让读者产生错觉,到一定的时候“亮”出来,这样通过“藏”和“亮”,使文章跌宕多姿,波澜起伏,增强艺术感染力。
六、叙述节奏
叙述节奏有加速和减速之分。加速一般用于次要情节,一笔带过。加速是“张”,是跳跃,是略写,多用叙述手法,读者一般用快速阅读,粗略品味。减速一般用于关键情节、精彩之处。减速是“弛”,是慢行,是工笔般细致地描绘,多用描写手法,读者要用慢速阅读,细细品味。小说的阅读魅力就体现在加速与减速交织中,一张一弛,跌宕起伏,一波三折。叙述与描写是控制小说速度的法宝。
1.《林黛玉进贾府》从叙事腔调上看,属于讲述。传统小说多用这种叙述手法,在叙述视角上多用全知视角。
2.鲁迅小说《祝福》的叙述腔调(风格)冷峻简洁,善用白描的手法,把悲剧生生呈现在读者面前,没有感情,也没有温度。读者常常会感觉鲁迅不是一个有感情的人。鲁迅为了叙述的需要,灵活地将叙述视角进行了转变,进而使得小说的悲剧色彩更加浓厚。在回忆祥林嫂的生平之前之后,运用的是第一人称的限制性视角叙述;在回忆祥林嫂的生平时,运用的仍然是限制性视角,是从“鲁镇人”视角出发,祥林嫂在鲁镇的活动可以直接叙述,但是祥林嫂离开鲁镇的活动就必须由卫婆子来转述,因此,这段转述,就变成了卫婆子的叙述视角,成为第三人称叙述。
[典例] (2014·全国卷Ⅰ)阅读下面的文字,完成后面的题目。
古 渡 头
叶 紫
太阳渐渐地隐没到树林中去了,晚霞散射着一片凌乱的光辉,映到茫无际涯的淡绿的湖上,现出各种各样的色彩来。微风波动着皱纹似的浪头,轻轻地吻着沙岸。
破烂不堪的老渡船,横在枯杨的下面。渡夫戴着一顶尖头的斗笠,弯着腰,在那里洗刷一叶断片的船篷。
我轻轻地踏到他的船上。他抬起头来,带血色的昏花的眼睛,望着我大声说道:
“过湖吗,小伙子?”
“唔,”我放下包袱,“是的。”
“那么,要等到明天啰。”他又弯腰做事去了。
“为什么呢?”我茫然地,“我多给你些钱不能吗?”
“钱?你有多少钱呢?”他的声音来得更加响亮了,教训似的。他重新站起来,抛掉破篷子,把斗笠脱在手中,立时现出了白雪般的头发,“年纪轻轻,开口就是‘钱’,有钱就命都不要了吗?”
我不由得暗自吃了一惊。
他从舱里拿出一根烟管,饱饱地吸足了一口,接着说:“看你的样子也不是一个老出门的。哪里来的呀?”
“从军队里回来。”
“军队里?……”他又停了一停,“是当兵的吧,为什么又跑开来呢?”
“我是请长假的,我妈病了。”
“唔!……”
两个人都沉默了一会儿,他把烟管在船头上磕了两磕,接着又燃第二口。
夜色苍茫地侵袭着我们的周围,浪头荡出了微微的合拍的呼啸。我的心里偷偷地发急,不知道这老头子到底要玩什么花头。于是,我说:“既然不开船,老人家,就让我回到岸上去找店家吧!”
“店家,”老头子用鼻子哼着,“年轻人到底不知事,回到岸上去还不同过湖一样的危险吗?到连头镇去还要退回七里路。唉!年轻人……就在我这船中过一宵吧。”
他擦着一根火柴把我引到船艘后头,给了我一个两尺多宽的地方。好在天气和暖,还不至于十分受冻。
当他再擦火柴吸上了第三口烟的时候,他的声音已经和缓多了。我躺着,一面细细地听着孤雁唳过寂静的长空,一面又留心他和我谈的一些江湖上的情形,和出门人的秘诀。
“……就算你有钱吧,小伙子,你也不应当说出来的,这湖上有多少歹人啊!……我欢喜你这样的孝顺孩子。是的,你的妈妈一定比我还欢喜你,要是在病中看见你这样远跑回去,只是,我呢?……我,我有一个桂儿。你知道吗?我的桂儿,他比你大得多呀!你怕不认识他吧?外乡人……那个时候,我们爷儿俩同驾着这条船,我给他收了个媳妇……”
“他们呢?”
“他们?那一年,北佬来,你知道了吗?北佬打了败仗,从我们这里过,我的桂儿给北佬兵拉着,要他做伕子。桂儿,他不肯,脸上一拳!我,我不肯,脸上一拳!……小伙子,你做过这些个丧天良的事情吗?……”
“小伙子!你看,我等了一年,我又等了两年,三年……我的儿媳妇改嫁给卖肉的朱胡子了,我的孙子长大了。可是,我看不见我的桂儿,我的孙子他们不肯给我……他们说:‘等你有了钱,我们一定将孙子给你送回来。’可是,小伙子,我得有钱呀!”
“结冰,落雪,我得过湖;刮风,落雨,我得过湖……”
“年成荒,捐重,湖里的匪多,过湖的人少,但是,我得找钱……”
“小伙子,你是有爹妈的人,你将来也得做爹妈的。我欢喜你,要是你真的有孝心,你是有好处的,像我,我一定得死在这湖中。我没有钱,我寻不到我的桂儿,我的孙子不认识我,没有人替我做坟,没有人给我烧纸钱……我说,我没有丧过天良,可是天老爷他不向我睁开眼睛……”
他逐渐地说得悲哀起来,终于哭了,不住地把船篷弄得呱啦呱啦地响;他的脚在船舱边下力地蹬着。可是,我寻不出来一句能够劝慰他的话,心头像给什么东西塞得紧紧的。
外面风浪渐渐地大了起来,我翻来覆去地睡不着,他也翻来覆去地睡不着。
可是,第二天,又是一般的微风,细雨,太阳还没有出来,他就把我叫起了。他的脸上丝毫看不出一点异样的表情来,好像昨夜间的事情,全都忘记了。
我目不转睛地瞧着他。
“有什么好瞧呢?小伙子!过了湖,你还要赶你的路程呀!”
离开渡口,因为是走顺风,他就搭上橹,扯起破碎风篷来。他独自坐在船艘上,毫无表情地捋着雪白的胡子,任情地高声朗唱着:
我住在这古渡前头六十年。
我不管地,也不管天。
我凭良心吃饭,我靠气力赚钱!
有钱的人我不爱,无钱的人我不怜!
…………
(有删改)
题目:作品是怎样叙述渡夫的故事的?这样写有什么好处?请简要分析。(6分)
答:
[解析] 本题考查鉴赏小说叙述手法的能力。回答时重点考虑情节的叙述角度、叙述方式及作用,注意多角度思考。
[参考答案] ①以“我”的视角来叙事,使事件显得真实可信;②以“钱”为话题,引入渡夫的故事,唤起读者的阅读兴趣;③多用对话形式,以渡夫之口自述他的经历,使叙事更加集中;④情景描写与渡夫讲述相结合,赋予渡夫的故事哀而不伤的诗意美。
(每点2分,答出其中三点即可)
赏析叙述手法题“三步骤”
答题总公式:叙述特点=准确判断叙述技巧+具体分析叙事效果
第一步:准确判断
有的题干已给出叙述特点,只要求分析艺术效果即可。对于没有给出叙述特点的题目,需要借助整体阅读和知识储备,多方思考。一般判断角度依次是:叙述顺序、叙述人称、叙述视角、叙述技巧(主要是线索)。其中最难判断的是叙述方式方面的特点,它会因文而异。如《赵一曼女士》的叙述方式是历史与现实交织,有的是叙述与写景相结合、回忆与现实交织,还有的以对话或心理活动为主体等。这方面的判断还是主要依据对文本的阅读与思考,在多角度判断时应有意识地关注小说特有的叙述特色。
第二步:具体分析
它包括两方面内容,一是结合文本对叙述特点(或手法)的内容具体分析,二是明确这种特点(或手法)的具体效果。重在后者。
分析具体效果,一要结合每一种具体叙述特点(或手法)的自身效果。如使用第一人称,增加作品的真实性和可信度。又如全知视角依时间顺序,结构清晰却呆板,抑制读者想象;有限视角真实可信,加强表现主题、人物的力度,推动情节的发展,但场面拓展受局限、叙事视野受局限等。
二要结合文本具体展开。展开的角度有:
(1)人物塑造:①使人物形象更真实,接地气。②使人物形象更饱满立体。③使人物形象特征更鲜明生动。④有助于烘托人物心理,体现人物感情。
(2)情节结构:①推动情节发展。②使情节更丰富完整。③串联情节,使情节发展更加连贯,使行文更紧凑集中。④使故事发展一波三折、波澜起伏,富有戏剧性。⑤为后文做铺垫,埋伏笔,层层铺垫,层层推进;照应开头、标题。
(3)艺术效果(读者感受):①设置悬念,营造神秘氛围,吸引读者阅读兴趣。②留下空白,给读者留下想象空间。③使故事真实可信,使艺术描写更真实,让读者感同身受。④富有趣味,富有诗意美,富有艺术张力,让读者回味无穷。
(4)主旨:有助于凸显、深化、丰富小说主题。
第三步:分条列,规范答
组织答案时,要将每个角度的作用单列一条,这样答案要点更明晰。
(一)单一考查题型
1.(2017·全国卷Ⅰ)小说以“渴”为中心谋篇布局,这有什么好处?请简要说明。(《天嚣》一文见第3课时“题型一”)(5分)
[品思路] 题干要求分析鉴赏以“渴”为中心谋篇布局的好处,首先要认识小说的谋篇布局涉及环境描写的作用、情节结构的处理、人物形象的刻画和突出主题等几个方面,然后围绕这几个方面展开阅读和思考:
①与环境关联。队员们的“渴”是“天嚣”的环境使然,炎热干燥、风沙肆虐的天气加剧了他们的“渴”。②与情节关联。因为“渴”到极点,队员们才濒临绝境;因为自己的“渴”,他们才更能理解“求助者”等待救援的急迫,因而调动起所有能量开门救助敲门人。蒙古族同胞同样也知道,如此天气环境中,队员们如果“渴”下去仍得不到救援会有怎样严重的后果,这才冲破风沙为科研试验队员们送来了救命的西瓜。可以说,小说的主要情节都围绕“渴”而展开,借助“渴”来推动,这样处理,使情节既合乎逻辑也更为集中。③与人物形象关联。塑造人物形象需要通过描写人物的外貌、语言、行动和心理来实现。小说集中描写了试验队员“他”和队友们“渴”的生理状态和心理感受。如“渴!难忍难挨的渴……只要有一杯水,哪怕半杯,不,一口也好哇!”“他躺着,喉头有梗阻感,他怀疑粉尘已经在食道结成硬块。会不会引起别的疾病,比如矽肺?”这些都是人在“天嚣”这种特定环境中的生理状态和心理感受,描写真实而细腻。④与主题关联。因为“渴”,队员们才需要帮助;因为“渴”,队员们才知道敲门人也需要帮助;因为帮助了敲门人,队员们才最终得到了帮助。因此,小说借助“渴”更好地揭示出一个朴素而有意味的人生道理——帮助别人,也是帮助自己,凸显了思想主题。
[品答案] ①省去许多不必要的叙述交代,使情节更简洁;(情节效果方面,1分)②集中描写人物在特定环境下的状态与感受,为下面写西瓜的甜美做铺垫;(情节作用方面,2分)③通过前后对比突出人与人之间在危难中相互关爱的重要主题。(突出主题方面,2分)
2.(2016·全国卷Ⅱ)小说以“电话”为枢纽连接人物、安排情节。这样处理有什么作用?请简要分析。(《战争》)(6分)
[品思路] 本题考查小说情节手法的作用。所用手法已经明确,这里主要分析其作用。既为枢纽,就起到贯穿全文的线索作用;因为是“电话”连接了两人,文中使用的语言描写就更多一些,便于刻画人物形象,表现人物性格,在内容的表达上,更为自由。
[品答案] ①一个电话将两人命运连在一起,偶然与必然交错,凸显了战争背景,强化了戏剧性情节;(情节方面,2分)②主人公言行主要通过电话聊天呈现出来,便于透露人物心声,使人物形象更真实;(表现人物形象方面,2分)③电话交流的限制性给小说留下较多空白,丰富了人物与主题的想象空间。(读者感受方面,2分)
(二)综合考查题型
1.小说在叙事谋篇方面很有特点,请结合文本简要分析。(《水底的微光》)(6分)
[品答案] ①运用插叙手法,插入主人公读书、讨薪等内容,交代事件的起因、人物的遭际(使情节的发生发展更合理)。②现实与回忆交织,把主人公在泳池里真实的感受与对故乡、大海、社区图书馆的回忆巧妙融合(巧妙推进故事情节,有利于展现人物心理,突出人物形象)。③时空集中,故事发生在“泳池”这一地点,“他”准备轻生到被工友救起这一时间段(情节紧凑)。④前后照应,如开头结尾都有对浅水区孩子们的描述,之前只能听见他们的说笑,后来看到了他们“明亮的面孔”。(每点2分,答出任意三点即可)
2.本文在叙述故事时有哪些特点?这样写有何作用?请简要分析。(《雅盗》)(6分)
[品答案] ①以第三人称全知全能的视角叙述故事,这样写更能全面细致地描述人物形象,展开故事情节。②以赵仲的雅盗为线索,叙事脉络清晰,结构紧凑。③设置了许多悬念,整个小说一波三折,情节起伏,悬念迭起。结尾赵仲的逃脱既在意料之外,也在情理之中。④多用对话形式,以人物之间的对话推动故事情节的发展,这样写能够使叙述情节更加集中。(每点2分,答出任意三点即可)
3.小说在叙述方面有什么特点?请结合作品简要分析。(《吉祥如意》)(6分)
[品答案] ①以上供、戴香包、避蛇、采艾等端午民俗活动为叙述内容,极具地域特色。②以儿童为视角,写出儿童对于民俗民情的感受和纯真无邪的心理,也很好地体现了传统文化的传承。③现实与回忆穿插的叙述手法。在采艾途中,穿插了六月对姐姐缝香包的回忆,丰富了小说内容,也舒缓了情节节奏。(每点2分,意思对即可)
(2019·浙江高考)阅读下面的文字,完成后面的题目。
呼兰河传(节选)
萧 红
邻居家磨房里边住着冯歪嘴子。
那磨房的窗子临着我家的后园。我家的后园四周的墙根上,都种着倭瓜、西葫芦或是黄瓜等类会爬蔓子的植物;倭瓜爬上墙头了,在墙头上开起花来了,有的竟越过了高墙爬到街上去,向着大街开了一朵火黄的黄花。
因此那磨房的窗子上,也就爬满了那顶会爬蔓子的黄瓜了。黄瓜的小细蔓,细得像银丝似的,太阳一来了的时候,那小细蔓闪眼湛亮,那蔓梢干净得好像用黄蜡抽成的丝子,一棵黄瓜秧上伸出来无数的这样的丝子。丝蔓的尖顶每棵都是掉转头来向回卷曲着,好像是说它们虽然勇敢,大树,野草,墙头,窗棂,到处的乱爬,但到底它们也怀着恐惧的心理。
太阳一出来了,那些在夜里冷清清的丝蔓,一变而为温暖了。于是它们向前发展的速率更快了,好像眼看着那丝蔓就长了,就向前跑去了。因为种在磨房窗根下的黄瓜秧,一天爬上了窗台,两天爬上了窗棂,等到第三天就在窗棂上开花了。
再过几天,一不留心,那黄瓜梗经过了磨房的窗子,爬上房顶去了。
后来那黄瓜秧就像它们彼此招呼着似的,成群结队地就都一齐把那磨房的窗给蒙住了。
从此那磨房里边的磨倌就见不着天日了。磨房就有一张窗子,而今被黄瓜掩遮得风雨不透。从此那磨房里黑沉沉的,园里,园外,分成两个世界了。冯歪嘴子就被分到花园以外去了。
但是从外边看起来,那窗子实在好看,开花的开花,结果的结果。满窗是黄瓜了。
还有一棵倭瓜秧,也顺着磨房的窗子爬到房顶去了,就在房檐上结了一个大倭瓜。那倭瓜不像是从秧子上长出来的,好像是由人搬着坐在那屋瓦上晒太阳似的。实在好看。
夏天,我在后园玩的时候,冯歪嘴子就喊我,他向我要黄瓜。
我就摘了黄瓜,从窗子递进去。那窗子被黄瓜秧封闭得严密得很,冯歪嘴子用手扒开那满窗的叶子,从一条小缝中伸出手来把黄瓜拿进去。
有时候,他停止了打他的梆子。他问我,黄瓜长了多大了?西红柿红了没有?他与这后园只隔了一张窗子,就像关着多远似的。
祖父在园子里的时候,他和祖父谈话。他说拉着磨的小驴,驴蹄子坏了,一走一瘸。祖父说请个兽医给它看看。冯歪嘴子说,看过了,也不见好。祖父问那驴吃的什么药?冯歪嘴子说是吃的黄瓜子拌高粱醋。
冯歪嘴子在窗里,祖父在窗外,祖父看不见冯歪嘴子,冯歪嘴子看不见祖父。
有的时候,祖父走远了,回屋去了,只剩下我一个人在磨房的墙根下边坐着玩,我听到了冯歪嘴子还说:
“老太爷今年没下乡去看看哪!”
有的时候,我听了这话,我故意的不出声,听听他往下还说什么。
有的时候,我心里觉得可笑,忍也不能忍住,我就跳了起来了,用手敲打着窗子,笑得我把窗上挂着的黄瓜都敲打掉了。而后我一溜烟地跑进屋去,把这情形告诉了祖父。祖父也一样和我似的,笑得不能停了,眼睛笑出眼泪来。但是总是说,不要笑啦,不要笑啦,看他听见。有的时候祖父竟把后门关起来再笑。祖父怕冯歪嘴子听见了不好意思。
秋天,大榆树的叶子黄了,墙头上的狗尾草干倒了,园里一天一天地荒凉起来了。
这时候冯歪嘴子的窗子也露出来了。因为那些纠缠缠的黄瓜秧也都蔫败了,舍弃了窗棂而脱落下来了。
于是站在后园里就可看到冯歪嘴子,扒着窗子就可以看到在拉磨的小驴。那小驴竖着耳朵,戴着眼罩。走了三五步就响一次鼻子,每一抬脚那只后腿就有点瘸,每一停下来,小驴就用三条腿站着。
冯歪嘴子说小驴的一条腿坏了。
这窗子上的黄瓜秧一干掉了,磨房里的冯歪嘴子就天天可以看到的。
冯歪嘴子喝酒了,冯歪嘴子睡觉了,冯歪嘴子打梆子了,冯歪嘴子拉胡琴了,冯歪嘴子唱唱本了,冯歪嘴子摇风车了。只要一扒着那窗台,就什么都可以看见的。
一到了秋天,新鲜粘米一下来的时候,冯歪嘴子就三天一拉磨,两天一拉粘糕。黄米粘糕,撒上大云豆。一层黄,一层红,黄的金黄,红的通红。三个铜板一条,两个铜板一片的用刀切着卖。愿意加红糖的有红糖,愿意加白糖的有白糖。加了糖不另要钱。
冯歪嘴子推着单轮车在街上一走,小孩子们就在后边跟了一大帮,有的花钱买,有的围着看。
祖父最喜欢吃这粘糕,母亲也喜欢,而我更喜欢。母亲有时让老厨子去买,有的时候让我去买。
不过买了来是有数的,一人只能吃手掌那么大的一片,不准多吃,吃多了怕不能消化。
祖父一边吃着,一边说够了够了,意思是怕我多吃。母亲吃完了也说够了,意思是怕我还要买。其实我真的觉得不够,觉得再吃两块也还不多呢!不过经别人这样一说,我也就没有什么办法了,也就不好意思喊着再去买,但是实在话是没有吃够的。
当我在大门外玩的时候,推着单轮车的冯歪嘴子总是在那块粘糕上切下一片来送给我吃,于是我就接受了。
当我在院子里玩的时候,冯歪嘴子一喊着“粘糕”“粘糕”地从大墙外经过,我就爬上墙头去了。
因为西南角上的那段土墙,因为年久了出了一个豁,我就扒着那墙豁往外看着。果然冯歪嘴子推着粘糕的单轮车由远而近了。来到我的旁边,就问着:
“要吃一片吗?”
而我也不说吃,也不说不吃。但我也不从墙头上下来,还是若无其事地呆在那里。
冯歪嘴子把车子一停,于是切好一片粘糕送上来了。
(选自《呼兰河传》第七章,有删改)
分析本文叙述上的特征。(6分)
答:
解析:题干明确指出要求“分析本文叙述上的特征”。叙述是记叙性文章的主要表达方式,作者用它来展开情节,交代人物活动和事件经过。一般会从人称、视角、叙述顺序(顺叙、倒叙、插叙、补叙等)、叙述语言等角度来考查。具体到本题,从人称角度看,本文用了第一人称“我”,叙述亲切自然,能自由地表达情感,给读者以真实生动之感;从视角角度看,“我”是一个孩子,从孩子这样一个视角看世界,会更具童趣、童真;从叙述顺序角度看,本文属于顺叙,按时间顺序行文,脉络分明,自然舒缓。需要注意的是,描写也是一种记叙性的陈述,本文中细腻生动的场景细节描写,如“我们”一家吃粘糕的细节,也是本文叙述上的一个亮点。
参考答案:①用第一人称,显得真实、自然、亲切。②通过孩子的视角,呈现天真有趣、温暖美好的一面。③按照时间顺序自然展开,叙述散文化,节奏舒缓。④注重场景的细节描绘,细腻、生动、传神。
类别
释 义
特 点
顺叙
按照事件发生、发展的先后顺序来写。
情节发展脉络分明,层次清晰。
倒叙
不按事件的先后顺序来写,而是把某些发生在后面的情节或结局先行提出,然后再按顺序叙述下去。
制造悬念,引人入胜。
插叙
在叙述主要事件的过程中,根据表达的需要,暂时中断主线而插入另外一些与中心事件有关的内容的叙述。叙述完插入的事件后再接上原来的事件写。插叙内容不影响主要事件的表达。
(1)对主要情节或中心事件做必要的铺垫、照应、补充、说明,使情节更完整,结构更严密,内容更充实。
(2)衬托中心人物,丰富情节,深化文章主题。
平叙
就是平行叙述,即叙述同一时间内不同地点所发生的两件或两件以上的事。通常是先叙一件,再叙一件,常称为“花开两朵,各表一枝”,因此又叫作“分叙”。
(1)条理清楚,便于了解事情的来龙去脉。
(2)拓展作品容量。
补叙
也叫追叙,在行文中用两三句话或一小段话对前边说的人或事做一些补充的交代,补充另一件与之有关的事件,使事件的整个过程更加清晰完整。
(1)对上文的内容做补充交代,有助于更好地表达主题。
(2)使文章结构完整,行文跌宕起伏,收到出人意料的效果。
相关学案
这是一份2022届高考语文一轮复习专题二现代文阅读Ⅱ热考文体一小说第1课时高考初感知文本大印象学案新人教版20210917130,共15页。学案主要包含了精做高考真题,洞悉命题趋向,系统文体知识,落实解题基础,掌握读文技法,准确理解文意等内容,欢迎下载使用。
这是一份2022届高考语文一轮复习专题二现代文阅读Ⅱ热考文体一小说第7课时既有考查难度又有考查深意的__主旨标题题学案新人教版20210917136,共13页。
这是一份2022届高考语文一轮复习专题二现代文阅读Ⅱ热考文体一小说第4课时得兄容易得高分难的__环境题学案新人教版20210917133,共18页。

