初中物理教科版八年级上册第四章 在光的世界里综合与测试精练
展开第四章在光的世界里2021-2022学年教科版物理八年级上册强化基础(1)
姓名:___________班级:___________
一、单选题
1.下列说法中正确的是( )
A.人照镜子,当人靠近镜子时,人在镜中的像的大小不变
B.光线可以用来描述光的传播路径和方向,它是真实存在的
C.小孔成像所成像的形状与小孔的形状有关
D.光由一种介质射入另一种介质时传播方向一定发生改变
2.一个人站在竖直放置的平面镜前,看不到自己的全身像,如果此人想看到自己的全身像( )
A.应向前移动
B.应向后移动
C.向前移动或向后移动都看不到
D.向前移动或向后移动都看得到
3.“一河诗画,满城烟花”,2019年浏阳国际烟花节的焰火惊艳全球。下列说法中正确的是( )
A.焰火属于自然光源
B.烟花声音震耳欲聋是因为声音的音调高
C.先看到焰火后听到爆炸声,说明声速比光速快
D.焰火把人影照在地面上,人影是光沿直线传播形成的
4.下列说法不正确的是( )
A.匀速运动的物体根据公式v=可知,物体的速度与路程成正比,与时间成反比
B.误差只能减小,不能绝对避免
C.教室里的多媒体屏幕做成粗糙不平且为白色是因为使其发生漫反射的同时也能反射所有色光
D.平面镜只能成虚像,凸透镜既能成虚像也能成实像
5.图中只画出了光线通过透镜前后的光路(图中未画出透镜)情形。请你根据光路的方向判断其中属于凸透镜是( )
A. B.
C. D.
6.2021年4月17日晚,在我国部分地区能观测到罕见的“月掩火星”(与日食的成因相同)天象,下列光现象中与“月掩火星”形成原理相同的是( )
A.水中望月 B.海市蜃楼 C.雨后彩虹 D.绿树成荫
7.如图所示,小亮利用如图甲所示的装置探究平面镜成像的特点,他点燃了蜡烛,下列有关说法正确的是( )
A.蜡烛 B在实验中也应该点燃
B.人能看到像,是因为B发出的光进入了人眼
C.若玻璃板竖直向上移动,则蜡烛的像也将向上移动
D.若蜡烛 A所成的像偏高且倾斜,则图乙中的②是产生该现象的原因
8.我们用温度计测量液体的热胀冷缩来反映被测物体的冷热程度,下列用到的物理方法与此相同的是( )
A.研究影响声音响度与振幅的关系时,采用控制钢尺长度不变来控制音调
B.我们在鼓面上放些碎纸屑,用碎纸屑的跳动来反映鼓面的振动
C.我们用两个相同的棋子去探究平面镜成像的特点
D.我们用光线来表示光的传播方向和传播路径
9.唐人张志和在《玄真子•涛之灵》中写道:“雨色映日而为虹”,从物理学的角度看,虹是太阳光经过雨滴的两次折射和一次反射形成的,我们通过如图的简化示意图来研究彩虹的形成。关于彩虹的形成,下列说法不正确的是( )
A.彩虹的形成是光的色散现象
B.太阳光发生色散时红光偏折最小,故a光线是红光
C.太阳光发生色散时紫光偏折最大,故a光线是紫光
D.不同颜色的光在雨滴背面发生反射时都遵循光的反射定律
10.汉朝齐少翁用纸做人、物在幕后表演,并且用光照射,相应的人、物的“影”就放映在白幕上,幕外的人就可以欣赏到皮影戏表演。下列和皮影戏形成原理不同的是( )
A.有时看黑板上的字会“晃眼” B.阳光下绿树皮荫
C.打靶时“三点一线”瞄准 D.一叶障目,不见泰山
11.电影院放映电影过程中涉及到很多光学知识,下列说法正确的是( )
A.放映电影的原理是当物距大于2倍焦距时在光屏上成像
B.银幕上的像是正立放大的虚像
C.从放映机射向银幕的光是沿直线传播的
D.白色的银幕可以吸收所有的色光
12.两块平面镜M1和M2互成一定的角度放置。当一束光线平行镜面M1射到镜面M2上时,经M2反射后再经M1反射,结果光线以平行镜面M2的方向射出。则这两块平面镜的夹角为( )
A.30° B.45° C.60° D.90°
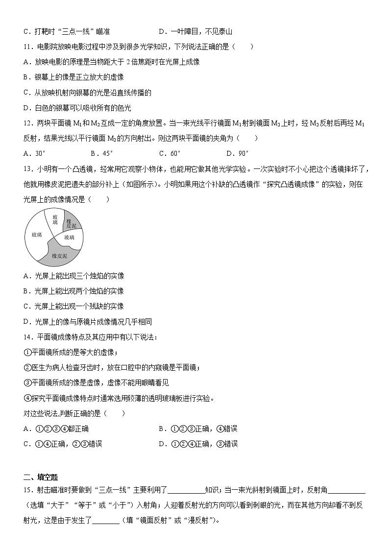
13.小明有一个凸透镜,经常用它观察小物体,也能用它做其他光学实验。一次实验时不小心把这个透镜摔坏了,他就用橡皮泥把遗失的部分补上(如图所示)。小明如果用这个补缺的凸透镜作“探究凸透镜成像”的实验,则在光屏上的成像情况是( )
A.光屏上能出现三个烛焰的实像
B.光屏上能出现两个烛焰的实像
C.光屏上能出现一个残缺的实像
D.光屏上的像与原镜片成像情况几乎相同
14.平面镜成像特点及其应用中有以下说法:
①平面镜所成的是等大的虚像;
②医生为病人检查牙齿时,放在口腔中的内窥镜是平面镜;
③平面镜所成的像是虚像,虚像不能用眼睛看见
④探究平面镜成像特点时通常选用较薄的透明玻璃板进行实验。
对这些说法,判断正确的是( )
A.①②③④都正确 B.①②③正确,④错误
C.①④正确,②③错误 D.①②④正确,③错误
二、填空题
15.射击瞄准时要做到“三点一线”主要利用了___________知识;当一束光斜射到镜面上时,反射角___________(选填“大于”“等于”或“小于”)入射角;人迎着反射光的方向可以看到刺眼的光,而在其他方向却看不到反射光,这是由于发生了________(填“镜面反射”或“漫反射”)。
16.如图所示,一束光与水平镜面成40°角入射时,则反射角为______;如果光垂直镜面入射到镜面上时,则反射角为______。
17.如图所示光的色散实验,光屏上A、B是光带边缘的色光,其中A点为 ___________光,在屏上标出了三个区域,其中能应用于遥控器的光的区域是 ___________(选填“I”、“Ⅱ”或“Ⅲ”)区。
18.国庆期间,看电影《长津湖》时,大家自觉地把手机设置成静音或关闭状态,这是在___________处减弱噪声。影片中嘹亮的冲锋号声是通过___________传到观众耳朵的。银幕常用___________(选填“粗糙”或“光滑”)的白布做成,其优点在于:一是利用光的___________反射使坐在各处的观众都能看到画面;二是白布能反射___________颜色的光,能使观众看到色彩正常的画面。
19.小王同学站在竖直放置的平面镜前2米,那么,他在平面镜中的像距离他有______米;当他远离平面镜后退1米后,则此时像距离平面镜是______米。
20.如图所示,晚上在桌面上铺一张白纸,把一块平面镜放在纸上(镜面朝上),让手电筒的光正对着平面镜照射,从侧面看过去,镜子比白纸______(亮/暗),这是由于光在白纸上发生了______(镜面/漫)反射的原因
21.小明向平静的湖面看去,鱼儿在白云中游来游去,看到湖面上的白云是由于光的反射形成的_____(选填“实像”、“虚像”);若湖中的水深3m,则天上白云形成的像到水面的距离_______3m。(选填“大于”、“小于”或“等于”)
22.以下物体:①太阳、②月亮、③闪闪发光的宝石、④萤火虫、⑤烛焰,其中不属于光源的是______,属于天然光源的是______(两空均填序号)。
23.一只小鸟在距湖面8m的高空中飞行,湖水深6m,小鸟在湖中的“倒影”距离小鸟_______m,当小鸟上升3m时,倒影的大小___________(选填“变大”“变小”或“不变”)。
24.在探究凸透镜成像规律实验中,正确安装并调节装置后,光屏上得到一个清晰缩小的像。
(1)当蜡烛向凸透镜靠近时,应将光屏______(选填“靠近”或“远离”)凸透镜才能使像变清晰,某同学发现光屏移动过程中像变大同时还向光屏上方偏了些,为使像回到中央可将凸透镜往______(选填“上”或“下”)稍稍调节;
(2)移动中光屏上再次成清晰像后,将光屏和蜡烛位置互换,屏上一定成______的实像。
参考答案
1.A
2.C
3.D
4.A
5.C
6.D
7.D
8.B
9.B
10.A
11.C
12.C
13.D
14.D
15.光的直线传播 等于 镜面反射
16.50° 0°
17.紫 Ⅲ
18.声源 音调 空气 漫 各种
19.4 3
20.暗 漫
21.虚像 大于
22.②③/③② ①④/④①
23.16 不变
24.远离 下 放大
初中物理教科版八年级上册第四章 在光的世界里综合与测试同步训练题: 这是一份初中物理教科版八年级上册第四章 在光的世界里综合与测试同步训练题,共5页。试卷主要包含了单选题,填空题等内容,欢迎下载使用。
初中物理第四章 在光的世界里综合与测试课后作业题: 这是一份初中物理第四章 在光的世界里综合与测试课后作业题,共5页。试卷主要包含了单选题,填空题等内容,欢迎下载使用。
教科版八年级上册第四章 在光的世界里综合与测试同步训练题: 这是一份教科版八年级上册第四章 在光的世界里综合与测试同步训练题,共7页。试卷主要包含了单选题,填空题等内容,欢迎下载使用。

