所属成套资源:高中化学必修二新教材配套课件+学案
高中化学人教版 (2019)必修 第二册第一节 认识有机化合物优秀ppt课件
展开
这是一份高中化学人教版 (2019)必修 第二册第一节 认识有机化合物优秀ppt课件,文件包含第1课时化学反应与热能ppt、第1课时化学反应与热能doc等2份课件配套教学资源,其中PPT共43页, 欢迎下载使用。
知识点一 化学能与热能的相互转化
如图,我们知道有些燃烧反应能够释放出热能,那么其它反应的吸热和放热由什么决定的?请完成下列知识点:
1.吸热反应和放热反应
(1)定义吸热反应:________热量的化学反应;放热反应:________热量的化学反应。(2)实验探究[实验6-1][实验6-2]
Mg+2H+===Mg2++H2↑
②Ba(OH)2·8H2O和氯化铵反应
常见的吸热反应有:大多数的分解反应,C和CO2、C和H2O的反应,Ba(OH)2·8H2O与NH4Cl的反应等。常见的放热反应有:大多数的化合反应,酸碱中和反应,金属与酸或水的反应,燃烧反应,爆炸反应等。
Ba(OH)2·8H2O+2NH4Cl===BaCl2+2NH3↑+10H2O
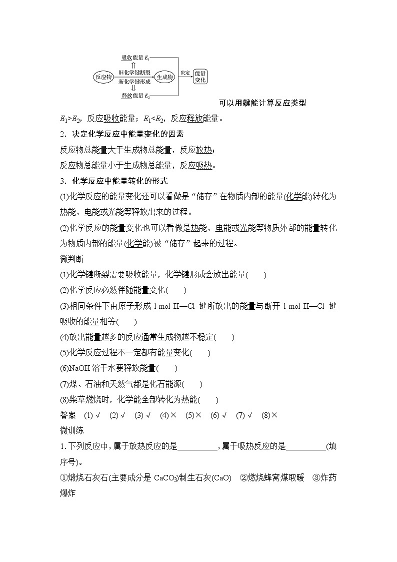
知识点二 化学键与化学反应中能量变化的关系
如图是氢气与氯气反应的过程示意图,结合本图,完成下列知识点:
1.化学反应中能量变化的原因
可以用键能计算反应类型
E1>E2,反应________能量;E1E2,则该反应为__________热反应,该反应的过程可看成是“贮存”在物质内部的能量转化为________能而被释放出来的过程。(2)若E1
相关课件
这是一份高中第一节 化学反应与能量变化课前预习课件ppt,共33页。PPT课件主要包含了导入一,导入二,ABCD,课堂练习等内容,欢迎下载使用。
这是一份高中化学人教版 (2019)必修 第二册第一节 化学反应与能量变化授课课件ppt,共39页。
这是一份人教版 (2019)必修 第二册第六章 化学反应与能量第一节 化学反应与能量变化获奖ppt课件,文件包含配套新教材-高中化学-RJ-必修第二册-第六章第一节第1课时化学反应与热能ppt、第六章第一节第1课时化学反应与热能docx等2份课件配套教学资源,其中PPT共12页, 欢迎下载使用。

