第9章 第1讲 磁场的描述 磁场对电流的作用—2022届高中物理一轮复习讲义(机构专用)学案
展开第九章 磁场
第1讲 磁场的描述 磁场对电流的作用
【教学目标】1.会用安培定则判断电流周围的磁场方向;
2.会计算电流在磁场中受到的安培力;
3.会用左手定则分析解决通电导体在磁场中的受力及平衡类问题.
【重、难点】1.用安培定则判断电流周围的磁场方向;
2.用左手定则分析解决通电导体在磁场中的受力及平衡类问题.
【知识梳理】
(1)磁感线是真实存在的。( )
(2)条形磁铁产生的磁场由N极指向S极
(3)在同一幅图中,磁感线越密,磁场越强。( )
(4)小磁针N极所指的方向就是该处磁场的方向( )
(5)垂直磁场放置的线圈面积减小时,穿过线圈的磁通量可能增大。( )
(6)将通电导线放入磁场中,若不受安培力,说明该处磁感应强度为零。( )
(7)磁场中某点磁感应强度的大小,跟放在该点的试探电流元的情况无关。( )
(8)磁场中某点磁感应强度的方向,跟放在该点的试探电流元所受磁场力的方向一致。( )
1820年,丹麦物理学家奥斯特发现电流可以使周围的小磁针发生偏转,称为电流的磁效应。
考点一 对磁感应强度的理解
1.理解磁感应强度的三点注意事项
(1)磁感应强度由磁场本身决定,因此不能根据定义式B=认为B与F成正比,与IL成反比。
(2)测量磁感应强度时小段通电导线必须垂直磁场放入,如果平行磁场放入,则所受安培力为零,但不能说该点的磁感应强度为零。
(3)磁感应强度是矢量,其方向为放入其中的小磁针N极的受力方向,也是自由转动的小磁针静止时N极的指向。
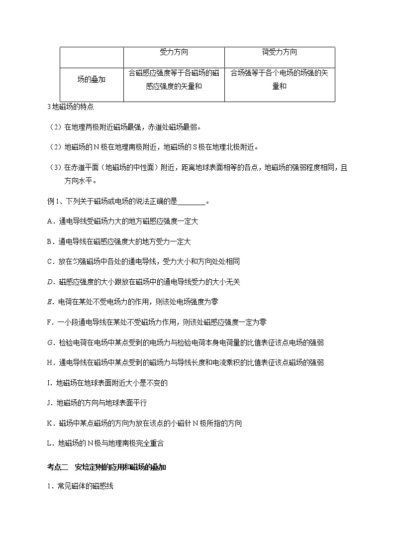
2.磁感应强度B与电场强度E的比较
对应名称
比较项目
磁感应强度B
电场强度E
物理意义
描述磁场的力的性质的物理量
描述电场的力的性质的物理量
定义式
B=(通电导线与B垂直)
E=
大小决定
由磁场决定,与检验电流无关
由电场决定,与检验电荷无关
方向
矢量
磁感线切线方向,小磁针N极受力方向
矢量
电场线切线方向,放入该点的正电荷受力方向
场的叠加
合磁感应强度等于各磁场的磁感应强度的矢量和
合场强等于各个电场的场强的矢量和
3地磁场的特点
(2)在地理两极附近磁场最强,赤道处磁场最弱。
(2)地磁场的N极在地理南极附近,地磁场的S极在地理北极附近。
(3)在赤道平面(地磁场的中性面)附近,距离地球表面相等的各点,地磁场的强弱程度相同,且方向水平。
例1、下列关于磁场或电场的说法正确的是________。
A.通电导线受磁场力大的地方磁感应强度一定大
B.通电导线在磁感应强度大的地方受力一定大
C.放在匀强磁场中各处的通电导线,受力大小和方向处处相同
D.磁感应强度的大小跟放在磁场中的通电导线受力的大小无关
E.电荷在某处不受电场力的作用,则该处电场强度为零
F.一小段通电导线在某处不受磁场力作用,则该处磁感应强度一定为零
G.检验电荷在电场中某点受到的电场力与检验电荷本身电荷量的比值表征该点电场的强弱
H.通电导线在磁场中某点受到的磁场力与导线长度和电流乘积的比值表征该点磁场的强弱
I.地磁场在地球表面附近大小是不变的
J.地磁场的方向与地球表面平行
K.磁场中某点磁场的方向为放在该点的小磁针N极所指的方向
L.地磁场的N极与地理南极完全重合
考点二 安培定则的应用和磁场的叠加
1.常见磁体的磁感线
2.电流的磁场及安培定则
直线电流的磁场
通电螺线管的磁场
环形电流的磁场
安培定则
立体图
横截面图
特点
无磁极,非匀强,距导线越远处磁场越弱
两侧是N极和S极,与条形磁体的磁场类似,管内可看作匀强磁场,管外是非匀强磁场
两侧是N极和S极,圆环内侧,离导线越近,磁场越强;圆环外侧离圆环越远,磁场越弱
3.安培定则的应用
在运用安培定则时应分清“因”和“果”,电流是“因”,磁场是“果”,既可以由“因”判断“果”,也可以由“果”追溯“因”。
原因(电流方向)
结果(磁场绕向)
直线电流的磁场
大拇指
四指
环形电流的磁场
四指
大拇指
4.磁场的叠加
磁感应强度为矢量,合成与分解遵循平行四边形定则。
例2、如图所示,圆环上带有大量的负电荷,当圆环沿顺时针方向转动时,a、b、c三枚小磁针都要发生转动,以下说法正确的是( )
A.a、b、c的N极都向纸里转
B.b的N极向纸外转,而a、c的N极向纸里转
C.b、c的N极都向纸里转,而a的N极向纸外转
D.b的N极向纸里转,而a、c的N极向纸外转
例3、如图所示,两根相互平行的长直导线过纸面上的M、N两点,且与纸面垂直,导线中通有大小相等、方向相反的电流.a、O、b在M、N的连线上,O为MN的中点,c、d位于MN的中垂线上,且a、b、c、d到O点的距离均相等.关于以上几点处的磁场,下列说法正确的是( )
A.O点处的磁感应强度为零 B.a、b两点处的磁感应强度大小相等,方向相反
C.a、c两点处磁感应强度的方向不同 D.c、d两点处的磁感应强度大小相等,方向相同
变式1、(多选)如图所示,两根平行长直导线相距2l,通有大小相等、方向相同的恒定电流;a、b、c是导线所在平面内的三点,左侧导线与它们的距离分别为、l和3l。关于这三点处的磁感应强度,下列判断正确的是( )
A.b、c两处的磁感应强度大小相等 B.a处的磁感应强度大小比c处的大
C.a、c两处的磁感应强度方向相同 D.b处的磁感应强度为零
变式2、(多选)如图所示,一根通电直导线垂直放在磁感应强度为1 T的匀强磁场中,在以导线截面的中心为圆心、r为半径的圆周上有A、B、C、D四个点.已知A点的磁感应强度为0,则下列叙述正确的是( )
A.直导线中的电流方向垂直纸面向里
B.B点的实际磁感应强度为 T,方向斜向右上方,与竖直方向的夹角为45°
C.C点的实际磁感应强度也为0
D.D点的实际磁感应强度与B点相同
考点三 安培力作用下导体运动情况的判定
1.通电导体在磁场中的运动实质是在磁场对电流的安培力作用下导体的运动.
2.明确磁场的分布和正确运用左手定则进行判断是解题的关键.
3.判断导体在磁场中运动情况的常用方法
电流元法
分割为电流元安培力方向―→整段导体所受合力方向―→运动方向
等效法
环形电流 小磁针
条形磁铁 通电螺线管 多个环形电流
特殊位置法
通过转动通电导线到某个便于分析的特殊位置,然后判断其所受安培力的方向,从而确定其运动方向
结论法
两平行直线电流在相互作用过程中,无转动趋势,同向电流互相吸引,反向电流互相排斥;两不平行的直线电流相互作用时,有转到平行且电流方向相同的趋势
转换研究
对象法
定性分析磁体在电流磁场作用下如何运动的问题,可先分析电流在磁体磁场中所受的安培力,然后由牛顿第三定律,确定磁体所受电流磁场的反作用力,从而确定磁体所受合力及运动方向
例4、如图所示,把轻质导线圈用绝缘细线悬挂在磁铁N极附近,磁铁的轴线穿过线圈的圆心且垂直线圈平面.当线圈内通以图中方向的电流后,线圈的运动情况是( )
A.线圈向左运动 B.线圈向右运动
C.从上往下看顺时针转动 D.从上往下看逆时针转动
例5、如图所示,不在同一平面内的互相垂直的导线,其中AB固定,CD可以自由运动,当两导线中通入图示方向的电流I1、I2时,导线CD将( )
A.顺时针方向转动,同时靠近导线AB B.顺时针方向转动,同时远离导线AB
C.逆时针方向转动,同时靠近导线AB D.逆时针方向转动,同时远离导线AB
变式3、一个可以自由运动的线圈L1和一个固定的线圈L2互相绝缘垂直放置,且两个线圈的圆心重合,如图所示.当两线圈中通以图示方向的电流时,从左向右看,线圈L1将( )
A.不动 B.顺时针转动 C.逆时针转动 D.在纸面内平动
变式4、如图所示,将通电直导线AB用丝线悬挂在电磁铁的正上方,直导线可自由转动,则接通开关K的瞬间( )
A.A端向上运动,B端向下运动,悬线张力不变
B.A端向下运动,B端向上运动,悬线张力不变
C.A端向纸外运动,B端向纸内运动,悬线张力变小
D.A端向纸内运动,B端向纸外运动,悬线张力变大
例6、(多选)如图所示,条形磁铁放在水平桌面上,在其正中央的上方固定一根长直导线,导线与磁铁垂直,给导线通以垂直纸面向里的电流,则( )
A.磁铁对桌面的压力减小 B.不受桌面的摩擦力作用
C.磁铁对桌面的压力增大 D.受到桌面的摩擦力作用
变式5、如图所示,条形磁铁放在光滑斜面上,用平行于斜面的轻弹簧拉住而平衡,A为水平放置的直导线的截面,导线中无电流时磁铁对斜面的压力为FN1;当导线中有垂直纸面向外的电流时,磁铁对斜面的压力为FN2,则下列关于磁铁对斜面压力和弹簧的伸长量的说法中正确的是( )
A.FN1
1.如果通电导体为环形电流,则选用等效法较简单。
2.如果只是判断两个通电导体之间的相互作用情况,可选用结论法。
3.如果通电导体为直导线,则可选用电流元法和特殊位置法。
考点四 安培力的综合应用
1.安培力的综合应用,一般有两种情形,一是安培力作用下导体的平衡和加速;二是与安培力有关的功能关系问题.安培力的综合应用是高考的热点,题型有选择题,也有综合性的计算题.
2.处理这类问题,需弄清楚电流所在处的磁场分布情况.要做好受力分析,搞清物体的受力情况,然后利用牛顿运动定律或者功能关系求解,在受力分析时,有时要把立体图转换成平面图,转换时要标明B的方向,以有利于确定安培力的方向.
3.安培力大小的计算公式F=BIL是在磁感应强度B与电流I垂直情况下的结果;式中L是有效长度,对通电直导线,是导线在磁场中的那段长度;对弯曲导线,当导线所在平面与磁场方向垂直,且磁场为匀强磁场时,L等于弯曲导线两端点连接直线的长度,如下图所示,相应的电流方向沿L由始端流向末端.
例7、长度为L、通有电流为I的直导线放入一匀强磁场中,电流方向与磁场方向如图所示,已知磁感应强度为B,对于下列各图中,导线所受安培力的大小计算正确的是( )
例8、如图所示,倾角为α的导电轨道间接有电源,轨道上放有一根静止的金属杆ab。现垂直轨道平面向上加一匀强磁场,磁感应强度B从零逐渐增加的过程中,若ab杆始终保持静止,则ab杆受到的静摩擦力( )
A.逐渐增大 B.逐渐减小 C.先增大后减小 D.先减小后增大
例9、如图所示,一长为10 cm的金属棒ab用两个完全相同的弹簧水平地悬挂在匀强磁场中;磁场的磁感应强度大小为0.1 T,方向垂直于纸面向里;弹簧上端固定,下端与金属棒绝缘。金属棒通过开关与一电动势为12 V的电池相连,电路总电阻为 2 Ω。已知开关断开时两弹簧的伸长量为0.5 cm;闭合开关,系统重新平衡后,两弹簧的伸长量与开关断开时相比均改变了0.3 cm。重力加速度大小取10 m/s2。判断开关闭合后金属棒所受安培力的方向,并求出金属棒的质量。
变式6、如图所示为电流天平,可以用来测量匀强磁场的磁感应强度,它的右臂挂着矩形线圈,匝数为n,线圈的水平边长为L,处于匀强磁场内,匀强磁场的方向与线圈平面垂直。当线圈中通过电流I时,调节砝码使两臂达到平衡,然后使电流反向,大小不变,这时需要在左盘中增加质量为m的砝码,才能使两臂再次达到新的平衡。
(1)若线圈串联一个电阻R连接到电压为U的稳定电源上,已知线圈电阻为r,当线圈中通过电流I时,请用题给的物理量符号表示出电阻R的大小。
(2)请用重力加速度g和n、m、L、I导出B的表达式。
例10、如图所示,两平行导轨ab、cd竖直放置在匀强磁场中,匀强磁场方向竖直向上,将一根金属棒PQ放在导轨上使其水平且始终与导轨保持良好接触.现在金属棒PQ中通以变化的电流I,同时释放金属棒PQ使其运动.已知电流I随时间t变化的关系式为I=kt(k为常数,k>0),金属棒与导轨间的动摩擦因数一定.以竖直向下为正方向,则下面关于棒的速度v、加速度a随时间t变化的关系图象中,可能正确的有( )
考点五 安培力作用下的功能关系
安培力和重力、弹力、摩擦力一样,会使通电导体在磁场中平衡、转动、加速,也会涉及做功问题。解答时一般要用到动能定理、能量守恒定律等.
1.安培力做功特点与实质
(1)安培力做功与路径有关,这一点与电场力不同.
(2)安培力做功的实质是能量转化.
① 安培力做正功:将电源的能量转化为导体的机械能或其他形式的能.
② 安培力做负功:将机械能转化为电能或其他形式的能.
(一)周期性变化的安培力做功问题
例11、(多选)(2014·浙江·20)如图甲所示,两根光滑平行导轨水平放置,间距为L,其间有竖直向下的匀强磁场,磁感应强度为B.垂直于导轨水平对称放置一根均匀金属棒.从t=0时刻起,棒上有如图乙所示的持续交变电流I,周期为T,最大值为Im,图甲中I所示方向为电流正方向.则金属棒( )
A.一直向右移动 B.速度随时间周期性变化
C.受到的安培力随时间周期性变化 D.受到的安培力在一个周期内做正功
(二)电磁炮中的功能关系
例12、电磁炮是一种理想的兵器,它的主要原理如图所示,利用这种装置可以把质量为2.0 g的弹体(包括金属杆EF的质量)加速到6 km/s。若这种装置的轨道宽2 m,长为100 m,通过的电流为10 A,求轨道间所加匀强磁场的磁感应强度大小和磁场力的最大功率。(轨道摩擦不计)
(三)安培力作用下的平抛问题
例13、如图所示,质量为m的金属棒,放在距光滑金属导轨右端为l的地方,导轨间距为d,距离地面高度为h,处于大小为B、方向竖直向上的匀强磁场中,并接有电动势为E、内电阻为r的电池.当开关K闭合时,金属棒先滑向右端再抛出,已知抛出的水平距离为s,不考虑金属棒切割磁感线产生的感应电流,试计算该金属棒的电阻.
安培力作用下导体的分析技巧
1.安培力作用下导体的平衡问题与力学中的平衡问题分析方法相同,只不过多了安培力,解题的关键是画出受力分析示意图.
2.安培力作用下导体的加速问题与动力学问题分析方法相同,关键是做好受力分析,然后根据牛顿第二定律求出加速度.
3.平衡和加速问题的分析思路
(1)选定研究对象;
(2)变三维为二维,画出平面受力分析图,判断安培力的方向时切忌跟着感觉走,要用左手定则来判断,注意F安⊥B、F安⊥I;
(3)根据力的平衡条件、牛顿第二定律列方程式进行求解.
【能力展示】
【小试牛刀】
1.三根平行的长直导线,分别垂直地通过一个等腰直角三角形的三个顶点,三导线中电流方向相同,A、B两导线中的电流大小相同,如图所示,已知导线A在斜边中点O处所产生的磁场的磁感应强度大小为B,导线C在斜边中点O处所产生的磁场的磁感应强度大小为2B,则O处的磁感应强度的大小和方向为( )
A.大小为B,方向沿OA方向 B.大小为2B,方向竖直向下
C.大小为2B,方向沿OB方向 D.大小为2B,方向沿OA方向
2.如图所示,条形磁铁放在水平桌面上,在其右端上方固定一根长直导线,导线与磁铁垂直,给导线通以垂直纸面向里的电流,则( )
A.磁铁对桌面的压力减小,磁铁受到向右的摩擦力
B.磁铁对桌面的压力减小,磁铁受到向左的摩擦力
C.磁铁对桌面的压力增大,磁铁受到向左的摩擦力
D.磁铁对桌面的压力增大,磁铁受到向右的摩擦力
3.如图所示,AC是一个用长为L的导线弯成的、以O为圆心的四分之一圆弧,将其放置在与平面AOC垂直的磁感应强度为B的匀强磁场中.当在该导线中通以由C到A,大小为I的恒定电流时,该导线受到的安培力的大小和方向是 ( )
A.BIL,平行于OC向左 B.,平行于OC向右
C.,垂直AC的连线指向左下方 D.2BIL,垂直AC的连线指向左下方
4.如图所示,金属棒MN两端由等长的轻质细线水平悬挂,处于竖直向上的匀强磁场中,金属棒中通以由M向N的电流,平衡时两悬线与竖直方向夹角均为θ。如果仅改变下列某一个条件,θ角的相应变化情况是( )
A.金属棒质量变大,θ角变大 B.两悬线等长变短,θ角变小
C.金属棒中的电流变大,θ角变大 D.磁感应强度变大,θ角变小
5.(多选)图中装置可演示磁场对通电导线的作用.电磁铁上下两磁极之间某一水平面内固定两条平行金属导轨,L是置于导轨上并与导轨垂直的金属杆.当电磁铁线圈两端a、b,导轨两端e、f,分别接到两个不同的直流电源上时,L便在导轨上滑动.下列说法正确的是 ( )
A.若a接正极,b接负极,e接正极,f接负极,则L向右滑动
B.若a接正极,b接负极,e接负极,f接正极,则L向右滑动
C.若a接负极,b接正极,e接正极,f接负极,则L向左滑动
D.若a接负极,b接正极,e接负极,f接正极,则L向左滑动
6.如图所示,正方形线圈abcd位于纸面内,边长为L,匝数为N,过ab中点和cd中点的连线OO′恰好位于垂直纸面向里的匀强磁场的右边界上,磁感应强度为B,则穿过线圈的磁通量为( )
A. B. C.BL2 D.NBL2
7.两个完全相同的通电圆环A、B的圆心O重合、圆面相互垂直,通电电流相同,电流方向如图所示,设每个圆环在其圆心O处独立产生的磁感应强度为B0,则O处的磁感应强度大小为 ( )
A.0 B.2B0 C.B0 D.无法确定
8.(2011·大纲全国·15)如图所示,两根相互平行的长直导线分别通有方向相反的电流I1和I2,且I1>I2;a、b、c、d为导线某一横截面所在平面内的四点且a、b、c与两导线共面;b点在两导线之间,b、d的连线与导线所在平面垂直,磁感应强度可能为零的点是( )
A.a点 B.b点 C.c点 D.d点
9.(多选)有两根长直导线a、b互相平行放置,如图所示为垂直于导线的截面图.在图中所示的平面内,O点为两根导线连线的中点,M、N为两根导线附近的两点,它们在两导线连线的中垂线上,且与O点的距离相等.若两导线中通有大小相等、方向相同的恒定电流I,则关于线段MN上各点的磁感应强度的说法中正确的是( )
A.M点和N点的磁感应强度大小相等,方向相同
B.M点和N点的磁感应强度大小相等,方向相反
C.在线段MN上各点的磁感应强度都不可能为零
D.在线段MN上只有一点的磁感应强度为零
10.一直导线平行于通电螺线管的轴线放置在螺线管的上方,如图所示,如果直导线可以自由地运动且通以方向为由a到b的电流,则导线ab受到安培力作用后的运动情况为( )
A.从上向下看顺时针转动并靠近螺线管 B.从上向下看顺时针转动并远离螺线管
C.从上向下看逆时针转动并远离螺线管 D.从上向下看逆时针转动并靠近螺线管
11.在等边三角形的三个顶点a、b、c处,各有一条长直导线垂直穿过纸面,导线中通有大小相等的恒定电流,方向如图所示.则过c点的导线所受安培力的方向( )
A.与ab边平行,竖直向上 B.与ab边平行,竖直向下
C.与ab边垂直,指向左边 D.与ab边垂直,指向右边
12.(多选)如图所示,倾斜导轨宽为L,与水平面成α角,处在方向竖直向上、磁感应强度为B的匀强磁场中,金属杆ab水平放在导轨上.当回路电流强度为I时,金属杆ab所受安培力F,斜面的支持力为FN,则( )
A.安培力方向垂直ab杆沿斜面向上 B.FN=BILcos α
C.安培力方向垂直ab杆水平向右 D.FN=
【大显身手】
13.欧姆在探索导体的导电规律的时候,没有电流表,他利用小磁针的偏转检测电流,具体的做法是:在地磁场的作用下,处于水平静止的小磁针上方,平行于小磁针水平放置一直导线,当该导线中通有电流的时候,小磁针就会发生偏转;当通过该导线的电流为I时,发现小磁针偏转了30°,由于直导线在某点产生的磁场与通过直导线的电流成正比,当他发现小磁针偏转了60°时,通过该导线的电流为( )
A. I B.2I C.I D.3I
14.通有电流的导线L1、L2处在同一平面(纸面)内,L1是固定的,L2可绕垂直纸面的固定转轴O转动(O为L2的中心),各自的电流方向如图所示.下列哪种情况将会发生( )
A.因L2不受磁场力的作用,故L2不动
B.因L2上、下两部分所受的磁场力平衡,故L2不动
C.L2绕轴O按顺时针方向转动
D.L2绕轴O按逆时针方向转动
15.(多选)如图所示,质量为m、长为L的导体棒电阻为R,初始时静止于光滑的水平轨道上,电源电动势为E,内阻不计.匀强磁场的磁感应强度为B,其方向与轨道平面成θ角斜向上方,开关闭合后导体棒开始运动,则( )
A.导体棒向左运动
B.开关闭合瞬间导体棒MN所受安培力为
C.开关闭合瞬间导体棒MN所受安培力为
D.开关闭合瞬间导体棒MN的加速度为
16.(多选)(2011·新课标全国·18)电磁轨道炮工作原理如图所示.待发射弹体可在两平行轨道之间自由移动,并与轨道保持良好接触.电流I从一条轨道流入,通过导电弹体后从另一条轨道流回.轨道电流可形成在弹体处垂直于轨道面的磁场(可视为匀强磁场),磁感应强度的大小与I成正比.通电的弹体在轨道上受到安培力的作用而高速射出.现欲使弹体的出射速度增加至原来的2倍,理论上可采用的办法是( )
A.只将轨道长度L变为原来的2倍
B.只将电流I增加至原来的2倍
C.只将弹体质量减至原来的一半
D.将弹体质量减至原来的一半,轨道长度L变为原来的2倍,其他量不变
17.(多选)如图所示,质量为m、长为L的直导线用两绝缘细线悬挂于O、O′,并处于匀强磁场中,当导线中通以沿x正方向的电流I,且导线保持静止时,悬线与竖直方向夹角为θ。则磁感应强度方向和大小可能为( )
A.z正向,tan θ B.y正向,
C.z负向,tan θ D.沿悬线向上,sin θ
18.(多选)如图所示,有两根长为L、质量为m的细导体棒a、b,a被水平放置在倾角为45°的光滑斜面上,b被水平固定在与a在同一水平面的另一位置,且a、b平行,它们之间的距离为x。当两细棒中均通以电流强度为I的同向电流时,a恰能在斜面上保持静止,则下列关于b的电流在a处产生的磁场的磁感应强度的说法正确的是( )
A.大小为
B.方向向上
C.要使a仍能保持静止,而减小b在a处的磁感应强度,可使b上移
D.若使b下移,a将不能保持静止
19.(多选)如图所示,在倾角为α的光滑斜面上,垂直斜面放置一根长为L、质量为m的直导体棒,当通以图示方向电流I时,欲使导体棒静止在斜面上,可加一平行于纸面的匀强磁场,当外加匀强磁场的磁感应强度B的方向由垂直斜面向上沿逆时针方向转至水平向左的过程中,下列说法中正确的是( )
A.此过程中磁感应强度B先减小后增大 B.此过程中磁感应强度B的最小值为
C.此过程中磁感应强度B逐渐增大 D.此过程中磁感应强度B的最大值为
20.(多选)(2017·沈阳四校联考)一质量为0.06 kg、长为0.1 m的金属棒MN用两根长度均为1 m的绝缘细线悬挂于天花板的顶端,现在金属棒所在的空间加一竖直向下的磁感应强度大小为0.5 T的匀强磁场,当在金属棒中通有恒定的电流后,金属棒能在竖直平面内摆动,当金属棒摆到最高点时,细线与竖直方向的夹角为37°,已知一切阻力可忽略不计,g=10 m/s2,sin 37°=0.6,cos 37°=0.8。下列正确的说法是( )
A.通入金属棒中的电流为9 A B.金属棒在摆动到最高点的过程中,机械能先增加后减少
C.通入金属棒中的电流为4 A D.金属棒在摆动到最高点的过程中,机械能增加
21.(2017·安庆模拟)如图所示,厚度均匀的木板放在水平地面上,木板上放置两个相同的条形磁铁,两磁铁的N极正对。在两磁铁竖直对称轴上的C点固定一垂直于纸面的长直导线,并通以垂直纸面向里的恒定电流,木板和磁铁始终处于静止状态,则( )
A.导线受到的安培力竖直向上,木板受到地面的摩擦力水平向右
B.导线受到的安培力竖直向下,木板受到地面的摩擦力水平向左
C.导线受到的安培力水平向右,木板受到地面的摩擦力水平向右
D.导线受到的安培力水平向右,木板受到地面的摩擦力为零
22.(多选)光滑平行导轨水平放置,导轨左端通过开关S与内阻不计、电动势为E的电源相连,右端与半径为L=20 cm的两段光滑圆弧导轨相接,一根质量m=60 g、电阻R=1 Ω、长为L的导体棒ab,用长也为L的绝缘细线悬挂,如图所示,系统空间有竖直方向的匀强磁场,磁感应强度B=0.5 T,当闭合开关S后,导体棒沿圆弧摆动,摆到最大高度时,细线与竖直方向成θ=53°角,摆动过程中导体棒始终与导轨接触良好且细线处于张紧状态,导轨电阻不计,sin 53°=0.8,g=10 m/s2,则( )
A.磁场方向一定竖直向下
B.电源电动势E=3 V
C.导体棒在摆动过程中所受安培力F=3 N
D.导体棒在摆动过程中电源提供的电能为0.048 J
23.(多选)质量为m的通电细杆置于倾角为θ的导轨上,导轨的宽度为L,杆与导轨间的动摩擦因数为μ,有电流通过杆,杆恰好静止于导轨上.如下列选项所示(截面图),杆与导轨间的摩擦力一定不为零的是( )
24.(多选)如图所示,台秤上放一光滑平板,其左边固定一挡板,一轻质弹簧将挡板和一条形磁铁连接起来 ,此时台秤读数为F1,现在磁铁上方中心偏左位置固定一导体棒,当导体棒中通以如图所示的电流后,台秤读数为F2,则以下说法正确的是( )
A.弹簧长度将变长 B. F1>F2 C.弹簧长度将变短 D.F1
A.流经L1的电流在a点产生的磁感应强度大小为
B.流经L1的电流在b点产生的磁感应强度大小为
C.流经L2的电流在a点产生的磁感应强度大小为
D.流经L2的电流在b点产生的磁感应强度大小为
26.如图所示,PQ和EF为水平放置的平行金属导轨,间距为L=1.0 m,导体棒ab跨放在导轨上,棒的质量为m=20g,棒的中点用细绳经轻滑轮与物体c相连,物体c的质量M=30 g。在垂直导轨平面方向存在磁感应强度B=0.2 T的匀强磁场,磁场方向竖直向上,重力加速度g取10 m/s2.若导轨是粗糙的,且导体棒与导轨间的最大静摩擦力为导体棒ab重力的0.5倍,若要保持物体c静止不动,应该在棒中通入多大的电流?电流的方向如何?
第九章 磁场
第1讲 磁场的描述 磁场对电流的作用
答案
例1、DEG 例2、B 例3、D 变式1、BD 变式2、AB 例4、A 例5、C
变式3、B 变式4、D 例6、BC 变式5、C 例7、A 例8、D
例9、0.01kg
变式6、答案:(1) -r (2)
解析:(1)根据闭合电路欧姆定律可得I=,解得R=-r。
(2)根据平衡条件有:mg=2nBIL,得B=。
例10、B 例11、ABC 例12、B=18T,P=2.16×106W
例13、答案:-r
解析:设金属棒做平抛运动的初速度为v,根据平抛运动的规律.
在竖直方向上,有:h = gt2.①
在水平方向上,有:s=vt.②
①②联立解得:v=s .③
由于不考虑金属棒切割磁感线产生的感应电流,金属棒所受的安培力为恒力,方向水平向右,金属棒在光滑金属导轨上做匀加速直线运动,根据动能定理.有:BId·l=mv2-0.④
③④联立解得:电路的电流为:I = .⑤
设金属棒的电阻为R,根据闭合电路的欧姆定律,有:I=.⑥
⑤⑥联立解得:金属棒的电阻R = -r
【能力展示】
1.D 2.B 3.C 4.C 5.BD 6.A 7.C 8.C 9.BD 10.D
11.C 12.CD 13.C 14.D 15.BD 16.BD 17.BC 18.BCD
19.BC 20.CD 21.C 22.AB 23.CD 24.BC 25.BD
26.1.0 A≤I≤2.0 A;方向由a到b
高考物理一轮复习第9章磁场第1节磁场的描述磁场对电流的作用学案: 这是一份高考物理一轮复习第9章磁场第1节磁场的描述磁场对电流的作用学案,共20页。
第2章 第1讲 重力 弹力 摩擦力—2022届高中物理一轮复习讲义(机构专用)学案: 这是一份第2章 第1讲 重力 弹力 摩擦力—2022届高中物理一轮复习讲义(机构专用)学案,共21页。学案主要包含了教学目标,重、难点,知识梳理,思维深化,能力展示,小试牛刀,大显身手等内容,欢迎下载使用。
第12章 第1讲 分子动理论 内能—2022届高中物理一轮复习讲义(机构专用)学案: 这是一份第12章 第1讲 分子动理论 内能—2022届高中物理一轮复习讲义(机构专用)学案,共17页。学案主要包含了教学目标,重、难点,知识梳理,能力展示,小试牛刀,大显身手等内容,欢迎下载使用。

