2020-2021学年2.2 汽化和液化教学设计
展开【教学目标】
一、知识与技能
1.知道什么是汽化和液化。理解汽化和液化互为逆过程。
2.了解使气体液体的方法。
3.能运用所学知识解释生活中觉的一些液化现象。
二、过程与方法
组织学生观察“大自然中雨的形成”实验,加深对液化现象的了解。
三、情感、态度与价值观
通过教学活动,激发学生学习物理的兴趣,使学生乐于探索物态变化的现象,乐于了解日常生活中的物态变化道理。
【教学重难点】
一、重点:
知道液化放热,知道液化现象和液化的方法。
二、难点:
用所学知识解释生活中觉的一些液化现象。
【实验器材】
圆底烧瓶、温水、酒精灯、铁片(玻璃片)、铁架台
【课时安排】
1课时
【教学设计】
一、创设情境 导入新课
导语一 师:秋天的早晨,荷叶上常会有晶莹的露珠,深秋的早晨常会大雾迷漫,这此现象是怎样形成的呢?
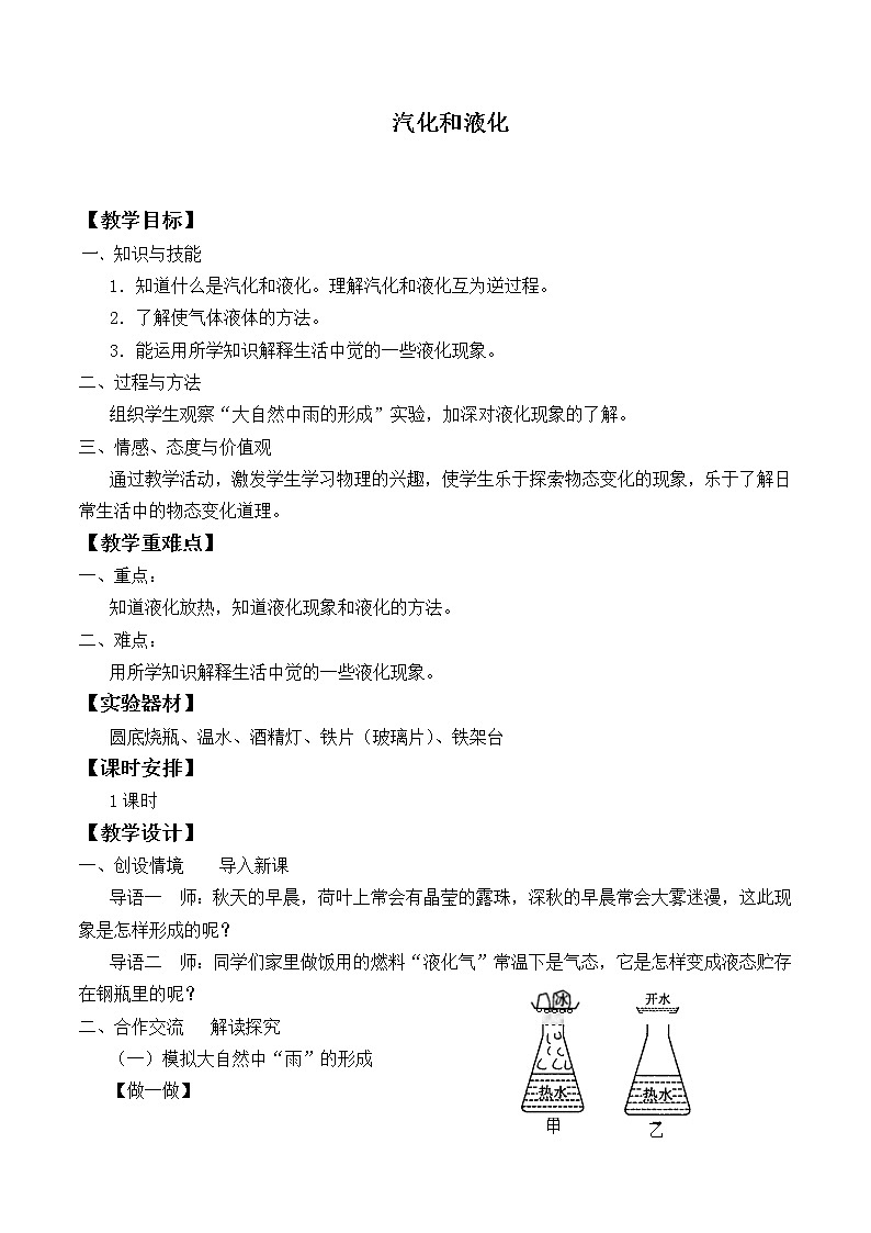
甲
乙
导语二 师:同学们家里做饭用的燃料“液化气”常温下是气态,它是怎样变成液态贮存在钢瓶里的呢?
二、合作交流 解读探究
(一)模拟大自然中“雨”的形成
【做一做】
如图甲所示,将圆底烧瓶内注入少量的温水,
取一干燥的铁片(玻璃片)放在瓶口上方。
【看一看】仔细观察瓶口附近是否出现了什么?
上方的铁片底部出现了什么?
现象:瓶口上方有雾气出现;铁片底部有水珠出现。
【做一做】
如图乙所示,将圆底烧瓶内注入少量的温水,取一蒸发皿放在瓶口上方,在蒸发皿内倒入适量热水。
【看一看】仔细观察瓶口附近是否出现了什么?上方的铁片底部出现了什么?
现象:瓶口上方没有雾气出现;蒸发皿底部也没有水珠出现。
【讨论交流】 为什么图甲中有水珠出现而图乙中没有水出现水珠呢?
学生交流后回答:图甲上方温度低,潮湿而暖和的水蒸气遇到冷时,会出现“白雾”而图乙上方温度高,所以不会出现“白雾”。
【试一试】请一名同学上台用手摸一摸图甲和图乙上方的铁片和蒸发皿,说出手的感觉如何。(烫手)
【问 题】图甲和图乙上方的铁片和蒸发皿烫发手说明了什么?
学生思考后回答:说明水蒸气遇到它们时要放热。
雨滴的形成要经历怎样的物态变化?需要什么条件?(学生分析总结)
【小结归纳】(板书)
(1)瓶中潮湿而暖和的水蒸气上升,当在瓶口附近遇 冷 时,水蒸气凝结成小水珠。
(2)物质由气态变为液态的现象叫做液化,液化时要放热。
【做一做】课本图2-20,用注射器吸进一些乙醚,用橡皮
塞堵住注射孔,先向外拉动活塞,当看不见针筒内的乙醚
液体时,再推压活塞,观察注射器中是否出现了液态乙醚。
【议一议】这个实验中采用的液体方法是什么?使气体液化的方法有哪些?
【小结归纳】(板书)
(3)使气体液化的方法有两种:①降低温度;②压缩体积。
【想一想】
(1)当水壶里的水沸腾时,为什么靠近壶嘴的一段
看不见“白气”,而在上面一段能够看见?
答案:因为壶嘴处的温度很高,水蒸气无法放热,不能液化;而离壶嘴稍远的上面一段温度较低,水蒸气能够放热而液化成小水珠,聚集在一起,形成我们看见的“白气”。
(2)家庭用的液化石油气是怎样液化的?
答案:石油天然气在常温下是处于气态,通过不断向钢瓶充入石油天然气,增大了钢瓶内的压强(相当于压缩了石油气的体积),使之在常温下液化。
三、应用迁移 巩固提高
类型三:液化现象
[例1]在卫生间里洗过热水澡后,室内的玻璃镜面会变得模糊不清,过了一会儿,镜面又变得清晰起来,请你运用所学的物理知识解释镜面上发生的这两种现象。
答案:在卫生间里洗过热水澡后,空气中的水蒸气遇到较冷的玻璃镜面,液化成小水珠,使玻璃镜面变得模糊不清;过了一段时间后,镜面上的小水珠蒸发(汽化),使得镜面由模糊变得清晰起来。
[变式1]有一种说法叫“水缸穿裙子,天就要下雨”,水缸穿裙子是指在盛水的水缸外表面,齐着水面的位置向下,发现了一层均匀颁布的小水珠。关于小水珠出现的原因,下列说法中正确的是( C )
A.水缸有裂缝,水渗了出来 B.是水的蒸发现象
C.是水蒸气的液化现象 D.是水蒸气附着在上面
[例2] (05江西)如图2所示,甲、乙两个房间里的相同
的两壶水放在相同的电炉上都已烧开,我们可以根据所观察
的__甲__房间壶嘴的上方_小水珠_较多,判断出__乙__房间的气温较高.
[例3](03辽宁)请你根据图所展现的情景,提出一个与物理知识有关的问题,并针对所提出的问题做出简答。
问题:他为什么看不清热锅中的食物?
简答:水蒸气遇到温度较低的眼镜片液化,使镜片蒙上一层小水珠。
问题:砂锅上方的“白气”是怎样形成的呢?
简答:是由于热汤内温度高的水先汽化成水蒸气,然后遇冷而液化成小水珠。形成所谓的“白气”。
四、总结反思 拓展升华
【总结】
(1)物质由气态变为液态的现象叫做液化,液化时要放热。
(2)使气体液化的方法有两种:①降低温度;②压缩体积。
【拓展】阅读下文,回答问题
住在非洲的沙漠中的居民,由于没有电,夏天无法用冰箱保存食物,一倍物理老师发明了一种“沙漠冰箱”罐中罐。它是由一个内罐和外罐组成,两罐之间填上潮湿的沙子。如图所示,使用时将食物和饮料放在内罐,罐口盖上湿布,然后放在干燥通风的地方。并经常在两罐间的沙子上洒些水,这样就能起到保鲜作用。
(1)经常在两罐间洒些水的原因是 利用水蒸发吸热 。
(2)放在干燥通风的地方是为了 加快水的蒸发 。
食物
沙子和水
纱布
初中苏科版2.2 汽化和液化教案设计: 这是一份初中苏科版2.2 汽化和液化教案设计,共3页。教案主要包含了知识与技能,过程与方法,情感、态度与价值观,实验器材,小结归纳等内容,欢迎下载使用。
初中苏科版2.2 汽化和液化教案: 这是一份初中苏科版2.2 汽化和液化教案,共4页。教案主要包含了课题引入,讲授新课,小结,作业布置等内容,欢迎下载使用。
初中物理苏科版八年级上册2.2 汽化和液化教学设计: 这是一份初中物理苏科版八年级上册2.2 汽化和液化教学设计,共2页。教案主要包含了学习目标,学习重点,学习难点等内容,欢迎下载使用。

