
小学数学人教版一年级上册9加几教案设计
展开
这是一份小学数学人教版一年级上册9加几教案设计,共2页。
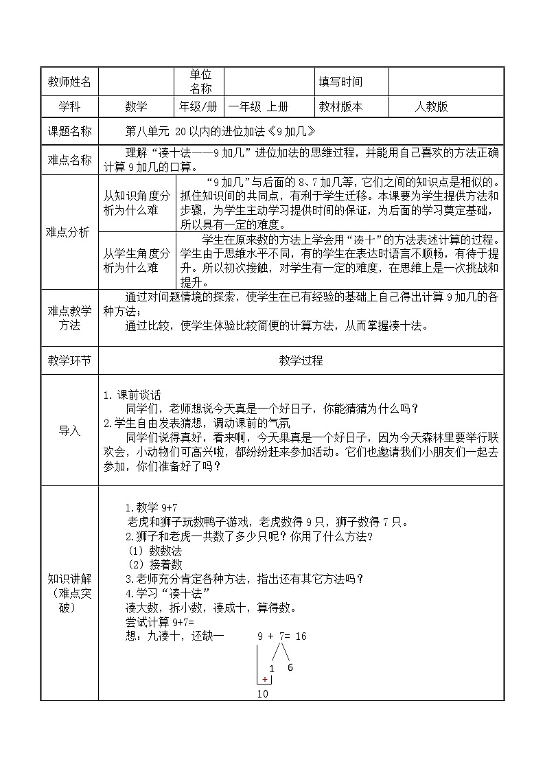
教师姓名 单位名称 填写时间 学科数学年级/册一年级 上册教材版本人教版课题名称第八单元 20以内的进位加法《9加几》难点名称理解“凑十法——9加几”进位加法的思维过程,并能用自己喜欢的方法正确计算9加几的口算。难点分析从知识角度分析为什么难“9加几”与后面的8、7加几等,它们之间的知识点是相似的。抓住知识间的共同点,有利于学生迁移。本课要为学生提供方法和步骤,为学生主动学习提供时间的保证,为后面的学习奠定基础,所以具有一定的难度。从学生角度分析为什么难学生在原来数的方法上学会用“凑十”的方法表述计算的过程。学生由于思维水平不同,有的学生在表达时语言不顺畅,有待于提升。所以初次接触,对学生有一定的难度,在思维上是一次挑战和提升。难点教学方法通过对问题情境的探索,使学生在已有经验的基础上自己得出计算9加几的各种方法;通过比较,使学生体验比较简便的计算方法,从而掌握凑十法。教学环节教学过程导入课前谈话同学们,老师想说今天真是一个好日子,你能猜猜为什么吗?2.学生自由发表猜想,调动课前的气氛同学们说得真好,看来啊,今天果真是一个好日子,因为今天森林里要举行联欢会,小动物们可高兴啦,都纷纷赶来参加活动。它们也邀请我们小朋友们一起去参加,你们准备好了吗?知识讲解(难点突破) 1.教学9+7老虎和狮子玩数鸭子游戏,老虎数得9只,狮子数得7只。2.狮子和老虎一共数了多少只呢?你用了什么方法?(1) 数数法(2)接着数3.老师充分肯定各种方法,指出还有其它方法吗?4.学习“凑十法”凑大数,拆小数,凑成十,算得数。尝试计算9+7=想:九凑十,还缺一 9 + 7= 16 10学生通过动手操作,从直观上了解“凑十法”的算理,并通过互相说一说计算过程,内化为计算方法,并从中体验出“凑十法”是比较简便的方法。5.归纳算法特点齐读算式。问:算式有什么特点?我们是怎样算9加几的呢?都是把9加几变成10加几来算的。小结:看大数,分小数,凑成10,算得数。这方法叫“凑十法”。 课堂练习(难点巩固)第一关:9+2= 想:9加( )凑成10. 2可以分成( )和( )10加1等于( )第二关:连一连9+9= 9+6= 9+7= 9+4= 9+5= 9+8= 9+3= 9+2= 第三关: 2 = ( )9 + 4 = ( ) ...... 6 = ( ) 8 = ( )小结同学们,学完本节课,谈谈你的收获吧!
相关教案
这是一份小学数学人教版一年级上册10教案,共2页。
这是一份小学数学10教案设计,共2页。教案主要包含了复习,新授,练一练,自主小天地,课堂小结等内容,欢迎下载使用。
这是一份小学数学人教版一年级上册10教案设计,共5页。
