初中湘教版第二节 世界的人种教学设计
展开执教人
课题
世界的人种
课型
新授课
主备人
备课组
备课时间
教学目标
知识与能力:
1、知道世界三大人种的体质特征;
2、在地图上指出世界三大人种的分布地区;
3、初步理解人种分布与地理环境的关系。
过程与方法:
通过组内讨论探究,培养学生小组学习的习惯;通过必答和抢答、角色扮演的形式,调动学生的学习热情,培养学生的创造能力,激发学生的竞争意识。
情感态度与价值观:(渗透法制教育):
通过对本节课的学习,树立科学的种族观,各种族之间一律平等。
渗透法制教育:《消除一切形式种族歧视国际公约》
教学重点
世界三大人种的地区分布
教学难点
1、世界三大人种的主要特征。
2、世界三大人种的地区分布。
3、人种分布与地理环境的关系。
课前准备
PPT课件
主要方法
五步三查模式、自主、合作、探究学习
教学课时
1课时
课堂活动(第 1 课时)
第1步:目标导学
学生解读目标,明白本节课所学内容。
板书
《世界的人种》
让地理组长检测本组预习情况,并相应的给组分。
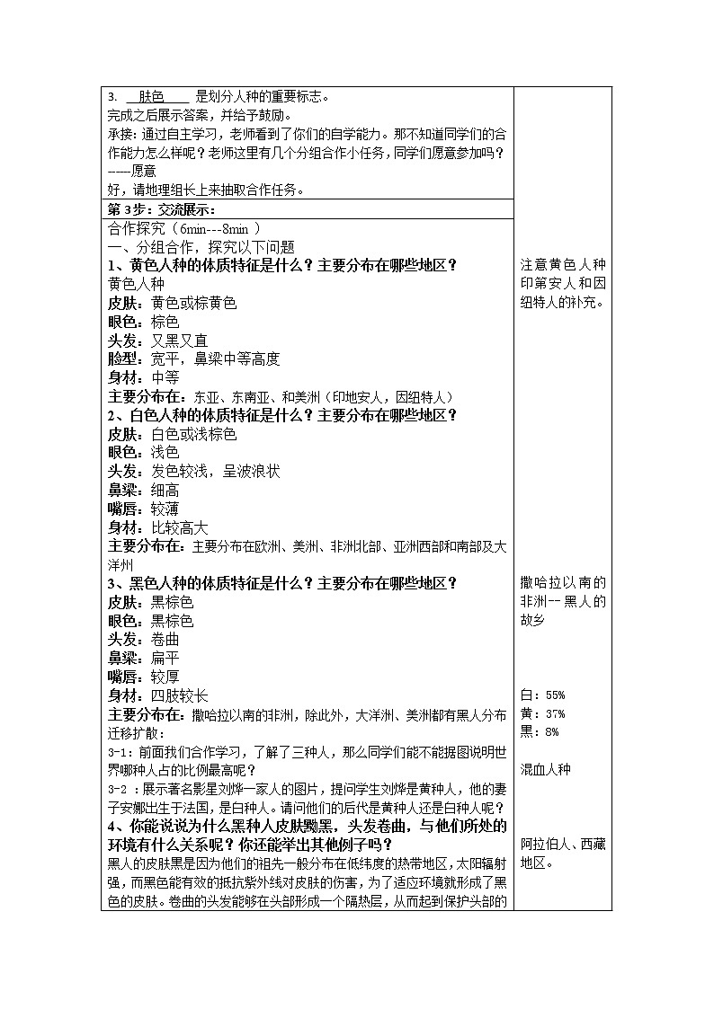
注意黄色人种印第安人和因纽特人的补充。
撒哈拉以南的非洲--黑人的故乡
白:55%
黄:37%
黒:8%
混血人种
阿拉伯人、西藏地区。
渗透法制教育:
《消除一切形式种族歧视国际公约》
【情景导入】
播放歌曲《龙的传人》,请学生注意歌词里面的描述。
提问学生:通过上节课的学习我们知道,世界人口的分布不均,有的地方人口稠密,有的地方人口稀疏。而世界各地的人,模样也各不相同,歌词里面的黑眼睛黑头发黄皮肤,是对哪种人的描述呢?----黄种人。展示白种人图片、黑种人图片,我们是黑眼睛黑头发黄皮肤,那么老师展示的这两种人跟我们有什么不一样呢?学生回答:肤色、眼色、毛发等特点。
好,这就是我们今天要学习的《世界的人种》,通过这节课的学习之后,我相信大家会对世界人种的体质特征及分布有更好的了解。
【目标解读】
学生解读学习目标。
齐读学习目标,明白学习内容。
第2步:自学自研:
阅读教材54—55页,完成下列问题。(3min )
人种是根据人类 体质 方面的特征所划分的人群,这些特征包 括 肤色 、 眼色 、 脸型 、 毛发 等 。
世界上的居民可分为 黄 色人种、 白 色人种
和 黒 色人种。
肤色 是划分人种的重要标志。
完成之后展示答案,并给予鼓励。
承接:通过自主学习,老师看到了你们的自学能力。那不知道同学们的合作能力怎么样呢?老师这里有几个分组合作小任务,同学们愿意参加吗?------愿意
好,请地理组长上来抽取合作任务。
第3步:交流展示:
合作探究(6min---8min)
分组合作,探究以下问题
黄色人种的体质特征是什么?主要分布在哪些地区?
黄色人种
皮肤:黄色或棕黄色
眼色:棕色
头发:又黑又直
脸型:宽平,鼻梁中等高度
身材:中等
主要分布在:东亚、东南亚、和美洲(印地安人,因纽特人)
白色人种的体质特征是什么?主要分布在哪些地区?
皮肤:白色或浅棕色
眼色:浅色
头发:发色较浅,呈波浪状
鼻梁:细高
嘴唇:较薄
身材:比较高大
主要分布在:主要分布在欧洲、美洲、非洲北部、亚洲西部和南部及大洋州
黑色人种的体质特征是什么?主要分布在哪些地区?
皮肤:黒棕色
眼色:黒棕色
头发:卷曲
鼻梁:扁平
嘴唇:较厚
身材:四肢较长
主要分布在:撒哈拉以南的非洲,除此外,大洋洲、美洲都有黑人分布
迁移扩散:
3-1:前面我们合作学习,了解了三种人,那么同学们能不能据图说明世界哪种人占的比例最高呢?
3-2 :展示著名影星刘烨一家人的图片,提问学生刘烨是黄种人,他的妻子安娜出生于法国,是白种人。请问他们的后代是黄种人还是白种人呢?
4、你能说说为什么黑种人皮肤黝黑,头发卷曲,与他们所处的环境有什么关系呢?你还能举出其他例子吗?
黑人的皮肤黒是因为他们的祖先一般分布在低纬度的热带地区,太阳辐射强,而黑色能有效的抵抗紫外线对皮肤的伤害,为了适应环境就形成了黑色的皮肤。卷曲的头发能够在头部形成一个隔热层,从而起到保护头部的功能。
比如:北欧人鼻子高而窄,鼻孔通道狭长,这样有利于御寒。
西藏地区的藏族同胞们肤色看起来皮肤比较黝黑,是因为地势的原因。海拔高,空气稀薄,对太阳辐射的反射能力较弱,所以太阳辐射强。
5、如果把某个人说成“高等”或“低等”的,并对“低等种族”的人进行歧视和压迫,你赞成吗?
不赞成,人种的区分只是身体外部特征的不同,没有优劣和高低贵贱之分,任何形式的种族歧视和压迫行为都是错误的,不少被白人称为劣等的人种也做出了很多伟大的成就。
不能用肤色来判断人的高贵低贱,各个种族应平等,没有高贵卑贱分。
6、开拓大脑,说一说南美洲和北美洲为什么也分布有一定数量的黑色人种?
从16世纪到十九世纪中期,有大量的非洲黑人被殖民主义者贩卖到非洲当做奴隶。
第4步:检测反馈,布置作业
1、亚洲西部、非洲北部和印度北部主要分布的是( A )
A.白色人种 B.黄色人种
C.黑色人种 D.混血人种
2、人种的形成与地理环境关系密切,如西欧的白色人种鼻子高而窄,鼻孔通道较长,是长期适应下列哪种自然环境的结果 ( D )?
A.湿热 B.高寒缺氧
C.炎热干燥 D.寒冷
3、划分人种的主要依据是( C )
A.身高 B.经济发展水平 C.人类体质方面的特征 D.分布地区
4. 美洲的印第安人属于 ( A )
A.黄色人种 B.混血人种 C.白色人种 D.黑色人种
5. 黑种人主要分布在( B )
A.亚洲东部 B.非洲南部
C.欧洲 D.北美洲
6.下列描述属于黄色人种特征的是( D )
A.嘴唇较厚,体毛较少
B.肤色、眼色、发色都很浅
C.鼻梁高,嘴唇薄
D.面庞偏平,身材中等
7.同一个人种一定居住在一个国家. ( × )
8.人种和民族有优劣之分,种族歧视可以理解. ( × )
第5步:板书设计及课后反思:
第二节 世界的人种
人种的划分与特征
划分依据
三大人种的特征
人种的分布
人种
主要分布地区
黄色人种
白色人种
黑色人种
三、人种与地理环境的关系
初中地理湘教版七年级上册第三章 世界的居民第二节 世界的人种教学设计: 这是一份初中地理湘教版七年级上册第三章 世界的居民第二节 世界的人种教学设计,共3页。
湘教版七年级上册第二节 世界的人种教案: 这是一份湘教版七年级上册第二节 世界的人种教案,共3页。教案主要包含了教学内容分析,教学目标,学习者特征分析,教学过程,教学评价设计,教学板书等内容,欢迎下载使用。
初中地理湘教版七年级上册第三章 世界的居民第二节 世界的人种教案设计: 这是一份初中地理湘教版七年级上册第三章 世界的居民第二节 世界的人种教案设计,共2页。教案主要包含了新课导入,新课讲授等内容,欢迎下载使用。

