2021年湖北省黄冈咸宁孝感三市联考中考历史第一次模拟试题(解析版)
展开2023年湖北省黄冈市孝感市咸宁市中考历史真题(含解析): 这是一份2023年湖北省黄冈市孝感市咸宁市中考历史真题(含解析),共13页。试卷主要包含了选择题,综合题,论述题等内容,欢迎下载使用。
2023年湖北省黄冈市、孝感市、咸宁市中考历史试卷(含解析): 这是一份2023年湖北省黄冈市、孝感市、咸宁市中考历史试卷(含解析),共13页。试卷主要包含了单选题,材料解析题等内容,欢迎下载使用。
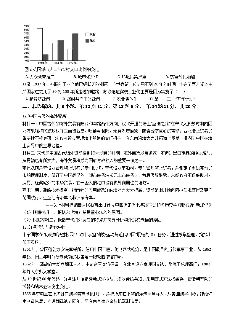
2023年湖北省孝感、黄冈、咸宁三市中考模拟历史试卷: 这是一份2023年湖北省孝感、黄冈、咸宁三市中考模拟历史试卷,共9页。试卷主要包含了选择题,非选择题,图四等内容,欢迎下载使用。

