资料中包含下列文件,点击文件名可预览资料内容
还剩5页未读,
继续阅读
所属成套资源:河南省十所名校-2022学年高一上学期期中联合测试试卷及答案
成套系列资料,整套一键下载
河南省十所名校2021-2022学年高一上学期期中联合测试生物试卷扫描版含答案
展开
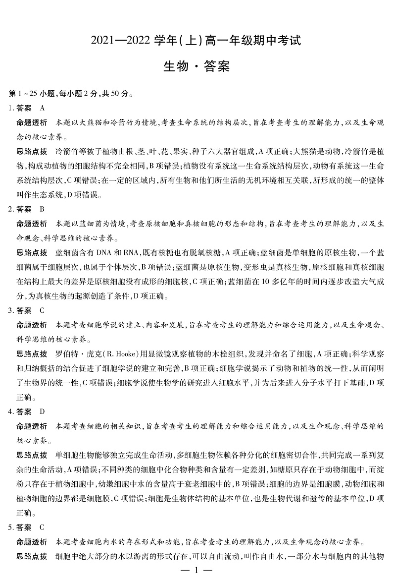
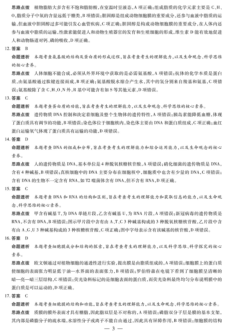
这是一份河南省十所名校2021-2022学年高一上学期期中联合测试生物试卷扫描版含答案,
相关试卷
2021河南省名校联盟高二上学期12月联合考试生物试题扫描版含答案:
这是一份2021河南省名校联盟高二上学期12月联合考试生物试题扫描版含答案
2021河南省名校联盟高二上学期12月联合考试生物试题扫描版含答案:
这是一份2021河南省名校联盟高二上学期12月联合考试生物试题扫描版含答案
重庆市名校联盟2021-2022学年高一上学期第二次联合考试生物试题扫描版含答案:
这是一份重庆市名校联盟2021-2022学年高一上学期第二次联合考试生物试题扫描版含答案,共11页。

