


山东省烟台市2022届高三上学期期中考试生物试题含答案
展开注意事项∶
1.答题前,考生务必将自己的姓名、考生号等填写在答题卡和试卷指定位置。
2.回答选择题时,选出每小题答案后,用铅笔把答题卡上对应题目的答案标号涂黑。如需改动,用橡皮擦干净后,再选涂其他答案标号。回答非选择题时,将答案写在答题卡上。写在本试卷上无效。
3.考试结束后,将本试卷和答题卡一并交回。
一、选择题∶本题共15小题,每小题2分,共30分。每小题只有一个选项符合题目要求。
1.下列关于真核细胞分子组成和细胞结构的叙述,不正确的是
A.线粒体、核糖体、染色体、叶绿体等结构中都含有核酸和蛋白质
B.细胞中RNA 合成的主要场所是细胞核,分布的主要场所是细胞质
C.植物细胞的光合色素分子只储存于双层膜包围成的叶绿体中
D.淀粉、糖原、纤维素、蔗糖彻底水解后得到的产物相同
2.人体内β-淀粉样蛋白在脑脊液积累可诱发老年痴呆,其合成离不开内质网等细胞器。内质网对细胞损伤因素(如缺氧)极为敏感,当细胞受到损伤因素作用时,内质网腔内出现错误折叠蛋白和未折叠蛋白聚集等现象,称为内质网应激(ERS)。内质网功能持续紊乱,并最终启动该细胞的凋亡程序。肿瘤细胞有 ERS 保护机制,可促进未折叠蛋白的正常折叠、加速错误折叠蛋白降解。下列叙述错误的是
A.肿瘤细胞的 ERS保护机制可能使其对缺氧环境变敏感
B.β-淀粉样蛋白的分泌过程与细胞膜的流动性有关
C.抑制相关细胞高尔基体的功能有可能缓解老年痴呆症状
D.内质网功能紊乱会加快细胞凋亡,这与基因表达有关
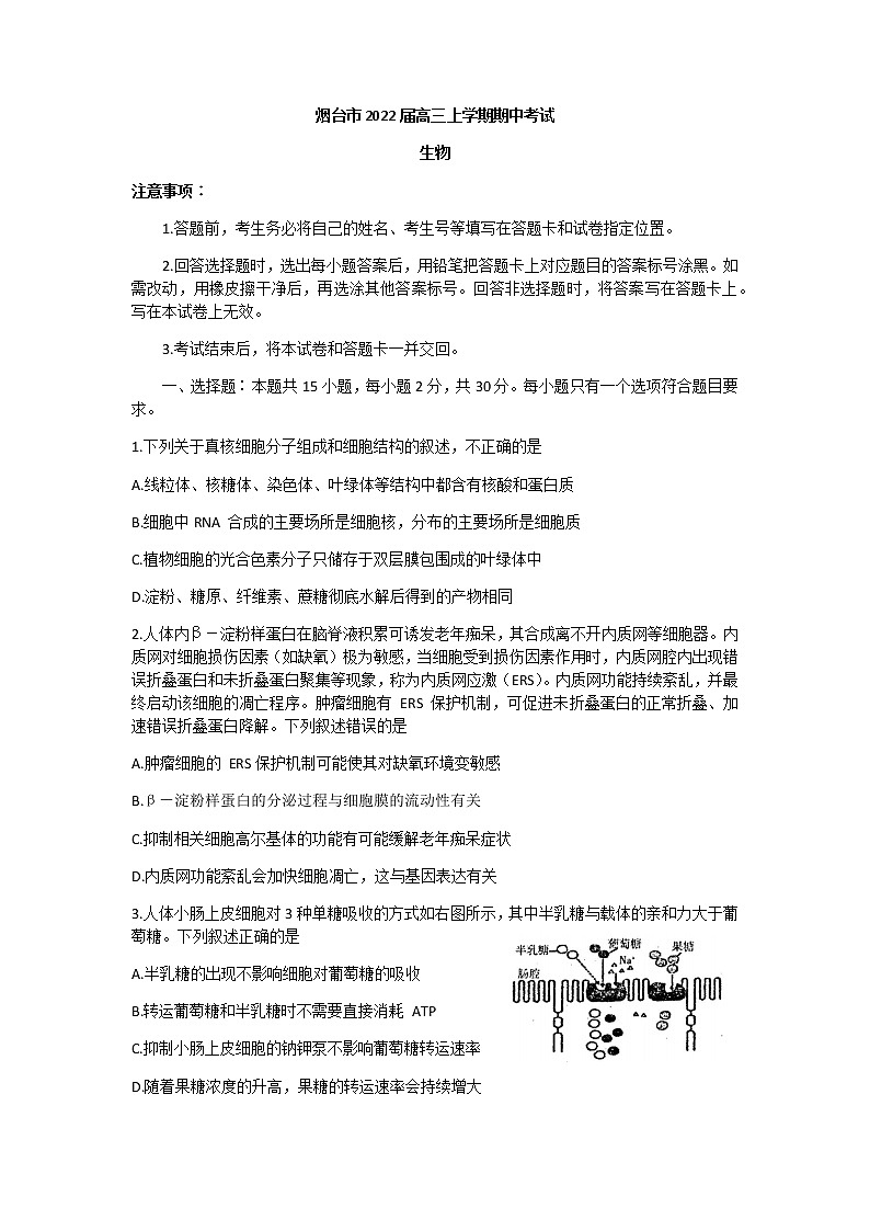
3.人体小肠上皮细胞对3种单糖吸收的方式如右图所示,其中半乳糖与载体的亲和力大于葡萄糖。下列叙述正确的是
A.半乳糖的出现不影响细胞对葡萄糖的吸收
B.转运葡萄糖和半乳糖时不需要直接消耗 ATP
C.抑制小肠上皮细胞的钠钾泵不影响葡萄糖转运速率
D.随着果糖浓度的升高,果糖的转运速率会持续增大
4.在进行"用高倍镜观察叶绿体和细胞质的流动"的探究实验中,先将黑藻放在光照、室温条件下预处理培养,然后进行观察。下列叙述正确的是
A.预处理可减少黑藻细胞中叶绿体的数量,便于观察
B.黑藻是一种单细胞藻类,制作临时装片时不需切片
C.在高倍镜下不能观察到叶绿体中的基粒由类囊体堆叠而成
D.视野中某个细胞叶绿体随细胞质顺时针环流,则实际的环流方向为逆时针
5. 如图表示人体内细胞呼吸的过程,下列叙述正确的是
A.只有①②过程有 ATP生成,③过程无能量释放、无ATP生成
B.②过程需要 02参与,不需要水参与,有水生成
C.若不发生②过程,①过程产生的[H]将会在细胞中有所积累
D. 剧烈运动时细胞主要通过分解乳酸获得能量
6.将在黑暗中制备的离体叶绿体加到含有 DCIP(氧化型)、蔗糖和 pH=7.3 磷酸缓冲液的溶液中并照光。溶液中的水在光照下被分解,产生氧气等;溶液中的 DCIP被还原,颜色由蓝色变成无色。下列说法错误的是
A. 加蔗糖的目的是使外界溶液具有一定的浓度,避免叶绿体涨破
B.pH=7.3 磷酸缓冲液可能与保持光合作用相关酶的活性有关
C.在叶绿体内,被还原的物质有 DCIP和 C5
D.该过程需要光合色素参与,不需要 ATP提供能量
7.研究发现,T细胞中线粒体内有氧呼吸的代谢产物-—乙酰辅酶 A 可进入细胞核在乙酰化酶的催化作用下使染色质蛋白质乙酰化,从而调控核内基因的表达,促进干扰素的合成等,进而调控细胞的功能。下列说法正确的是
A.葡萄糖进入线粒体后先形成乙酰辅酶 A,再彻底分解成CO2和H2O
B.乙酰辅酶 A 可直接调控干扰素基因的翻译过程
C.乙酰辅酶A 具有专一性和高效性等酶的特性
D.乙酰辅酶 A 对提高机体的免疫能力具有重要意义
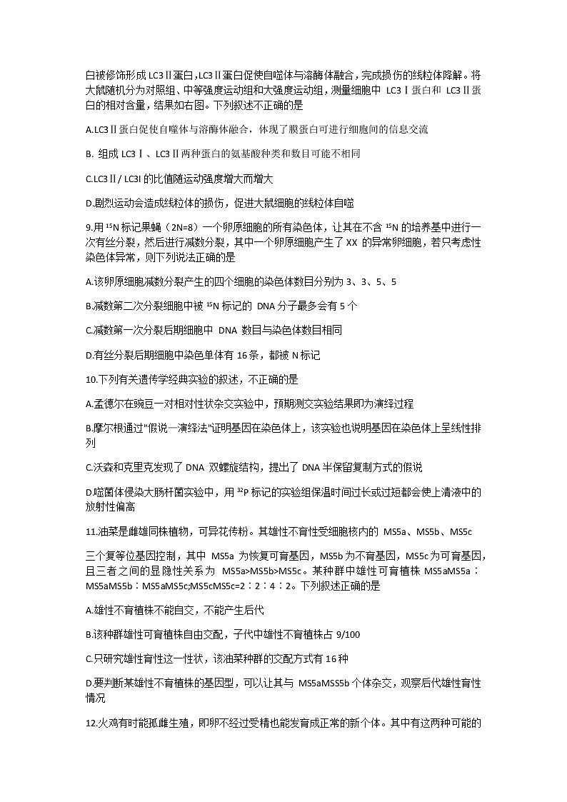
8.内质网膜包裹损伤的线粒体形成自噬体时,LC3I蛋白被修饰形成LC3Ⅱ蛋白,LC3Ⅱ蛋白促使自噬体与溶酶体融合,完成损伤的线粒体降解。将大鼠随机分为对照组、中等强度运动组和大强度运动组,测量细胞中 LC3Ⅰ蛋白和 LC3Ⅱ蛋白的相对含量,结果如右图。下列叙述不正确的是
A.LC3Ⅱ蛋白促使自噬体与溶酶体融合,体现了膜蛋白可进行细胞间的信息交流
B. 组成LC3Ⅰ、LC3Ⅱ两种蛋白的氨基酸种类和数目可能不相同
C.LC3Ⅱ/ LC3I的比值随运动强度增大而增大
D.剧烈运动会造成线粒体的损伤,促进大鼠细胞的线粒体自噬
9.用15N标记果蝇(2N=8)一个卵原细胞的所有染色体,让其在不含15N的培养基中进行一次有丝分裂,然后进行减数分裂,其中一个卵原细胞产生了XX 的异常卵细胞,若只考虑性染色体异常,则下列说法正确的是
A.该卵原细胞减数分裂产生的四个细胞的染色体数目分别为3、3、5、5
B.减数第二次分裂细胞中被15N标记的 DNA分子最多会有5个
C.减数第一次分裂后期细胞中 DNA 数目与染色体数目相同
D.有丝分裂后期细胞中染色单体有16条,都被N标记
10.下列有关遗传学经典实验的叙述,不正确的是
A.孟德尔在豌豆一对相对性状杂交实验中,预期测交实验结果即为演绎过程
B.摩尔根通过"假说—演绎法"证明基因在染色体上,该实验也说明基因在染色体上呈线性排列
C.沃森和克里克发现了DNA 双螺旋结构,提出了DNA半保留复制方式的假说
D.噬菌体侵染大肠杆菌实验中,用32P标记的实验组保温时间过长或过短都会使上清液中的放射性偏高
11.油菜是雌雄同株植物,可异花传粉。其雄性不育性受细胞核内的 MS5a、MS5b、MS5c
三个复等位基因控制,其中 MS5a 为恢复可育基因,MS5b为不育基因,MS5c为可育基因,且三者之间的显隐性关系为 MS5a>MS5b>MS5c。某种群中雄性可育植株MS5aMS5a∶MS5aMS5b∶MS5aMS5c;MS5cMS5c=2∶2∶4∶2。下列叙述正确的是
A.雄性不育植株不能自交,不能产生后代
B.该种群雄性可育植株自由交配,子代中雄性不育植株占9/100
C.只研究雄性育性这一性状,该油菜种群的交配方式有16种
D.要判断某雄性不育植株的基因型,可以让其与 MS5aMSS5b个体杂交,观察后代雄性育性情况
12.火鸡有时能孤雌生殖,即卵不经过受精也能发育成正常的新个体。其中有这两种可能的机制∶①卵细胞与来自相同次级卵母细胞的一个极体受精;②卵细胞与来自同一初级卵母细胞产生的三个极体中的一个随机结合形成合子。已知性染色体组成为 WW 的个体不能成活,下列相关说法错误的是
A.火鸡孤雌生殖所产生后代的染色体数目与母本相同
B. 火鸡性染色体上的有些基因与其性别决定无关
C.若火鸡孤雌生殖所产生子代全为雄性,则支持假说①
D.若火鸡孤雌生殖所产生子代中雌雄比例为2∶1,则支持假说②
13.果蝇的星眼和正常眼由一对等位基因(A/a)控制。截翅和正常翅由另一对等位基因(B/b)控制,两对基因均不位于Y染色体上。现有一群正常眼雄果蝇和一群星眼正常翅雌果蝇杂交,F1 表型及比例如下∶F1雌果蝇:F2雄果蝇=1∶1,F1雌果蝇中正常眼正常翅:星眼正常翅∶正常眼截翅∶星眼截翅=4∶12∶2∶6,F1雄果蝇中正常眼正常翅∶星眼正常翅∶正常眼截翅∶星眼截翅 =3∶9∶3∶9。下列说法正确的是
A.决定正常眼、星眼的基因位于X染色体上,决定正常翅、截翅的基因位于常染色体上
B.亲代雌果蝇能产生 AXB、AXb、aXB、aXb四种基因型的配子,比例为3∶3∶1∶1
C.亲代雄果蝇能产生3种基因型的配子,其中同时携带a和 B基因的配子占比为1/3
D.若F1中的星眼截翅雌、雄果蝇随机交配,则F2中星眼截翅雌果蝇的概率为3/4
14.多组黄色小鼠(AvyAvy)与黑色小鼠(aa)杂交,F1中小鼠表现出不同的体色,是介于黄色和黑色之间的一些过渡类型。经研究,不同体色小鼠的 Avy 基因中碱基序列相同,但其上二核苷酸胞嘧啶(CpG)有不同程度的甲基化现象,这种甲基化修饰可以遗传给后代。甲基化程度越高,Avy 基因的表达受到的抑制越明显。有关叙述错误的是
A.该现象为表观遗传,基因组成相同的同卵双胞胎所具有的微小差异与此有关
B.无法用孟德尔的遗传定律解释基因的甲基化现象
C.除了 DNA 甲基化,构成染色体的组蛋白发生乙酰化修饰也会影响基因的表达
D.这种 DNA甲基化修饰可以遗传给后代,使后代出现不同的表型
15.研究发现,如果环境中缺乏色氨酸,细菌需要自己合成;如果环境中有充足的色氨酸,细菌会减少或停止色氨酸的合成。该过程中色氨酸合成相关酶的基因表达调控过程如下图所示。下列叙述错误的是
A.色氨酸的含量会影响阻遏物二聚体的结构
B.当环境中色氨酸充足时,色氨酸会结合到·RNA聚合酶结合位点以阻止基因转录
C.细菌转录时,DNA-RNA杂交区域最多会有8种核苷酸
D.细菌翻译时,一个mRNA分子结合的多个核糖体上所合成的多肽链的氨基酸序列是相同的
二、选择题∶本题共5小题,每小题3分,共15分。每小题有一个或多个选项符合题目要求,全部选对得3分,选对但不全的得1分,有选错的得0分。
16.研究表明,一个人摄入全蛋和胆固醇(C27H460)的量与其死亡风险呈正相关,而摄入蛋
清的量与其死亡风险呈负相关。下列相关叙述不正确的是
A.摄入全蛋后在酶的催化作用下分解为氨基酸、甘油、脂肪酸等,该过程消耗 ATP
B.胆固醇在人体内参与血液中脂质的运输,过多摄入可能会造成血管堵塞
C.高温可破坏肽键使蛋清蛋白的空间结构变得伸展、松散,易于消化
D.胆固醇的组成元素与磷脂不同,二者均参与动物细胞膜的构成
17.下列有关遗传规律运用的说法中,正确的是
A.Aa植株连续自交n代,若 aa个体在幼苗阶段死亡,则成熟后代中 AA个体的概率为(2n-1)/(2n+1)
B.基因型为AaBb 的个体自交(子代数量足够多),若子代出现6∶2∶3∶1的性状分离比,则肯定是A基因纯合致死
C.基因型为AaBb 的个体自交(子代数量足够多),若子代出现9∶7的性状分离比,则所有基因型中存在3种杂合子自交子代会出现性状分离
D.刚毛雄果蝇甲与刚毛雌果蝇乙交配(刚毛、截毛受一对等位基因控制),后代刚毛:截毛=3∶1,则基因可能位于常染色体上或X染色体上或XY的同源区段上
18.玉米叶肉细胞中有一种酶,通过系列反应将 CO2泵入维管束鞘细胞,使维管束鞘细胞积累较高浓度的 CO2,保证卡尔文循环顺利进行,这种酶被形象地称为"CO2泵",下列相关叙述错误的是
A.A→B 的过程还需要光反应提供的 NADH、ATP 等物质的参与
B.抑制"CO2泵"的活性,短时间内维管束鞘细胞中 B的含量增加
C.晴朗的夏季11∶00时,温度升高玉米维管束鞘细胞光合作用速率会明显下降
D.可用纸层析法分别分离玉米叶肉细胞、维管束鞘细胞中的色素并比较色素的含量和种类差别
19.甲、乙两种单基因遗传病分别由基因 A、a 和D、d控制,图一为两种病的家系图,图二为Ⅱ10体细胞中两对同源染色体上相关基因定位示意图。以下分析错误的是
A.Ⅰ4个体的基因型为
B.Ⅲ13个体是杂合子的概率为1/2
C.Ⅱ5个体为纯合子的概率为1/3
D.Ⅲ12与Ⅲ14婚配后代正常的概率为5/48
20.为探究 DNA复制方式,美国生物学家梅塞尔森和斯塔尔将15N标记的大肠杆菌,放到
只含14N的培养基中培养,通过 CsCl密度梯度离心技术分别将细胞分裂产生的第一代和第二代细胞中的15N-DNA、14N-DNA 及15N14N-DNA分离开来。因为 DNA 能够强烈地吸收紫外线,所以用紫外光源照射离心管,透过离心管在感光胶片上记录 DNA 带的位置就可以显示出离心管内不同密度的 DNA带。下列相关说法错误的是
A.感光胶片上可以记录 DNA带的位置与15N 具有放射性有关
B.根据第一代只出现一条居中的 DNA条带,可以确定 DNA是半保留复制
C.大肠杆菌在进行 DNA分子复制时需要用到解旋酶、DNA 聚合酶和限制酶
D.经研究确定 DNA是半保留复制,一个含有2000个碱基的 DNA分子第n次复制需消耗2n-1×2000个碱基
三、非选择题∶本题共5小题,共55分。
21.(7分)下图为真核细胞中的部分结构以及线粒体中蛋白质的生物合成过程。
(1)图中核糖体的分布场所有____;完成过程①需要_____等物质从细胞质进入细胞核。
(2)已知溴化乙啶、氯霉素分别抑制图中过程③、④,用溴化乙啶、氯霉素处理细胞后,发现线粒体中RNA聚合酶均保持很高活性。由此可推测____。因此线粒体被称为半自主性细胞器,理由是_______。
(3)代谢旺盛的细胞中核仁体积较大,而代谢较弱的细胞中核仁体积很小,请分析原因是_______。
22.(12分)某科研小组用新鲜的红心萝卜磨碎过滤的提取液、H2O2,溶液、红心萝卜 A 和
红心萝卜 B的幼根为实验材料进行了若干实验。
(1)科研小组向装有等体积等浓度的H202溶液的甲、乙两支试管中分别加入了等量新鲜的红心萝卜提取液、一定浓度的 FeCl3溶液,甲试管产生氧气快的原因是________。该实验的目的是_______。
(2)科研小组以等体积等浓度的 H202溶液作为底物,对提取液中过氧化氢酶的活性进行研究,在最适温度下测定相同时间内 H202的剩余量,结果如图一所示,实验表明使H2O2酶失活的 PH范围是____,引起 A、B曲线出现差异的原因最可能是_______。
(3)科研小组取形状、大小相同的红心萝卜 A和红心萝卜 B的幼根各5段,分别放在不同浓度的蔗糖溶液(甲~戊)中,一段时间后,取出红心萝卜的幼根称重,结果如图二所示。
①红心萝卜A的幼根细胞液浓度比红心萝卜 B的幼根细胞液浓度______(填"高""低"或"相等")。甲~戊蔗糖溶液的浓度关系是_____。
②在乙、丁蔗糖溶液中的红心萝卜 A和红心萝卜 B的多数幼根细胞会出现现象,该现象出现的条件是_____。
23.(11分)科研人员在室温条件下通过营养液水培方式研究了镉(Cd2+)对大蒜苗生长、光合特性的影响及增施不同浓度钙(Ca2+)对镉胁迫大蒜苗的缓解效应。实验设定6 种处理∶CK(对照)组是保证大蒜正常生长的完全培养液;Cd 组是在 CK 组基础上加入一定量的 Cd2+,形成对大蒜苗的镉胁迫;Cal、Ca2、Ca3、Ca4 组是在镉胁迫基础上增施1L浓度分别为1、2、3、4mml/L 的 Ca²+溶液。培养相同时间后测定大蒜苗生长及光合特性指标,结果如表。请分析回答下列问题。
(1)据表格信息分析,镉能降低大蒜苗净光合速率的主要原因是______。
(2)镉对光合作用的抑制______("是"或"不是")气孔因素造成的,判断依据是____。增施过量的钙时净光合速率也下降,高钙对光合作用的抑制_____("是"或"不是")气孔因素造成的。
(3)研究表明,Ca²+和 Cd²+会竞争细胞表面的离子通道,因而在镉胁迫时增施适量的钙可以缓解镉胁迫的原理是____。实验表明在镉胁迫时钙的适宜增施浓度为左右,随所增施钙浓度的增加,大蒜苗的生长指标呈现____趋势。
24.(9分)心肌细胞不能增殖,基因 ARC在心肌细胞中的特异性表达,能抑制其凋亡,以
维持正常数量。细胞中另一些基因通过转录形成前体 RNA,再经过加工会产生许多非编码小 RNA,如 miR-223(链状)、HRCR(环状)。结合图回答下列问题。
(1)若ARC基因碱基对数量为n,鸟嘌呤和胞嘧啶之和占全部碱基数的46%,其中一条链所含的碱基中腺嘌呤占28%,则其互补链中腺嘌呤占该链全部碱基数的____,该基因中磷酸二酯键的数目是______。
(2)除图中所示外,完善的中心法则中遗传信息的流向还包括_____。根据题意,RNA除了可以为蛋白质合成提供模板外,还具有_____功能。
(3)研究发现,链状小 RNA越短越容易被 HRCR 吸附,这是因为______。科研人员认为,HRCR 有望成为减缓心力衰竭的新药物,原因是_____。
25.(16 分)某二倍体豆科植物易感染白粉病而严重影响产量。该植物体内含有E 和F基
因,E基因决定花粉的育性,F基因决定植株是否存活。科研人员利用基因工程技术`将抗白粉病基因随机导入 EEFF 植株的受精卵,获得改造后的 EeFF 和 EEFf 两种抗病植株(抗病基因插入E 和F基因后分别产生e和f基因)。请回答下列问题。
(1)研究发现,E基因失活为e基因使"花粉"或"雌配子的育性减少了1/2。若选择 EeFF植株自交,______(能/不能)确定e基因产生的具体影响,理由是_____。请利用材料另行设计杂交实验,通过实验结果来确定e基因究竟使"花粉"还是"雌配子"的育性减少了1/2,简要写出实验思路并预期实验结果及结论。
(2)若研究发现,E基因失活为e基因使"花粉"的育性减少了1/2。为进一步研究这两对基因在同源染色体上的位置关系(不考虑基因突变和交叉互换),科研人员利用两种抗病植株作进一步实验。
实验方案∶将 EeFF 和EEFf杂交获得F1,在F11中选择基因型为 EeFf的植株自交,观察F,2植株中抗病与不抗病性状的比例。
预期结果∶①若_____,则两对基因位于一对同源染色体上;②若F2中不抗病植株与抗病植株的比例为______,则两对基因分别位于两对同源染色体上。
(3)经上述研究,若结果为情况①,则F2的抗病植株中,产生花粉育性都相同的基因型有____种。若结果为情况②,则F2的抗病植株中,产生花粉育性都相同的基因型为__。
烟台市2022届高三上学期期中考试
生物试题参考答案及评分标准
一、选择题:1—15小题单选,每小题2分,共30分。
1.D 2.A 3.B 4.C 5.A 6.C 7.D 8.A 9.B 10.B 11.B 12.D 13.B 14.D 15.B
二、选择题:16—20小题不定项选择,每小题3分,全部选对的得3分,选对但不全的得1分,有选错的得0分,共15分。
16.AC 17.ACD 18.AC 19.B 20.ABC
三、非选择题:本大题共5个小题,除特殊说明以外,其余每空1分,共55分
21.(7分)
(1)细胞质基质和线粒体 ATP、核糖核苷酸、酶
(2)线粒体中RNA聚合酶由核DNA中的基因指导合成 线粒体自身具有一套遗传表达系统,
但其转录、翻译等过程必须依赖于核基因(2分)
(3)蛋白质是生命活动的承担者,代谢旺盛的细胞需要的蛋白质多,核仁与蛋白质的合成场所
--核糖体的形成直接有关(2分)
22.(12分)
(1)酶降低活化能的效果比无机催化剂更显著(2分) 探究酶的高效性(2分)
(2)小于等于3大于等于11 酶的含量不同
(3)①高 乙>丁>甲>戊>丙(2分) ②质壁分离 细胞液浓度小于蔗糖溶液浓度,原生质层的伸缩性大于细胞壁的伸缩性(2分)
23.(11分)
(1)主要通过降低光合色素的含量,导致光反应为暗反应阶段提供的[H]和ATP减少,光合速率降低,大蒜苗的净光合速率降低(3分)
(2)不是 与CK组相比,Cd组的气孔导度减小,但胞间CO2浓度增大,故镉对光合作用的抑制不是气孔因素造成的(2分) 是
(3)Ca2+可以降低细胞对Cd2+的吸收(2分) 2mml/L 先上升后下降
24.(9分)
(1)26% 2n-2
(2)DNA→DNA,RNA→RNA,RNA→DNA(2分) 形成核酸杂交分子,调控基因的表达
(3)碱基数目少,特异性弱,更容易与HRCR结合(2分) HRCR与miR-223互补配对,清除miR-223,使ARC基因的表达增加,抑制心肌细胞的凋亡(2分)
25.(16分)
(1)不能 EeFF植株自交,无论e基因使“花粉”还是“雌配子”的育性减少了1/2,F1中抗病植株所占的比例都为2/3(2分) 选择EeFF与EEFF为亲本进行正反交实验 若EeFF植株分别作为母本和父本时,F1中抗病植株所占的比例分别为1/2和1/3, 则e基因使“花粉”的育性减少1/2;若EeFF植株分别作为母本和父本时,F1中抗病植株所占的比例分别为1/3和1/2,则e基因使“雌配子”的育性减少1/2(6分)
(2)F2全为抗病植株(2分) 1∶8(2分)
(3)1 EEFf、eeFF和eeFf(2分)
2023-2024学年山东省烟台市高二上学期期中考试生物含答案: 这是一份2023-2024学年山东省烟台市高二上学期期中考试生物含答案,共41页。
2022届山东省烟台市高三上学期期中考试生物试题 (PDF版含答案): 这是一份2022届山东省烟台市高三上学期期中考试生物试题 (PDF版含答案),共7页。
2022届山东省烟台市高三上学期期中考试生物试题(含答案): 这是一份2022届山东省烟台市高三上学期期中考试生物试题(含答案),共7页。