
三年级上册5 里程表(二)教案
展开里程表(二)(解决起点非0的有关里程表的实际问题)
1.结合“汽车里程表”,经历解决问题的过程,学会读常见的汽车里程表,并解决里程表中的数学问题,提高获取信息的能力,增强应用意识。
2.初步学习借助直观图和线段图理解题意、表示数量关系,积累解决实际问题的经验。
3.培养对身边与数学有关事物的好奇心,能倾听别人的意见,感受数学学习的快乐。
重点:读懂“里程表”中每个数据的意义。(尤其是非0起点)
难点:会画线段图和读懂线段图。
一、激趣引入
师:同学们,你们看过动画片《喜羊羊和灰太狼》吗?你最喜欢哪个小动物?
师:现在羊村正在进行一场激烈的羊羊运动会,你想看一下吗?(想)
(出示线段图)下面要进行的是100米的比赛,下面有请喜羊羊和懒羊羊上场,你预测一下谁会赢?为什么?
师:比赛现在开始,最后谁获得了冠军?你认为公平吗?
师:如果用一条线段来表示喜羊羊所跑的路程呢?你认为起点是多少?(0米)终点是多少?(100米)
师:如果用一条线段来表示懒羊羊所跑的路程呢?你认为起点是多少?(60米)终点是多少?(100米)
仔细观察这两条线段图,你发现了什么不同?你能算出喜羊羊跑了多少米吗?(100-0=100),懒羊羊跑了多少米呢?(100-60=40)。
二、探究新知,解决问题
出示例题:
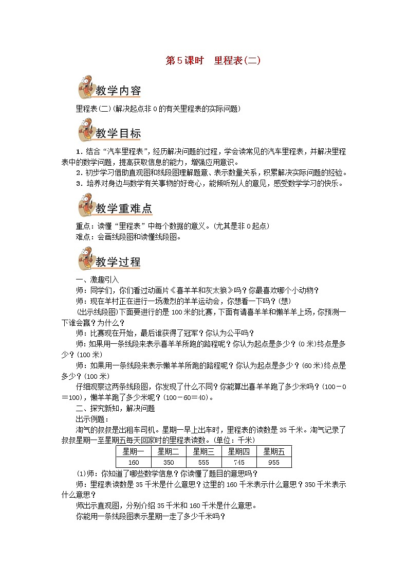
淘气的叔叔是出租车司机。星期一早上出车时,里程表的读数是35千米。淘气记录了叔叔星期一至星期五每天回家时的里程表读数。(单位:千米)
(1)师:你知道了哪些数学信息?你读懂了题目的意思吗?
师:里程表读数是35千米是什么意思?这里的160千米表示什么意思?350千米表示什么意思?
师出示直观图,分别介绍35千米和160千米是什么意思。
你能用一条线段图表示星期一走了多少千米吗?
(生画图)学生汇报,教师演示。
通过线段图,你知道如何求星期一走了多少千米吗?
【160-35=125(千米)】
(2)你能再画一条线段表示星期二走了多少千米吗?
(生画图)学生汇报,教师演示。
你如何求星期二走了多少千米吗?
【350-160=190(千米)】
(3)你能用一条线段表示星期三走了多少千米?星期四呢?星期五呢?
(4)教师完善线段图,合并成一条线段图。
师:你能看懂吗?要想求星期一走了多少千米?怎么办?星期二走了多少千米呢?星期三呢?……
总结:当天走的里程数=当天的读数-前一天的读数
(5)解决问题:
哪一天行驶的路程最多?该如何求呢?学生说方法
学生练习,教师请学生上台板演。
教师趁机介绍第二种解法。
(6)比较联系。
师:前两天,我们学习了里程表(一),与今天学习的里程表(二)有什么区别?
(起点不同,但是算法相同,都是用当天的读数减去前一天的读数得到当天的里程数。)
三、巩固训练
课本P27“练一练”第1~4题。
(第1题,解决有关家庭用电量的问题,培养初步的读表、分析数据、解决问题的能力。对于千瓦时这个单位,教师简单介绍千瓦时就是平时所说的“度”即可,不要求学生理解掌握。)
四、本课小结
师:本节课,你学到了哪些知识?
里程表(二)
(解决起点非0的有关里程表的实际问题)
160-35=125(千米)
350-160=190(千米)
555-350=205(千米)
745-555=190(千米)
955-745=210(千米)
当天走的里程数=当天的读数-前一天的读数
通过引入喜羊羊和懒羊羊的比赛开始新课,让学生在课伊始兴致盎然,气氛热烈,课程中间,结合线段图对学生进行讲解,学生学得轻松,而且能最大限度将时间和空间让给学生。
星期一
星期二
星期三
星期四
星期五
160
350
555
745
955
北师大版5 里程表(二)教学设计: 这是一份北师大版5 里程表(二)教学设计,共3页。教案主要包含了创设情境,导入新课,合作交流,探索新知,当堂训练,课堂总结,布置作业等内容,欢迎下载使用。
数学三年级上册5 里程表(二)教案: 这是一份数学三年级上册5 里程表(二)教案,共3页。教案主要包含了集体指导,小组和个别学习,个别学习等内容,欢迎下载使用。
小学数学北师大版三年级上册三 加与减4 里程表(一)第4课时教学设计: 这是一份小学数学北师大版三年级上册三 加与减4 里程表(一)第4课时教学设计,共3页。教案主要包含了导入新课,学习新课,巩固训练,教师小结等内容,欢迎下载使用。
