所属成套资源:2021-2022学年人教版八年级物理上册分章考点讲、析与提高
- 专题10.1 浮力(单元考点讲、析)-2021-2022学年八年级物理分章考点讲、析与提高(人教版) 试卷 8 次下载
- 专题10.2 浮力(单元提高检测卷)-2021-2022学年八年级物理分章考点讲、析与提高(人教版) 试卷 6 次下载
- 专题11.1 功和机械能(单元考点讲、析)-2021-2022学年八年级物理分章考点讲、析与提高(人教版) 试卷 8 次下载
- 专题12.1 简单机械(单元考点讲、析)-2021-2022学年八年级物理分章考点讲、析与提高(人教版) 试卷 7 次下载
- 专题12.2 简单机械(单元提高检测卷)-2021-2022学年八年级物理分章考点讲、析与提高(人教版) 试卷 5 次下载
专题11.2 功和机械能(单元提高检测卷)-2021-2022学年八年级物理分章考点讲、析与提高(人教版)
展开
这是一份专题11.2 功和机械能(单元提高检测卷)-2021-2022学年八年级物理分章考点讲、析与提高(人教版),文件包含专题112功和机械能单元提高检测卷原卷版doc、专题112功和机械能单元提高检测卷解析版doc等2份试卷配套教学资源,其中试卷共20页, 欢迎下载使用。
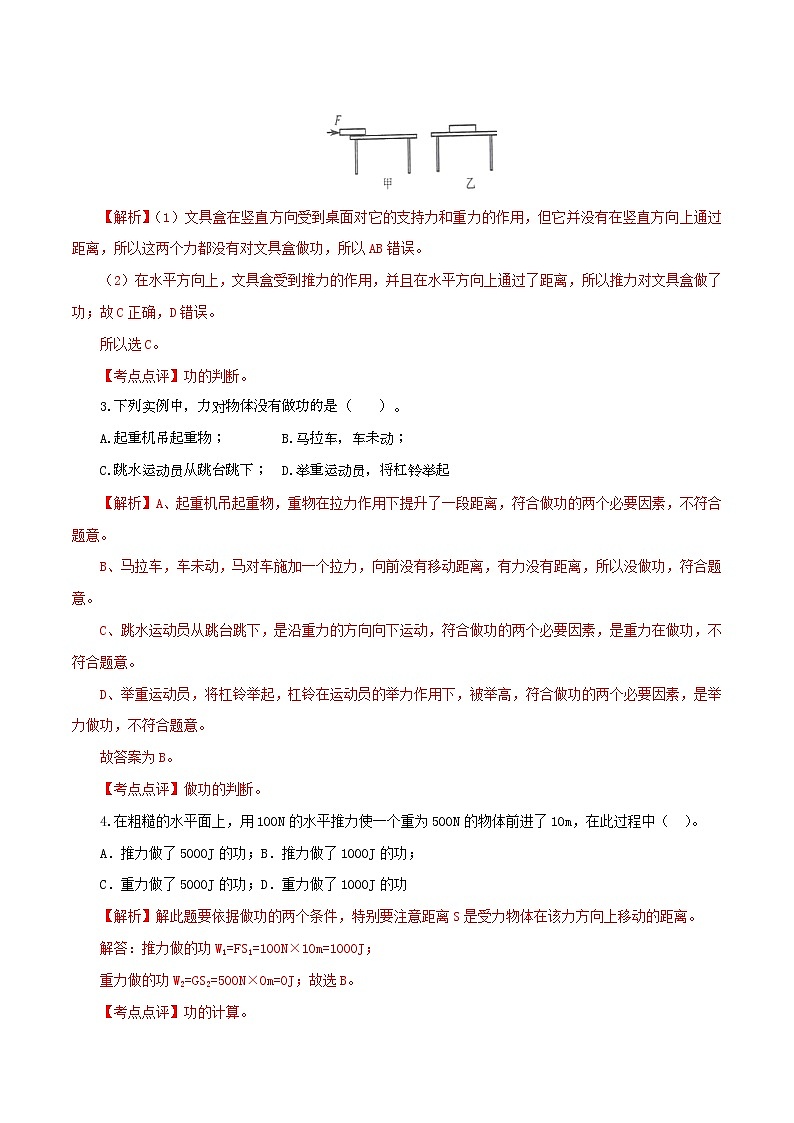
第十一章 功和机械能单元提升检测卷(解析版)(满分100分,时间90分钟)一、选择题(每小题2分,共30分)1.如图所示,小宇对箱子施加水平推力,下列说法中错误的是( )。A.当推力为75N时,箱子不动,此时推力等于地面对箱子的摩擦力;B.当小宇增大推力,箱子由静止开始运动,说明力可以改变物体的运动状态;C.当推力为100N时,箱子做匀速直线运动,地面对箱子的摩擦力为100N;D.箱子做匀速直线运动时,人对箱子的推力不做功【解析】A.当推力为75N时,箱子不动,此时推力等于地面对箱子的摩擦力;此说法正确。箱子不动,说明箱子处于平衡状态,箱子受到平衡力的作用,推力与地面对箱子的摩擦力是一对平衡力,故说法正确。故,A不符合题意。B.当小宇增大推力,箱子由静止开始运动,说明力可以改变物体的运动状态;此说法正确。当力继续增大时,箱子由静止变为运动,说明力是改变物体运动状态的原因。故,B不符合题意。C.当推力为100N时,箱子做匀速直线运动,地面对箱子的摩擦力为100N;此说法正确。箱子做匀速直线运动,箱子处于平衡状态,推力和地面对箱子的摩擦力是一对平衡力,两者相等。故,C不符合题意。D.箱子做匀速直线运动时,人对箱子的推力不做功;此说法错误。推力的方向与箱子运动方向相同,故推力对箱子做功。故,D符合题意。【答案】D。【考点点评】功与产生功的条件、运动的平衡状态、平衡力。2.如图所示,李晶同学将放在课桌边的文具盒水平推至课桌中央,她针对此过程提出了如下的猜想,你认为合理的是( )。A.文具盒所受重力对它做了功; B.文具盒所受支持力对它做了功;C.文具盒所受的推力F对它做了功; D.在此过程中没有力对文具盒做功【解析】(1)文具盒在竖直方向受到桌面对它的支持力和重力的作用,但它并没有在竖直方向上通过距离,所以这两个力都没有对文具盒做功,所以AB错误。(2)在水平方向上,文具盒受到推力的作用,并且在水平方向上通过了距离,所以推力对文具盒做了功;故C正确,D错误。所以选C。【考点点评】功的判断。3.下列实例中,力对物体没有做功的是( )。A.起重机吊起重物; B.马拉车,车未动;C.跳水运动员从跳台跳下; D.举重运动员,将杠铃举起【解析】A、起重机吊起重物,重物在拉力作用下提升了一段距离,符合做功的两个必要因素,不符合题意。B、马拉车,车未动,马对车施加一个拉力,向前没有移动距离,有力没有距离,所以没做功,符合题意。C、跳水运动员从跳台跳下,是沿重力的方向向下运动,符合做功的两个必要因素,是重力在做功,不符合题意。D、举重运动员,将杠铃举起,杠铃在运动员的举力作用下,被举高,符合做功的两个必要因素,是举力做功,不符合题意。故答案为B。【考点点评】做功的判断。4.在粗糙的水平面上,用100N的水平推力使一个重为500N的物体前进了10m,在此过程中( )。A.推力做了5000J的功;B.推力做了1000J的功;C.重力做了5000J的功;D.重力做了1000J的功【解析】解此题要依据做功的两个条件,特别要注意距离S是受力物体在该力方向上移动的距离。解答:推力做的功W1=FS1=100N×10m=1000J;重力做的功W2=GS2=500N×0m=0J;故选B。【考点点评】功的计算。5.如图所示,用24N的水平拉力F拉滑轮,可以使重20N的物体A以0.2m/s的速度在水平地面上匀速运动;物体B重10N,弹簧测力计的示数为5N且不变。若不计轮重、弹簧测力计重、绳重和轴摩擦,则下列说法中正确是( )。A.地面受到的摩擦力为12N; B.滑轮移动的速度为0.4m/s;C.水平拉力F的功率为4.8W;D.在2s内绳子对物体A所做的功为4.8J【解析】(1)物体A以0.2m/s的速度向左做匀速运动,那么滑轮移动的速度也是0.4m/s。(2)根据,可求得滑轮上拉力F所做的功为:。(3)F为24N,那么绳子对A的拉力为12N,2s内移动的距离为:2s×0.2m/s=0.4m,故绳子的功为:,功率为:。(4)物体A做匀速运动,在水平方向上A受到的力是平衡力,即:,所以物体A受到地面对它的摩擦力:,故物体A对地面的摩擦力也是19N(作用力与反作用力的关系)。【答案】B。【考点点评】摩擦力、速度、功与功率的计算。6.如图甲所示,小明用弹簧测力计拉木块,使它沿水平木板匀速滑动,图乙是他两次拉动同一木块得到的距离随时间变化的图像。下列说法正确的是( )。A.木块两次受到的拉力和摩擦力均相等;B.木块第1次受到的拉力较大;C.木块两次的动能一样多;D.两次拉力拉木块的功率一样大【解析】AB、从图象上可以看出,木块两次都是作匀速直线运动,而做匀速直线运动的物体受平衡力作用,所以两次木块受到的拉力和摩擦力相等,故A选项正确,B选项错误。C、从图中可以看出第一次木块运动的速度较大,而木块的质量不变,所以第一次木块具有的动能多,故C选项错误。D、从图中可以看出,在相同拉力作用下,木块两次运动的距离不同,所以木块两次所做的功不同,故D选项错误。故选A。【答案】A。【考点点评】力与运动、功率。7.如图所示,聪明爱玩的小亮将一个滑轮固定在竖直墙壁上,另一个固定在自己的滑板车上,用绳子将两个滑轮组装成滑轮组。小亮站在滑板车上拉动手中的绳子,他用10N的拉力在3s内,使自己和滑板车一起沿水平地面匀速向墙运动了1.2m。滑轮重、轴摩擦和绳重均忽略不计。下列说法中正确的是( )。A.竖直墙壁受到的拉力为20N; B.滑板车受到地面的阻力为30 N;C.在3s内小亮的拉力做功为36J;D.动滑轮对滑板车拉力的功率为12W【解析】A、读图可知,竖直墙壁受到的拉力由三段绳子承担,每一段的拉力等于小亮作用在绳子自由端的拉力,因此,墙壁所受拉力为10N×3=30N,故A错误。B、读图可知,滑板车受到的阻力同样由三段绳子承担,每一段的拉力也等于小亮作用在绳子自由端的拉力,当滑板车作均速运动时,受到平衡力的作用,由车与地面的摩擦阻力与总的拉力相等,即10N×3=30N,故B正确。C、3s内绳子自由端移动的距离s=3×1.2m=3.6m,则拉力所做的功为W=Fs=10N×3.6m=36J,故C正确。D、动滑轮对滑板车的拉力为两段绳子的拉力,即10N×2=20N,距离为1.2m,则所做的功W′=F′s′=20N×1.2m=24J,功率P=W′ t ="24J" 3s =8W,故D错误。故选BC。【答案】BC。【考点点评】运动与力的关系,功率计算。8.平直公路上的甲、乙两辆汽车,在相同牵引力作用下匀速行驶,如果在相同的时间内通过的路程之比为3∶2,则甲与乙( )。A.牵引力做功之比为2∶3; B.牵引力做功之比为3∶2;C.牵引力的功率之比为1∶1; D.汽车所受的阻力之比为3∶2【解析】平直公路上的甲、乙两辆汽车,在相同牵引力作用下匀速行驶,由W = Fs可知,路程之比为3∶3,它们所做的功之比为3∶2。因汽车匀速行驶,所以汽车所受的阻力之比为1∶1。由P =W/ t可知,牵引力的功率之比为3∶2。【答案】B。【考点点评】功与功率。9.如图所示,让小球从A点静止释放时,小球从A点向C点摆动的过程中,以下说法不正确的是( )。A.球从A点摆到B点的过程中,动能逐渐变大;B.球摆到C点时,只受到重力和拉力的作用;C.若不计空气阻力,A点与C点的高度相同;D.球摆到C点时,若绳断开,所有力消失,球将做匀速直线运动【解析】小球从A点静止释放,小球的动能由零开始逐渐增大,到达B点时动能最大;动能的增加是重力势能的减小转化来的,整个过程小球只受重力和绳子的拉力作用,机械能守恒;小球达到C点时,动能为零,故C点与A点的高度相同。【答案】D。【考点点评】动能、重力势能、机械能的相互转化。10.一个实心铁球和一个实心木球质量相等,将它们放在同一水平地面上,下列结论中正确的是( )。A.铁球的重力势能大于木球的重力势能;B.铁球的重力势能小于木球的重力势能;C.铁球的重力势能等于木球的重力势能;D.上述三种情况都有可能【解析】实心铁球与实心木球质量相等,由于铁球的密度大,故体积小,重心的高度低,根据Ep=mgh判断重力势能的大小即可。一个实心铁球与一实心木球质量相等,将它们放在同一水平地面上,重心在球心位置;由于铁球的密度大,故体积小,重心的高度低;根据Ep=mgh,铁球的重力势能小。【答案】B。【考点点评】势能大小的比较。11.洒水车沿平直公路匀速行驶,将水洒在路面上,这个过程中,下列说法正确的是( )。A.动能不变,势能减小;B.动能势能都减小;C.动能势能都不变;D.不能确定动能势能是变大还是变小【解析】动能大小的影响因素:质量和速度,质量越大,速度越大,动能越大;重力势能的影响因素是质量和高度,质量越大,高度越大,重力势能越大。洒水车在不断的洒水工程中,质量减小,因匀速行驶,所以速度不变,则动能减小;又在水平街道上,高度不变,重力势能减小,所以洒水车的动能势能都减小。【答案】B。【考点点评】动能和势能的大小变化。12.改革开放以来,我国的航天事业得到了空前的发展,并取得了举世瞩目的成就。如图所示,为我国神舟号飞船返回舱减速降落的情景。返回舱在此过程中( )。A.动能减小,重力势能减小 B.动能增大,重力势能增大C.动能不变,重力势能减小 D.动能减小,重力势能不变【解析】(1)动能大小的影响因素:物体的质量、物体的速度,质量越大,速度越大,动能越大;(2)重力势能大小的影响因素:物体的质量、物体的高度,质量越大,所处的位置越高,重力势能越大。解:回舱减速降落的过程中,质量不变,速度变小,高度变小,则返回舱的动能减小、重力势能减小,故A正确、BCD错误。故选A。【考点点评】动能和势能大小的判断,影响动能和重力势能的大小因素。13.如图所示,小球在A点由静止开始释放,向右侧摆动,B点是小球摆动的最低点,C点是小球摆动到右侧的最高点,且A、C两点到B点的竖直距离hA>hC。在小球从B点摆动到C点的过程中,下列说法正确的是( )。A.小球的运动状态保持不变;B.小球的机械能总量逐渐减小;C.绳的拉力对小球做了功;D.小球的动能全部转化为重力势能【解析】小球在摆动过程中,小球受到重力、绳子的拉力和空气阻力三个力的作用;因为小球受到空气阻力的作用,故在小球整个摆动过程中,机械能不守恒。解答:小球在整个运动过程中,运动状态在改变,故A错;机械能包括小球的动能和重力势能,因为受到空气阻力作用,小球的机械能总量逐渐减小,故B正确;绳子的拉力和小球运动方向垂直,拉力不做功,故C错误;小球运动过程中,动能有一部分转化为重力势能,有一部分克服空气阻力做功,故D错。【答案】B。【考点点评】动能、重力势能及其转化、功、机械能守恒条件。14.2015年12月20日,深圳市光明新区发生山体滑坡事故,损失惨重,对人民群众生命和财产造成重大损失。事发时,废弃渣土堆填体从高处加速下滑,具有巨大的能量。关于渣土堆填体,描述正确的是( )。A. 渣土下滑时动能不变;B. 渣土下滑时重力势能变大;C.渣土下滑时重力势能转化为动能;D.渣土下滑时动能转化为重力势能【解析】渣土下滑时,速度增大,高度逐渐变小,故其动能增大,重力势能减小;动能的增加是渣土重力势能的减小转化来的。从以上给出的答案看,正确答案是C。【答案】C。【考点点评】动能、势能及其转化。15.如图所示是蹦极运动的简化示意图,弹性绳一端固定在O点,另一端系住运动员,运动员从O点自由下落,到A点处弹性绳自然伸直。B点是运动员受到的重力与弹性绳对运动员拉力相等的点,C点是蹦极运动员到达的最低点(忽略空气阻力),下列说法正确的是( )。A.从O点到C点运动员速度一直减小;B.从O点到C点运动员的机械能一直在增大;C.从O点到C点运动员的机械能一直在减小 ;D.从O点到A点运动员的机械能不变【解析】蹦极运动员在整个运动过程中,从O点到A点,只受重力作用,其速度逐渐增大,动能增大,重力势能减小,但此过程机械能不变;在从A点到C点过程中,运动员受到重力和绳子的拉力作用,机械能不再守恒。所以,正确选项是D。【答案】D。【考点点评】机械能守恒、动能和重力势能的转化。二、填空题(每空2分,38分)16.如图,质量为M=2千克的物体,在力F的作用下,以0.5米/秒的速度沿水平面匀速前进了2米(滑轮和绳的重及与绳间的摩擦不计),此时弹簧秤的示数为2N。则物体与水平面间的摩擦力是__ _N,在这一过程中,重力做的功是_ __J。【解析】(1)物体A受绳子拉力F绳子=F弹簧测力计=2N与滑动摩擦力f作用,物体做匀速直线运动,由平衡条件得:f=F绳子=2N。(2)由题知,物体在重力的方向上没有移动距离,根据做功的两个必要条件可知,重力做功为0J。故答案为:2;0。【考点点评】物体做功的判断。17.青少年在安静思考问题的时候,心脏推动血液流动的功率约为1.5 W,则你在考试的100 min内,心脏做功约为_______J,用这些功可以让一个质量为50 kg的物体匀速升高______m。 (g取10 N/kg)【解析】(1)由题意可知,P=1.5W,t=100min=6000s,则在100min内心脏做功为:W=Pt=1.5W×6000s=9000J。(2)人的质量m=50kg,由公式W=Gh=mgh可得,这些功可把物体举高的高度:。故答案为:9000;18。【考点点评】功的计算、速度。18.如图,质量为m=2千克的物体,在力F的作用下,以0.5米/秒的速度沿水平面作匀速直线运动(滑轮重及绳间的摩擦不计),此时弹簧秤的示数为2N,则物体与水平面之间的摩擦力是 N,拉力F做功的功率为 瓦。【解析】(1)物体A受绳子拉力F绳子=F弹簧测力计=2N与滑动摩擦力f作用,物体做匀速直线运动,由平衡条件得:f=F绳子=2N。(2)由题知,物体在重力的方向上没有移动距离,根据做功的两个必要条件可知,重力做功为0J。作用在动滑轮轴上的拉力:F=2F弹簧测力计=2×2N=4N;拉力的功率。故答案为:2、0、1。【考点点评】力与功率。19.如图所示,把重为1000牛的物体A匀速提升2米,不计滑轮自重和摩擦,则作用在细绳自由端的拉力F大小为 牛,拉力F做功为 焦。若提升物体A所用时间为40秒,则拉力F做功的功率为 瓦。【解析】此时动滑轮,N=2,物重1000N,故拉力F为500N;物体提升力2m,故拉力F拉绳子的长度为4m,拉力F所做的功为:;拉力F的功率为:。【答案】500、2000、50。【考点点评】功与功率的计算、滑轮组。20.如图为撑杆跳的过程示意图,在这项运动中,根据能量以及能量转化的物理知识,可知:运动员助跑的目的是为了在起跳前获得较大的 。撑杆起跳时, 能转化为重力势能,越过横杆在最高点时重力势能最大,此时动能 (大于/等于/小于)0。【解析】撑杆运动员加速助跑是为了获得更大的动能,并在撑杆起跳过程中将动能转化为重力势能,此过程动能逐渐减小,重力势能逐渐增大,当运动员到底最高点时动能为零,重力势能最大。【答案】动能、动、等于。【考点点评】动能、重力势能及其转化。21.用细线悬挂的小球从图中所示位置静止释放,若忽略空气阻力,那么小球在最高点的势能 下降至最低点的动能;实际上,小球在摆动过程中,会与空气摩擦产生热,摆幅逐渐减小,最终停下来,那么在摆动过程中由于摩擦而转化的内能 小球在最高点所具有的势能。(填“大于”、“等于”或“小于”)【解析】(1)机械能守恒的条件:只有动能和势能的相互转化或者只有重力做功,机械能才守恒;(2)能量既不会创生,也不会消灭,它只能从一种形式转化为另一种形式,或者从一个物体转移到另一个物体,在转化或转移的过程中,能量的总量不变,这就是能量守恒定律。解:如图所示,用细线悬挂的小球从图中所示位置静止释放,若忽略空气阻力,那么机械能守恒,所以小球在最高点的势能等于下降至最低点的动能。小球在摆动过程中,除重力做功外,还有空气阻力做功,所以机械能不守恒,有一部分机械能转化为内能,但是仍旧遵从能量守恒定律,所以在摆动过程中由于摩擦而转化的内能等于小球在最高点所具有的势能。故答案为:等于、等于。【考点点评】动能和势能的转化与守恒。22.在探究动能大小与质量关系的两次实验中,小球从同一高度由静止开始释放时的场景如图所示,木板固定在水平面上。该实验中小球的动能由 转化而来的,实验时通过比较木块在木板上滑行的 来比较动能大小的。图中错误的操作是 。改正错误后进行实验,发现乙图木块滑出的远些,则可以得出结论 。【解析】小球在下落过程中,重力势能转化为动能;通过木块在木板上移动的距离来判断动能的大小;因为动能大小与质量和速度有关,若探究动能与质量的关系,根据控制变量法,要保证质量不同而速度相同,让不同质量的两个小球从同一高度滚下就是为了使小球滚到水平面时速度相同。解:小球在下落过程中,高度减小,速度增加,重力势能转化为动能。小球撞击木块,通过比较木块在木板上滑行的距离来比较动能大小;距离越远,动能越大。图中错误的操作是两次实验中未保持木块初始位置相同。乙图木块滑出的远些,则表面小球的动能大,可以得出结论:在速度相同的情况下,质量越大,动能越大。故答案为:重力势能;距离;未保持木块初始位置相同;在速度相同的情况下,质量越大,动能越大.【考点点评】机械能转化、动能。三、计算题23.(8分)在图所示的装置中,某人在10秒内将重为200牛的货物匀速提升3米。求:① 绳对重物的拉力F;② 绳拉重物所做的功W。 【解析】物体匀速上升,物体受到的力定是平衡力,提升物体用的是定滑轮,拉力等于物体的重力;功是力与在力的方向上的距离的乘积。解答:① F=G=200牛。② W=FS =200牛×3米=600焦。答:绳对重物的拉力是200牛;绳拉重物所做的功是600焦。【考点点评】功的计算。24.(8分)如图所示的装置中,使重40 N的重物向右做匀速直线运动,水平拉力F=4 N。若物体移动的速度为2 m/s,求:(1)拉力F在2 s内做的功;(2)拉力的功率。【解析】从题图中可以看出,图中的滑轮为动滑轮,根据动滑轮的使用方法可知,当拉力F向右移动距离s时,相同时间内物体向右移动2s的距离,物体向右移动的速度也是拉力F移动速度的2倍。根据速度公式v=s/t,可以求出F移动的距离s,然后再根据W=Fs、P=W/t求出功和功率。也可以利用P=W/t=Fs/t=Fv求拉力F的功率。滑轮为动滑轮:v=2 m/s÷2=1 m/s,所以s=vt=1 m/s×2s=2m;所以W=Fs=4N×2 m=8J,所以P=W/t=8J/2s=4W或P=Fv=4N×1m/s=4W。答案:(1)拉力F在2 s内做的功为8J;(2)拉力的功率为4 W。【考点点评】功与功率计算。四、实验探究题25.(8分)如图甲所示是小张“探究物体的动能与哪些因素有关”的实验装置。(1)小张让大小不同的实心钢球从同一斜面上相同的高度处由静止滚下,在水平面上运动并推动木块移动,是为了探究动能大小与 的关系;(2)同班同学小红发现,木块被钢球撞击后移动的距离没有其他同学的明显,认为是木块太重导致滑动摩擦力过大的原因造成。为了验证猜测,小红设计了如图乙所示“探究滑动摩擦力与压力大小关系”的实验,当接触面粗糙程度不变,用弹簧测力计拉动木块匀速直线运动时,通过多次实验得到了表格中的相关数据,请你根据表中数据帮她分析并得出,滑动摩擦力f与压力F之间的数量关系式为 。实验次数12345木块对木板压力F/N23456弹簧测力计读数f/N0.60.91.21.51.8【解析】(1)要探究动能大小与质量的关系,需控制速度相同,则让质量不同的小球从同一高度滚下;(2)由表格中的数据分析得出。解:(1)影响动能大小的两个因素是质量和速度,小明选用大小不同钢球,故质量不同,从同一斜面的同一高度由静止滚下,那么它们的速度相同,故该实验是为了探究动能大小与质量的关系。(2)根据表格中数据F=2N时,f1=0.6N,当F=3N时,f1=0.9N,则由此知f1=0.3F;滑动摩擦力的大小等于拉力的大小,即弹簧测力计的示数大小,故滑动摩擦力的大小与压力之间的表达式为:f=0.3F。故答案为:(1)质量;(2)f=0.3F。【考点点评】探究影响物体动能大小的因素。26.如图,为了探究动能的大小与哪些因素有关,某同学设计了“小球撞物块”的实验,将静止的木质小球释放,观察物块被推动的距离,关于该实验的说法中,不正确的是( )。 A.该实验的设计思路是采用转换法,用物块移动的距离来表示动能的大小;B.小球在下落的过程中,重力势能减小,动能增大;C.将木球换成同样大小的铁球,重复实验,发现物块被推动距离增大,说明质量越大,动能越大;D.将木球从不同高度释放,比较物块被推动的距离,是为了探究动能与高度之间的关系【解析】(1)实验中通过物块被推动的距离来反映小球动能的大小;(2)动能大小的影响因素:质量、速度.质量越大,速度越大,动能越大;重力势能大小的影响因素:质量、被举得高度.质量越大,高度越高,重力势能越大。解答:A、C:实验中通过观察物块在同一水平面上被推动的距离来比较小球的动能大小,故A正确。将木球换成同样大小的铁球,重复实验,发现物块被推动距离增大,说明质量越大,动能越大,故C正确。B:小球在下落的过程中,高度减小,重力势能减小,速度增大,动能增大,故B正确。D:动能大小的影响因素:质量、速度.与物体的高度无关,故D错误。【答案】D。【考点点评】影响动能的因素。
相关试卷
这是一份专题11.1 功和机械能(单元考点讲、析)-2021-2022学年八年级物理分章考点讲、析与提高(人教版),文件包含专题111功和机械能单元考点讲析原卷版doc、专题111功和机械能单元考点讲析解析版doc等2份试卷配套教学资源,其中试卷共41页, 欢迎下载使用。
这是一份专题10.2 浮力(单元提高检测卷)-2021-2022学年八年级物理分章考点讲、析与提高(人教版),文件包含专题102浮力单元提高检测卷原卷版doc、专题102浮力单元提高检测卷解析版doc等2份试卷配套教学资源,其中试卷共21页, 欢迎下载使用。
这是一份专题7.2 力(单元提高检测卷)-2021-2022学年八年级物理分章考点讲、析与提高(人教版),文件包含专题72力单元提高检测卷原卷版doc、专题72力单元提高检测卷解析版doc等2份试卷配套教学资源,其中试卷共12页, 欢迎下载使用。

