备战2022 鲁教版 中考复习 专题训练2 质量守恒定律的应用 试卷
展开
这是一份备战2022 鲁教版 中考复习 专题训练2 质量守恒定律的应用 试卷,文件包含备战2022鲁教版中考复习专题训练2质量守恒定律的应用试卷学生版doc、备战2022鲁教版中考复习专题训练2质量守恒定律的应用试卷教师版doc等2份试卷配套教学资源,其中试卷共8页, 欢迎下载使用。
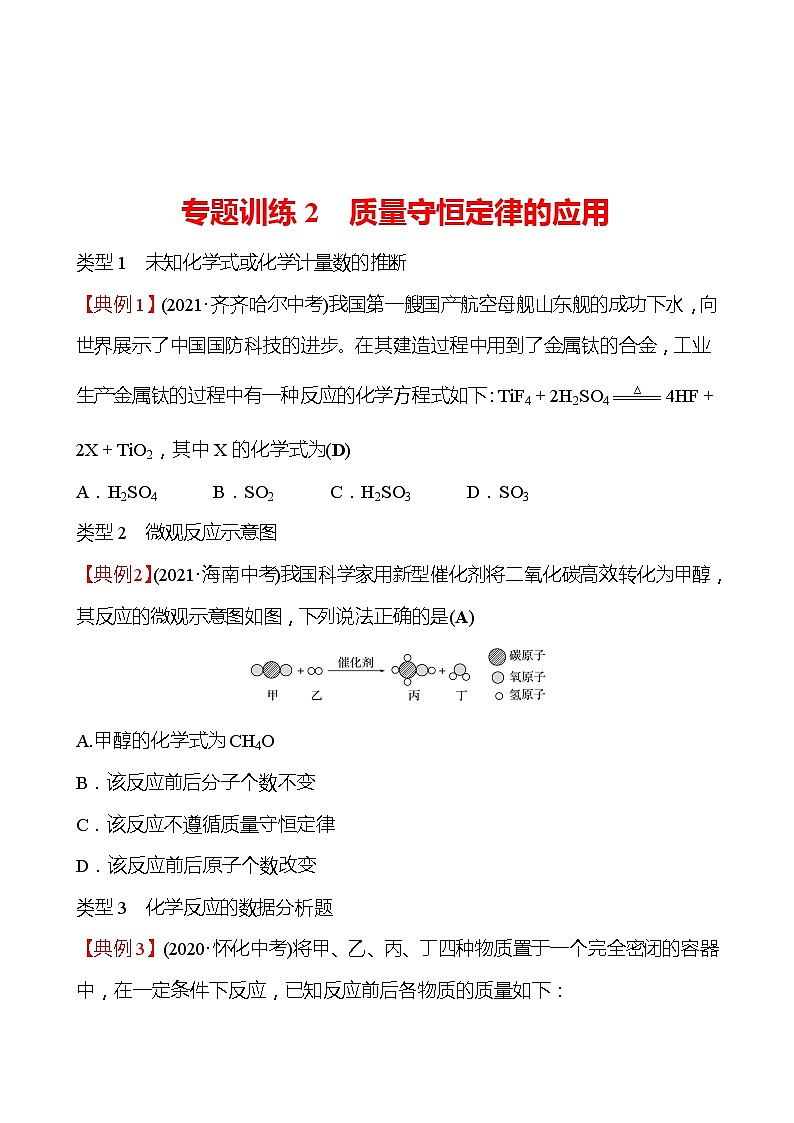
专题训练2 质量守恒定律的应用类型1 未知化学式或化学计量数的推断【典例1】(2021·齐齐哈尔中考)我国第一艘国产航空母舰山东舰的成功下水,向世界展示了中国国防科技的进步。在其建造过程中用到了金属钛的合金,工业生产金属钛的过程中有一种反应的化学方程式如下:TiF4+2H2SO44HF+2X+TiO2,其中X的化学式为( )A.H2SO4 B.SO2 C.H2SO3 D.SO3类型2 微观反应示意图【典例2】(2021·海南中考)我国科学家用新型催化剂将二氧化碳高效转化为甲醇,其反应的微观示意图如图,下列说法正确的是( )A.甲醇的化学式为CH4OB.该反应前后分子个数不变C.该反应不遵循质量守恒定律D.该反应前后原子个数改变类型3 化学反应的数据分析题【典例3】(2020·怀化中考)将甲、乙、丙、丁四种物质置于一个完全密闭的容器中,在一定条件下反应,已知反应前后各物质的质量如下:物质甲乙丙丁反应前的质量/g301055反应后的质量/g24m39下列有关说法正确的是( )A.m=0 B.发生反应的甲、乙质量比为3∶1C.该反应是化合反应 D.丙一定作催化剂1.(2021·衡阳中考)铜是一种不活泼金属,与稀硫酸、稀盐酸不反应,但可与稀硝酸(有强氧化性)发生如下反应:3Cu+8HNO3===3Cu(NO3)2+2X↑+4H2O。则X的化学式为( )A.NO2 B.NO C.N2 D.N2O2.(2021·天津中考)将16 g纯净物R在足量氧气中完全燃烧,生成44 g二氧化碳和36 g水。下列判断正确的是( )A.R只含碳、氢元素B.消耗氧气32 gC.R含碳、氢、氧三种元素D.R中碳元素的质量分数为70%3.(2021·贺州中考)2021年6月10日国家航天局宣布神舟12号载人航天器计划发射,为建党100周年献礼。火箭发射时,其燃料发生化学反应的微观示意图如图。下列说法正确的是( )A.化学反应前后原子的数目发生改变B.反应生成的丙和丁的质量比为7∶6C.该反应为复分解反应D.参加反应的甲、乙分子个数比为1∶14.在一个密闭容器中放入P、Q、R、W四种物质,在一定条件下发生化学反应,一段时间后,测得有关数据如下表。则关于此反应的认识正确的是( )物质PQRW反应前的质量(g)521418反应后的质量(g)20x413A.参加化学反应的P和W的质量比为3∶2B.该反应用化学方程式表示为3P+Q===2R+WC.反应后容器中R与Q的质量比为1∶2D.Q在反应中可能作催化剂5.在密闭容器中有甲、乙、丙、丁四种物质,在一定条件下反应,测得反应前及反应过程中两个时刻各物质的质量如图所示,图中a、b、c、d分别表示相应物质的质量。下列说法正确的是( )A.b的数值为14B.该反应为复分解反应C.反应过程中乙与丁发生改变的质量比为5∶6D.充分反应后生成丙的质量为37.5 g6.(2020·临沂中考)我国科学家成功合成新型催化剂,能将二氧化碳高效转化为甲醇,其反应的微观过程如图所示。(1)该反应的化学方程式是__ __。(2)甲、乙、丙、丁四种物质中属于单质的是__ __(填化学式)。(3)该研究成果不仅可以缓解碳排放引起的__ __,还将成为理想的能源补充形式。
相关试卷
这是一份微专题02 质量守恒定律的应用-备战2024年中考化学一轮复习考点(人教版),文件包含微专题2质量守恒定律的应用-备战2024年中考化学一轮复习考点帮人教版原卷版docx、微专题2质量守恒定律的应用-备战2024年中考化学一轮复习考点帮人教版解析版docx等2份试卷配套教学资源,其中试卷共24页, 欢迎下载使用。
这是一份微专题2 质量守恒定律的应用-备战2024年中考化学一轮复习考点(人教版),文件包含微专题2质量守恒定律的应用-备战2024年中考化学一轮复习考点帮人教版原卷版docx、微专题2质量守恒定律的应用-备战2024年中考化学一轮复习考点帮人教版解析版docx等2份试卷配套教学资源,其中试卷共24页, 欢迎下载使用。
这是一份中考化学二轮复习提升训练专题03 质量守恒定律的应用(含解析),文件包含部编七年级上册语文第五单元教材知识点考点梳理pptx、部编七年级上册语文第五单元教材知识点考点梳理教案docx、部编七年级上册语文第五单元教材知识点考点梳理验收卷原卷版docx、部编七年级上册语文第五单元教材知识点考点梳理验收卷解析版docx等4份课件配套教学资源,其中PPT共31页, 欢迎下载使用。

