还剩45页未读,
继续阅读
所属成套资源:2022年中考一轮复习之名著精读
成套系列资料,整套一键下载
10《水浒传》-2022年中考一轮复习之名著精读
展开
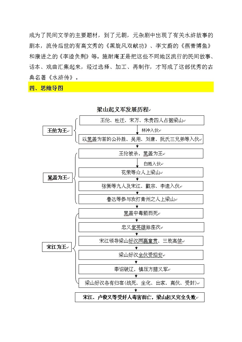
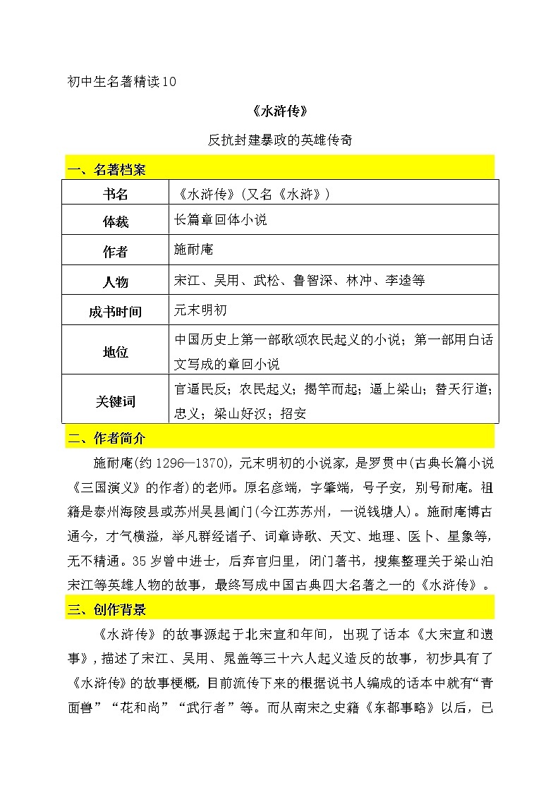
这是一份10《水浒传》-2022年中考一轮复习之名著精读,共48页。主要包含了名著档案,作者简介,创作背景,思维导图,线索与结构,内容梗概,柴进,人物形象等内容,欢迎下载使用。
相关其他
7《傅雷家书》-2022年中考一轮复习之名著精读:
这是一份7《傅雷家书》-2022年中考一轮复习之名著精读,共11页。主要包含了名著档案,作者简介,阅读提示,思维导图,内容梗概,人物形象,主题探究,艺术特色等内容,欢迎下载使用。
12《简•爱》-2022年中考一轮复习之名著精读:
这是一份12《简•爱》-2022年中考一轮复习之名著精读,共30页。主要包含了名著档案,作者简介,创作背景,阅读提示,思维导图,故事梗概,情节解读,人物形象等内容,欢迎下载使用。
1《朝花夕拾》-2022年中考一轮复习之名著精读:
这是一份1《朝花夕拾》-2022年中考一轮复习之名著精读,共17页。主要包含了名著档案,作者简介,书名含义,书名更改的好处,创作背景,内容简介,思维导图,关键事件等内容,欢迎下载使用。

