所属成套资源:2022年高考人教版高中物理二轮复习专题集
- 相互作用重点难点易错点高频考点高分必刷经典题——物体的动态平衡分析 试卷 2 次下载
- 加速度专题训练 试卷 4 次下载
- 板块问题专练 试卷 4 次下载
- 相互作用重点难点易错点高频必刷高分考点经典测试题 试卷 2 次下载
- 相互作用重点难点易错点高频必刷高分考点经典题——弹力 试卷 1 次下载
机械能守恒定律知识点总结学案
展开
这是一份机械能守恒定律知识点总结学案,共4页。学案主要包含了功的概念,能量的概念,功能关系的本质,动能定理,机械能守恒定律,能量守恒定律,功率,习题等内容,欢迎下载使用。
1、四种计算方法:
(1)定义式计算:
(2)平均功率计算:
(3)动能定理计算:
(4)功能关系计算:
2、各种力做功的特点:
(1)重力做功:
(2)弹力做功:
(3)摩擦力做功:
(4)电场力:
(5)洛伦兹力:
(6)一对相互作用力做功:
二、能量的概念
1、重力势能:
2、弹性势能:
3、动能:
4、机械能:
5、内能:微观本质:物体内部所有分子热运动的动能和分子势能的总和。
宏观表现:摩擦生热、热传递
三、功能关系的本质:功是能量转化的量度(不同能量之间的转化通过做功实现)
四、动能定理
应用步骤:
(1)选取研究对象,明确并分析运动过程.
(2)分析受力及各力做功的情况,求出总功.
eq \x(受哪些力)→eq \x(各力是否做功)→eq \x(做正功还是负功)→eq \x(做多少功)→eq \x(确定求总功思路)→eq \x(求出总功)
(3)明确过程初、末状态的动能Ek1及Ek2.
(4)列方程W=Ek2-Ek1,必要时注意分析题目潜在的条件,列辅助方程进行求解.
五、机械能守恒定律
应用步骤:
(1)选取研究对象——物体或系统;
(2)根据研究对象所经历的物理过程,进行受力、做功分析,判断机械能是否守恒;
(3)恰当地选取参考平面,确定研究对象在过程初、末状态时的机械能;
(4)选取适当的机械能守恒定律的方程形式(Ek1+Ep1=Ek2+Ep2、ΔEk=-ΔEp或ΔEA=-ΔEB)进行求解.
六、能量守恒定律:
七、功率
1、平均功率:
2、瞬时功率:
3、机车启动
八、习题:
例1、如图所示,质量为m的物体静止在倾角为θ的斜面上,物体与斜面间的动摩擦因数为μ,现使斜面水平向左匀速移动距离l.
(1)摩擦力对物体做的功为(物体与斜面相对静止) ( )
A.0 B.μmglcs θ C.-mglsin θcs θ D.mglsin θcs θ
(2)斜面对物体的弹力做的功为 ( )
A.0 B.mglsin θcs2 θ C.-mglcs2 θ D.mglsin θcs θ
(3)重力对物体做的功为 ( )
A.0 B.mgl C.mgltan θ D.mglcs θ
(4)斜面对物体做的功是多少?各力对物体所做的总功是多少?
例2、水平传送带以速度v匀速传动,一质量为m的小物块A由静止轻放在传送带上,若小物块与传送带间的动摩擦因数为 ,如图所示,设工件质量为m,当它在传送带上滑动一段距离后速度达到v而与传送带保持相对静止,则在工件相对传送带滑动的过程中( )
A.滑摩擦力对工件做的功为mv2/2
B.工件的机械能增量为mv2/2
C.工件相对于传送带滑动的路程大小为v2/2μg
D.传送带对工件做功为零
例3、质量为m的物体静止在光滑水平面上,从t=0时刻开始受到水平力的作用.力的大小F与时间t的关系如图
所示,力的方向保持不变,则( )
A.3t0时刻的瞬时功率为eq \f(5F\\al(2,0)t0,m)
B.3t0时刻的瞬时功率为eq \f(15F\\al(2,0)t0,2m)
C.在t=0到3t0这段时间内,水平力的平均功率为eq \f(23F\\al(2,0)t0,2m)
D.在t=0到3t0这段时间内,水平力的平均功率为eq \f(25F\\al(2,0)t0,6m)
例4、如图所示,光滑斜面的顶端固定一弹簧,一物体向右滑行,并冲上固定在地面上的斜面.设物体在斜面最低点A的速度为v,压缩弹簧至C点时弹簧最短,C点距地面高度为h,则从A到C的过程中弹簧弹力做功是( )
A.mgh-eq \f(1,2)mv2 B.eq \f(1,2)mv2-mgh C.-mgh D.-(mgh+eq \f(1,2)mv2)
例5、2010年广州亚运会上,刘翔重归赛场,以打破亚运会记录的成绩夺得110 m跨栏的冠军.他采用蹲踞式起跑,在发令枪响后,左脚迅速蹬离起跑器,向前加速的同时提升身体重心.如图所示,假设刘翔的质量为m,起跑过程前进的距离为s,重心升高为h,获得的速度为v,克服阻力做功为W阻,则在此过程中( )
A.运动员的机械能增加了eq \f(1,2)mv2
B.运动员的机械能增加了eq \f(1,2)mv2+mgh
C.运动员的重力做功为mgh
D.运动员自身做功W人=eq \f(1,2)mv2+mgh
例6、如图所示,竖直向上的匀强电场中,绝缘轻质弹簧竖直立于水平地面上,上面放一质量为m的带正电小球,小球与弹簧不连接,施加外力F将小球向下压至某位置静止.现撤去F,小球从静止开始运动到离开弹簧的过程中,重力、电场力对小球所做的功分别为W1和W2,小球离开弹簧时速度为v,不计空气阻力,则上述过程中 ( )
A.小球与弹簧组成的系统机械能守恒
B.小球的重力势能增加-W1
C.小球的机械能增加W1+eq \f(1,2)mv2
D.小球的电势能减少W2+eq \f(1,2)mv2
例7、若礼花弹在由炮筒底部击发至炮筒口的过程中,克服重力做功W1,克服炮筒阻力及空气阻力做功W2,高压燃气对礼花弹做功W3,则礼花弹在炮筒内运动的过程中(设礼花弹发射过程中质量不变)( )
A.礼花弹的动能变化量为W3+W2+W1 B.礼花弹的动能变化量为W3-W2
C.礼花弹的机械能变化量为W3-W2 D.礼花弹的机械能变化量为W3-W2-W1
例8、如图9所示,竖直环A半径为r,固定在木板B上,木板B放在水平地面上,B的左右两侧各有一挡板固定在地上,B不能左右运动,在环的最低点静放有一小球C,A、B、C的质量均为m.现给小球一水平向右的瞬时速度v,小球会在环内侧做圆周运动,为保证小球能通过环的最高点,且不会使环在竖直方向上跳起(不计小球与环的摩擦阻力),瞬时速度必须满足( )
A.最小值eq \r(4gr) B.最大值eq \r(6gr) `C.最小值eq \r(5gr) D.最大值3eq \r(gr)
例9、在一次探究活动中,某同学设计了如图6所示的实验装置,将半径R=1 m的光滑半圆弧轨道固定在质量M=0.5 kg、长L=4 m的小车上表面中点位置,半圆弧轨道下端与小车的上表面水平相切.现让位于轨道最低点的质量m=0.1 kg的光滑小球随同小车一起沿光滑水平面向右做匀速直线运动.某时刻小车碰到障碍物而瞬时处于静止状态(小车不反弹),之后小球离开圆弧轨道最高点并恰好落在小车的左端边沿处,该同学通过这次实验得到了如下结论,其中正确的是(g取10 m/s2)( )
A.小球到达最高点的速度为2eq \r(10) m/s
B.小车向右做匀速直线运动的速度约为6.5 m/s
C.小车瞬时静止前后,小球在轨道最低点对轨道的压力由1 N瞬时变为6.5 N
D.小车与障碍物碰撞时损失的机械能为12.5 J
例10、如图所示,摩托车做特技表演时,以v0=10.0 m/s的初速度冲向高台,然后从高台水平飞出.若摩托车冲向高台的过程中以P=4.0 kW的额定功率行驶,冲到高台上所用时间t=3.0 s,人和车的总质量m=1.8×102 kg,台高h=5.0 m,摩托车的落地点到高台的水平距离x=10.0 m.不计空气阻力,取g=10 m/s2.求:
(1)摩托车从高台飞出到落地所用时间;
(2)摩托车落地时速度的大小;
(3)摩托车冲上高台过程中克服阻力所做的功.
例11、如图4所示,半径R=1.0 m的光滑圆弧轨道固定在竖直平面内,轨道的一个端点B和圆心O的连线与水平方向间的夹角θ=37°,另一端点C为轨道的最低点.C点右侧的水平路面上紧挨C点放置一木板,木板质量M =1 kg,上表面与C点等高.质量m=1 kg的物块(可视为质点)从空中A点以v0=1.2 m/s的速度水平抛出,恰好从轨道的B端沿切线方向进入轨道.已知物块与木板间的动摩擦因数μ1=0.2,木板与路面间的动摩擦因数μ2=0.05,sin 37°=0.6,cs 37°=0.8,取g=10 m/s2.试求:
(1)物块经过轨道上的C点时对轨道的压力;
(2)设木板受到的最大静摩擦力跟滑动摩擦力相等,则木板至少多长才能使物块不从木板上滑下?
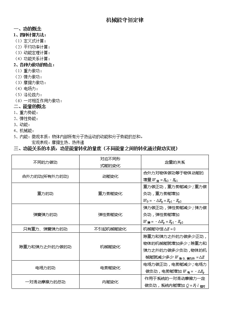
不同的力做功
对应不同形
式能的变化
定量的关系
合外力的功(所有外力的功)
动能变化
合外力对物体做功等于物体动能的增量W合=Ek2-Ek1
重力的功
重力势能变化
重力做正功,重力势能减少;重力做负功,重力势能增加
WG=-ΔEp=Ep1-Ep2
弹簧弹力的功
弹性势能变化
弹力做正功,弹性势能减少;弹力做负功,弹性势能增加
W弹=-ΔEp=Ep1-Ep2
只有重力、弹簧弹力的功
不引起机械能变化
机械能守恒ΔE=0
除重力和弹力之外的力做的功
机械能变化
除重力和弹力之外的力做多少正功,物体的机械能就增加多少;除重力和弹力之外的力做多少负功,物体的机械能就减少多少W除G、弹力外=ΔE
电场力的功
电势能变化
电场力做正功,电势能减少;电场力做负功,电势能增加W电=-ΔEp
一对滑动摩擦力的总功
内能变化
作用于系统的一对滑动摩擦力一定做负功,系统内能增加Q=Ff·l相对
两种方式
以恒定功率启动
以恒定加速度启动
P-t图和v-t图
OA段
过程分析
v↑⇒F=eq \f(P(不变),v)↓
⇒a=eq \f(F-F阻,m)↓
a=eq \f(F-F阻,m)不变⇒F不变eq \(⇒,\s\up6(v↑))P=Fv↑直到P额=Fv1
运动性质
加速度减小的加速直线运动
匀加速直线运动,维持时间t0=eq \f(v1,a)
AB段
过程分析
F=F阻⇒a=0⇒F阻=eq \f(P,vm)
v↑⇒F=eq \f(P额,v)↓⇒a=eq \f(F-F阻,m)↓
运动性质
以vm匀速直线运动
加速度减小的加速运动
BC段
无
F=F阻⇒a=0⇒以vm=eq \f(P额,F阻)匀速运动
相关学案
这是一份高中物理知识点总结101条,共5页。
这是一份高一物理知识点总结口诀,共7页。
这是一份高中物理实验知识点总结,共13页。学案主要包含了高中物理测量性实验,高中物理研究性实验,高中物理观察描绘实验,高中物理仪器的使用类实验等内容,欢迎下载使用。

