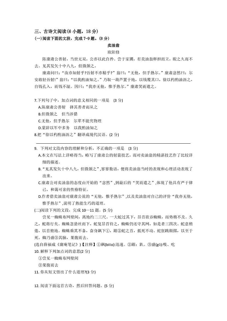
广东省广州市增城区2020-2021学年七年级下学期期末质量检测语文试题(扫描版,无答案)
展开广东省广州市增城区2020-2021学年七年级下学期期末语文试题及答案: 这是一份广东省广州市增城区2020-2021学年七年级下学期期末语文试题及答案,共10页。
广东省广州市增城区2021-2022学年七年级上学期语文期末质量检测试题: 这是一份广东省广州市增城区2021-2022学年七年级上学期语文期末质量检测试题,共8页。
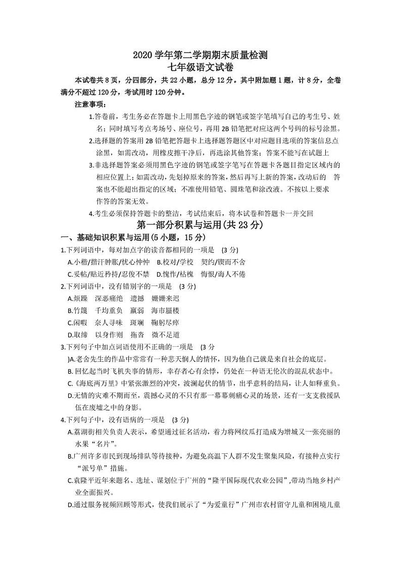
重庆市江津区2020-2021学年七年级下学期期末质量监测语文试卷(扫描版,无答案): 这是一份重庆市江津区2020-2021学年七年级下学期期末质量监测语文试卷(扫描版,无答案),共8页。

