还剩6页未读,
继续阅读
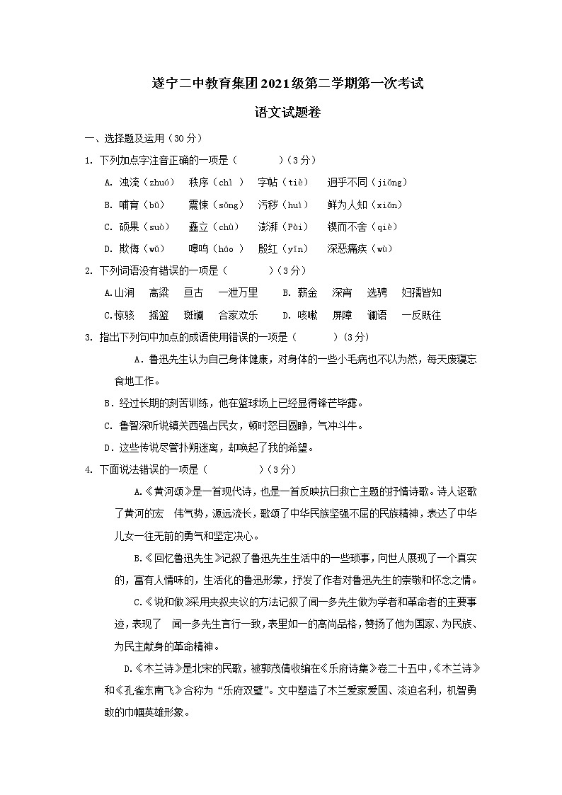
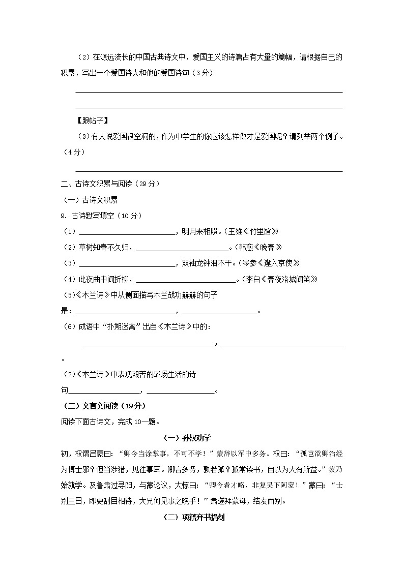
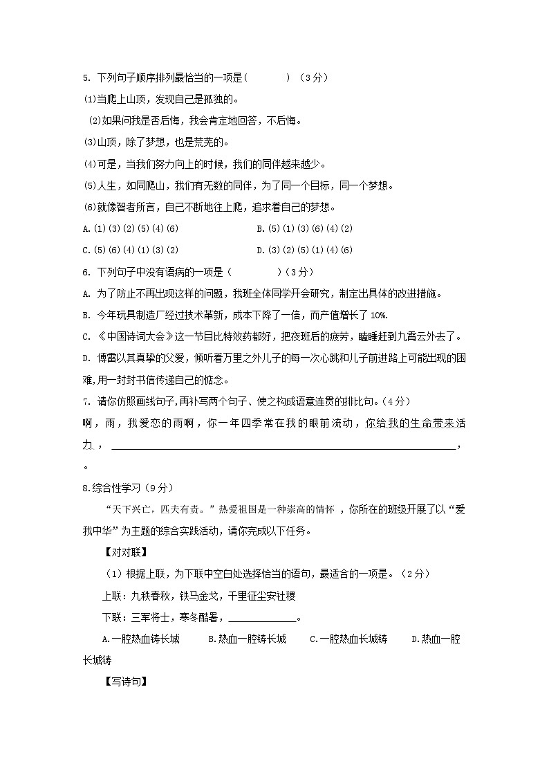
四川省遂宁市第二中学2018-2019七年级下学期第一次月考语文试卷(无答案)
展开
这是一份四川省遂宁市第二中学2018-2019七年级下学期第一次月考语文试卷(无答案),共9页。试卷主要包含了选择题及运用,现代文阅读,写作等内容,欢迎下载使用。
相关试卷
[语文]2024年四川省遂宁市中考语文试题(无答案):
这是一份[语文]2024年四川省遂宁市中考语文试题(无答案),共9页。
2022年四川省遂宁市中考语文试题(图片版无答案):
这是一份2022年四川省遂宁市中考语文试题(图片版无答案),共9页。
2019四川省遂宁市中考语文试卷及答案:
这是一份2019四川省遂宁市中考语文试卷及答案,共11页。试卷主要包含了保持卡面清洁,不折叠、不破损,下列句子没有语病的一项是,下列表述有误的一项是,阅读下面这首宋词,按要求作答等内容,欢迎下载使用。

