资料中包含下列文件,点击文件名可预览资料内容





还剩5页未读,
继续阅读
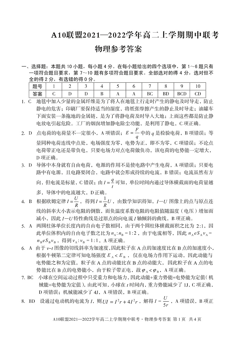
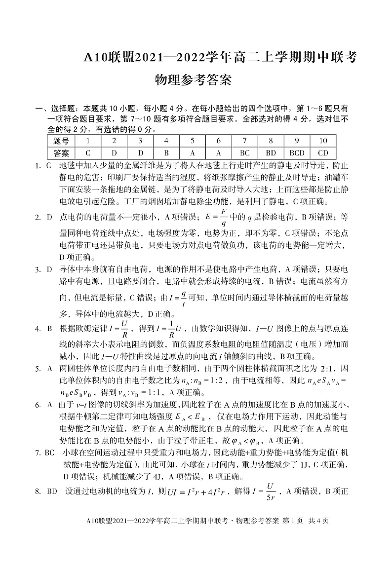
2021-2022学年安徽省A10联盟高二上学期期中联考物理试题 PDF版
展开
这是一份2021-2022学年安徽省A10联盟高二上学期期中联考物理试题 PDF版,
相关试卷
2022-2023学年安徽省1号卷·A10联盟高二上学期开学摸底联考 物理试题 PDF版:
这是一份2022-2023学年安徽省1号卷·A10联盟高二上学期开学摸底联考 物理试题 PDF版,文件包含1号卷·A10联盟2021级高二上学期开学摸底联考物理答案pdf、1号卷·A10联盟2021级高二上学期开学摸底联考物理试题PDF版无答案pdf等2份试卷配套教学资源,其中试卷共5页, 欢迎下载使用。
2022-2023学年安徽省1号卷A10联盟高二上学期开学摸底联考物理试题PDF版含答案:
这是一份2022-2023学年安徽省1号卷A10联盟高二上学期开学摸底联考物理试题PDF版含答案,文件包含1号卷·A10联盟2021级高二上学期开学摸底联考物理答案pdf、1号卷·A10联盟2021级高二上学期开学摸底联考物理试题PDF版无答案pdf等2份试卷配套教学资源,其中试卷共5页, 欢迎下载使用。
2022-2023学年安徽省1号卷·A10联盟高二上学期开学摸底联考 物理试题 PDF版:
这是一份2022-2023学年安徽省1号卷·A10联盟高二上学期开学摸底联考 物理试题 PDF版,文件包含1号卷·A10联盟2021级高二上学期开学摸底联考物理答案pdf、1号卷·A10联盟2021级高二上学期开学摸底联考物理试题PDF版无答案pdf等2份试卷配套教学资源,其中试卷共5页, 欢迎下载使用。
