还剩10页未读,
继续阅读
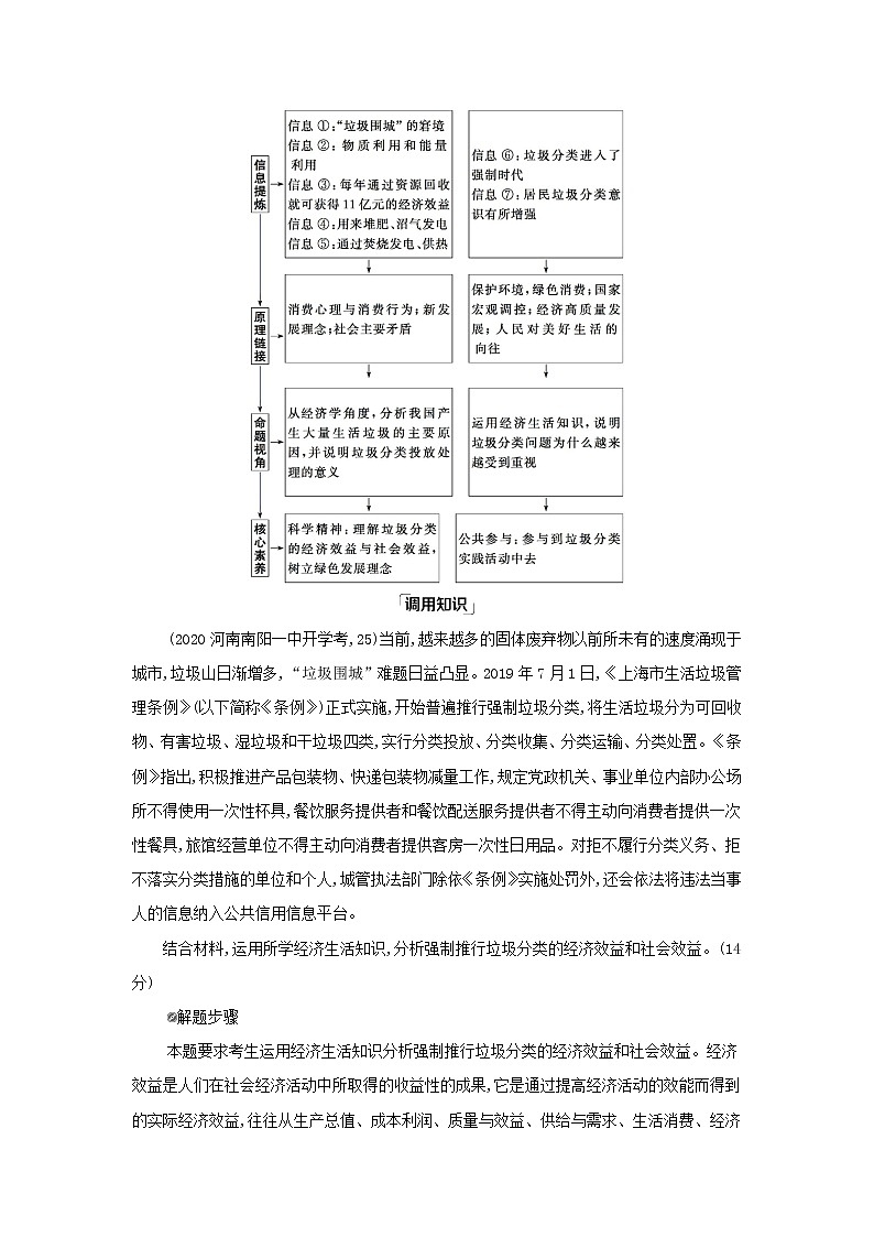
课标版2022版高考政治总复习第一单元生活与消费单元总结提升教案
展开相关教案
浙江专用2022版高考政治总复习第一单元生活与消费第一课神奇的货币教案:
这是一份浙江专用2022版高考政治总复习第一单元生活与消费第一课神奇的货币教案,共18页。教案主要包含了商品的含义及基本属性,货币的含义,纸币的发行规律等内容,欢迎下载使用。
浙江专用2022版高考政治总复习第一单元生活与消费第三课多彩的消费教案:
这是一份浙江专用2022版高考政治总复习第一单元生活与消费第三课多彩的消费教案,共28页。教案主要包含了影响消费水平的主要因素,消费的类型,综合题等内容,欢迎下载使用。
课标版2022版高考政治总复习第一单元生活与消费第3课时多彩的消费教案:
这是一份课标版2022版高考政治总复习第一单元生活与消费第3课时多彩的消费教案,共11页。

