2021学年第四章 篮球教学设计
展开
这是一份2021学年第四章 篮球教学设计,共6页。教案主要包含了教材分析,新授体前变向运球等内容,欢迎下载使用。
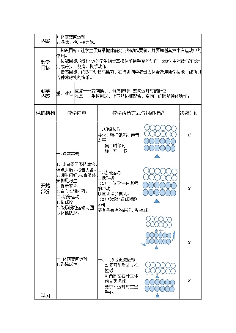
《篮球体前变向》教学设计一、教材分析 篮球是中学生特别喜欢的一项体育活动。它是一种以上、下肢运动为主,结合协调配合的一项带有技战术的运动,它可以通过控制的节奏从而达到运动量的目的,并适合与同年龄和性别。因为设备简单,不需要很大的场地就易开展。通过篮球活动能够促进学生上下肢肌肉、关节、韧带和内脏机能的发展,对于提高学生的篮球技术,以及灵敏、协调性具有明显的作用。同时也可以促进学生身高的增长。增强心肺功能等。二、学情分析 本次课的授课对象是初中二年级学生(水平四)。好动是学生的天性,他们对于体育活动有广泛兴趣,但有时由于学习非常紧张,也难出来活动,基础比较差,并缺乏团结合作精神,通过一段时间的练习后,他们逐渐加强了团队意识,在教师的安排下,有多样的运球练习法,留给学生一定的活动天地,同时也让学生小组和双人配合,有效的激发学生的团队精神、协作精神,并使学生在参与活动中得到成功。三、设计理念 本人始终将快乐阳光体育贯穿于课堂,能让每一位学生都能在课堂中获得快乐,获得成功。“学中乐,乐中学”是本堂课的宗旨,因此将运球多样化的形式激发学生的参与练习,提高学生的兴趣。四、教学目标及重难点 运动参与目标:教师大胆向学生展示自己的运作,好让学生主动积极参加到练习中去。 运动技能目标:让学生掌握篮球运球练习法。 心理健康目标:在练习中要充分展现自我,增强自信心、从而得到成功的喜悦。 社会健康目标:培养良好的团队协作精神。重点:变向换手、侧肩护球’变向运球时的部位。难点:手控制球、上下肢协调配合、变向时的跨腿转体动作。五、教学程序 开始部分:通过这样的方式入课,课的开始让学生跟着老师做球操,然后让学生绕篮球场运球慢跑2圈。后成回体操队形,从而可以调动学生学习的积极性、主动性、充分热身,为本节课做好心理准备。 学习提高部分:为了使教学更切合实际,并根据本班学生的实际水平在安排课时,按先熟悉球性、原地跪膝、单手运动、----原地前后推拉球,----体前两手变换运动,两人一组对练体前变向运球,----行进间过障碍物运动,-----加障碍物运动、女生障碍加宽,----男生加成S形运球。(体前变换)的方法。接下来抱球接力游戏,这样能使学生练习简单到复杂,由易到难,不断激发提高他们的兴趣,让他们向新的目标发起冲刺。 教学中,教师适当参与各组的练习中,加深师生的感情,使学生在轻松快乐中学习。并让掌握技术好的学生给大家展示动作。增强他们的自信心。并通过接力游戏比赛培养学生团结协作意识。 整理放松:师生在愉快的音乐中放松自己,并小结本课。 内容体前变向运球.游戏:抱球接力跑.教学目标 知识目标:让学生了解掌握体前变向的动作要领,并要知道其技术在运动中的作用。 技能目标:能让75%的学生初步掌握体前换手变向动作,60%学生能参与连贯地完成跨步、侧肩、换手动作。 情感目标:积极主动参与练习,在行进间中尽量去体会运用所学技术,成功过各种障碍物的快乐。教学内容重、难点重点----变向换手、侧肩护球’变向运球时的部位。难点----手控制球、上下肢协调配合、变向时的跨腿转体动作。课的结构教学内容教学活动方式与组织措施次数时间开始部分一.课常常规 1、体育委员整队集合、清点人数,报告人数。2.师生问好,检查服装,安排见习生。3.提示安全4.宣布本课内容。二.热身运动1.做球操2.绕场慢跑运球两圈成体操队形。 一.组织队形要求:精神饱满、声音宏亮 集合时做到 静 齐 快 二.热身运动做球操(1)全体学生在老师的带动下认真协调的完成。(2)绕场地运球慢跑2圈要有条有序的进行,别掉球 1′ 2′ 2′ 学习 提高部分一.体前变向运球熟练球性 原地2人组体前变向运球 成四小组过障碍物运球 S形进门运球(男)横方加标志物运球(女) 游戏抱球跑接力赛抱()单数同学,看哪组跑得快,跑赢的队老师给赞鼓励,输了的队做俯卧撑5个。学生激情高,深动活泼 一、1.原地跪膝运球. 2.复习前后站立推拉球3.两脚左右开立体前交叉运球要求:运球时空出手心.手腕放松,尽量少掉球,跟上节奏.二、新授体前变向运球学生看老师示范后,自己尝试体前变向动作。提示:一人当防,一人做变向交手运球。两人一组协调配合。老师边看边观察提出错误,纠正错误。教师让运作做得好的同学出列展示,并点评。学生自己练习。 练习2.过障碍运球 教师先示范运作.让学生大胆放松的运球,把刚学的体前变赂运用到行进间去。提示:变向跨腿跟进、侧向护球. 练习3.加大难度进行在教师示范的情况下 学生认真观看示范学生每小组自主练习.教师让做得好的同学出列展示. 练习4.游戏:抱球跑接力规则:单数抱球放在对面的碟盘上,然后跑回。双数同学跑过去抱球. 5′ 5′ 6′ 6′ 7′ 一、放松运动跟老师节拍做放松操.然后绕操场放松慢跑一圈集合.小结本课.师生再见.收检器材.4′ 2′场地器材48个篮球标志物30个运动强度:预计运动负荷、练习密度45%—50%。平均心率:125%—135% 教学反思:篮球体前变向运球教学反思我主要采用激发兴趣导入的方法来提高学生的学习兴趣,形成主动、积极性的学习氛围。课的开始让学生跟着老师做球操,然后让学生绕篮球场运球慢跑2圈。后成回体操队形,从而可以调动学生学习的积极性、主动性、充分热身,为本节课做好心理准备。了使教学更切合实际,并根据本班学生的实际水平在安排课时,按先熟悉球性、原地跪膝、单手运动、----原地前后推拉球,----体前两手变换运动,两人一组对练体前变向运球,----行进间过障碍物运动,-----加障碍物运动、女生障碍加宽,----男生加成S形运球。(体前变换)的方法。接下来抱球接力游戏,这样能使学生练习简单到复杂,由易到难,不断激发提高他们的兴趣,让他们向新的目标发起冲刺。 本人始终将快乐阳光体育贯穿于课堂,能让每一位学生都能在课堂中获得快乐,获得成功。“学中乐,乐中学”是本堂课的宗旨,因此将运球多样化的形式激发学生的参与练习,提高学生的兴趣教学中,教师适当参与各组的练习中,加深师生的感情,使学生在轻松快乐中学习。并让掌握技术好的学生给大家展示动作。增强他们的自信心。并通过接力游戏比赛培养学生团结协作意识。体前变向换手运球是篮球运球技术中的一项基本技术,也是比赛中运用最广泛的运球突破技术。它方法简单实用,具有动作迅速、隐蔽突然、易与其他运动衔接,对球的保护好等特点。变向运球能很好地锻炼学生的灵敏、协调素质以及利用这一技术摆脱防守而获得自信与成就感。培养超越对手的勇气与自信心,具有较强的可学性与可教性。该技术的学习需要学生有一定的控制球能力及手脚的协调配合能力。初二(3)班学生的纪律较好,也比较喜欢运动,这个班的大部分学生具有了一定的篮球运球基础与控制球能力,这为教学的顺利进行提供了良好的技术支撑与兴趣动力。 教师点评:课的开始让学生跟着老师做球操,然后让学生绕篮球场运球慢跑2圈。后成回体操队形,从而可以调动学生学习的积极性、主动性、充分热身,为本节课做好心理准备。了使教学更切合实际,并根据本班学生的实际水平在安排课时,按先熟悉球性、原地跪膝、单手运动、----原地前后推拉球,----体前两手变换运动,两人一组对练体前变向运球,----行进间过障碍物运动,-----加障碍物运动、女生障碍加宽,----男生加成S形运球。(体前变换)的方法。基本部分还是以散点站位为多。在基本部分学习体前换手变向运球时,需要学生自己练习、体会动作技术较多,这时可以不要求学生站成整齐的对形练习。而往往是散点站位,自由练习。这样既便于互相模仿,取长补短;还可以节省出调动队形的时间。课前应该强调不同的哨声对学生队形站位的要求。这样教师组织教学就会容易很多。本课学生都在篮球场内活动,这对教师的队形调动和组织要求不高。纵观整个课堂教学过程,应该出现的教学方法有:讲解法、示范法、模仿法、启发式教学法、按体能分组法、互助教学法、鼓励表扬法、自主学习法等。这些教学方法应该贯穿于教学环节的各个部分。比如在基本部分教学时,学习体前换手变向运球这一环节,应该出现的教学方法有启发式教学、讲解法、模仿法、鼓励表扬法、互助教学法等。练习体前换手变向运球时应该出现的教学方法有按体能分组教学、互助教学法鼓励表扬法等。 教师的展示情况:本课的基本部分应该出现至少两次的教师展示。出现的时机有两个;一是在大多数学生不能作出正确的动作时,二是同学们基本能够掌握动作时进行展示。展示的目的:一是要让学生确立正确动作技术的直观印象,二是让学生发现自己的差距和努力方向。
相关教案
这是一份人教版七年级全一册第四章 篮球教学设计,共2页。教案主要包含了专项练习等内容,欢迎下载使用。
这是一份初中体育人教版八年级全一册第四章 篮球教学设计,共8页。教案主要包含了设计理念,教学内容,教学内容分析,教学对象分析,教学目标确定,教学重、难点,教学策略,场地器材等内容,欢迎下载使用。
这是一份体育八年级全一册第四章 篮球教学设计

