


2020-2021学年初三语文上学期期中测试卷A卷(安徽)
展开
这是一份2020-2021学年初三语文上学期期中测试卷A卷(安徽),共10页。
1.你拿到的试卷满分为150分(其中卷面书写占5分),考试时间为150分钟;
2.试卷包括“试题卷”和“答题卷”两部分,“试题卷”共4页,“答题卷”共6页;
3.请务必在“答题卷”上答题,在“试题卷”上答题是无效的;
4.考试结束后,请将“试题卷”和“答题卷”一并交回。
一、语文积累与运用(35分)
1.默写。(10分)
(1)浮光跃金,________。(范仲淹《岳阳楼记》)
(2)金樽清酒斗十千,________。(李白《行路难(其一)》)
(3)怀旧空吟闻笛赋,________。(刘禹锡《酬乐天扬州初逢席上见赠》)
(4)_________,今夕是何年。(苏轼《水调歌头》)
(5)《月夜忆舍弟》中感叹离乱所造成的亲人离散的诗句是:________,________。
(6)《商山早行》中,温庭筠把早行情景写得历历在目,称得上“意象俱足”的佳句是:________,________。
(7)《左迁至蓝关示侄孙湘》中,表达韩愈尽管招来一场弥天大祸,但还是愈老弥坚,抒发了自己刚正不阿的气概的句子是:__________,__________。
【答案】(1)静影沉璧 (2)玉盘珍羞直万钱 (3)到乡翻似烂柯人 (4)不知天上宫阙 (5)有弟皆分散 无家问死生 (6)鸡声茅店月 人迹板桥霜 (7)欲为圣明除弊事 肯将衰朽惜残年
【解析】传统的记忆型默写题,要求学生直接默写出指定的文句,这类题目要求考生日常加强背诵识记,尤其是不仅能背诵,还要能默写。理解性默写,要求学生能够背诵全文(诗),选择符合语境要求的句子。“璧”“羞”“柯”“弊”是此题中的易错字,作答时要注意字形。
2.请阅读下面的文字,完成各题。(11分)
乡愁不仅仅是一种简单的思乡情结,不仅仅是文学书写的文化现象,它已经成为现代都市人构建自己精神家园的桥梁和杻带,通过唤醒过去生活中的种种短暂而美好的回忆,记载和传承一个民族共有的历史文化脉络。乡愁是慈母手中的那根丝线,缝缝补补的岁月还那么好看;乡愁是老家屋顶上的那缕炊烟,远远近近的呼唤还那么温暖;乡愁是老家树冠上的那个鸟窝,岁岁年年的梦里总能孵化春天;乡愁是 , 。
(1)给加点字注音,根据拼音写出相应的汉字。(3分)
短暂( ) 孵( )化 那lǚ( )炊烟
(2)文段中有错别字的一个词语是“ ”,这个词语的正确写法是“ ”。(2分)
(3)“载”在现代汉语中有以下几个义项,文中“记载”的“载”意思应为( )(3分)
A.年 B.记在书报上 C.用交通工具装 D.充满
(4)文段中画线句子运用了 、 的修辞手法。请你仿照画线句子,在横线上续写两句话。(3分)
【答案】(1)zàn fū 缕
(2)杻带 纽带
(3)B
(4)比喻 排比
示例:乡愁是故乡门前的那条小河 活蹦乱跳的童年还在心中撒欢
【解析】本题考查字音、字形、字义、修辞及仿写。(1)“暂”应读作“zàn”,“孵”应读作“fū”,“lǚ”的字形为“缕”;(2)“杻带”应写作“纽带”;(3)“载”有“zǎi”及“zài”读音。“记载”中“载”读作“zǎi”,意思是记录,故选B。(4)文中画线句把乡愁比作丝线、炊烟、鸟窝,运用了比喻的修辞手法。同时四个句式相似的比喻句又构成了排比句。仿写要求所述事物属于同类事物,句式和语气要一致。画线句是比喻句,所以仿写时也要写一个比喻句。
3.综合性学习。(14分)
随着网络的发展,网上购物逐渐成为一种流行的购物方式,为了解这一商业模式的特点,某中学以“网上购物”为主题开展综合性学习活动,请你参与以下任务。
(1)关于网购,某同学从网上搜集到了一则材料,请你按要求帮他解决问题。(6分)
经过十多年的发展, 。不仅网上购物已经蔚然成风,而且开网店也成为一种创业模式。【A】在网购的灵活性和便捷性,尤其是价格优势的影响下,使得网购的发展势头十分迅猛。网上购物包罗万象,任何商品都可以进行网购,动动鼠标就能让喜爱的商品送达到家中,这样的购物形态已经开始普及。【B】现在,一些实体店出现的困境,很大程度上是网购构成的。
①请在横线上补填一个句子,使之能领起下文。(2分)
②【A】句缺少主语,请提出修改意见:_________________。(2分)
③【B】句用词不当,应将“____________”改为“____________”。(2分)
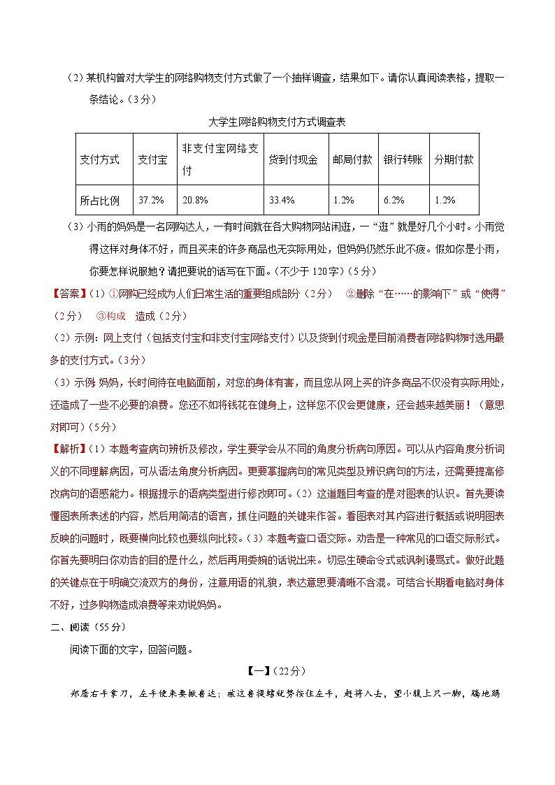
(2)某机构曾对大学生的网络购物支付方式做了一个抽样调查,结果如下。请你认真阅读表格,提取一条结论。(3分)
大学生网络购物支付方式调查表
(3)小雨的妈妈是一名网购达人,一有时间就在各大购物网站闲逛,一“逛”就是好几个小时。小雨觉得这样对身体不好,而且买来的许多商品也无实际用处,但妈妈仍然乐此不疲。假如你是小雨,你要怎样说服她?请把要说的话写在下面。(不少于120字)(5分)
【答案】(1)①网购已经成为人们日常生活的重要组成部分(2分) ②删除“在……的影响下”或“使得”(2分) ③构成 造成(2分)
(2)示例:网上支付(包括支付宝和非支付宝网络支付)以及货到付现金是目前消费者网络购物时选用最多的支付方式。(3分)
(3)示例:妈妈,长时间待在电脑面前,对您的身体有害,而且您从网上买的许多商品不仅没有实际用处,还造成了一些不必要的浪费。您还不如将钱花在健身上,这样您不仅会更健康,还会越来越美丽!(意思对即可)(5分)
【解析】(1)本题考查病句辨析及修改,学生要学会从不同的角度分析病句原因。可以从内容角度分析词义的不同理解病因,可从语法角度分析病因。更要掌握病句的常见类型及辨识病句的方法,还需要提高修改病句的语感能力。根据提示的语病类型进行修改即可。(2)这道题目考查的是对图表的认识。首先要读懂图表所表述的内容,然后用简洁的语言,抓住问题的关键来作答。看图表对其内容进行概括或说明图表反映的问题时,既要横向比较也要纵向比较。(3)本题考查口语交际。劝告是一种常见的口语交际形式。你首先要明白你劝告的目的是什么,然后再用委婉的话说出来。切忌生硬命令式或讽刺谩骂式。做好此题的关键点在于明确交流双方的身份,注意用语的礼貌,表达意思要清晰不含混。可结合长期看电脑对身体不好,过多购物造成浪费等来劝说妈妈。
二、阅读(55分)
阅读下面的文字,回答问题。
【一】(22分)
郑屠右手拿刀,左手便来要揪鲁达;被这鲁提辖就势按住左手,赶将入去,望小腹上只一脚,腾地踢倒在当街上。鲁达再入一步,踏住胸脯,提起那醋钵儿大小拳头,看着这郑屠道:“洒家始投老种经略相公,做到关西五路廉访使,也不枉了叫做‘镇关西’!你是个卖肉的操刀屠户,狗一般的人,也叫做‘镇关西’!”扑的只一拳,正打在鼻子上,打得鲜血迸流,鼻子歪在半边,却便似开了个油酱铺,咸的、酸的、辣的一发都滚出来。郑屠挣不起来,那把尖刀也丢在一边,口里只叫:“打得好!”鲁达骂道:“直娘贼!还敢应口!”提起拳头来就眼眶际眉梢只一拳,打得眼棱缝裂,乌珠迸出,也似开了个彩帛铺,红的、黑的、紫的都绽将出来。
两边看的人惧怕鲁提辖,谁敢向前来劝。
郑屠当不过,讨饶。鲁达喝道:“咄!你是个破落户!若只和俺硬到底,洒家倒饶了你!你如今对俺讨饶,洒家偏不饶你!”又只一拳,太阳上正着,却似做了一个全堂水陆的道场,磬儿、钹儿、铙儿一齐响。鲁达看时,只见郑屠挺在地上,口里只有出的气,没了入的气,动掸不得。
鲁提辖假意道:“你这厮诈死,洒家再打!”只见面皮渐渐的变了。鲁达寻思道:“俺只指望痛打这厮一顿,不想三拳真个打死了他。洒家须吃官司,又没人送饭,不如及早撒开。”拔步便走,回头指着郑屠尸道:“你诈死,洒家和你慢慢理会!”一头骂,一头大踏步去了。
街坊邻居并郑屠的火家,谁敢向前来拦他。
鲁提辖回到下处,急急卷了些衣服盘缠,细软银两,但是旧衣粗重都弃了;提了一条齐眉短棒,奔出南门,一道烟走了。
4.鲁智深拳打镇关西的原因是什么?(3分)
【答案】镇关西看上卖唱的姑娘,想强抢为妻。嫉恶如仇的鲁提辖知道后,义愤填膺,决意为姑娘主持公道。
【解析】考查对文章故事情节的概括。根据对名著《水浒传》的阅读理解。鲁达、李忠、史进三人来到潘家酒楼喝酒。吃得正欢,突然听到隔壁传来啼哭的声音,鲁达就叫酒保过来询问。原来是当地一个自称“镇关西”的屠户郑屠强娶了金氏女子为小妾,后又索要银两,金氏父女只好四处卖唱。当鲁达听了金老汉父女的哭诉之后,顿时义愤填膺。他当即决定救助父女脱险。为了给郑屠这个地痞无赖以惩治。
5.作者着力从多角度描绘“三打”的精彩场面,有何作用?(4分)
【答案】从味觉、视觉、听觉多角度描写,生动形象地写出鲁提辖力大无穷、惩罚邪恶的威力,刻画出郑屠受到惩罚的丑态。给读者有味、有声、有色的画面,有身历其境之感。
【解析】考查对多角度描写的赏析。“打”是小说的高潮部分。为了惩治郑屠这个地痞无赖,愤怒的鲁达并未逞一时之勇,来到肉铺,劈头盖脸就揍他一顿,而是“三激”郑屠,对郑屠大加戏弄,可见其有胆识,有谋略。而伸张正义、惩治恶人的“三拳”,第一拳的落点在鼻子上,从味觉设喻,第二拳的落点在眼眶际眉梢,从视觉设喻,第三拳的落点在太阳穴,从听觉设喻,一拳一个落点,一拳一个比喻,一拳比一拳厉害,则不仅让读者觉得解气、解恨,更在读者面前刻画出了一个英勇非凡、武艺高强的“梁山好汉”形象,可谓是尽显好汉本色。
6.金圣叹评鲁达“论粗鲁处,他也有些粗鲁;论精细处,他亦甚是精细”。请结合选段内容具体分析。(6分)
【答案】从“鲁提辖拳打镇关西”的相关情节中可以看出鲁智深粗鲁爽直、不畏强暴的特点;粗中有细体现在:不小心把郑屠打死后,随机应变,故意说他诈死,边骂着慢慢离去,让自己从容脱身。
【解析】考查对人物形象的分析。三拳打死镇关西的精彩场面的描绘,生动而鲜活地向读者展现了鲁达的侠义性格和不朽的艺术形象。言为心声。鲁达一出场,回答酒保的几句言语“问甚么!但有,只顾卖来”、“这厮,只顾来聒噪”,便显出其豪爽、直率而又有些粗鲁的性格。而当他问清了金氏父女啼哭的缘由,不能忍受,马上就要去打死郑屠。其嫉恶如仇、火暴刚烈的形象跃然纸上。在平息了怒火后,鲁达不但慷慨解囊,而且借银相助,可见其爱憎分明、扶危济困、仗义疏财的性格特征。制造舆论,有智慧又细心。鲁达在拳打郑屠之前,不忘给自己的行为造舆论,以赢得围观群众的理解与支持,为拳打郑屠做了“情”“理”上的准备。第一拳造出的舆论是:叫“镇关西”不配,又强骗金翠莲,更是错上加错,为拳打郑屠赚足了舆论;第二拳造出的舆论是:嘴过硬,找打;第三拳造出的舆论是:是个软骨头,该打。这种拳头未动舆论先行的做法,显示了他的智慧、细心的性格特征。三出重拳,有力量有勇武。“你诈死,洒家和你慢慢理会!”表现他粗中有细的特点。
7.下列对《水浒传》内容的理解及常识的表述,不正确的一项是( )(3分)
A.他大约元末明初人,籍贯可能是现今江苏泰州兴化,他在民间长期流传的水浒故事的基础上完成了流传至今的《水浒传》文本,他就是施耐庵。
B.《水浒传》是描写古代农民起义的伟大史诗。农民起义的原因在这里得到了深刻的揭示,那就是社会的黑暗和腐朽,特别是上层统治者的罪恶,造成了“官逼民反”。
C.宋江的“忠义”思想在梁山有着相当广泛的群众基础,所有原有较高社会地位不得已而暂时栖身水泊的头领和出身低贱的英雄都有只恨贪官而想“忠心报答赵官家”的思想。
D.《水浒传》长期以来受到读者的喜爱,与它高度的艺术性是分不开的,《水浒传》最大的贡献是塑造了大批生动的人物形象。
【答案】C
【解析】C项,“所有英雄都有只恨贪官而想‘忠心报答赵官家’的思想”与原文不符,宋江最后的出于“忠”接受“招安”的做法就遭到林冲、李逵等人的反对。故选C。
8.有人说《水浒传》的作者“好像对于女性颇不同情”“为人抱不平,而没有为女人抱不平”,请结合原著为这种观点列举证据。(6分)
【答案】答案:示例一:以扈三娘为例,她不仅拥有美貌,而且拥有一身本领,却被擒上梁山,一家老小被杀,并在宋江的安排下违背自己的意愿嫁给王英。这样的安排,体现了作者对女性的不同情。
示例二:以潘金莲为例,她本是财主张大户家的一个美貌侍女,张大户垂涎她的姿色遭到拒绝,记恨在心,张大户违背她的心意将她嫁给武大郎,导致她最终走向罪恶与毁灭。这样的安排,体现了作者对女性的不同情。
【解析】本题考查学生对课外阅读的掌握情况,对名著的了解。培养学生的大语文观。以考促读。做这种题,熟读原作品,记住重点情节及人物的特征。阅读名著除了识记文学常识,还要对涉及主要人物的精彩片段反复阅读,从而形成自己的阅读体验。如林娘子、金翠莲的逆来顺受,潘巧云外形的美与内心的丑,顾大嫂、孙二娘缺少女性特征,王婆等中老年妇女为了生存不择手段等都可说明作者“好像对于女性颇不同情”。
【二】(17分)
材料一:
在抗击新冠肺炎疫情过程中,中医药参与面之广、参与度之深、受关注程度之高,是中华人民共和国成立以来前所未有的。数据显示,截至目前,新冠肺炎确诊病例中,有74187人使用了中医药,占91.5%,其中湖北省有61449人使用了中医药,占90.6%,临床疗效观察显示,中医药总有效率达到了90%以上。
材料二:
2016年,国务院印发《中医药发展战略规划纲要(2016-2030)》,把中医药发展上升为国家战略。
材料三:
4月24日,以岭药业发布公告称,近日,以岭药业收到厄瓜多尔卫生部核准签发的“天然药物”注册批文,批准公司药品连花清瘟胶囊符合厄瓜多尔天然药物标准注册。目前,除厄瓜多尔外,连花清瘟胶囊已在巴西、印度尼西亚、加拿大、莫桑比克、罗马尼亚、泰国等地分别以“中成药”药品,“植物药天然健康产品”“食品补充剂”“现代植物药”等身份注册获得上市许可。中药在国际舞台上大放异彩。
材料四:
中药的伟大之处,有相当一部分在于其平凡。西药是受过高级医疗教育者的专属,它们复杂的药性只有医生敢调遣。但在中国:有哪位老母亲没给受凉的孙子煮过生姜水呢?又有多少不识字的母亲,没用“烫海带腌白糖”治疗过孩子的咽痛?“性温、益气补血”的黑米,“两腋清风起,我欲上蓬莱”的茶,从广义上说都是中药的一部分,它们充满着平凡的气息。中药不仅用来治病,更融入柴米油盐的生活中。
除普遍性不同以外,西药与中药的另一种差异在于治疗角度。西药多用于治疗外来疾病的侵入,中药却更注重人体内部的调理。比起西药的消灭病症,中药更倾向于增强免疫机能,使人体自行祛病、寒热平衡。
(摘自《青年文学家》2019年第29期)
9.以上四则材料围绕的是一个共同的主题,请用简洁的语言概括出来。(3分)
【答案】中药越来越受到人们的重视。(或:中药良好的疗效被越来越多的人认可)
【解析】本题考查对材料内容的概括。从四则材料的内容来看,结合材料一的“在抗击新冠肺炎疫情过程中,中医药参与面之广、参与度之深、受关注程度之高”,材料二的“把中医药发展上升为国家战略”,材料三的“中药在国际舞台上大放异彩”,材料四的“中药的伟大之处,有相当一部分在于其平凡”等语句可知,四则材料都是围绕中药的良好疗效以及中药受到人们的重视来说的,据此可归纳概括答案。
10.结合材料二,说说中药走向国际的有利条件。(3分)
【答案】有利条件:①中国制定了中药发展的基本原则和主要措施,对中药的发展提供了法律保障。②中医使用的普遍性,使得普通人也易于掌握。③中医治疗原理与西医的治疗原理的根本差异,使中药越来越受重视。
【解析】本题考查筛选提炼材料信息的能力。要注意材料二的内容与四则材料内容的整体理解。材料二中说明我国从2016年起就印发《中医药发展战略规划纲要(2016-2030)》,把中医药发展上升为国家战略,表明国家重视;材料四说明中医普遍性的特点,与西医需要高素质的人才不同,表明中医使用普遍性,使得普通人也易于掌握;材料四讲中医的治疗原理与西医治疗原理的差异等方面的优势,表明中药越来越受重视,使得中医能够走向国际。
11.材料四运用了多种说明方法,请任举一例并分析其作用。(5分)
【答案】示例一:作比较:将中药和西药在普遍性和治疗角度上,进行对比,突出了中药的有利条件,说明中药越来越受到重视的原因。
示例二:引用资料:“性温,益气补血”“两腋清风起,我欲上蓬菜”,通过引用资料,突出了黑米、茶不仅是食物,又是中药,说明中药融入了生活。
示例三:举例子:举了生活中“煮生姜水”“烫海带腌白糖”给孩子治病的例子,说明中药比西药在使用上更有普遍性。突出中药在我们的生活中越来越重要。
【解析】本题考查对说明方法及作用的分析。结合材料四中含说明方法的句子加以分析即可。
12.材料四“西药多用于治疗外来疾病的侵入”一句中的“多”能否换成“都”?为什么?(6分)
【答案】不能。“多”指“大多数”,“都”指“全部”,两个词所指的范围不一样。如果替换,就改变了句子的原意,夸大了西药的治疗效果,不符合说明文语言的准确性。
【解析】本题考查对说明语言的理解。“多”表示范围,说明大多数情况是这样。而“都”则表明所有情况都这样,用语过于绝对。文中是说西药大多数情况是用于治疗外来疾病的侵入,但不排除有例外的情况。如果换成“都”,则表示西药只是用于治疗外来疾病的侵入。这样就太绝对,不符合实际情况。体现了说明文语言的准确性。
【三】(16分)
黄鹤楼
崔 颢
昔人已乘黄鹤去,此地空余黄鹤楼。
黄鹤一去不复返,白云千载空悠悠。
晴川历历汉阳树,芳草萋萋鹦鹉洲。
日暮乡关何处是?烟波江上使人愁。
醉翁亭记(节选)
欧阳修
环滁皆山也。其西南诸峰,林壑尤美,望之蔚然而深秀者,琅琊也。山行六七里,渐闻水声潺潺,而泻出于两峰之间者,酿泉也。峰回路转,有亭翼然临于泉上者,醉翁亭也。作亭者谁?山之僧智仙也。名之者谁?太守自谓也。太守与客来饮于此,饮少辄醉,而年又最高,故自号曰醉翁也。醉翁之意不在酒,在乎山水之间也。山水之乐,得之心而寓之酒也。
若夫日出而林霏开,云归而岩穴暝,晦明变化者,山间之朝暮也。野芳发而幽香,佳木秀而繁阴,风霜高洁,水落而石出者,山间之四时也。朝而往,暮而归,四时之景不同,而乐亦无穷也。
13.读准字音,是学好古诗文的第一步。请给下列句中的加点字标注读音。(2分)
(1)芳草萋萋鹦鹉洲(_________)
(2)云归而岩穴暝(_________)
【答案】(1)qī (2)míng
【解析】考查对字音的掌握。字音是语文学习中最基础的知识,学生在平时的学习中要多读、多记、多写,才能准确无误地写出来,特别是同音字、形似字、易错汉字、多音字更应引起注意。注意“暝”字有后鼻音。
14.一词多义是汉语中的常见现象。下列加点词意思相同的一项是( )(3分)
A.名之者谁 大名鼎鼎
B.若夫日出而林霏开 豁然开朗
C.野芳发而幽香 整装待发
D.朝而往 朝思暮想
【答案】D
【解析】考查一词多义。A项,名叫,命名/名气;B项,分散,散开/开阔;C项,开放/出发;D项,清早,早晨/清早,早晨;故选D。
15.完成下列语句的翻译。(6分)
(1)峰回路转,有亭翼然临于泉上者,醉翁亭也。
(2)风霜高洁,水落而石出者,山间之四时也。
【答案】(1)山势回环,路也跟着转弯,有一座亭子,(亭角翘起)像鸟张开翅膀一样,高踞于泉水之上,是醉翁亭。
(2)天高气爽,霜色洁白,水流减少,石头裸露,这是山中的四季景色。
【解析】本题考查文言句子翻译。作答此题,要遵循“字字有落实,直译意译相结合,以直译为主”的原则。注意特殊句式及词类活用。(1)回,回环;转,转弯;翼然,像鸟张开翅膀一样;临,居高面下;……者,……也,判断句式;(2)风霜高洁,即“风高霜洁”,天高气爽,霜色洁白;出,裸露;四时,四季;……者,……也,判断句式。
16.比较阅读是学习古诗文的好方法,请将下面的表格补充完整。(5分)
【答案】①愁
②示例一:描写了醉翁亭周边宜人的环境,优美的景色,表达了作者寄情山水的乐趣。
示例二:叙写了醉翁亭周边环境,得名由来,山间朝暮、四季之美景,表达了醉翁之意不在酒,在乎山水之间的乐趣。
【解析】考查诗人情感理解和内容概括。本题形式上是填空题,要根据已经给出的部分内容判断空缺处所填内容。由《醉翁亭记》的“乐”可知,本行要填的是作者在诗中表现的情感,主要根据诗中所描绘的景物判断,《黄鹤楼》诗中抒发感情、点明主旨的句子是“日暮乡关何处是?烟波江上使人愁”。诗意是:暮色渐渐漫起,哪里是我的家乡?望着烟雾迷蒙的江面,不由得使人愁绪顿生。可知本诗情感关键词是“愁”。由已经给出的《黄鹤楼》内容概括(内容+主题),可对《醉翁亭记》进行概括:描写了醉翁亭周边宜人的环境,优美的景色(内容),表达了作者寄情山水的乐趣(主题)。
三、写作(55分)
17.阅读下面文字,按要求作文。(55分)
成长是一件平凡而又令人悸动的事,我们从不谙世事的孩童长成热血青春的少年,这期间自然少不了内心的思考……
不同的生活经历造就了每个人独特的心路历程。
以上文字给了你什么联想或感悟?请以“成长”为话题,写一篇文章。
要求:①题目自拟;②有真情实感;③文体不限;④不少于600字(写成诗歌不少于30行);⑤文章中不要出现真实的地名、校名和人名。
【立意指津】作文话题“成长”。成长是一个很宽泛的话题。人的一生,就是成长的一生。人在不同的成长阶段,会有不同的故事,不同的生活感悟,不同的思想见地。围绕“成长”,可以拟不同方向的题目。如成长中的特殊难忘的经历,成长中的感悟收获,成长中的各种酸甜苦辣、兴趣爱好等,都是成长的取材范围。写作时,文章的切口要小。不宜夸夸其谈,空说大道理;要写具体的有切实体会的或熟悉的事情,但又不是没有价值意义的事情。支付方式
支付宝
非支付宝网络支付
货到付现金
邮局付款
银行转账
分期付款
所占比例
37.2%
20.8%
33.4%
1.2%
6.2%
1.2%
选文
黄鹤楼
醉翁亭记(节选)
关键词选取
①______
乐
内容概括
描写了诗人登黄鹤楼的所见所想,抒发了吊古伤今之情,表达了思乡的愁绪。
②_______________。
相关试卷
这是一份2020-2021学年北京海淀区初三上学期语文期中试卷及答案,共21页。试卷主要包含了基础·运用,古诗文阅读,现代文阅读等内容,欢迎下载使用。
这是一份安徽省涡阳县2020-2021学年八年级语文上学期期中检测试卷,共8页。试卷主要包含了语文基础知识积累与运用,阅读[来源,写作等内容,欢迎下载使用。
这是一份2020-2021学年安徽省九年级上学期语文期中测试卷B卷(含答案与解析),共10页。试卷主要包含了语文积累与运用,阅读,写作等内容,欢迎下载使用。
