


初中物理北京课改版八年级全册第三章 运动和力综合与测试随堂练习题
展开
这是一份初中物理北京课改版八年级全册第三章 运动和力综合与测试随堂练习题,共7页。试卷主要包含了单选题,填空题等内容,欢迎下载使用。
一、单选题
1.如图所示是打台球的情况,下列分析正确的是( )
A.用球杆击球时,台球的运动状态改变了,是因为受到球杆施加的力
B.台球被击出后能继续向前运动,是因为受到了向前的力
C.水平桌面上运动的台球没有受到摩擦力
D.台球对桌面的压力与台球的支持力是一对平衡力
2.正在草地上滚动的足球,若足球所受外力全部消失,则足球( )
A.慢慢停下来B.越来越快
C.做匀速直线运动D.无法判断
3.下列有关力的说法正确的是( )
A.物体必须要相互接触才能产生力的作用
B.一个物体不可能是受力物体的同时又是施力物体
C.力是物体对物体的作用,力不能离开物体单独存在
D.人推车没推动是因为人对车的推力小于车受到的摩擦力
4.如图所示茶杯静止在水平桌面上,下列哪对力属于平衡力( )
A.茶杯的重力与桌面对茶杯的弹力
B.桌子的重力与桌面对茶杯的弹力
C.茶杯受到的重力与茶杯对桌面的压力
D.茶杯对桌面的压力与桌面对茶杯的弹力
5.以下是我们生活中可以见到的几种现象。这些现象中,物体因为受力而改变运动状态的是( )
①用力揉面团,面团形状发生变化
②撞击在篮板上的篮球被弹回
③用力握皮球,皮球变瘪了
④一阵风把地面上的尘土吹得漫天飞舞
A.①②B.①③C.③①D.②④
6.关于足球运动员踢球时,下列说法正确的是( )
A.运动员用力踢球和用头顶球,仅仅使球的运动方向发生了改变,而球的速度大小不变
B.运动员用力踢球和用头顶球,使球的运动状态发生了改变
C.运动员用头顶球时,头感觉很痛,说明球给头的力比头给球的力大
D.运动员用脚踢足球时,脚并没有感觉疼痛,说明球没有给脚力的作用
7.下列实物重力接近15N的是( )
A.一头大象B.一头牛C.一个鸡蛋D.一只鸡
8.同学们对运动场上出现的现象进行了讨论。下列说法正确的是( )
A.百米运动员冲过终点时,由于受到惯性力的作用不会立即停下来
B.跳远运动员助跑起跳,是为了增大惯性
C.踢出去的足球在地上越滚越慢,说明物体的运动需要力来维持
D.抛出去的篮球会在空中继续运动,是因为篮球具有惯性
9.下列关于力学的解释中正确的是( )
A.放在课桌上的课本静止,是因为课本受到的重力与课本对桌面的压力平衡了
B.苹果在空中下落得越来越快,是因为力是使物体运动的原因。
C.沿水平方向运动的滑板车,当我们不再蹬地,最后会停下来,是因为它具有惯性。
D.人跑步时要利用鞋底与地面间的摩擦。
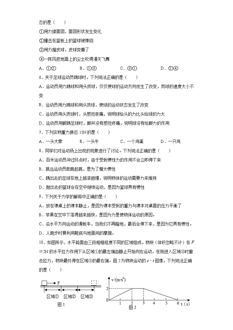
10.如图所示,水平路面由三段粗糙程度不同的区域组成。物块(体积忽略不计)在F=2N的水平拉力作用下从区域①的最左端由静止开始向右运动,在刚进入区域③时撤去拉力,物块最终停在区域③的最右端。图2为物块运动的v﹣t图像,下列说法正确的是( )
A.区域①路面的粗糙程度比区域②路面的粗糙程度大
B.物块在区域①路面上所受的摩擦力大于2N
C.物块在区域②所受的摩擦力等于2N,方向水平向左
D.该物在区域③受到的支持力小于重力
11.如图所示,为了探究阻力对物体运动的影响,第一次实验时让小车从棉布表面滑过,第二次实验时去掉棉布,让小车直接从木板表面滑过,观察小车滑行的距离。下列说法正确的是( )
A.每次实验时,小车应该从斜面上的同一位置用力推下
B.两次实验中运动的小车都会停下来,说明物体的运动需要力来维持
C.根据该实验现象可以直接得出牛顿第一定律
D.小车在水平木板上减速滑动时,小车对木板的摩擦力与木板对小车的摩擦力大小相等
12.如图所示,A是用绳拴在车厢底部上的氢气球(ρ氢气<ρ空气),B是用绳挂在车厢顶的金属球,开始时它们和车厢一起向右做匀速直线运动,若汽车突然改变自己的运动状态,某同学根据车厢中两球的情况判断出汽车是在做匀减速运动,则能够正确表示汽车做匀减速运动的情况是( )
A.B.C.D.
二、填空题
13.如图,三个相同的物体叠放在一起,当B受到5N的水平拉力时,三个物体一起向右匀速运动,则A与B之间的摩擦力是______ N。
14.一包A4纸的外包装上标着70g/m²,意思是每张打印纸每平方米的质量是70g,若已知每张纸的厚度为10-2cm,打印纸的密度_________g/cm3。这包纸平放在水平桌面上时滑动摩擦力为_________N
15.一根轻质弹簧原长为10cm,两只手分别用8N的力将弹簧的两端向左、右两边拉,则弹簧长度变为14cm,若将弹簧一端悬挂,使弹簧竖直,用4N的力将另一端竖直向下拉,则弹簧长度是_______cm;如果将此弹簧剪去一半,将剩余部分拉长到10cm,需要用的力是_______N。(弹簧始终在弹性范围内)
16.如图所示,放置在水平桌面的杯子处于静止,此时桌面由于发生微小形变对杯子产生的力叫 ______力,该力的施力物体是 ______;桌面对杯子的支持力与杯子对桌面的压力是一对 ______(选填“平衡力”或“相互作用力”)。
17.竹筏漂流是许多地区的旅游项目之一。现有一竹筏,质量为64kg,竹筏漂浮于水中时受到的浮力是______N,人踏上竹筏时,竹筏受到的浮力______(选填“变大”“变小”或“不变”,下同),竹筏底部受到水的压强______。(g取10N/kg)
18.如图所示,一只重力可忽略不计的弹簧测力计水平放置,通过两只滑轮在两端悬挂质量为500g的物体各一个,则测力计的示数为___________N,测力计受到的拉力的合力是___________N。
19.如图所示,小华把一根筷子插在玻璃杯中间,装满糙米压紧并加少许水后,居然可以用筷子把装糙米的玻璃杯提起来,这是因为:用糙米,通过_______增大摩擦;糙米吸水后发涨,通过_______增大摩擦。若吸水糙米重2N,玻璃杯重1N,当筷子提着糙米、杯子在空中静止时,糙米对筷子的摩擦力为_______N,方向_______。
20.图中手的拉力为______。如果该弹簧测力计弹簧的原长为,在图中的拉力作用下此弹簧的长度为,那么在受到的拉力是时,弹簧剂力计的弹簧长度为______。
21.如图所示,该弹簧测力计的分度值为______N,读数为______N。某一弹簧测力计在使用前,指针指在0.3N的刻度上,某同学没有校零,就用该弹簧测力计测一个1.4N的力,测得的结果为______N。
22.如图所示,小明将盛有水的小碗紧紧地固定在小车上,模拟研究乘客乘座公交车时发生前倾后抑的现象,其中___________图相当于公交车突然启动时产生的现象,该实验中使用的___________相当于公交车中的乘客。乙图所示实验中小车所受阻力___________ (选填“>”、“=”或“
相关试卷
这是一份初中物理北京课改版八年级全册第三章 运动和力综合与测试一课一练,共10页。试卷主要包含了单选题,填空题,实验题,计算题等内容,欢迎下载使用。
这是一份北京课改版八年级全册第三章 运动和力综合与测试课后测评,共10页。试卷主要包含了单选题,填空题,实验题,计算题等内容,欢迎下载使用。
这是一份初中第三章 运动和力综合与测试课后测评,共10页。试卷主要包含了单选题,填空题,实验题,计算题等内容,欢迎下载使用。