


湖南省洪江市2021-2022学年七年级上学期期中考试生物试题(word版 含答案)
展开初一生物期中测试题
一、选择题。(每小题 2分,共40分)
1、自今年3 月份开始,一场突如其来的流感疫情开始在墨西哥发生,并迅速蔓延到全球许多国家,经专家研究确定,引起该疫情的是甲型 H1N1 流感病毒。下列各项特征中能表明甲型 H1N1 流感病毒属于生物的是:
A.由有机物组成 B.具有细胞结构 C.能在动物体内繁殖 D.能使人体患病
2、“我为花草呵护,花草向我微笑”,体现了人与自然的和谐相处。“花草”在生态系统中扮演的角色是:
A.消费者 B.生产者 C.分解者 D.非生物部分
3、生物既能适应环境,又能影响环境。下列各项能说明生物影响环境的是:
A.鸟类的迁徙,鱼类的洄游 B.大树底下好乘凉
C.夏天大雨过后,蚯蚓常常会爬到地面 D.仙人掌的叶退化成刺
4、下列关于生物圈的说法,正确的是:
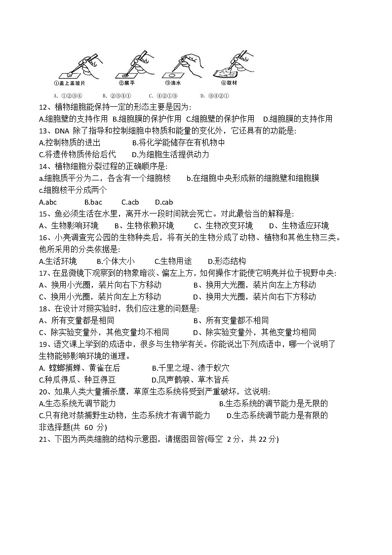
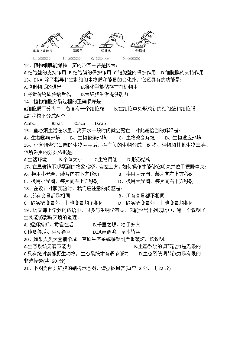
A.生物圈是指生物赖以生存的环境 B.生物圈是地球上最大的生态系统
C.生物圈包括全部的大气圈、岩石圈和水圈 D.生物圈是指地球上所有的生物
5、右图若为生态系统,则图中没有画出的生物成分是:
A.生产者 B.消费者 C.分解者 D.生产者和消费者
6、细胞数目增多主要因为:
A、细胞生长 B、细胞分化
C、细胞吸收养料 D、细胞分裂
7、岳麓山是长沙市著名的风景旅游区。下列说法构成生态系统的是:
A,岳麓山风景旅游区 B.岳麓山上所有的鸟
C.岳麓山的所有动物 D.岳麓山的所有生物
8、某同学在显微镜下看到的物像为字母“b”,则他在玻片标本上写的字应是:
A.P B.d C.q D.b
9、显微镜下观察洋葱表皮细胞时,如果要使视野中观察到的细胞最大,应该选用的物镜和目镜组合是:
A.10x和40x B.10x和 10x C.5x和 10x D.5x和40x
10、在显微镜下观察洋葱表皮细胞和人口腔上皮细胞时,均能找到的细胞结构有:
a细胞壁 b细胞核 c细胞质 d液泡
A.ab B.bc C.cd D.bd
11、下列制作临时装片的几个步骤中,它们的先后顺序应是:
12、植物细胞能保持一定的形态主要是因为:
A.细胞壁的支持作用 B.细胞膜的保护作用 C.细胞壁的保护作用 D.细胞膜的支持作用
13、DNA 除了指导和控制细胞中物质和能量的变化外,它还具有的功能是:
A.控制物质的进出 B.将化学能储存在有机物中
C.将遗传物质传给后代 D.为细胞生活提供动力
14、植物细胞分裂过程的正确顺序是:
a.细胞质平分为二,各含有一个细胞核 b.在细胞中央形成新的细胞壁和细胞膜
c.细胞核平分成两个
A.abc B.bac C.acb D.cab
15、鱼必须生活在水里,离开水一段时间就会死亡。对此最恰当的解释是:
A、生物影响环境 B、生物依赖环境 C、生物改变环境 D、生物适应环境
16、小亮调查完公园的生物种类后,将有关的生物分成了动物、植物和其他生物三类。他所采用的分类依据是:
A.生活环境 B.个体大小 C.生物用途 D.形态结构
17、在显微镜下观察到的物象暗淡、偏左上方,如何操作才能使它明亮并位于视野中央:
A、换用小光圈,装片向右下方移动 B、换用大光圈,装片向左上方移动
C、换用小光圈,装片向左上方移动 D、换用大光圈,装片向右下方移动
18、在设计对照实验时,我们应注意的问题是:
A、所有变量都是相同 B、所有变量都不相同
C、除实验变量外,其他变量均不相同 D、除实验变量外,其他变量均相同
19、语文课上学到的成语中,很多与生物学有关。你能说出下列成语中,哪一个说明了生物能够影响环境的道理。
A. 螳螂捕蝉、黄雀在后 B.千里之堤、溃于蚁穴
C.种瓜得瓜、种豆得豆 D.风声鹤唳、草木皆兵
20、如果人类大量捕杀鹰,草原生态系统将受到严重破坏,这说明:
A.生态系统无调节能力 B.生态系统的调节能力是无限的
C.只有绝对禁捕野生动物,生态系统才有调节能力 D.生态系统调节能力是有限的
非选择题(共 60 分)
21、下图为两类细胞的结构示意图,请据图回答(每空 2分,共22分)
(1)、图中属于植物细胞的是____图,属于动物细胞的是____图。
(2)、1.写出图中所示细胞各部分结构的名称:
A. B. C. D. E. F.
(3).切开番茄时,流出的红色汁液来自 (填字母)。
(4)储存遗传物质的结构是 (填字母)。控制物质进出的结构是
(填字母)。
22、(每空2分,共10 分)右下是某生态系统中的食物网简图。请据图回答有关问题:
(1)该食物网由____条食物链组成。
(2)写出其中一条食物链
(3)正常情况下,图中数量最少的生物是 ,这是因为食物链中能量流动是 逐级递减的。
(4)生态系统中的各种成分并不是一成不变的,其结构"
和功能能够保持相对的稳定状态,是因为它本身具有一定的 能力。
(5) 若该生态系统受到 DDT 污染,则在图中生物体内 DDT 含量最高的生物是 。
23、(每空2分,共8分)右图为显微镜结构示意图,请据图回答:
(1)制作人口腔上皮细胞临时装片时,在载玻片的中央滴的是 ,染色所用的液体是 。
(2)用显微镜观察制作好的临时装片,在镜下已经找到观
察物,如果要使物像更清晰些,应调节显微镜的[ ] 。
24、(每空2分,共8分)一些同学沉溺于电脑网络游戏,长时间的电脑辐射对他们的身体有没有伤害呢?有人做了这样一组实验:将健康的成年雄性大鼠随机分成两组,每组8只。甲组置于未开机的电脑前,乙组置于开机电脑前:其他饲养条件相同。六十天后获得实验数据如图 3
(1) 本实验探究的问题是:电脑辐射对 的身体有没有伤害?
(2)实验设置的变量是( )
A.电脑游戏种类 B.电脑是否开机 C.大鼠的身体状况
(3)每个实验组都用了8只而不是1只大鼠,目的是 。
(4)从图3的可以看出,电脑辐射影响了 组大鼠的体重的正常增长和精子的正常发育。
25、(每空 2分,共 12分)在翻动花园、庭院中的花盆或石块,常常会看到一些身体略扁、长椭圆形、灰褐色或黑色的小动物在爬行,这就是鼠妇,又叫潮虫,当你搬开花盆或石块,鼠妇很快就爬走了,为什么?是因为环境变亮了吗?小明对此进行了探究,请你将她的探究
过程填写完整。
(1)、提出问题:鼠妇适应于生活在阴暗的环境中吗?
(2)、作出假设: 。
作出假设的依据是 。
(3)制定计划,在铁盘内放上一层湿土,以横轴中线为界,一侧盖上纸板,形成 的环境,另一侧盖上玻璃板,形成 的环境,在铁盘两侧各放入 5只鼠妇,10分钟后,统计明亮处和阴暗处鼠妇的数目。按此步骤重复实验 3次。
(4)实施计划:按上述实验步骤进行实验,记录的实验数据如下(单位:只)
(6) 分析数据,得出结论:为使实验结论更加准确,应对上述数据所做的处理是:
从而得出的实验结论是
七生物期中答案
一、选择题
1、 C 2、B 3、B 4、B 5、C 6、D 7、A 8、C 9、A 10、B
11、D 12、A 13、C 14、D 15、B 16、D 17、B 18、D 19、B 20、D
二、非选择题
21.(1)甲 乙
(2)A.细胞壁 B.细胞膜 C.细胞核 D细胞质 E.叶绿体 F液泡
(3)F
(4) C B
22.(1) 4 (2)草→兔→鹰 (3)鹰 ////// (4)自动调节 (5)鹰
23.(1)生理盐水 稀碘液 (2)⑥ 细准焦螺旋
24.(1)成年性大鼠 (2)B (3)避免偶然性 (4)乙
25.(2)假设:鼠妇适于生活在阴晴的环境中 依据:花盆石块下等阴暗处看到了鼠妇,而明亮处却没有看到,搬开花盆与石块鼠妇很快就爬走了。
(3) 阴暗 明亮
(5)处理是:求出鼠妇在阴暗和明亮环境中三次实验数据的平均值
结论是:鼠妇适于生活在阴暗环境中。
湖南省怀化市洪江市2022-2023学年七年级下学期6月期末生物试题: 这是一份湖南省怀化市洪江市2022-2023学年七年级下学期6月期末生物试题,共8页。
湖南省怀化市洪江市2021-2022学年七年级上学期期末生物试题(word版 含答案): 这是一份湖南省怀化市洪江市2021-2022学年七年级上学期期末生物试题(word版 含答案),共11页。试卷主要包含了本试卷三道大题,“绿水青山就是金山银山等内容,欢迎下载使用。
湖南省娄底市2021-2022学年七年级上学期期中生物试题(word版 含答案): 这是一份湖南省娄底市2021-2022学年七年级上学期期中生物试题(word版 含答案),共12页。试卷主要包含了单选题,综合题,实验探究题等内容,欢迎下载使用。