


湖南省怀化市通道侗族自治县2021-2022学年八年级上学期期中考试物理【试卷+答案】
展开
这是一份湖南省怀化市通道侗族自治县2021-2022学年八年级上学期期中考试物理【试卷+答案】,共8页。试卷主要包含了本试卷6页,共四道大题,一商场运行中的自动扶梯等内容,欢迎下载使用。
1.本试卷6页,共四道大题。满分120分,时量100分钟。
2.若使用答题卡,请在答题卡上作答,否则就在本试卷上作答,预祝你取得优异成绩!
一、选择题(本题共15小题,共48分。第1~12小题,每小题3分,在每小题给出的四个选项中只有一项符合题目要求;第13~15小题,在每小题给出的四个选项中有多项符合题目要求,每小题全部选对得4分,选对但不全得2分,有选错的得0分。)
1.某同学用分度值是1mm的刻度尺测一个物体的长度,先后用正确的方法测量四次,测得的数值分别是:13.46cm、13.44cm、13.45cm,13.53cm、测得的结果应表示为
A.13.47 cmB.13.46 cmC.13.45 cmD.13.44 cm
2.石头纸,也叫石科纸。这种纸防水、坚固、不易燃烧,最重要的是不用砍树造纸,非常环保。如何测出一张石头纸的厚度,下列方法中最佳的是
A.用刻度尺仔细地测量一张石头纸的厚度
B.用刻度尺分别测出100张石头纸的厚度,求平均值
C.用刻度尺多次测量石头纸的厚度,求平均值
D.用刻度尺测出100张石头纸叠加起来的总厚度,再除以100
3.一商场运行中的自动扶梯。某一顾客站在上行的自动扶梯上,当我们说该顾客“静止”时,所选的参照物是
A.顾客本身B.扶梯C.大楼地面D.随相邻扶梯下行的乘客
4.如图是某物体运动的s-t图象,则图中与之相对应的v-t图象是
A.B.C.D.
5.做直线运动的物体,在开始5秒钟内通过5米的路程,接着静止5秒,再在5秒钟内通过10米的路程,物体在这15秒内的平均速度是
A.1米/秒B.15米/秒C.2米/秒D.1.5米/秒
6.如图所示,在探究“声音是由物体振动产生的”实验中,将正在发声的音叉紧靠悬线下的轻质小球,发现小球被多次弹开。这样做是为了
A.把音叉的微小振动放大,便于观察
B.使音叉的振动尽快停下来
C.把声音的振动时间延迟
D.使声波被多次反射形成回声
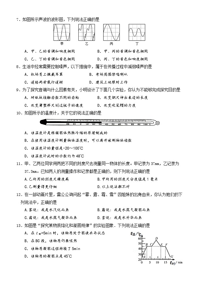
7.如图所示声波的波形图,下列说法正确的是
A.甲、乙的音调和响度相同B.甲、丙的音调和音色相同
C.乙、丁的音调和音色相同D.丙、丁的音色和响度相同
8.生活中经常需要控制噪声,以下措施中,属于在传播过程中减弱噪声的是
A.机场员工佩戴耳罩B.考场周围禁鸣喇叭
C.道路两旁载行道树D.建筑工地限时工作
9.为了探究音调与什么因素有关,小明设计了下面几个实验,你认为不能够完成探究目的是
A.硬纸板接触齿数不同的齿轮B.改变钢尺伸出桌边的长度
C.改变薄塑料尺划过梳子的速度D.改变吹笔帽的力度
10.如图所示的温度计,关于它的说法正确的是
A.该温度计是根据固体热胀冷缩的原理制成的
B.在使用该温度计测量物体温度时,可以离开被测物体读数
C.该温度计的量程是-20~100℃
D.该温度计此时的示数约为48℃
11.甲、乙两位同学用两把不同的刻度尺去测量同一物体的长度。甲记录为37mm,乙记录为37.3mm。已知两人的测量操作和记录都是正确的,则下列说法正确的是
A.乙所用的刻度尺精度高 B.甲所用的刻度尺分度值是1毫米
C.乙测量得更仔细 D.以上说法都不对
12.在一部动画片里,雷公公询问起“雾、露、霜、雪”四姐妹的出身由来,你认为她们的下列说法中,正确的是
A.雾说:我是水汽化而来 B.露说:我是水蒸气凝固而来
C.霜说:我是水蒸气凝华而来D.雪说:我是水升华而来
13.如图是“探究某物质熔化和凝固规律”的实验图象.下列说法正确的是
A.在t时=5min时,该物质处于固液共存状态
B.在BC段,该物质仍要吸热
C.该物质凝固过程持续了5min
D.该物质的凝固点是45℃
14.下列四种物态变化需要吸热的是
A.地上的积水慢慢消失;B.冬天,窗户上的冰花;
C.深秋,树上的白霜;D.初春,冰雪消融。
15. 甲、乙两同学从同一地点同时向相同方向做直线运动,他们通过的路程随时间变化的图象如图所示,由图象可知
A. 在0~10s内,乙同学的速度为10m/s
B. 在0~15s内,两同学的平均速度相等
C. 两同学在0~15s内都做匀速直线运动
D. 在0~15s内,乙同学追上甲同学并在100m处相遇
二、填空题:(每空1分,共计28分)
16.为响应“低碳生活”的号召,小明每天骑自行车上学。他看到路边的小树向后“飞过”,是以 为参照物的。如果他在平直的公路上骑过3km用了10min,则他骑车的速度为 km/h。
17.“小小竹排江中游,巍巍青山两岸走”中,关于“竹排游”是以______为参照物,“青山走”又是以______为参照物是。
18.小明用停表测量自己从长廊的A端走到B端所用的时间,停表的读数如图所示,他所用的时间是 分 秒。
如图所示,用刻度尺甲、乙分别测量同一物体的长度,甲尺测得的结果是 cm,乙尺测得的结果是 cm。两次测量结果不同的原因是 。为了减小测量长度过程中的误差,可以采用的办法有 (写一条即可)。
20.“频闪照相”常用来研究物体的运动,如图是某小球运动时每隔0.1s的频闪照片,A、B、C是小球运动过程中连续的三个位置,由图可知小球从A位置运动到C位置通过的路程是 cm,此过程中小球运动的平均速度是 cm/s。
21.小明在体育毕业考试中,50m跑的成绩是8.0s,他跑步的平均速度是 km/h;在4×100m接力赛中,为保证交接棒顺利进行,交接棒时两运动员要尽可能做到 。
22.课堂上老师讲课的声音是由声带的 产生的,它是通过 传入我们耳中的。
23.如图所示,相同的瓶子里装入了不同的水量,用棒敲击瓶子时,可发出不同音调。那么发声体是 ,发出的声音音调从左至右是 。(选填“升高”、“降低”或“不变”)用嘴对准瓶口吹,那么发声体是 ,发出的声音音调从左至右是 。(选填“升高”、“降低”或“不变”)
24.“大妈广场舞,吵得我好辛苦”,说明健身的同时,也产生了噪声,为了共建和谐社会,社区委员会与大妈沟通,跳舞时:(1)调小音量,属于在 处减弱噪声;(2)社区居民关闭门窗,属于在 中减弱噪声。
25.如图甲是一支常见体温计的示意图,它是利用液体 的性质制成的,分度值为____℃,由此可知体温计的测量结果比实验用温度计更精确。某一天清晨,量出小明同学的体温如图所示,则他的体温为 ℃。在新型冠状病毒感染疫情防控过程中,他________(选填“需要”或“不需要”)居家隔离,同时观测其体温变化以及症状变化。
26. “闻其声,如见其人”,主要是依据声音的_____不同判断的。不改变钢尺伸出桌面的长度,用较大力拨动钢尺,能够听出声音的_____发生了变化。
三、实验探究题:(共计26分)
27. (3分)如图所示温度计的分度值是______℃,此时示数为________℃,A读数方法会使得测量结果_______(选填“偏大”或“准确”或“偏小”)。
28.(5分)下图表示的是某种物质在1个标准大气压下加热的过程中,温度随时间变化的图象,根据图象完成下面的填写下面空格。
(1)这种物质属于________。(选填“晶体”或“非晶体”)
(2)在BC段,该物质处于_________状态。
(3)在BC段,该物质的温度不变,它______不断吸热。(选填“要”或“不要”)
(4)该物质的熔点为________℃,沸点是______℃。
29.(3分)夏天,小明到小丽家去玩,小丽从冰箱里拿出一瓶罐装饮料请小明喝。不一会,小明发现饮料壁上有一些小水珠。
(1)饮料壁上出现小水珠的现象属于哪种物态变化:_____________;
(2)请简单解释这个现象形成的原因:_________________________________________;
(3)下面事例与(1)中属同种现象的是_____________。(填字母代号)
A.加在饮料中的冰块化成水 B.落到地上的雪化成水
C.寒冷的冬天,冰冻的衣服会变干 D.夏天的清晨,河面上会出现雾气
30. (2分)下表列出了几种物质中的声速。根据表中给出的数据,请你写出两条你能获取的信息。
(1)_______________________________。
(2)______________________________。
31. (7分)在“测平均速度”的实验中:
(1)实验原理是______________;
(2)实验中需要的测量工具有____________、_____________;
(3)实验时应使斜面的坡度小些,这样做的目的是_____________。
(4)某次实验的过程中,如图所示,电子表测得前半段路程用时3秒,全程用时5秒,则该次实验中小车通过全程的平均速度是_______m/s,小车通过斜面下半段路程的平均速度是___________m/s。
(5)小车从斜面顶端到底端时,做_________(选填“匀速”、“减速”或“加速”)直线运动。
32. (6分)用竖直悬挂的泡沫塑料球接触发声的音叉时,泡沫塑料球被弹起,这个现象说明______________________;敲击右边的音叉,左边完全相同的音叉把泡沫塑料球弹起,这个现象说明________________________。在月球上,做图乙实验,观察到泡沫小球将________弹起(选填“能”或“不能”),这说明____________________;本实验将看不见的音叉振动转换为小球的振动,这种实验方法称为_______法,泡沫塑料球的作用是_________________。
四、计算题(共18分)
33.(6分)小军乘坐一辆汽车行驶在限速为60km/h的一段公路上。他利用手表测得汽车每隔4s就驶过路边一根相距50m的路灯杆。问:小军乘坐的这辆汽车是否超速?
34.(6分)一汽车在平直的公路上以15m/s的速度匀速行驶,在汽车的前方有一座峭壁,司机鸣笛后8s听到由峭壁反射回来的回声,求司机听到回声时汽车与峭壁之间的距离。(设当时声音的传播速度为340m/s)
35.(6分)一列火车长300米,完全通过一个长1.5千米的隧道,用了1.5分钟,若以同样速度通过相距720千米的甲乙两地,需要多长时间?
2021年下期八年级物理中考参考答案
一、选择题(每小题3分,共48分)
1-6:CDBBAA 7-12:ACDCAC 13:ABD 14:AD 15:BD
二、填空题(每空1分,共28分)
16、自行车 18
17、河岸(树木等) 竹排
18、4 41.9
19、2.6(2.7) 2.69——2.71 刻度尺分度不一样 采用更精密的仪器(采用多次测量的平均值)
20、3.50 17.5
21、23.5 快慢一样
22、振动 空气
23、瓶子 降低 空气柱 升高
24、声源处 传播过程中
25、热胀冷缩 0.1 38.1 需要
26、音色 响度
三、实验探究题(每空1分,共26分)
27、1 36.0 偏大
28、(1)晶体 (2)固液共存 (3)要 (4)0 100
29、(1)液化 (2)空气中的水蒸气液化成的小水珠 (3)D
30、(1)声音在不同介质中传播速度不同
(2)声音传播速度受温度的影响
31、(1)v=s/t (2)刻度尺 秒表(停表) (3)便于计时
(4)0.18 0.225 (5)加速
32、声音是由物体振动产生的 空气能传播声音 不能
空气传播需要介质(真空不能传播声音) 转换 放大音叉的振动
四、计算题(共18分)
33、(6分)75km/h>60km/h,已经超速
34、(6分)2490m
35、(6分)10h
相关试卷
这是一份2020-2021学年湖南省怀化市通道侗族自治县八年级上学期期中物理试题及答案,共7页。
这是一份2020-2021学年湖南省怀化市通道侗族自治县八年级上学期期中物理试题及答案,共7页。
这是一份湖南省怀化市通道县2021-2022学年八年级下学期期中考试物理试题(含答案),共8页。试卷主要包含了选择题,填空题,作图和实验探究题,计算题等内容,欢迎下载使用。