


2021年12月山东省普通高中学业水平合格性考试生物仿真模拟试卷B(解析版)
展开
这是一份2021年12月山东省普通高中学业水平合格性考试生物仿真模拟试卷B(解析版),共21页。试卷主要包含了选择题,非选择题等内容,欢迎下载使用。
生物仿真模拟试卷B
(考试时间:90分钟 满分100分)
一、选择题:本题共25小题,每小题2分,共50分。每个小题只有一个选项符合题目要求。
1.一般情况下,生物体内的主要能源物质、直接能源物质、生命活动的主要承担者依次是( )
A.糖类、蛋白质、脂肪B.ATP、糖类、脂肪
C.糖类、ATP、脂肪D.糖类、ATP、蛋白质
1.【答案】D
【分析】
能源物质:①重要能源:葡萄糖;②主要能源:糖类;③直接能源:ATP;④根本能源:阳光;⑤储能物质:脂肪、淀粉、糖原。
【详解】
生物体的主要能源物质是糖类;直接供能物质是ATP;蛋白质是生命活动的主要承担者。D正确,ABC错误。
故选D。
2.细胞内组成RNA的五碳糖是
A.核糖 B.蔗糖 C.脱氧核糖 D.半乳糖
2.【答案】A
【解析】RNA的组成成分包括一分子含氮碱基、一分子核糖和一分子磷酸,因此细胞内组成RNA的五碳糖是核糖,故选A。
3.下列说法正确的是( )
A.受体、抗体、限制酶都是具有特异性的物质
B.RNA水解的部分产物可以作为直接能源物质
C.基因的表达需要酶和ATP,酶和ATP也是基因表达的产物
D.酶和激素都是细胞中的微量高效物质,作用后都立即被分解
3.【答案】A
【解析】
特定的受体只能识别特定的信号分子并与之结合,抗体只能与相应的抗原进行特异性结合,一种限制酶能够识别双链DNA分子的某种特定核苷酸序列,并且使每一条链中特定部位的两个核苷酸之间的磷酸二酯键断裂,可见,受体、抗体、限制酶都是具有特异性的物质,A正确;RNA初步水解的产物是核糖核苷酸,彻底水解的产物是核糖、磷酸、含氮的碱基,核糖核苷酸、核糖、磷酸、含氮的碱基都不能作为直接能源物质,B错误;绝大多数酶是蛋白质,少数酶是RNA,基因的表达产物是蛋白质,需要酶和ATP,RNA和ATP不是基因表达的产物,C错误;激素发挥作用后立即被分解,作为生物催化剂的酶,发挥作用后不被分解,D错误。
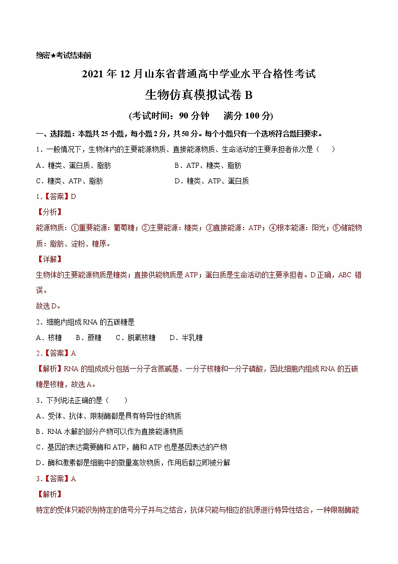
4.如图为物质跨膜运输示意图(甲、乙、丙代表物质,a、b、c、d、e代表运输方式),下列叙述中错误的有几项( )
①功能越复杂的细胞膜,甲和乙的种类和数量越多
②细胞间的信息交流都离不开丙
③制备细胞膜可选用鸡的血作实验材料
④在a~e的五种方式中,代表物质被动运输进入细胞的是b、c、d
⑤图中a可表示葡萄糖进入人体红细胞的过程
⑥图中b可表示氧气进入细胞的过程
⑦图中e可表示小肠上皮细胞吸收Na+的过程
A.2项B.3项C.4项D.5项
4.【答案】D
【分析】
由图可知,a表示主动运输,b表示自由扩散,c表示协助扩散,d表示协助扩散,e表示主动运输。
【详解】
①甲为蛋白质,乙为磷脂双分子层,功能越复杂的细胞膜,蛋白质的种类和数量就越多,①错误;
②丙为糖蛋白,细胞间的信息交流的方式之一是:相邻两个细胞间形成通道,携带信息的物质由通道进入另一细胞从而实现信息交流,此过程没有丙参与,②错误;
③鸡的红细胞含有细胞核和众多的细胞器,不适宜作为制备细胞膜的材料,③错误;
④丙所示的糖蛋白位于细胞膜的外表面,被动运输包括自由扩散与协助扩散,a~e所示的五种方式依次是主动运输、自由扩散、协助扩散、协助扩散、主动运输,其中代表物质被动运输进入细胞的是b、c、d,④正确;
⑤葡萄糖进入人体红细胞的过程为协助扩散,而图中a表示主动运输,⑤错误;
⑥氧气进入细胞的方式为自由扩散,所以图中b可表示氧气进入细胞的过程,⑥正确;
⑦图中e表示物质以主动运输的方式出细胞,不能表示小肠上皮细胞吸收Na+的过程,⑦错误。
综上分析,D正确,A、B、C均错误。
故选D。
5.人体内有20多种微量元素,它们的质量总和不到体重的千万分之一,但是对人的健康却起着重要的作用,下列各组元素全部是微量元素的是( )
A.Na 、K、 Cl 、S 、OB.Mn、 Fe 、Zn 、Cu
C.N、 Mg 、M、 P、 ZnD.M 、Ca 、Cu、 Mg、 C
5.【答案】B
【分析】
大量元素和微量元素是根据元素的含量划分的,它们都是生物体必需的元素。
【详解】
微量元素有:Fe、Mn、B、Zn、M、Cu等;大量元素有:C、H、O、N、P、S、K、Ca、Mg等,B正确,ACD错误。
故选B。
【点睛】
微量元素可用口诀记忆:铁猛碰新木桶。
6.下列关于生物学研究方法的叙述,不正确的是( )
A.在设计并制作细胞模型时,科学性、准确性应该是第一位的
B.卡尔文等用小球藻做实验,探明了CO2中的碳在光合作用中转化途径
C.孟德尔用到的“假说—演绎法”与传统的归纳法不同
D.研究细胞内各种细胞器的形态结构时常用差速离心法
6.【答案】D
【分析】
(1)物理模型是以实物或图画形式直观地表达认识对象的特征。
(2)概念模型 通过分析大量的具体形象,分类并揭示其共同本质,将其本质凝结在概念中,把各类对象的关系用概念与概念之间的关系来表述,用文字和符号突出表达对象的主要特征和联系。例如:用光合作用图解描述光合作用的主要反应过程,甲状腺激素的分级调节等。
【详解】
A、在设计并制作细胞模型时,科学性、准确性应该是第一位的,A正确;
B、卡尔文利用小球藻,探明了CO2中的碳在光合作用中先形成三碳化合物,再形成葡萄糖,B正确;
C、孟德尔用到的“假说—演绎法”与传统的归纳法不同,C正确;
D、研究细胞内各种细胞器的形态结构时常用电子显微镜观察法,D错误。
故选D
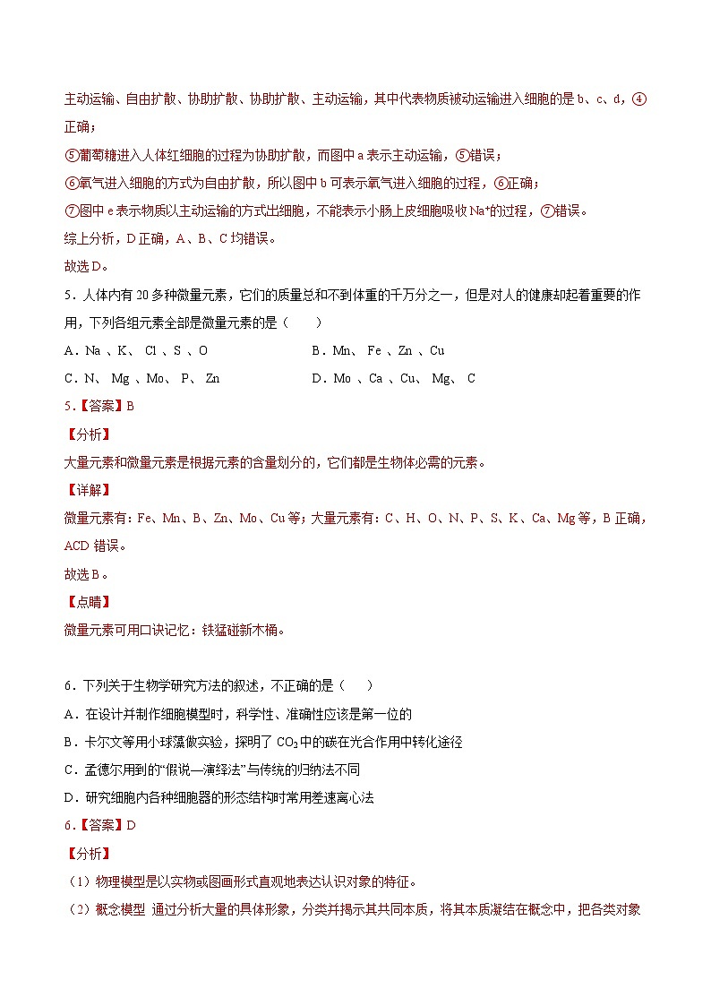
7.洋葱根尖纵切片经碱性染料染色后,观察到某区域的细胞图像如图。下列有关叙述错误的是( )
A.该图像中的细胞应都位于根尖的分生区
B.图中的1,2所指时期分别为后期,中期
C.用光学显微镜就能观察到该细胞图像
D.若持续观察3所指细胞,可看到染色体的着丝粒分裂现象
7.【答案】D
【分析】
洋葱根尖细胞培养:实验课前3-4d培养(温暖、常换水),待根长到5cm。
1、取材:取根尖2-3mm,
2、解离:解离液:质量分数为15%的HCl溶液和95%的酒精溶液按1:1体积比的比例混合.解离时间:3-5min,解离目的:使组织中的细胞互相分离开。
3、漂洗:漂洗液:清水.漂洗时间:10 min. 漂洗目的:洗去组织中的解离液,有利于染色。
4、染色:染色液:0.01g/ml或0.02g/ml的龙胆紫(醋酸洋红)溶液.染色时间:3-5min,染色目的:使染色体(或染色质)着色。
5、制片:镊子尖把根尖弄碎,盖上盖玻片,复加一块载玻片用拇指轻压(使细胞分散开)。
6、观察:先低倍镜:据细胞特点找到分生区(细胞呈正方形,排列紧密,有的细胞正在分裂),后高倍镜:先找中期细胞,后找前、后、末期细胞(绝在多数细胞处于间期,少数处于分裂期.因为间期时长远大于分裂期)。
【详解】
A、该图像中的细胞排列紧密,呈正方形,应位于根尖的分生区部位,A正确;
B、图中的1细胞中姐妹染色单体已经分离并移向细胞两级,处于有丝分裂后期,2细胞中染色体的着丝粒位于赤道板上,处于中期,B正确;
C、观察洋葱根尖有丝分裂图像用光学显微镜就可以,C正确;
D、该实验细胞经解离后已死亡,观察不到染色体的着丝粒分裂过程,D错误。
故选D。
8.下列关于细胞呼吸原理在生活、生产中应用的说法,正确的是
A.晒干的种子因呼吸作用减弱而可以保存更长时间
B.用透气的纱布包扎伤口可避免组织细胞缺氧死亡
C.水果应在低温、无氧的环境中贮存以减少有机物损耗
D.稻田定期排水可避免水稻幼根无氧呼吸产生过多乳酸而腐烂
8.【答案】A
【解析】
【分析】
本题考查细胞呼吸运用,意在考查考生能运用所学知识与观点,通过比较、分析与综合等方法对某些生物学问题进行解释、推理,做出合理的判断或得出正确的结论能力。
【详解】
晒干的种子因自由水含量降低,导致呼吸作用减弱而可以保存更长时间,A正确;由于氧气能抑制破伤风杆菌的无氧呼吸,所以在包扎伤口时,可选用透气纱布,防止伤口处厌氧菌的生存和繁殖,B错误;水果应在一定湿度、零上低温、低氧的环境中贮存,C错误;稻田定期排水,能防止植物的根缺氧进行无氧呼吸,产生酒精而非乳酸,对根系造成毒害作用,D错误。
【点睛】
适宜的湿度能保证水果水分的充分储存,从而保证水果肉质鲜美;低温能降低细胞中酶的活性,使细胞代谢活动降低,有机物的消耗减少;低氧条件下,有氧呼吸较弱,又能抑制无氧呼吸,细胞代谢缓慢,有机物消耗少;所以水果应在一定湿度、零上低温、低氧的环境中贮存。
9.某科学家在研究物质运输时发现有下列四种曲线关系,在研究某种物质的运输时,发现与曲线②和④相符,最可能是下列哪一过程( )
A.葡萄糖从血浆进入人的成熟红细胞
B.Na+通过离子通道进入神经细胞
C.小肠上皮细胞从小肠内吸收氨基酸
D.组织细胞从组织液吸收氧气
9.【答案】C
【分析】
分析题图:①表示的物质运输速率随着物质浓度的增加而增加,说明只受物质浓度的影响,因此可判断为自由扩散;②表明:物质的运输速率,在一定范围内,随着被转运物质浓度的增加而增加,超过该范围,不再随被转运物质浓度的增加而增加,说明受到载体数量的限制,可判断为协助扩散或主动运输;③表示的物质运输速率不随O2浓度的变化而变化,说明不消耗能量,可判断为自由扩散或协助扩散;④所示的物质运输速率在一定范围内,随O2浓度的增加而增加,超过该范围,不再随O2浓度的增加而增加,说明受到能量和载体数量的限制,可判断为主动运输。
【详解】
曲线②表示的物质运输方式为协助扩散或主动运输,曲线④表示的物质运输方式为主动运输。若某种物质的运输与曲线②和④相符,则该物质的运输方式为主动运输。葡萄糖从血浆进入人的成熟红细胞与Na+通过离子通道进入神经细胞的方式均为协助扩散;小肠上皮细胞从小肠内吸收氨基酸的方式是主动运输;组织细胞从组织液吸收氧气的方式为自由扩散。
故选C。
10.心房颤动(房颤)是临床上最常见并且危害严重的心律失常疾病.最新研究表明,其致病机制是核孔复合物的运输障碍.据此分析正确的是( )
A.tRNA在细胞核内合成,运出细胞核发挥作用于核孔复合物无关
B.人体成熟的红细胞中核孔数目很少,因此红细胞代谢较弱
C.核膜由两层磷脂分子组成,房颤的成因与核膜内外的信息交流异常有关
D.细胞核中的DNA不能通过核孔进入到细胞质中
10.【答案】D
【分析】
细胞核是遗传的信息库,是细胞代谢和遗传的控制中心。核孔是RNA、蛋白质等大分子物质进出细胞核的通道,通过核孔实现了核质之间频繁的物质交换和信息交流。
【详解】
A、tRNA在细胞核内合成,通过核孔运到细胞质,故运出细胞核发挥作用与核孔复合物有关,A错误;
B、人体成熟的红细胞没有细胞核,故也没有核孔,B错误;
C、核膜具有2层膜结构,4层磷脂分子,C错误;
D、核孔是一种选择透过性结构,细胞核中的DNA不能通过核孔进入到细胞质中,D正确。
故选D。
11.下列关于细胞结构和功能的叙述,正确的是( )
A.呼吸酶的形成过程需要核糖体、内质网、溶酶体的参与
B.高尔基体与高等植物细胞有丝分裂过程中赤道板的形成有关
C.发菜属于蓝细菌,其核膜是双层膜,膜的主要成分是磷脂
D.在线粒体、叶绿体内存在DNA聚合酶、RNA聚合酶等多种酶
11.【答案】D
【分析】
高尔基体:单膜囊状结构,动物细胞中与分泌物的形成有关,植物中与有丝分裂中细胞壁形成有关。溶酶体中含有大量的水解酶,所以能消化多种衰老的细胞器。
【详解】
A、呼吸酶属于胞内酶,其形成无需内质网和溶酶体的参与,A错误;
B、高尔基体与高等植物细胞有丝分裂过程中细胞板的形成有关,赤道板不是真实存在的结构,B错误;
C、发菜属于蓝细菌,属于原核生物,没有核膜,C错误;
D、在线粒体、叶绿体内可以进行DNA的复制和转录,存在DNA聚合酶、RNA聚合酶等多种酶,D正确。
故选D。
12.假如有一动物种群中仅有Aa和AA两种类型个体,Aa∶AA=1∶1,且该种群中雌雄个体比例为1︰1,个体间可以自由交配,且子代全部成活。则该种群自由交配产生的子代中能稳定遗传的个体所占的比例为
A.1/2B.5/8C.1/4D.3/4
12.【答案】B
【解析】
【详解】
由题意可知A基因频率为3/4,a基因频率为1/4,其后代能稳定遗传的个体应为AA和aa,AA个体比例为3/4×3/4=9/16,aa个体比例为1/4×1/4=1/16,所以则该种群自由交配产生的子代中能稳定遗传的个体所占的比例为9/16+1/16=5/8。
13.豌豆种子的黄色(Y)和绿色(y)、圆粒(R)和皱粒(r)是两对相对独立遗传的性状。以1株黄色圆粒和1株绿色皱粒豌豆杂交得F1,F1自交得到的F2中,黄色圆粒:黄色皱粒:绿色圆粒:绿色皱粒=9:15:3:5,则黄色圆粒亲本产生的配子种类及基因型为( )
A.一种,YRB.—种,yR
C.两种,YR和YrD.两种,YR和yR
13.【答案】C
【分析】
根据题意分析可知:亲本为黄色圆粒豌豆和绿色皱粒豌豆,基因型为Y_R_和yyrr。杂交得到的F1自交,F2的表现型及比例为黄色圆粒:黄色皱粒:绿色皱粒:绿色圆粒=9:15:5:3,所以黄色:绿色=(9+15):(3+5)=3:1,圆粒:皱粒=(9+3):(15+5)=3:5。
【详解】
F2中黄色:绿色=3:1,推测出F1基因型为Yy,亲本基因型黄色为YY、绿色为yy。根据F2中圆粒:皱粒=3:5,推出F1中有Rr和rr两种基因型,则亲本基因型圆粒为Rr、皱粒为rr。所以亲代黄色圆粒的基因型为YYRr,产生YR和Yr两种配子,综上分析,C正确,ABD错误。
故选C。
【点睛】
本题考查基因自由组合规律的相关知识,意在考查学生的识记能力和计算能力,运用所学知识综合分析问题和解决问题的能力。解题的关键是将组合比转化成分离比,根据选项进行排除。
14.在亲代产生子代的过程中发生了DNA的复制。下列有关说法不正确的是
A.个体产生个体的过程中需要进行DNA的复制
B.细胞产生细胞的过程中需要进行DNA的复制
C.通过DNA复制使亲代遗传信息传递给子代
D.DNA准确无误地复制只与DNA的双螺旋结构有关
14.【答案】D
【解析】
个体产生个体的过程中需要进行DNA的复制,进行遗传信息的传递,A项正确;细胞产生细胞的过程中需要进行DNA的复制,B项正确;通过DNA复制使亲代遗传信息传递给子代,C项正确;DNA准确无误地复制与DNA的双螺旋结构和碱基互补配对原则有关,D项错误。
15.在精子形成过程中,减数第二次分裂中期的核DNA分子数与染色体数之比为( )
A.1︰1B.1︰2
C.2︰1D.4︰1
15.【答案】C
【分析】
DNA复制后每条染色体上含有两个DNA,着丝点断裂后,每条染色体上含有一个DNA,所以减数第一次分裂和减数第二次分裂前期、中期时的细胞内每条染色体上均含有两个DNA。
【详解】
减数第二次分裂中期,着丝点还没有分裂,此时每条染色体含有2个DNA分子,因此核DNA分子数与染色体数之比为2∶1,即C正确,ABD错误。
故选C。
16.下列关于植物细胞质壁分离的实验过程的叙述,错误的是( )。
A.细胞壁的伸缩性较大,原生质层的伸缩性较小,是发生质壁分离的原因之一
B.紫色洋葱鳞片叶外表皮不同部位,细胞的质壁分离程度可能不同
C.与白色花瓣相比,采用红色花瓣有利于实验现象的观察
D.用低倍显微镜观察,可看到细胞的中央液泡逐渐变小
16.【答案】A
【分析】
1、植物细胞质壁分离的原因:(1)外因:外界溶液浓度>细胞液浓度;(2)内因:原生质层相当于一层半透膜,细胞壁的伸缩性小于原生质层。
2、表现:液泡由大变小,细胞液颜色由浅变深,原生质层与细胞壁分离。
3、实验成功的关键是实验材料的选择,必须选择有大液泡并有颜色的植物细胞,便于在显微镜下观察。
【详解】
A、细胞壁的伸缩性较小,原生质层的伸缩性较大,是发生质壁分离的原因之一,A错误;
B、紫色洋葱鳞片叶外表皮不同部位,细胞液浓度不一定相同,在同一浓度的蔗糖溶液中,细胞的质壁分离程度可能不同,B正确;
C、与白色花瓣相比,采用红色花瓣,便于在显微镜下观察实验现象,C正确;
D、细胞失水时,用低倍显微镜观察,可看到细胞的中央液泡逐渐变小,D正确。
故选A。
17.细胞分化过程中不会出现( )
A.细胞形态的变化B.细胞结构的变化
C.细胞生理功能的变化D.细胞中染色体的加倍
17.【答案】D
【分析】
关于“细胞分化”,考生可以从以下几方面把握:(1)细胞分化是指在个体发育中,由一个或一种细胞增殖产生的后代,在形态,结构和生理功能上发生稳定性差异的过程。(2)细胞分化的特点:普遍性、稳定性、不可逆性。(3)细胞分化的实质:基因的选择性表达。(4)细胞分化的意义:使多细胞生物体中的细胞趋向专门化,有利于提高各种生理功能的效率。
【详解】
ABC、根据分析可知,细胞分化会使细胞的形态、结构和功能发生稳定性差异,ABC不符合题意;
D、细胞分化的实质是基因的选择性表达,不会使细胞中染色体数目发生改变,D符合题意。
故选D。
18.碱基互补配对发生在下列哪些生理过程或细胞( )
①种子的萌发 ②DNA复制过程 ③RNA逆转录过程 ④翻译合成蛋白质的过程
⑤成熟的哺乳动物红细胞 ⑥神经细胞 ⑦蛋白质的加工和分泌过程
①②③④⑤B.①②③④⑥C.②④⑤⑦D.②③⑤⑥
18.【答案】B
【分析】
DNA复制、遗传信息的转录、遗传信息的翻译、RNA逆转录等生理过程均会发生碱基互补配对。
【详解】
①种子的萌发过程是细胞生长和增殖过程,有DNA分子的复制、转录和翻译过程,在DNA分子的复制、转录和翻译过程中会发生碱基互补配对,①正确;
②DNA复制过程会发生碱基互补配对,②正确;
③RNA逆转录过程会发生碱基互补配对,③正确;
④翻译合成蛋白质的过程会发生碱基互补配对,④正确;
⑤成熟的哺乳动物红细胞没有细胞核和细胞器,不能进行DNA复制、转录、翻译,不会发生碱基互补配对,⑤错误;
⑥神经细胞中会合成蛋白质,翻译合成蛋白质的过程会发生碱基互补配对,⑥正确;
⑦分泌蛋白的加工和运输不包括氨基酸经过脱水缩合反应形成肽链,不发生碱基互补配对,⑦错误。综上所述①②③④⑤⑥⑦中可发生碱基互补配对的是①②③④⑥。
故选B。
【点睛】
识记中心法则的主要内容及其发展,明确碱基互补配对原则发生在中心法则的各个过程中,并能对各选项作出正确的判断。
19.下列有关组成细胞的分子和化合物的说法中,正确的是( )
A.C、H、O、N在细胞中的含量很高与组成细胞的化合物有关
B.北方小麦冬天会增加自由水的比例以提高代谢产热抵御低温侵害
C.动物细胞中的糖类都可以作为能源物质为细胞生命活动提供能量
D.熟鸡蛋更容易消化是因为加热使鸡蛋中蛋白质的空间结构和肽键均被破坏
19.【答案】A
【解析】
【分析】
组成细胞的化合物包括:有机物(糖类、脂质、蛋白质和核酸)和无机物(水和无机盐)。
糖类是主要的能源物质,主要分为单糖(如葡萄糖、果糖等)、二糖(如蔗糖、麦芽糖、乳糖等)和多糖(糖原、纤维素、淀粉)。
【详解】
A、元素多以化合物的形式存在于细胞中,组成细胞的有机物大多都含有C、H、O、N元素,所以四种元素在细胞中的含量最高,A正确;
B、北方小麦冬天会增加结合水的比例并降低自由水比例以防止自由水结冰而损伤自身,B错误;
C、动物细胞中的糖类包括脱氧核糖和核糖,这两种单糖的作用是合成DNA和RNA,而不是作为能源物质为细胞生命活动提供能量,C错误;
D、熟鸡蛋更容易消化是因为加热使鸡蛋中蛋白质的空间结构被破坏,但是肽键不会断裂,D错误。
故选A。
【点睛】
高温加热时,只破坏蛋白质的空间结构,不破坏肽键。
20.下列关于受精作用的叙述,不正确的是( )
A.受精作用过程是卵细胞和精子相互识别融合为受精卵的过程
B.一个卵细胞能与多个精子结合
C.受精完成后,受精卵中的细胞质主要来自卵细胞
D.受精过程中卵细胞和精子的结合是随机的
20.【答案】B
【分析】
受精作用:
1.概念:精子和卵细胞融合成受精卵的过程叫受精作用。
2.过程:精子的头部进入卵细胞。尾部留在外面。紧接着,在卵细胞细胞膜的外面出现一层特殊的膜,以阻止其他精子再进入。精子的头部进入卵细胞后不久,里面的细胞核就与卵细胞的细胞核相遇,使彼此的染色体会合在一起。
3.结果:
(1)受精卵的染色体数目恢复到体细胞的数目,其中有一半的染色体来自精子(父亲),一半的染色体来自卵细胞(母亲)。
(2)细胞质主要来自卵细胞。
4.意义:减数分裂和受精作用对于维持每种生物前后代体细胞中染色体数目的恒定,对于生物的遗传和变异,都是十分重要的。
【详解】
A、受精过程是卵细胞和精子相互识别融合为受精卵的过程,A 正确;
B、一个卵细胞只能与一个精子结合,B错误;
C、精子中几乎不含有细胞质,受精时精子的头部进入卵细胞,故受精卵中的细胞质主要来自卵细胞,C正确;
D、受精过程中卵细胞和精子的结合是随机的,有利于生物在自然选择中进化,D正确。
故选B
21.下列有关孟德尔两大遗传定律及运用的说法,正确的是( )
A.孟德尔两大遗传定律所对应的细胞学基础(减数分裂中的染色体行为)相同
B.非等位基因的遗传都符合基因的自由组合定律
C.基因型为AaBb的个体自交(子代数量足够多),若子代出现6∶2∶3∶1的性状分离比,则肯定是A基因纯合致死
D.基因型为AaBb的个体自交(子代数量足够多),若子代出现9∶7的性状分离比,则所有基因型中存在3种杂合子自交子代会出现性状分离
21.【答案】D
【分析】
若A/a和B/b这两对基因独立遗传且完全显性时,基因型为AaBb的个体自交,后代性状分离比为9∶3∶3∶1。由于生物界普遍存在着基因之间的相互作用,等位基因之间有不完全显性、共显性等情况,非等位基因之间存在互补基因、抑制基因、上位基因等情况。因此,虽然遗传规律没有改变,基因型及比例没有改变,但表现型发生了变化,导致性状比例发生改变。常见的9∶3∶3∶1比例的变形有9∶7、9∶6∶1、12∶3∶1、15∶1、1∶4∶6∶4∶1等。
【详解】
分离定律的实质是等位基因随着同源染色体的分开而分离。自由组合定律的实质是非同源染色体上的非等位基因的自由组合。因此,孟德尔两大遗传定律所对应的细胞学基础不相同,A错误;并非非等位基因的遗传都符合基因的自由组合定律,例如同源染色体上的非等位基因,B错误;基因型为AaBb的个体自交(子代数量足够多),若子代出现6∶2∶3∶1的性状分离比,则可能是A基因纯合致死或B基因纯和致死,C错误;若子代出现9∶7的性状分离比,表明只有同时存在A基因和B基因时,才会表现出显性性状。因此,只有AaBb、AABb、AaBB这3种杂合子自交会出现性状分离现象,D正确。故选D。
【点睛】
识记基因自由组合定律和基因分离定律的实质,理解9∶3∶3∶1的变形是解答本题的关键。
22.分析下列关于基因突变和基因重组的叙述中,正确的是( )
A.基因突变只能改变基因型,而基因重组能产生新基因
B.基因突变和基因重组均可发生在噬菌体侵染细菌的实验中
C.自然条件下,基因突变和基因重组均会改变一条染色体上基因的数量
D.基因突变能为生物进化提供原始材料
22.【答案】D
【分析】
基因突变是指基因中碱基对的增添、缺失或替换,这会导致基因结构的改变,进而产生新基因。
基因重组是指在生物体进行有性生殖的过程中,控制不同性状的非等位基因重新组合,包括两种类型:①自由组合型:减数第一次分裂后期,随着非同源染色体自由组合,非同源染色体上的非等位基因也自由组合。②交叉互换型:减数第一次分裂前期(四分体),基因随着同源染色体的非等位基因的交叉互换而发生重组。此外,某些细菌(如肺炎双球菌转化实验)和在人为作用(基因工程)下也能产生基因重组。
【详解】
A、基因突变能改变基因中的碱基序列,从而产生新的基因,而基因重组只能改变基因型,A错误;
B、基因突变具有普遍性,故基因突变可以发生在噬菌体侵染细菌的实验中,而基因重组发生在有性生殖产生配子的过程中,故在在噬菌体侵染细菌的实验中不会发生,B错误;
C、自然条件下,基因突变和基因重组均不会改变一条染色体上基因的数量,C错误;
D、基因突变和基因重组都能为生物进化提供原材料,故基因突变能为生物进化提供原始材料,D正确。
故选D。
23.下图所示的是来自同一人体的4种细胞,下列叙述错误的是( )
A.上述四种细胞所携带的基因相同但形态、功能不同
B.上述四种细胞的形态、大小不同,但DNA含量相同
C.上述四种细胞大小虽不同,但细胞中含量最多的化合物相同
D.上述四种细胞的生理功能不同,吸收葡萄糖的方式也可能不同
23.【答案】B
【分析】
本题以图形为载体,考查细胞分化的相关知识,要求考生识记细胞分化的概念、特点及意义,关于“细胞分化”,考生可以从以下几方面把握:(1)细胞分化是指在个体发育中,由一个或一种细胞增殖产生的后代,在形态,结构和生理功能上发生稳定性差异的过程;(2)细胞分化的特点:普遍性、稳定性、不可逆性;(3)细胞分化的实质:基因的选择性表;(4)细胞分化的结果:使细胞的种类增多,功能趋于专门化。
【详解】
A由题意可知来自同一人体的4种细胞是由一个受精卵发育而来的,携带基因相同,A正确;B由一个受精卵发育而来的,卵细胞DNA含量是其他体细胞的一半,B错误;C细胞中含量最多的化合物是水,故四种细胞中含量最多的化合物相同,C正确;D四种细胞的生理功能不同,吸收葡萄糖的方式也可能不同,D正确;故选B。
24.在模拟孟德尔杂交实验中,从下图松紧袋中随机抓取一个小球并作相关记录,每次将抓取的小球分别放回原松紧袋中,重复100次。下列叙述错误的是( )
A.从①或②中随机抓取一个小球,模拟F1(Bb)产生配子
B.从①②中各随机抓取一个小球并组合,模拟F1(Bb)产生F2
C.从①②③④中随机抓取一个小球并组合,模拟F1(BbDd)产生F2
D.从①③或②④中随机抓取一个小球并组合,模拟F1(BbDd)随机交配
24.【答案】D
【详解】
①②两个松紧袋内的彩球分别代表雌、雄配子,从①或②中随机抓取一个小球,模拟F1(Bb)产生配子,A项正确;从①②中各随机抓取一个小球并组合,可模拟F1(Bb)产生F2,B项正确;同理,从①②③④中随机抓取一个小球并组合,可模拟两对等位基因在产生配子过程中的自由组合,即模拟F1(BbDd)产生F2,C项正确;从①③或②④中随机抓取一个小球并组合,可模拟F1(BbDd)产生配子,故D项错误。
【点睛】
要正确解答此题,关键是要搞清楚①和②是一对等位基因,模拟分离定律,①③和②④是两对等位基因,模拟自由组合定律。
25.QB噬菌体的遗传物质(QBRNA)是一条单链RNA,当噬菌体侵染大肠杆菌后,QBRNA立即作为模板翻译出成熟蛋白、外壳蛋白和RNA复制酶,然后利用该复制酶复制QBRNA。下列叙述正确的是( )
A.QBRNA的复制需经历形成双链RNA的过程
B.QBRNA的复制需经历一个逆转录过程
C.QBRNA复制后,RNA复制酶基因才能进行表达
D.一条QBRNA模板只能翻译出一条肽链
25.【答案】A
【解析】
复制时直接以RNA为模板进行复制,先以+RNA为模板合成-RNA,此时正负链之间是结合在一起的(即双链RNA形式),再以双链中的-RNA为模板合成新的+RNA,A正确;根据以上分析可知,QBRNA的复制没有形成DNA的过程,因此没有经过逆转录过程,B错误;QBRNA复制需要RNA复制酶的催化,说明RNA复制酶基因在其复制以前就已经表达了,C错误;由图可知,一条QβRNA可同时作为模板翻译多条肽链,D错误。
二、非选择题:本题共4小题,共50分。
26.(12分)图是某家庭红绿色盲遗传图解。图中除黑色代表红绿色盲患者外,其他人的色觉都正常。相关基因用B、b表示。据图回答下列问题:
(1)红绿色盲属于________(填“X”或“常”)染色体上的 _________(填“显”或“隐”)性遗传病。
(2)图中Ⅱ2的基因型是_________(填“XBXB”或“XBXb”);Ⅲ3的基因型是_________(填“XbY”或“XBY”),Ⅲ3产生的精子有_________ 种。
(3)Ⅲ2是红绿色盲基因携带者的可能性是_________ 。
26.【答案】(1)X (2分) 隐性(2分) (2)XBXb(2分) XbY (2分) 2 (2分) (3)1/2 (2分)
【分析】
根据题意和图示分析,图中Ⅱ1和Ⅱ2正常,他们的儿子Ⅲ3色盲,说明色盲为隐性遗传病;又因为图中患者都是男性,说明该病的致病基因应该在X染色体上。因此,Ⅲ3和他的祖父Ⅰ4的基因型均为XbY,Ⅱ2的基因型XBXb。
【详解】
(1)根据以上分析已知,红绿色盲为伴X隐性遗传病。
(2)根据以上分析已知,图中Ⅱ2的基因型XBXb;Ⅲ3的基因型为XbY,其产生的精子Xb、Y有两种。
(3)Ⅱ1和Ⅱ2的基因型分别为XBY、XBXb,则Ⅲ2的基因型为XBXB或XBXb,因此III2是红绿色盲基因携带者的可能性是1/2。
【点睛】
解答本题的关键是掌握伴性遗传的相关知识点,能够根据遗传图解和题干信息确定红绿色盲的遗传方式,写出相关个体的基因型,进而预测后代的基因型及其概率。
27.(14分)如图为真核细胞结构及细胞内物质转运的示意图。请回答下列问题:
(1)图中双层膜包被的细胞器有________(填序号),含有核酸的细胞器有_______________(填序号)。
(2)分离图中细胞器的常用方法是_______________。
(3)研究分泌蛋白的合成和运输过程常用方法为________________,该实验的因变量为____________。
(4)⑤中的酶有多种,它们的分子结构明显不同的根本原因是_______________________。
(5)细胞内的生物膜把各种细胞器分隔开,有何意义?_________________________________。
27.【答案】(1)④⑤ (2分) ①④⑤ (2分) (2)差速离心法(2分) (3)同位素标记法(2分) 不同时间放射性的出现位置(2分) (4)控制合成不同酶的基因的遗传信息不同 (2分) (5)使得细胞内能够同时进行多种化学反应,而不会互相干扰,保证了细胞生命活动高效,有序进行 (2分)
【分析】
1、据图分析,分泌蛋白的合成和运输过程:附着在内质网上的核糖体合成蛋白质→内质网进行粗加工→囊泡→高尔基体进行再加工形成成熟的蛋白质→囊泡→细胞膜,整个过程还需要线粒体提供能量。
2、分析题图:①为核糖体,②为内质网,③为高尔基体,④为线粒体,⑤为叶绿体,⑥为细胞核。
【详解】
(1)图中双层膜包被的细胞器有线粒体和叶绿体,即④和⑤,核糖体、线粒体和叶绿体中含有核酸,即①④⑤。
(2)分离各种细胞器的常用方法是差速离心法。
(3)研究分泌蛋白的合成和运输过程常用方法为同位素标记法,该实验的因变量为不同时间放射性的出现位置。
(4)⑤叶绿体中的酶有多种,它们的分子结构明显不同的根本原因是控制合成不同酶的基因的遗传信息不同。
(5)细胞内的生物膜把各种细胞器分隔开,使得细胞内能够同时进行多种化学反应,而不会互相干扰,保证了细胞生命活动高效、有序进行。
【点睛】
本题主要考查细胞的结构与功能,考查对细胞器之间的协调配合的理解。
28.(10分)如图是DNA分子的结构模式图。据图分析回答。([ ]中填序号,横线上填文字)
(1)DNA分子中的[___]脱氧核糖和[2]___________交替连接,排列在外侧,构成基本骨架;碱基排列在内侧,两条链上的碱基通过[7]________键连接成碱基对。
(2)根据碱基互补配对原则,图中5、6代表的碱基分别是______________。(填写英文字母)
(3)DNA分子复制时,新合成的每个DNA分子中,都保留了原来DNA分子中的一条链,这种复制方式称做_______________复制。DNA分子独特的______________结构,为复制提供了精确的模板,通过碱基互补配对原则,保证了复制能够准确地进行。
28.【答案】(1)1(2分) 磷酸 氢 (2)C、A(2分) (3)半保留(2分) 双螺旋 (2分)
【分析】
据图分析,图中1是脱氧核糖,2是磷酸,3是鸟嘌呤,4是胸腺嘧啶,5是胞嘧啶,6是腺嘌呤,据此答题。
【详解】
(1)DNA分子中1脱氧核糖和2磷酸交替连接构成了DNA分子的基本骨架。两条链上的碱基按照碱基互补配对原则通过氢键连接。
(2)DNA分子中碱基的配对方式是A-T,G-C,因此5是C,6是A。
(3)DNA分子复制时,新合成的每个DNA分子中,都保留了原来DNA分子中的一条链,这种复制方式称做半保留复制。DNA分子独特的双螺旋结构,为复制提供了精确的模板,通过碱基互补配对原则,保证了复制能够准确地进行。
【点睛】
本题考查DNA结构和复制的相关知识,对于DNA分子的平面结构和DNA分子复制过程和特点的理解和综合应用是本题考查的重点。
29.(14分)研究绿色植物光合作用和呼吸作用的特点可以指导农业生产,为了提高绿色植物的生态效益,研究者做了相关实验,并绘出如下三幅图。请回答下列问题:
(1)绿色植物进行光合作用的四种色素分布在图1______(填数字)处,可以用纸层析法对色素分离、鉴定,色素分离的原理是____________________。
(2)图2所示曲线是在CO2充足的条件下进行实验测得的,该实验的自变量是______,已知30℃是该植物进行光合作用的最适温度,能否确定图中A点比B点更有利于植物生长?______。原因是_______________________________。
(3)图3表示该植物在夜间O2浓度分别为a、b、c、d时,CO2释放量和O2吸收量的关系。假定该植物只进行一种方式的无氧呼吸且细胞呼吸的底物都是葡萄糖,写出该植物无氧呼吸的总反应式_______________,当O2浓度为c时,该植物的细胞呼吸方式是______。
29.【答案】(1)② (2分) 色素在层析液中的溶解度不同:溶解度高得随层析液在滤纸上扩散得快,反之则慢。(2分) (2)光照强度和温度(2分) 否(2分) 这两点的呼吸强弱未知,不能确定A、B点的净光合速率的大小 (2分) (3) (2分) 有氧呼吸和无氧呼吸 (2分)
【分析】
据图分析:图1表示叶绿体,①是叶绿体外膜,②是叶绿体的基粒,③是叶绿体内膜,④是叶绿体基质。图2表示不同温度不同光照强度对光合作用的影响曲线。图3表示该植物夜间在O2浓度分别为a、b、c、d时,CO2释放量和O2吸收量的关系,据此分析作答。
【详解】
(1)绿色植物进行光合作用的四种色素分布在叶绿体的类囊体薄膜上,即图1中的②处。由于不同色素在层析液中的溶解度不同:溶解度高的随层析液在滤纸上扩散得快,反之则慢,所以不同色素可实现分离。
(2)由图2可知,该实验的自变量为光照强度和温度。根据图示光照强度为0时,光合速率为0,可知图示表示的是总光合速率。而判断植物生长的快慢,应比较净光合速率的大小,由于A点和B点的呼吸速率未知,所以不能确定图中A点比B点更有利于植物生长。
(3)图3表示该植物在夜间O2浓度分别为a、b、c、d时,CO2释放量和O2吸收量的关系,根据CO2释放量大于氧气吸收量,可知该植物无氧呼吸能产生CO2,所以无氧呼吸的方程式为:。当O2浓度为c时,消耗氧气的量大于0,说明进行了有氧呼吸,CO2释放量大于氧气吸收量,说明该植物还进行无氧呼吸,即该植物的细胞呼吸方式是有氧呼吸和无氧呼吸。
【点睛】
本题结合图示主要考查光合作用的过程、真光合速率和净光合速率的比较以及呼吸方式的判断,意在强化学生对相关知识的理解与实验数据的处理能力。
相关试卷
这是一份2021年12月山东省普通高中学业水平合格性考试生物仿真模拟试卷B(考试版),共9页。试卷主要包含了选择题,非选择题等内容,欢迎下载使用。
这是一份2021年12月山东省普通高中学业水平合格性考试生物仿真模拟试卷A(解析版),共22页。试卷主要包含了选择题,非选择题等内容,欢迎下载使用。
这是一份2021年12月山东省普通高中学业水平合格性考试生物仿真模拟试卷C(解析版),共28页。试卷主要包含了选择题,非选择题等内容,欢迎下载使用。