


所属成套资源:2022年道德与法治中考一轮复习(word版,含答案)
2022年道德与法治中考一轮复习:学习新天地 专项训练 含答案
展开
这是一份2022年道德与法治中考一轮复习:学习新天地 专项训练 含答案,共9页。试卷主要包含了选择题,非选择题等内容,欢迎下载使用。
1.书山有路勤为径,学海无涯苦做舟。这首古诗告诉我们( )
A.学习中有辛苦B.学习需要努力和勤奋
C.学习是没有无止境的D.学习不能半途而废
2.我国超过6.4万个农村边远地区教学点已实现设备配置、资源配送和教学应用“三到位”,有效解决了教学点的师资和课程开设问题。国家之所以这样做,是因为学习( )
①需要自觉、主动的态度
②能彻底解决就业难的问题
③就是给生命添加养料,如果不学习,人的生命将会枯萎
④不仅让我们能够生存,而且可以让我们有更充实的生活
A.①②③B.①②④C.①③④D.③④
3.俗话说:“活到老,学到老”“学无止境”。这些古训告诉我们的共同道理是( )
A.要努力学习,掌握全部知识B.抓住一切在校学习的机会
C.要树立终身学习的理念D.把学习知识作为终身目标
4.桐桐向“学霸”表姐请教成绩好是怎么做到的,表姐讲述自己热爱学习,学习就像打游戏闯关,一步一步升级装备,有成就感和幸福感。这告诉我们( )
A.要树立明确的学习目标B.科学的学习方法使学习事半功倍
C.好的学习习惯受益终身D.学习兴趣使学习苦中有乐
5.“考研奶奶”仝正国初中毕业38年后重返校园,3年苦读、3度高考,60岁圆大学梦,取得经济学学士学位,之后又五次考研。“考研奶奶”的经历启示我们( )
①步入社会后,没必要再学习 ②学习让我们能够拥有更充实的生活
③学习需要自觉、主动的态度 ④学习没有终点,我们终生都需要学习
A.①②③B.②③④C.①②④D.①③④
6.每年的4月23日是“世界读书日”,全国各地都会开展一系列丰富多彩的读书活动。伴随着活动的深入,读书学习越来越成为许多人生活中不可或缺的一部分。下列关于学习的表述,说法正确的是( )
①学习的表现就是接受和掌握 ②生活中的点点滴滴都是学习
③只要努力学习,就会拥有一切 ④学习伴随我们成长
A.②④B.①④C.②③D.①②
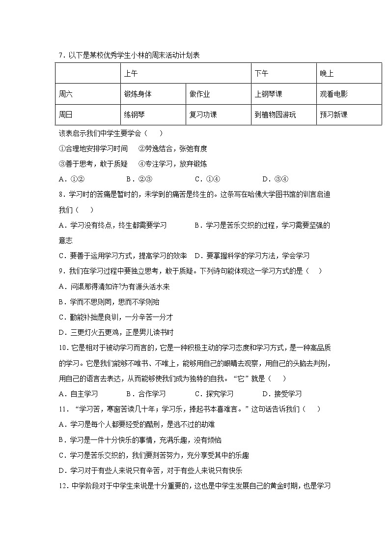
7.以下是某校优秀学生小林的周末活动计划表
该表启示我们中学生要学会( )
①合理地安排学习时间 ②劳逸结合,张弛有度
③善于思考,敢于质疑 ④专注学习,放弃锻炼
A.①②B.②③C.①④D.③④
8.学习时的苦痛是暂时的,未学到的痛苦是终生的。这条写在哈佛大学图书馆的训言启迪我们( )
A.学习没有终点,终生都需要学习B.学习是苦乐交织的过程,学习需要坚强的意志
C.要善于运用学习方式,提高学习的效率D.要掌握科学的学习方法,学会学习
9.我们在学习过程中要独立思考,敢于质疑。下列诗句能体现这一学习方式的是( )
A.问渠那得清如许?为有源头活水来
B.学而不思则罔,思而不学则殆
C.勤能补拙是良训,一分辛苦一分才
D.三更灯火五更鸡,正是男儿读书时
10.它是相对于被动学习而言的,它是一种积极主动的学习态度和学习方式,是一种高品质的学习。它是我们能够不唯书、不唯上,能够用自己的眼睛去观察,用自己的头脑去判别,用自己的语言去表达,从而能够使我们成为独特的自我。“它”就是( )
A.自主学习B.合作学习C.探究学习D.接受学习
11.“学习苦,寒窗苦读几十年;学习乐,捧起书本喜难言。”这句话告诉我们( )
A.学习是每个人都要经受的酷刑,是逃不过的劫难
B.学习是一件十分快乐的事情,充满乐趣,没有烦恼
C.学习是苦乐交织的,我们要刻苦努力,充分享受其中的乐趣
D.学习对于有些人来说只有辛苦,对于有些人来说只有快乐
12.中学阶段对于中学生来说是十分重要的,这也是中学生发展自己的黄金时期,也是学习的最佳时间。下列说法正确的是( )
①学习是我们的重要任务,包括知识的获取和能力的培养
②学习局限在学校,学校是我们学习的唯一场所
③学习伴随我们的成长
④学习是一个过程,有苦更有乐
A.①②③B.②③④C.①②④D.①③④
13.著名作家王蒙说:一个人的实力绝大部分来自学习。本领需要学习,机智与灵活反应也需要学习,健康的身心同样是学习的结果,学习可以增智、可以解惑、可以辨是非。这表明( )
① 学习打开了学习的视窗
②学习拓展了学习的通道
③学习改变了思维方式和行为
④学习给生命添加了养料
A.①②③B.②③④C.①②④D.①②③④
14.对下图中厌学的同学,你可以这样劝告他( )
A.学习中只有苦的滋味,不如放弃
B.学习中有辛苦,需要我们凭借坚强的意志作出努力
C.学习是一个过程,每时每刻都能从中感受到快乐
D.学习过于辛苦,我们要量力而行,累了就放弃
15.某中学七年级4班张明同学在日记里写下这样一句话:“现在学习科目增多了,要求提高了,教学方式改变了,学习时间也增加了,但成绩却远不如从前。”对此,张明同学主要应该( )
A.选择主要学科实现突破,放弃非主要学科的学习
B.拒绝运动,把时间都放在学习上
C.放弃学习,多参加社团活动弥补学习上的失意
D.选择适合自己的学习方法
二、非选择题
16.小学升初中后,同学们会遇到来自多方面的问题,其中一点就是学业压力的增大。学业压力大,我们就会感觉苦.同学们想把学习搞好,却不知该怎么办。
(1)由此我们是不是可以得出“学习完全是件痛苦的事”这样的一个结论呢?为什么?
(2)虽然学习很辛苦,但我们却都在努力坚持学习,这是为什么?
(3)请给同学们支支招怎样才能提高学习效率,学会学习?
17.(享受学习)
材料一 俄国教育家乌申斯基说:“良好的习惯乃是人在其神经系统中存放的道德资本,这个资本在不断地增值,而人在其整个一生中就享受着它的利息。”
材料二 有人说:“未来的文盲不再是不识字的人,而是没有学会学习的人。”
(1)在学习生活中,你一定有一些好的学习习惯?请列举两个。
(2)结合上述材料,请你为“如何学会学习”提出金点子。
18. 材料一 进入初中后,小明发现初中的学习和生活与小学有着很大的区别,他觉得学习很吃力,苦、累、困成了自己初中生活的主旋律。于是他向同桌说:“我读不下去了,我要回家!”
材料二 阅读漫画《未写作业》,回答问题。
(1)阅读材料一,为了让小明走出学习的“苦”,请你告诉他,我们应该怎样看待学习的苦与乐?
(2)阅读漫画,漫画中的男孩很明显不爱学习,请你从学习点亮生命的角度告诉他学习的美好,激发他对学习的兴趣。
(3)根据漫画中男孩的现状,请你给他提两条建议。
参考答案
1.B【解析】题干中的格言告诉我们在学习的过程既充满着学习的快乐,同时又充满着艰辛,是一个苦乐交织的过程,学习需要努力和勤奋,这样才能有更大的进步,B符合题意;
A、C、D说法没有体现学习要勤奋,应排除;故本题选B。
2.D【解析】国家高度重视学习,有效解决了教学点的师资和课程开设问题。因为学习就是给生命添加养料,如果不学习,人的生命将会枯萎;学习不仅让我们能够生存,而且可以让我们有更充实的生活,故③④正确;①选项是做法,不是学习的重要性,故排除①;彻底解决,说法绝对,故排除②;故本题选D。
3.C【解析】掌握全部知识的观点绝对化,是错误的,故排除A;,“活到老,学到老”表明学习伴随我们一生,我们要树立终身学习的观念,故C符合题意;BD不符合题意;故选C。
4.D【解析】分析题干,学霸”表姐能取得好成绩是因为对学习有兴趣,使感受学习的快乐,这告诉我们学习兴趣使学习苦中有乐,故D说法符合题意;材料没涉及学习目标,故A说法与题意不符,排除;材料没涉及科学的学习方法和学习习惯,故BC说法与题意不符,排除;故本题选D。
5.B【解析】步入社会后,我们仍需要再学习,①错误;分析题目可知,“考研奶奶”仝正国初中毕业38年后重返校园,3年苦读、3度高考,60岁圆大学梦,取得经济学学士学位,之后又五次考研。“考研奶奶”的经历启示我们学习让我们能够拥有更充实的生活,②正确;
“考研奶奶”的经历启示我们学习需要自觉、主动的态度, ③正确; 学习没有终点,我们终生都需要学习,我们要树立终身学习的观念,④正确;故本题选B。
6.A【解析】学习不仅表现为接受和掌握,而且表现为探究、发现、体验和感悟。我们可以从一切经历中学习,故①说法错误;③夸大了学习的作用,故③说法错误;生活中的点点滴滴都是学习,学习伴随我们成长,故②④说法正确;故本题选A。
7.A【解析】小林的周末活动计划表启示我们中学生要培养良好的学习习惯,要学会合理地安排自己的学习时间,制定科学的学习计划,要做到劳逸结合,张弛有度,①②符合题意;
善于思考,敢于质疑 ,在题干中未体现;④错误,我们不仅要专注学习,同时也要积极锻炼身体;故本题选A。
8.B【解析】分析题干联系教材内容可知,学习是一个苦乐交织的过程,我们要克服困难,刻苦努力,不断发掘自身潜能,所以B正确;ACD三项与题干内容无关,所以ACD错误;故本题选B。
9.B【解析】A强调实践是认识的基础,没有体现独立思考的重要性,故A错误;B强调了我们在学习过程中要勤于思考,敢于质疑,培养独立思考能力,故B正确;C强调勤奋对于成功的重要性,它不符合题意,故C错误;D强调了要养成节约时间的习惯,努力学习,奋发有为,与题意不符,故排除D;故本题选B。
10.A【解析】题干中的材料实际上就是告诉我们这种新的学习方式就是自主学习,它能充分发挥自己的主观能动性,能做到学习上积极进取,充分展示自己的才能,从而达到较好的效果,故A正确;BCD选项的说法与题意不符,没有体现自主学习的实质,故排除BCD;故本题选A。
11.C【解析】题干中的语句形象地告诉我们了学习过程是一个长期而又复杂的过程,在这个过程中既有学习的艰辛,又有学习的欢乐,因此要全面认识学习,故C正确;学习也有快乐的时候,故排除A;学习中也是会有烦恼的,故排除B;学习是苦乐交织的过程,对于每个人来说都有快乐和辛苦,故排除D;故本题选C。
12.D【解析】中学阶段,学习是我们的重要任务。初中阶段的学习包括知识的获取,能力的培养以及如何做人。故①说法正确;’学习不仅仅局限在学校,我们所看,我们所听,我们所尝,我们所触,我们所做,都可以是学习。故②说法错误;学习伴随我们的成长,故③说法正确;学习是一个苦乐交织的过程,故④说法正确;故本题选D。
13.D【解析】题干中作家的话说明学习的重要性。依据教材知识,学习打开了学习的视窗;学习拓展了学习的通道;学习改变了思维方式和行为;学习给生命添加了养料,故①②③④正确;故选D。
14.B【解析】根据所学知识,对漫画中不想上学的孩子,我想说的是学习中有辛苦,需要我们凭借坚强的意志作出努力,所以B说法正确;学习苦乐交织,有辛苦也有快乐,A、C、D说法错误;故本题选B。
15.D【解析】“现在学习科目增多了,要求提高了,教学方式改变了,学习时间也增加了,但成绩却远不如从前。”这就要求我们掌握科学的学习方法,故D说法正确;我们要全面发展,故A说法错误;我们要珍爱健康,故B说法错误;中学生的主要任务是学习,故C说法错误;故本题选D。
16.(1)不可以得出这样的结论。学习对我们每个人来说都是苦乐交织的。①学习中有快乐。对某方面的知识有强烈兴趣时,自己解决某个问题时,学习中找到志趣相投的同伴时,发现自己的潜能时······我们都可以体味到学习带来的快乐。②当我们经历了学习的辛苦,收获学习的成果时,那种发自内心的愉悦让我们体验到学习的美好,它是学习过程带给我们的美妙享受。
(2)①学习,不仅让我们能够生存,而且让我们能够拥有更充实的生活。②学习点亮我们心中的明灯,激发前进的动力。③学习就是给生命添加养料。如果不学习,人的生命将会枯萎。④在学习中,我们分享生命经验,获得成长。同时也增益他人,服务社会,为幸福生活奠基。
(3)①学会学习,需要发现并保持对学习的兴趣。②学会学习,需要掌握科学的学习方法。③学会学习,还意味着要善于运用不同的学习方式。
【解析】(1)本题的设问主体为中学生,需要调用正确认识学习的有关知识,分析材料所述标准的理由。回答此类问题的基本思路结合教材知识作答。
(2)本题的设问主体为中学生,需要调用学习的意义的有关知识,分析材料所述标准的理由。回答此类问题的基本思路结合教材知识作答。
(3)本题的设问主体为中学生,需要调用学会学习的有关知识,分析材料所述标准的理由。回答此类问题的基本思路结合教材知识作答。
17.(1)上课认真听讲;及时完成作业;记笔记;及时复习;
(2)①学会学习,需要发现并保持对学习的兴趣。②学会学习,需要掌握科学的学习方法。③学会学习,还意味着要善于运用不同的学习方式。
【解析】(1)本题为开放性试题,依据自身实际回答学习习惯即可。
(2)本题考查如何学会学习,需要运用课本中的基础知识,分析材料内容作答。
18.(1)学习不仅有苦,学习中还有乐。学习是一个苦乐交织的过程。
因为:①学习中有辛苦。学习过程中需要集中注意力、耗费精力,遇到困难和阻挠时需要调节不良情绪等,这些都需要我们凭借坚强的意志作出努力。②学习中也有快乐。对某方面的知识有强烈兴趣时,自己解决某个问题时,学习中找到志趣相投的同伴时,发现自己的潜能时……我们都可以体味到学习带来的快乐。
(2)①学习,不仅让我们能够生存,而且可以让我们有更充实的生活;
②学习点亮我们内心的明灯,激发前进的动力;
③在学习中,我们分享生命经验,获得成长,同时也可以帮助别人,服务社会,为幸福生活奠基。
(3)①树立远大志向,明确学习目标,发现并保持对学习的兴趣;
②掌握科学的学习方法。掌握一些基本的学习策略,合理安排时间,养成良好的学习习惯,找到适合自己的学习方法,适合自己的方法就是最好的方法;
③善于运用不同的学习方式;
④制订学习计划;
⑤认真完成作业。
【解析】(1)本题考查学生对学习苦与乐的认识。
(2)本题考查从学习点亮生命的角度告诉他学习的美好,激发他对学习的兴趣。
(3)本题考查根据漫画中男孩的现状,请你给他提两条建议。
上午
下午
晚上
周六
锻炼身体
做作业
上钢琴课
观看电影
周日
练钢琴
复习功课
到植物园游玩
预习新课
相关试卷
这是一份2022年道德与法治中考一轮复习:做守法的公民 专项训练 含答案,共7页。试卷主要包含了选择题,非选择题等内容,欢迎下载使用。
这是一份2022年道德与法治中考一轮复习:珍视生命 专项训练 含答案,共7页。试卷主要包含了选择题等内容,欢迎下载使用。
这是一份2022年道德与法治中考一轮复习:探问生命 专项训练 含答案,共8页。试卷主要包含了选择题等内容,欢迎下载使用。
