所属成套资源:高三学期联考语文试题含答案专题
2021届之江教育评价第一学期高三返校联考语文试卷含答案
展开
这是一份2021届之江教育评价第一学期高三返校联考语文试卷含答案,共10页。试卷主要包含了08),下列各句中,没有语病的一项是等内容,欢迎下载使用。
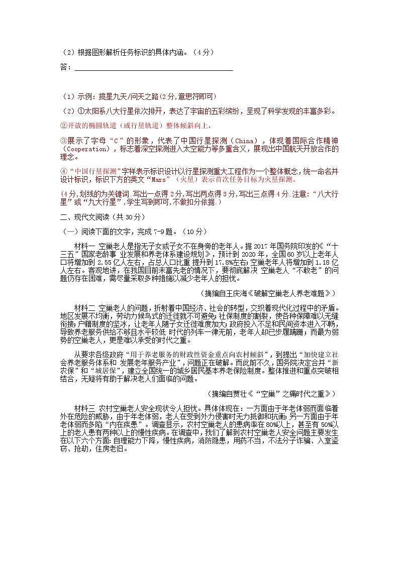
保密★考试结束前之江教育评价2020学年第一学期高三返校联考(2020.08)语文试题卷 考生须知:1.本试卷分四部分;全卷共8页,满分150分;考试时间150分钟。2.考生答题前,务必将自己的姓名、准考证号用黑色字迹的签字笔或钢笔填写在答题纸上。一、语言文字运用(共20分)1.下列各句中,没有错别字且加点字的注音全都正确的一项是(3分)A.王老师磨砺三十年,其书法融真、草、篆、隶于一炉,走出窠(kē)臼,自成风骨,其作品集《观云》“提顿藏露,张弛有度”,已初臻(zhēn)“拙、重”真妙。B.徜(cháng)徉在古巷中,沐浴着秋天的夕阳余晖,抚摸着留有沧桑刻痕的土墙,我不由得心生感慨、浮想联翩(piān),想到古村的前世和今生。C.目前网购平台缺乏严格的稽(jī)查系统,不少人尝试通过网络“刷单”谋取利益,孰不知不法分子早已盯上这种想轻松赚钱的心理,设置陷阱(jǐng)进行诈骗。D.物价“被下降”,家里“被用水”……小小介词“被”,伴随着一个个看似荒谬(miù)绝伦的搭配,不经意间蹿(cuàn)红媒体,“被字句”成了一种网红表达。答案:B A“融”改为“熔”,C“孰不知”改为“殊不知”,D“蹿(cuàn)红”改为“蹿(cuān )红”。【点睛】考查正确识记汉字字音、字形,要做到正确读写词语,首先应注意从汉字的音、形、义三方面入手,读准字音,辨明字形,弄清字义。其次要适当拓宽阅读面,多积累词语,丰富自己的词汇量。并且在积累的过程中,要做到准确无误,这样在读写的过程中就可以避免读错写错了。阅读下面的文字,完成2-3题。(5分)在中国现代化进程中,很多农村人背井离乡,从农村迁徒到城市。[甲]故乡,就像游子远行之前,父母交给我们的盘缠,一点一滴地为我们提供精神营养——无论顺利或挫折,无论成功或失意,它都寸步不离地跟着我们。为什么说故乡已是一个驿站呢?[乙]唐先武从三个方面诠释了这种认识:故乡这个概念,对于更多的人来说,已然成为记忆而不是实体;经过岁月的洗涤,记忆中的故乡已经被诗化了,而不再是原貌;对于一个融入城市生活的人,无论是空间意义的故乡还是时间意义的故乡,我们都很难返回了。我们之所以怀念故乡,恰好就是因为故乡已经不再是故乡,恰好就是因为记忆中的故乡有了许多想象的成分,恰好就是因为我们再也回不到故乡的怀抱了。[丙]我曾经在一篇文章里写过两句话:“我用我的前半生摆脱乡村,我用我的后半生返回乡村”。这其实也是一种浪漫的理想,即便我真得回到乡村,我也不可能复原我的故乡和过去的生活。唐先武的故乡记忆,是魂率梦绕的,是经过岁月沉淀之后依然储存的意象,进而他笔下的故乡往事能够相栩如生。(选自《光明日报》 2020-01-22,作者徐贵祥)2.文段中加点的词,运用不正确的一项是(3分) A.迁徙 B.诠释 C. 魂牵梦绕 D.进而答案:D把“进而”改成“因而”,因而,表示结果;进而,表示在已有的基础上进一步。 迁徙:迁移,改变居住的地方。诠释:指说明;解释;对一种事物的理解方式;或者是用心感受的一种方式,一种方法。也可理解为:对某事的讲解、证明。魂牵梦绕:形容万分思念。3.文段中甲、乙、丙句,标点有误的一项是(2分) A.甲 B.乙 C.丙答案:C 引号放在句号外面。4.下列各句中,没有语病的一项是(3分)A.改革居住证制度,是为了完善和创新流动人口管理服务,优化流动人口结构,促进人口资源环境协调和可持续发展具有重要的现实意义。B.长征五号B运载火箭自从首次飞行任务展开以来,各参研参试单位和全体同志团结拼搏,经历严峻考验,克服重重困难,获得了最后的胜利。C.香港喻丝圆经纪公司老总朱永龙虽然是香港资深的舞蹈专家,但真正让他在娱乐圈里名声大噪的是他曾与自己签约的张柏芝对簿公堂。D.“大众创业、万众创新”活动发展势头迅猛:无论是在大学校园,还是在产业园区,抑或是在街道社区,各类创业创新赛事如火如茶。答案:D A搭配不当,将“具有重要的现实意义”去掉,“完善和创新”与“管理服务”搭配不当;B语序不当,应当把“自从”提到句首;C成分残缺,缺少介词,在“曾与”的后面加“和”。5.在下面一段文字横线处补写恰当的语句,使整段文字语意完整连贯,内容贴切,逻辑严密。每处不超过15个字。(3分)病毒对人体的影响,是由病毒本身以及人体免疫系统的反应共同决定的。如果 ① ,人体的免疫系统很弱,病毒一进来,就把人体细胞杀精光,那么这个病毒对人体的影响肯定是很大的。但是,如果一个病毒本身的杀伤力不强,人体免疫系统的反应却过于强烈,那么人类正常的细胞也会被过激的免疫系统杀死——这种情况下,我们也说, ② 。正常的免疫反应是按部就班进行的,太快太慢都不行。研究发现,非典病毒更倾向于“打倒”青年人,是因为青壮年的免疫系统比较好,而非典病毒的结合能力强, 更容易导致免疫系统的过激反应。而新型冠状病毒结合能力没有非典病毒那么好,免疫系统的反应相对缓和一些。也就是说,比较强的免疫系统能有较多时间反应,从而作出正常的部署;但是, ③示例:①一个病毒的杀伤力很强②这个病毒对人体的影响很大③免疫系统比较弱的人就很容易中招(3分) 6.阅读下面的中国首次火星探测任务标识图形,根据要求完成题目。(6分)在4月24日举行的2020年“中国航天日”启动仪式上,备受关注的中国首次火星探测任务标识正式公布。好教育云平台(www.jtyhjy.com)(1)请用四字短语给这个任务标识取一个名称。(2分) 答:□□□□好教育云平台(www.jtyhjy.com)(2)根据图形解析任务标识的具体内涵。(4分)答: (1)示例:揽星九天/问天之路(2分,意思符即可)(2)①太阳系八大行星依次排开,表达了宇宙的五彩缤纷,呈现了科学发现的丰富多彩。②开放的椭圆轨道(或行星轨道)整体倾斜向上,③展示了字母“C”的形象,代表了中国行星探测(China),体现着国际合作精神(Cooperation),标志着深空探测进入太空能力等多重含义,展现出中国航天开放合作的理念。④“中国行星探测”字样表示标识设计以行星探测重大工程作为一个整体概念,统一命名并设计标识,标识下方的英文“Mars”(火星)表示首次任务目标为火星探测。(4分,划线的为关键词。写出一点得2分,写出两点得3分,写出三点得4分。注意:“八大行星”或“九大行星”,学生写到即可,不做扣分依据。)二、现代文阅读(共30分)(—)阅读下面的文字,完成7-9题。(10分)材料一 空巢老人是指无子女或子女不在身旁的老年人。据2017年国务院印发的《“十三五”国家老龄事 业发展和养老体系建设规划》,预计到2020年,全国60岁以上老年人口将增加到2.55亿人左右,占总人口比重 提升到17.8%左右;空巢老年人将增加到1.18亿人左右。客观地讲,在我国目前未富先老的情况下,要彻底解决 空巢老人“不敢老”的问题仍存在困难,需尽量采取多种措施以减少老年人的担忧。(摘编自王庆海《破解空巢老人养老难题》)材料二 空巢老人的问题,折射着中国经济、社会的转型,交织着现代化过程中的矛盾。地区发展不均衡,劳动力候鸟式的迁徙就不可避免;社保制度的割裂,使各种保障难以无缝衔接;户籍制度的坚冰,让老年人随子女迁徙难度加大;政府投入不足和民间资本进入不畅,导致养老服务供给不够且水平较低 时代的列车一律无前,老年人却已步履蹒跚;而最为弱势的空巢老人,更是难以承受的时代之重。从要求各级政府“用于养老服务的财政性资金重点向农村倾斜”,到提出“加快建立社会养老服务体系和 发展老年服务产业”,问题正在破解。而此前不久,国务院决定合并“新农保”和“城居保”,建立全国统一的城乡居民基本养老保险制度。整体推进和重点突破相结合,无疑将有助于解决老人们面临的问题。(摘编自贾壮《“空巢”之痛时代之重》)材料三 农村空巢老人安全现状令人担忧。具体体现在:一方面由于年老体弱而面临着外在危险的威胁,由于年老体弱,老人在受到外力侵害时无力抵御和抗衡;另一方面由于年老体弱而多陷“内在疾患”。调查显示,农村空巢老人的患病率在80%以上,甚至有50%以上的老人患有两种以上的慢性疾病。在调查中,我们了解到农村空巢老人安全问题主要发生在以下六个方面:自理能力下降,慢性疾病,消防隐患,用药不当,不法分子诈骗、入室盗窃、抢劫,住房老旧。
下图是对农村空巢老人猝死家中的原因的调查统计分析。 (摘编自张晓琼、侯亚丽《晚年何以安度:农村空巢老人安全保障问题研究》)材料四 一方面是老龄化社会的步步逼近,一方面是“互联网+”时代的到来,如何把“互联网+”和养老服务结合?南京市民政局目前正在进行这样一种有益尝试。这种基于“互联网+”的“一键呼叫式”养老模式,其最大的特点和优势就是便利,而便利也往往是老年 人群体所最为期待的。通过“互联网+”把以上这些老人在居家养老过程中可能用到的各种资源、服务整合到 一起,老人身边只要有一个电话或手机就可以轻松享受这些资源和服务。养老服务网络等于是通过“互联网+”这种新的技术手段,在市场和老人之间建立了一种直接而密切的 联系,进而实现双方的共赢。但我们也要看到,老年人群体要想充分享受到这种服务的便利,就必须具备一定的经济基础,那么一方面 政府有关部门需要对那些被纳入养老服务网络的企业、商家在服务质量、服务价格上给予必要的引导,以避免 有企业和商家哄拾服务价格,导致老年人群体消费不起的情况;二则,对于那些家庭经济条件困难的老年人群体,政府应该加大养老补贴和救济的力度,以类似政府购买服务的方式,来帮助他们享受养老服务网络上的各 种资源和各项服务。好教育云平台(www.jtyhjy.com)(摘编自苑广阔《盼“互联网+”惠及更多空巢老人》) 7.下列对材料相关内容的梳理,不正确的一项是(3分)A.中国社会在不断地发展进步,“互联网+”时代已经到来,但空集老人养老服务问题却不是一蹴而就的。B.“互联网+”与养老服务结合,会给老年人带来极大便利,可以实现市场和老人的双赢。C.要面对来自外在危险和自身疾病的双重威胁,这是农村空巢老人不可忽视的安全现状。D.中国60岁以上的老年人群体有2.55亿人左右,而空巢老人养老问题主要是因为国家还不够富强,人民未富先老。8.下列对材料相关内容的概括和分析,不正确的一项是(3分)A.农村空巢老人患病率很高,又用药不当,容易发生安全问题,提升他们的安全意识是保障生命安全的途径之一。B.2020年,我国空巢老人数量预计将接近60岁以上老年人口数量的一半,养老服务压力将更大。C.空巢老人现象,交织着现代化过程中的种种矛盾,而化解这种现象,要以市场为主导,政府为主体,建立全国统一的城乡居民基本养老保险制度。D.如果政府对商家养老服务价格给予必要的引导,对老年人加大养老补贴和教济的力度,那么,老年人就可以较充分地享受到由“互联网+”时代带来的新的养老服务。9.如何保障“空巢老人”养老?请简要概括。(4分)答: 7.D 8.C9.①加快经济发展,促进地区均衡发展,减少劳动力候鸟式迁徙;②推进社保制度改革,使各种保障可以无缝衔接③户籍制度改革,让老年人可以随子女迁徙;④加大政府投入,同时鼓励民间资本进入养老市场;⑤加强农村空巢老人安全管理,避免猝死家中。⑥科技手段和养老服务结合,探索新的养老模式。(答出任意4点得满分)(二)阅读下面的文字,完成10-13题。(20分)吃肉李肇忠先从一个“有”字说起。怎样才算“拥有”呢?几千年前,我们的老祖宗造字时,条件反射想到一种东西——肉。是的,“有”是个会意字,上面是人的一只手,下面是一块肉,手里有肉,就算是“拥有”,乃至“富有”。上古时,物资匮乏,初民们吃不饱,穿不暖,谁要是有富余的肉食,当然就牛气充天,就是“发财人家” 了。在《读库1001》之《寅年记忆》中了解到1962年春节首都市场的供应情况:“除夕前不久,北京市民发现,政府恢复了鸡蛋的供应,同时开始发放暂停半年之久的肉票。”这还是首善之区,市民居然半年不知肉味,其他地方,想必等而下之。笔者不幸出生在首都以外的地区,更不幸的是,恰好出生于那个年代——我出生时,村子里尚未通电。与肉无缘,是明摆着的。基本只有在过年做客时,才可能吃到肉。当然,每次出发前,家长都要小心叮嘱不懂事的孩子:至多头一块。爷爷年轻时,是个长工,我八虚岁他就去世,我对他印象不深,但至今清楚地记得一个情景:爷爷赤膊坐在 屋檐下的一只矮凳上,让我给他后背搔痒;爷爷舒服至极,说,比吃肉还和顺。可见,“吃肉”是一种高妙的境界。如今,有时妻子要我给地搔痒,我一边挠,一边问:是不是比吃肉还和顺? 妻子颇不以为然:吃肉有啥和顺!妻子是城里人,小时候家里钞票相对活络,岳父又是手艺人,喜欢吃点喝点,妻子与我虽然同为六○后 她还真从来没觉得吃肉是什么了不起的事,我跟她有着两个不同的话语系统。记得有一次,已是小学生的我,放学后,独自赶好几里地,去一远房亲戚家奔丧——其实无非是想吃点肉。平时哪尝得到荤腥啊!天上正飘雪,等我到达,已过了用餐时间,便一个人趴在桌边。幸好还有肉,半根小手指长,已经冻上,但确实是肉,肋条肉。后来回到家,关于这次单刀赴会,我和堂伯曾经有所交流,我把全部对话记录于此。堂伯:“吃着几块肉?” 我:“四块。”值了!现在时代进步,物资丰富,吃肉早已是寻常事。想哪顿吃,就哪顿吃。我曾对一个戏称自己为“食肉动物”的年轻朋友说,幸亏你不是生在我儿时那个年代。如今许多人不喜欢肥肉,咽不下。当年可没有这样的情况。年轻朋友没有经历过,难以置信。很肥那种,看着都反胃,也吃得下去吗?我的回答是:何止吃得下,你一听到“肥肉”俩字,就狂咽口水。不要忘了:你已经整整一年完全没沾过荤,肚子里空空如也,没有半点油物资极度匮乏、吃不到肉的年代渐行渐远,但它留下的印记还在。前几天碰到一个儿时的伙伴,对我说:“过两个月要叫你吃肉嘞。”这句话,估计年轻人有语言障碍,听不明白。我当然了然于心:他的女儿两个月后要出嫁,他打算到时请我喝喜酒。是的,村民至今习惯用“吃肉”借代“喝喜酒”,当年,基本只有婚宴之类,才有肉吃嘛。直到今天,浙北农村的酒席上,最重要的一个菜,仍然是蹄膀,流行的说法是“没有蹄子不算酒”。比如喜酒,只要没有蹄膀,哪怕堆满山珍海味,哪怕大龙虾同时上俩,也算不得正式婚宴。厉害吧。蹄膀是什么?是肉的代表。不过,时代确实有变化,这是不争的事实。又想起那个“有”字。就像现在不会再把温馨的“家”字造成猪棚的模样——“豕”即猪,“家”字更像是猪圈,要是今天造个字来表示“拥有”“富有”的意思,应该也不会想到肉了吧。一点肉,能值几个钱,最起码也要造成“针”,数千美金。但是,毫无疑问,猪及其肉,在中国人的生活中曾经占据无与伦比的地位,直到不久以前。(选自《道旁》,山东画报出版社)10.文章开头部分和临近结尾均写到汉字造字法,这样写有什么好处?(4分)答案:①从“有”字的造字情况说起,引出下文,使文章逐渐进入正题,从容自然。②前后呼应,首尾圆合,显得有章法。③丰富了文章内容,增强了知识性和趣味性。(4分答出任意两点给4分)11.联系全文,分析第二段写《寅年记忆》中相关记载的用意。(4分)答案:①引出“我”儿时无肉可吃的情况。②说明当时此现象很普遍。首善之区尚且如此,国内其他地区多半更加不堪。③与后文物资丰富形成对比,改革开放后民众生活有很大改善。(4分)好教育云平台(www.jtyhjy.com)12.赏析文中画横线部分。(6分)答案:①特殊情景的记叙和氛围的渲染,给人看似甜蜜其实苦涩的感觉。②“天上正飘雪”的景物描写,“半根小手指长,已经冻上”的细节描写,表现了“我”对肉的渴望。③多用短句,语言简洁直白,照相般真实记录。④对话独立成段,“四块”二字于客观中隐含了“我”的自得和骄傲之情,更好地点明文章主旨。(6分,答案言之成理,即可酌情给分,答出任意三点即可。)13.文章写儿时伙伴“吃肉”的说法和浙北婚宴蹄静的地位,请结合全文加以分析。(6分)答案:①肉作为一种食物,曾经在人们的生活中扮演重要角色。②“吃肉”的说法表明,过往的历史会留下印记,成为文化的一部分。③提及蹄髈地位,增添了地域色彩和地方风情。(6分,答案言之成理,即可酌情给分)好教育云平台(www.jtyhjy.com)三、古代诗文阅读(共40分)(一)阅读下面的文言文,完成14-18题。(20分)好教育云平台(www.jtyhjy.com)黄州快哉亭记 【宋】苏辙江出西陵,始得平地,其流奔放肆大。南合沅、湘,北合汉、沔①,其势益张。至于赤壁之下,波流浸灌,与海相若。清河张君梦得,谪居齐安,即其庐之西南为亭,以览观江流之胜,而余见子瞻名之曰“快哉”。盖亭之所见,南北百里,东西一舍。涛澜汹涌,风云开国。昼则舟楫出没于其前,夜则鱼龙悲啸于其下。变化倏忽,动心骇目,不可久视。今乃得玩之几席之上,举目而足。西望武昌诸山,风陵起伏,草木行列,烟消日出。渔夫樵父之含皆可指数。此其所以为“快哉”者也。至于长洲之滨,故城之墟,曹孟德、孙仲谋之所睥睨,周瑜、陆逊之所骋骛,其流风遗迹,亦足以称快世俗。好教育云平台(www.jtyhjy.com)昔楚襄王从宋玉、景差于兰台之宫,有风飒然至者,王披襟当之,曰:“快哉,此风!寡人所与庶人共者耶?”宋玉曰:“此独大王之雄风耳,庶人安得共之!”玉之言盖有讽看夫风无雌雄之是而人有遇不遇之变慧王之所以为乐与底人之所以为忧此则人之变也而风何与焉?士生于世,使其中不自得,将何往而非病?使其中坦然,不以物伤性,将何适而非快?今张君不以谪为患,窃会计之余功,而自放山水之间,此其中宜有以过人者。将蓬户瓮牖无所不快,而况乎濯长江之清流,揖西山之白云,穷耳目之胜以自适也哉!不然,连山绝壑,长林古木,振之以清风,照之以明月,此皆骚人思士之所以悲伤憔悴而不能胜者,乌睹其为快也哉!元丰六年十一月朔日,赵郡苏辙记。 【注】①沔(miǎn):古代对汉江的通称。14.对下列句子中加点词语的解释,不正确的一项是(3分) A.而余兄子瞻名之曰“快哉” 名:命名B.今乃得玩之几席之上 几:很多C.将蓬户瓮牖无所不快 牖:窗户 D.而况乎濯长江之清流 濯:清洗好教育云平台(www.jtyhjy.com)答案:B 几:小桌子15.下列各组句子中,加点词的意义和用法相同的一组是(3分)A.北合汉、沔,其势益张 吾其还也,亦去之B.以览观江流之胜 卒以吾郡之发愤一击C.夜则鱼龙悲啸于其下 徘徊于斗牛之间D.此独大王之雄风耳 填然鼓之答案:C 于:在 A.它的;还是 B.用来;因为 D.的;音节助词16.下列对原文有关内容的概括与赏析,不正确的一项是(3分)A.文章第一段记快哉亭的建造和命名,却先写黄州附近长江的浩淼水面和壮阔气势,描绘江流之三变,点出造亭的目的和文章题意。B.文章第二段写亭以“快哉”命名的原因,主要从两方面写:一是可以多角度观赏山川美景;二是可以凭吊古迹。C.本文是将写景、叙事、抒情、议论紧密结合并融为一体的好文章,表面是写黄州快哉享,实写人生态度,表达了作者对张梦得主动辞官归隐、寄情山水的赞赏之情。D.文章自然引录楚襄王和宋玉的故事,不仅交代了“快哉”两字的来历,而且还从宋玉将风分为雌雄,极其自然地引向了下文文章主旨的讨论。答案:C “主动辞官归隐”错 17.用“/”给文中画波浪线的部分断句。(3分)玉之言盖有讽看夫风无雌雄之是而人有遇不遇之变慧王之所以为乐与底人之所以为忧此则人之变也而风何与焉?答案:玉之言盖有讽焉/夫风无雌雄之异/而人有遇不遇之变/楚王之所以为乐/与庶人之所以为忧/此则人之变也/而风何与焉?18.把文中画线的句子译成现代汉语。(8分(1)使其中坦然,不以物伤性,将何适而非快?(4分)答案:如果他心情开朗,不因为环境的影响而伤害自己的情绪,那么,他到什么地方去会不整天愉快呢?(“坦然”“以”和“何适”宾语前置句各1分,整体句意各1分)(2)此皆骚人思士之所以悲伤憔悴而不能胜者,乌睹其为快也哉!(4分)答案:这些景物都是伤感失意的文人士大夫感到悲伤憔悴而不能忍受的原因,哪里看得出这是畅快的呢!(“胜”“乌”“快”整体句意各1分)【参考译文】:长江出了西陵峡,才进入平地,水势奔腾浩荡。南边与沅水、湘水合流,北边与汉水汇聚,水势显得更加壮阔。流到赤壁之下,波浪滚滚,如同大海一样。清河张梦得,被贬官后居住在齐安,于是他在房舍的西南方修建了一座亭子,用来观赏长江的胜景。我的哥哥子瞻给这座亭子起名叫“快哉亭”。在亭子里能看到长江南北上百里、东西三十里。波涛汹涌,风云变化不定。在白天,船只在亭前来往出没;在夜间,鱼龙在亭下的江水中悲声长啸。景物变化很快,令人惊心骇目,不能长久地欣赏。能够在几案旁边欣赏这些景色,抬起眼来就足够看了。向西眺望武昌的群山,(只见)山脉蜿蜒起伏,草木成行成列,烟消云散,阳光普照,捕鱼、打柴的村民的房舍,都可以一一数清。这就是把亭子称为“快哉”的原因。到了长江岸边古城的废墟,是曹操、孙权傲视群雄的地方,是周瑜、陆逊驰骋战场的地方,那些流传下来的风范和事迹,也足够让世俗之人称快。从前,楚襄王让宋玉、景差跟随着游兰台宫。一阵风吹来,飒飒作响,楚王敞开衣襟,迎着风,说:“这风多么畅快啊!这是我和百姓所共有的吧。”宋玉说:“这只是大王的雄风罢了,百姓怎么能和您共同享受它呢?”宋玉的话在这儿大概有讽喻的意味吧。风并没有雄雌的区别,而人有生得逢时,生不逢时的不同。楚王感到快乐的原因,而百姓感到忧愁的原因,正是由于人们的境遇不同,跟风又有什么关系呢?读书人生活在世上,假使心中不坦然,那么,到哪里没有忧愁?假使胸怀坦荡,不因为外物而伤害天性(本性),那么,在什么地方会不感到快乐呢?读书人生活在世上,如果他的内心不能自得其乐,那么,他到什么地方去会不忧愁呢?如果他心情开朗,不因为环境的影响而伤害自己的情绪,那么,他到什么地方去会不整天愉快呢?张梦得不以贬官为忧,利用征收钱谷的公事之余,在大自然中释放自己的身心,这是他心中应该有超过常人的地方。即使是用蓬草编门,以破瓦罐做窗,都没有觉得不快乐,更何况在清澈的长江中洗涤,面对着西山的白云,尽享耳目的美景来自求安适呢?如果不是这样,连绵的峰峦,深陡的沟壑,辽阔的森林,参天的古木,清风拂摇,明月高照,这些景物都是伤感失意的文人士大夫感到悲伤憔悴而不能忍受的原因,哪里看得出这是畅快的呢!元丰六年十一月初一,赵郡苏辙记。(二)阅读下面这首诗,完成19-20题。(8分)经五丈原 唐·温庭筠铁马云雕共绝尘,柳营①高压汉宫春。天清气杀屯关右,夜半妖星②照渭滨。下国卧龙空寤主,中原得鹿不由人。象床宝帐无言语,从此谯周③是老臣。【注】①柳营:汉周亚夫为将军,治军谨严,驻军细柳,号细柳营。②妖星:相传诸葛亮死时,其夜有大星 “赤而芒角” ,坠落在渭水之南。③谯周:诸葛亮死后蜀后主的宽臣,在他的怂恿下,后主降魏。19.这是一首咏史诗,是诗人路过五丈原时,感慨诸葛亮功业未遂而殁,表达了对诸葛亮的敬慕之情。这与杜甫名句“ , !”(《蜀相》)情感类似。(2分) 好教育云平台(www.jtyhjy.com)20.全诗是如何表达对诸葛亮的惋惜敬仰之情的?请结合诗句分析。(6分)答案:19.出师未捷身先死,长使英雄泪满襟20.①用“柳营”这个典故,把诸葛亮比作西汉初年治军有方的周亚夫,表达出敬慕之情。②用“妖星”等带有感情色彩的词语来形容诸葛亮死时的天象,表达了诗人对诸葛亮赍志以殁的无比痛惜。③颈联用一个“空”字写出了诸葛亮空有一腔匡世扶主之志,使得统一大业终究难以完成,暗含对诸葛亮的痛惜敬慕之情。④尾联采用对比手法,把谯周误国降魏和诸葛亮匡世扶主做对比,有力地表达了对诸葛亮的崇敬。(回答出其中任意三点即可,如有其他答案言之成理也可酌情给分。)(三)阅读下面的材料,完成21-22题。(6分)子路从而后,遇丈人,以杖荷蓧。子路问曰:“子见夫子乎?”丈人曰:“四体不勤,五谷不分,孰为夫子?”植其杖而芸。子路拱而立。止子路宿,杀鸡为黍而食之。见其二子焉。明日,子路行,以告。子曰:“隐者也。”使子路反见之。至,则行矣。子路曰:“不仕无义。长幼之节,不可废也;君臣之义,如之何其废之?欲洁其身,而乱大伦。君子之仕也, 行其义也。道之不行,已知之矣。"(《论语》18.7)子曰:“直哉史鱼①!邦有道,如矢②;邦无道,如矢。君子哉蘧伯玉③!邦有道,则仕;邦无道,则可卷而怀之。”(《论语》15.7)【注】①史鱼,春秋末年卫国的大夫史鳅,字子鱼。②矢:箭。③蘧伯玉,春秋末年卫国大夫,为人有贤名。21.孔子和蘧伯玉的人生选择有何不同?(2分)孔子: 蘧伯玉: 22.结合两则材料谈谈,面对纷扰的社会,蘧伯玉和丈人有何区别?孔子为何称赞蘧伯玉为君子?(4分)答案:21.孔子:知其不可而为之 蘧伯玉:天下有道则见,无道则隐。22.①本质上都是避世隐居之士。面对纷乱的社会,丈人选择不仕;而蘧伯玉入世“行其义”,只是在无道时“可卷而怀之”。(2分)②蘧伯玉用行舍藏,能进能退,知权达变,具备了君子的品格。(2分)【参考译文】孔子说:“好一个刚直不屈的史鱼!政治清明也像箭一样直,政治黑暗也像箭一样直。好一个君子蘧伯玉!政治清明就出来做官,政治黑暗就可以把自己的本领收藏起来。”(四)古诗文默写。(6分)23.补写出下列名篇名句的空缺部分。(只选3小题)(6分)(1) , ,约我以礼,欲罢不能。(《论语》) (2) ,处涸辙而相欢。 ,扶摇可接。(王勃《滕王阁序》(3)总角之宴, 。 ,不思其反。(《诗经·氓》)(4) ,更那堪、冷落清秋节!今宵酒醒何处? 。(柳永《雨霖铃》)(5)富贵不知乐业,贫穷难耐凄凉。 , 。(曹雪芹《红楼梦》)答案:(1)夫子循循然善诱人 博我以文(2)酌贪泉而觉爽 北海虽赊(3)言笑晏晏 信誓旦旦(4)多情自古伤离别 杨柳岸、晓风残月(5)可怜辜负好韶光 于国于家无望四、作文(共60分)24.阅读下面的文字,根据要求作文。(60分)手机在我们的日常生活中不可或缺,被戏称为“人体外挂式器官”。你的衣食住行、言谈举止无不与它相关,说手机是我们“自我”的物化也不为过。好教育云平台(www.jtyhjy.com)对此,作为高中生的你有怎样的体验和思考?写一篇文章,谈谈自己的看法。【注意】角度自选,立意自定,题目自拟。明确文体,不得写成诗歌。不得少于800字。不得抄袭套作。参考立意:考生能正确认识到手机这样的科技产物既给生活带来了许多便利,也给生活带来了巨大冲击;能深入思考,在以手机为代表的科学技术正在快速改变人们的生产方式、生活状态的这一特殊时代,作为青少年该有怎样的应对和坚守。建议基准分43分。
相关试卷
这是一份浙江省七彩阳光新高考研究联盟2023 -2024学年第一学期返校联考高三语文试题(WORD版,含答案),共12页。试卷主要包含了考试结束后,只需上交答题卷,梁衡先生说过等内容,欢迎下载使用。
这是一份_语文|浙江省A9协作体2024届高三返校联考语文试卷及答案,共10页。
这是一份2021浙江省七彩阳光新高考研究联盟高三下学期返校联考语文试卷含答案,文件包含七彩高三语文试题docx、语文答案pdf等2份试卷配套教学资源,其中试卷共13页, 欢迎下载使用。

