所属成套资源:高中化学新教材选择性必修二同步练习
- 1.1.2 构造原理与电子排布式 电子云与原子轨道-练习-2020-2021学年下学期高二化学同步精品课堂(新教材人教版选择性必修2)(解析版) 试卷 1 次下载
- 1.1.3 泡利原理、洪特规则、能量最低原理-练习-2020-2021学年下学期高二化学同步精品课堂(新教材人教版选择性必修2)(解析版) 试卷 1 次下载
- 1.2.2 元素周期律-练习-2020-2021学年下学期高二化学同步精品课堂(新教材人教版选择性必修2)(解析版) 试卷 1 次下载
- 2.1.1 共价键-练习-2020-2021学年下学期高二化学同步精品课堂(新教材人教版选择性必修2)(解析版) 试卷 0 次下载
- 2.1.2 键参数—键能、键长与键角-练习-2020-2021学年下学期高二化学同步精品课堂(新教材人教版选择性必修2)(解析版) 试卷 0 次下载
高中化学人教版 (2019)选择性必修2第一章 原子结构与性质第二节 原子结构与元素的性质巩固练习
展开
这是一份高中化学人教版 (2019)选择性必修2第一章 原子结构与性质第二节 原子结构与元素的性质巩固练习,共10页。
第一章 原子结构与性质第二节 原子结构与元素的性质1.2.1 原子结构与元素周期表一.选择题2019年是“国际化学元素周期表年”。1869年门捷列夫把当时已知的元素根据物理、化学性质进行排列,准确预留了甲、乙两种未知元素的位置,并预测了二者的相对原子质量,部分原始记录如下。下列说法错误的是
A. 元素甲位于现行元素周期表第四周期第ⅢA族
B. 原子半径比较:甲乙
C. 元素乙的简单气态氢化物的稳定性强于
D. 推测乙可以用作半导体材料【答案】C【解析】甲为Ga,位于现行元素周期表第四周期第ⅢA族,故A正确;
B.电子层越多,原子半径越大,同周期从左向右原子半径减小,则原子半径:甲乙,故B正确;
C.乙是Ge,非金属性C大于Ge,则元素乙的简单气态氢化物的稳定性弱于,故C错误;
D.乙为Ge,位于金属与非金属的交界处,可用作半导体材料,故D正确;短周期元素X、Y、Z、W、Q在元素周期表中的相对位置如图所示,其中W原子的质子数是其M层电子数的三倍,下列说法不正确的是 A. X与Y可形成5种以上的化合物
B. 最高价氧化物对应水化物的酸性:
C. 简单氢化物的沸点:
D. 工业上常通过电解Z的熔融氯化物的方法制取Z的单质【答案】D【解析】由短周期元素X、Y、Z、W、Q在元素周期表中的相对位置,可知W位于第三周期,W原子的质子数是其M层电子数的三倍,设M层电子数为x,则,解得,可知W为P,结合元素的相对位置可知,X为N,Y为O,Z为Al,Q为Cl。
由上述分析可知,X为N、Y为O、Z为Al、W为P、Q为Cl。
A.X与Y可形成、NO、、、、,故A正确;
B.非金属性越强,对应最高价含氧酸的酸性越强,则X、W、Q最高价氧化物对应水化物的酸性为,故B正确;
C.、分子间有氢键,沸点高于,且水常温下为液态,则简单氢化物的沸点:,故 C正确;
D.氯化铝为共价化合价,工业上用电解熔融氧化铝冶炼Al,故D错误。
故选D。A、B、C均为短周期元素,它们在周期表中的位置如图所示。已知B、C元素的族序数之和是A元素族序数的2倍,B和C元素的原子序数之和是A的4倍,则A、B、C分别为 A. Be、Na、Al B. B、Mg、Si C. C、Al、P D. O、P、Cl【答案】D【解析】A、B、C均为短周期元素,设A元素的原子序数为x,由三种元素在周期表中的相对位置,可得B元素的原子序数为,C元素的原子序数为,由B和C元素的原子序数之和是A的4倍,可得,解得,则A为O元素、B为P元素、C为Cl元素。某同学在研究前18号元素时发现,可以将它们排成如图所示的蜗牛形状,图中每个点代表一种元素,其中O点代表氢元素。下列说法中不正确的是 A. 离O点越远的元素原子半径越大
B. 虚线相连的元素处于同一族
C. B、C最高价氧化物对应的水化物可相互反应
D. A、B组成的化合物中可能含有共价键
【答案】A【解析】
O点代表氢元素,按照原子序数由小到大由里往外延伸,由图可知,O、B连线的三元素为第ⅠA族,A为O元素,B为Na元素,C为Al元素;
A.离O点越远的元素,原子的核电荷数越大,若电子层相同,半径越小,故A错误;
B.由原子序数可知,虚线相连的元素处于同一族,故B正确;
C.B为Na元素,C为Al元素,氢氧化铝能与氢氧化钠溶液反应生成偏铝酸钠和水,故C正确;
D.钠元素与氧元素可以形成过氧化钠,过氧根离子中氧原子之间为非极性共价键,故D正确。
故选A。下列说法正确的是A. 族序数等于其周期序数的元素一定是金属元素
B. 元素周期表中,位于金属和非金属交界线附近的元素属于过渡元素
C. 从左到右,同周期非金属得电子能力、最高价氧化物对应水化物酸性依次增强
D. 从上到下,第ⅦA族元素氢化物的热稳定性和还原性均依次减弱【答案】C【解析】A.族序数等于其周期序数的元素可以为H元素、Be元素、Al元素、Ge元素等,可能为金属也可能为非金属,故A错误;
B.副族元素和VIII族元素为过渡元素,故B错误;
C.同周期从左到右,元素的非金属性越强,其得电子能力和最高价氧化物对应水化物的酸性越强,故C正确;
D.从上到下,第VIIA族元素氢化物的热稳定性依次减弱,还原性依次增强,故D错误。
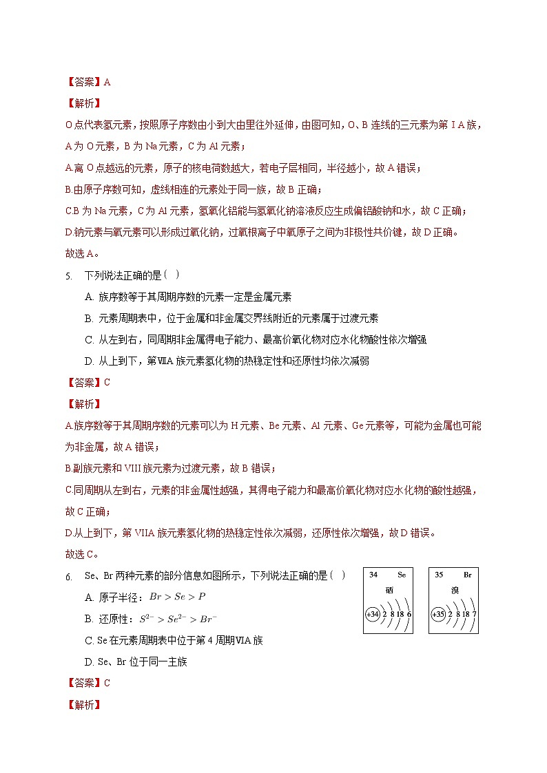
故选C。Se、Br两种元素的部分信息如图所示,下列说法正确的是A. 原子半径:
B. 还原性:
C. Se在元素周期表中位于第4周期ⅥA族
D. Se、Br位于同一主族【答案】C【解析】由图示信息可知Se为34号元素,Br为35号元素,Se和Br位于第四周期且Se位于Br的左侧,则原子半径,故A错误;
B.元素的非金属性越强,其阴离子的还原性越弱,则还原性:,故B错误;
C.由原子结构示意图可知,Se有四个电子层,最外层有6个电子,则Se位于第4周期ⅥA族,故C正确;
D.Se位于第VIA族,Br位于ⅤⅡA族,则Se、Br不是同一主族,故D错误。
故选:C。下列有关元素周期表的说法正确的是 A. Li是最活泼金属,F是最活泼非金属
B. 在周期表中金属与非金属的分界处,可找到做催化剂的材料
C. 元素周期表有7个主族,7个副族,1个0族,1个Ⅷ族,共16纵行
D. 同一周期第一周期除外的元素,从左到右由金属逐渐过渡到非金属【答案】D【解析】A.元素周期表中Cs是最活泼金属,F是最活泼非金属,故A错误;
B.金属与非金属的分界处的元素具有金属性、非金属性,可寻找半导体材料,而在过渡元素区找到做催化剂的材料,故B错误;
C.8、9、10三个纵行为Ⅷ族,则元素周期表有7个主族、7个副族、1个0族、1个Ⅷ族,共18个纵行,故C错误;
D.根据元素周期表,同一周期第一周期除外的元素,从左到右由金属逐渐过渡到非金属,故D正确。
故选D。下列关于元素周期表的说法正确的是 A. 每一周期都从碱金属元素开始,最后以稀有气体元素结束
B. 某元素原子最外层电子数为2,则该元素一定位于第ⅡA族
C. 第二、三周期上下相邻的元素的原子核外电子数相差8
D. 元素周期表有7个横行,即7个周期,16个纵列,即16个族【答案】C【解析】A.第一周期是从氢元素开始的,氢元素不是碱金属元素,A项错误;
B.氦元素原子的最外层电子数为2,属于0族元素,B项错误;
C.第二、三周期的元素种类数均为8,上下相邻的元素的原子核外电子数相差8,C项正确;
D.元素周期表有7个横行,即7个周期,18个纵列,第8、9、10纵列称为第Ⅷ族,其余每一个纵列为一个族,共16个族,D项错误。短周期主族元素X、Y、Z、W的原子序数依次增大,它们原子的最外层电子数之和为16。Y的单质是空气中含量最多的气体,Z原子的最外层电子数是其内层电子数的3倍,W是短周期中金属性最强的元素。下列说法正确的是 A. X位于元素周期表中第2周期ⅤA族
B. 原子半径:
C. X、Y、Z的非金属性依次减弱
D. 由Z和W组成的化合物不止一种【答案】D【解析】短周期主族元素中,Y的单质是空气中含量最多的气体,则Y是N元素;Z原子的最外层电子数是其内层电子数的3倍,原子只能有2个电子层,最外层电子数为6,则Z为O元素;W是短周期中金属性最强的元素,W为Na元素;再根据X、Y、Z、W原子的最外层电子数之和为16,知X的最外层电子数为,且原子序数X小于N,则X为C元素。
A.X位于元素周期表中第二周期第ⅣA族,故A错误;
B.电子层数越多,原子半径越大,则W半径最大,同周期自左而右原子半径减小,故原子半径,故B错误;
C.同周期从左往右,非金属性逐渐增强,X、Y、Z处于同一周期,且原子序数逐渐增大,则X、Y、Z的非金属性依次增强,故C错误;
D. 由Z和W组成的化合物不止一种 ,可以是氧化钠,也可以是过氧化钠,故D正确。
故选D。以下有关原子结构及元素周期律、元素周期表的叙述正确的是A. 根据元素周期律,由可以类推出氟元素也存在最高价氧化物的水化物
B. 元素周期表有十八个纵行,共十六个族
C. 第ⅦA族元素从上到下,其简单氢化物的稳定性逐渐增强
D. 在元素周期表的金属和非金属分界线附近寻找优良的催化剂【答案】B【解析】A.F元素无正价,故A错误;
B.元素周期表有十八个纵列,共十六个族,7个主族、7个副族、1个0族、1个第Ⅷ族,故B正确;
C.同主族从上到下,非金属性减弱,则第ⅦA族元素从上到下,其简单氢化物的稳定性逐渐减弱,故C错误;
D.元素周期表中位于金属元素和非金属元素分界线附近的元素具有金属和非金属的性质,可以作半导体材料,如Si,在过渡元素中寻找优良的催化剂,故D错误;
故选B。短周期主族元素W、X、Y、Z的原子序数依次增大,它们在元素周期表中的相对位置如图所示,Y原子的最外层电子数是其电子层数的2倍。下列说法正确的是A. W的最高价氧化物的水化物是与W同周期和与W同主族中酸性最强的酸
B. 简单离子的还原性:
C. 氢元素与W、Z三种元素组成的化合物仅含有共价键
D. 简单气态氢化物的热稳定性:【答案】A【解析】Y原子的最外层电子数是其电子层数的2倍,则Y是S元素,根据元素周期表的结构可知W是N元素;X是P元素;Z是Cl元素;据此解答。
A.N元素的最高价氧化物的水化物是,是第二周期和第VA族中酸性最强的酸,故A正确;
B.因为非金属性:,则简单离子的还原性:,故B错误;
D.氢元素与N、Cl元素组成的化合物可以为,铵根离子与氯离子之间存在离子键,故C错误;
D.元素的非金属性越强,简单气态氢化物的热稳定性越稳定,因为非金属性:,故D错误。
故选A。下列关于碱金属和卤素的说法正确的是 A. 随着原子序数的增大,密度均增大
B. 随着原子序数的增大,熔沸点均升高
C. 最高正价均等于主族序数
D. 电子层数均等于周期序数【答案】D【解析】A.卤族元素随着原子序数的增大,密度增大,但是碱金属元素中碱金属密度是钾小于钠,故A错误;
B.碱金属元素随着原子序数的增大,熔沸点是减小,故B错误;
C.氟没有最高正价,故C错误;
D.据周期表结构可知电子层数均等于周期序数,故D正确。
故选D。某小组在研究前18号元素时发现:依据不同的标准和规律,元素周期表有不同的排列形式。如果将它们按原子序数递增的顺序排列,可形成如图所示的“蜗牛”形状,图中每个“”代表一种元素,其中P点代表氢元素。下列说法不正确的是
A. 图中虚线相连的元素位于同一族
B. P、K、L、M、X、Y、Z都是短周期元素
C. K元素位于常规周期表的第三周期第ⅥA族
D. M与Z两种元素形成的化合物的化学式为【答案】C【解析】A.图中虚线相连的元素原子最外层电子数相同,位于同一族,故A正确;
B.短周期元素是指第一至第三周期的18种元素,如图所示的P、K、L、M、X、Y、Z都是短周期元素,故B正确;
C.K是O元素,O原子核外有2个电子层、最外层电子数是6,主族元素原子电子层数与其周期数相等、最外层电子数与其族序数相等,所以O元素位于第二周期第VIA族,故C错误;
D.M是Mg元素,Z是Cl元素,这两种元素形成的化合物的化学式为,故D正确;
故选C。今年是门捷列夫发现元素周期律150周年,联合国将2019年定为“国际化学元素周期表年”。下列有关化学元素周期表的说法正确的是A. 元素周期表共有18列
B. ⅦA族元素的非金属性自上而下依次减弱
C. 主族元素均呈现与其族数相同的最高化合价
D. 第二周期主族元素的原子半径自左向右依次增大【答案】AB【解析】A.根据元素周期表的结构可知,元素周期表共有18列,故A正确;
B. 根据元素周期律可知,同主族从上到下元素非金属性逐渐减弱可知,ⅦA族元素的非金属性自上而下依次减弱,故B正确;
C.F元素没有正价,故C错误;
D.根据元素周期律可知,同周期从左到右原子半径逐渐减小,故D错误。
故选AB。二、填空题A、B、C、D、E、F是原子序数依次增大且均位于元素周期表前四周期的元素,其中A与其他元素不同周期,B的氧化物是形成光化学烟雾的主要因素,F为地壳中含量第四多的元素,部分元素在周期表中的相对位置如下表所示。 BCD E请回答下列问题:在元素周期表中的位置为________。、D、E的简单离子半径由大到小的顺序为________填离子符号;B、C、E的最简单氢化物的沸点由高到低的顺序为________________填化学式。常温下,F的单质在加热条件下可溶于足量的浓溶液,反应的离子方程式为________________;检验反应后溶液中F的阳离子可选用的试剂为________填化学式,写一种。【答案】第一周期第ⅠA族
;
;KSCN【解析】B的氧化物是形成光化学烟雾的主要因素可知B为N,因此C为O,D为Na,E为S,F为地壳中含量第四多的元素为Fe,其中A与其他元素不同周期故A为H,据此分析即可。
为H故在周期表中位置为:第一周期第ⅠA族
具有相同核外电子排布的离子核电荷数越小离子半径越大,即最外层电子排布相同时电子层数越多离子半径越大,即,故半径大小顺序为:;
非金属性越强其简单氢化物的沸点就越高,非金属性,故B、C、E的最简单氢化物的沸点由高到低的顺序为;
铁和浓硝酸在加热条件下反应生成硝酸铁、二氧化氮和水,其离子方程式为:
;
检验铁离子可用KSCN溶液。三、推断题A、B、C、D、E、F为短周期元素,其中B的原子序数最小,它们的最高正化合价与原子半径关系如图所示:
回答下列问题:在元素周期表中的位置为_________。、D、E、F的最简单氢化物中,熔点最高的为_________填化学式,原因是_________。同主族元素对应的单质或化合物在性质上体现相似性和递变性,向溶液中滴加稀盐酸,_________填现象,发生反应的化学方程式为_________。元素周期表中某一元素的性质与它左上方或右下方的另一元素的性质相似,称为对角线规则,则A的最高价氧化物对应的水化物与B的最高价氧化物对应的水化物反应的离子方程式为_________。与F能形成一种具有正四面体结构的分子,其电子式为_________。该物质是重要的化工原料,极易水解,在潮湿的空气中能生成两种酸,该反应的化学方程式为_________。【答案】第二周期ⅡA族
分子间能形成氢键
有淡黄色沉淀产生并有臭鸡蛋气味的气体放出
,【解析】B化合价为,B的原子序数最小,B为Be元素,A的化合价为价,且原子半径较大,则A为Na;C的最高正化合价为,半径大于Be,则C为的最高正化合价为,半径小于Si且小于Be,则D为的最高正化合价为,原子半径大于N,则E为S;则F只能为Cl。
化合价为,B的原子序数最小,为Be元素,在周期表中位置是:第二周期ⅡA族;
为Si、D为N、E为S、F为Cl,最简单的氢化物中,存在分子间氢键,熔点最高;
为Na,向溶液中加入盐酸生成氯化钠、硫、硫化氢气体,其现象为有淡黄色沉淀产生并有臭鸡蛋气味的气体放出;
化学方程式为:;
和铝位于对角线,性质相似,A的最高价氧化物对应的水化物NaOH,B的最高价氧化物对应的水化物反应离子方程式为:;
与F能形成化合物为:,其电子式为:;
在潮湿的空气中能生成两种酸,该反应的化学方程式为。
相关试卷
这是一份高中化学人教版 (2019)选择性必修2第一节 原子结构精品习题,文件包含121原子结构与元素周期表-练习-2020-2021学年下学期高二化学同步精品课堂新教材人教版选择性必修2解析版docx、121原子结构与元素周期表-练习-2020-2021学年下学期高二化学同步精品课堂新教材人教版选择性必修2原卷版docx等2份试卷配套教学资源,其中试卷共15页, 欢迎下载使用。
这是一份人教版 (2019)选择性必修2第二节 分子晶体与共价晶体巩固练习,共15页。
这是一份高中化学人教版 (2019)选择性必修2第二节 分子晶体与共价晶体随堂练习题,共11页。试卷主要包含了二茂铁[,下列性质适合于分子晶体的是等内容,欢迎下载使用。

