2021学年Unit 4 Natural disasters教案设计
展开
Unit 4 Natural Disasters Period 3
Discovering Useful Structures教案
教材分析:
This teaching period mainly deals with the grammar: the restrictive relative clauses.
This period carries considerable significance to the cultivation of students’ writing competence and lays a solid foundation for the basic appreciation of language beauty. The teacher is expected to enable students to master this period thoroughly and consolidate the knowledge by doing some exercise of good quality.
教学目标与核心素养:
1. Get students to have a good understanding of the basic usages of the restrictive relative clauses.
2. Enable students to use the restrictive relative clauses flexibly.
3. Develop students’ speaking and cooperating abilities.
4. Strengthen students’ great interest in grammar learning.
教学重难点:
How to enable students to have a good understanding of the restrictive relative clauses, especially the uses of the relative words such as which, that, who, whom.
教学过程:
Step1 语法知识呈现
定语从句(一)——关系代词的用法
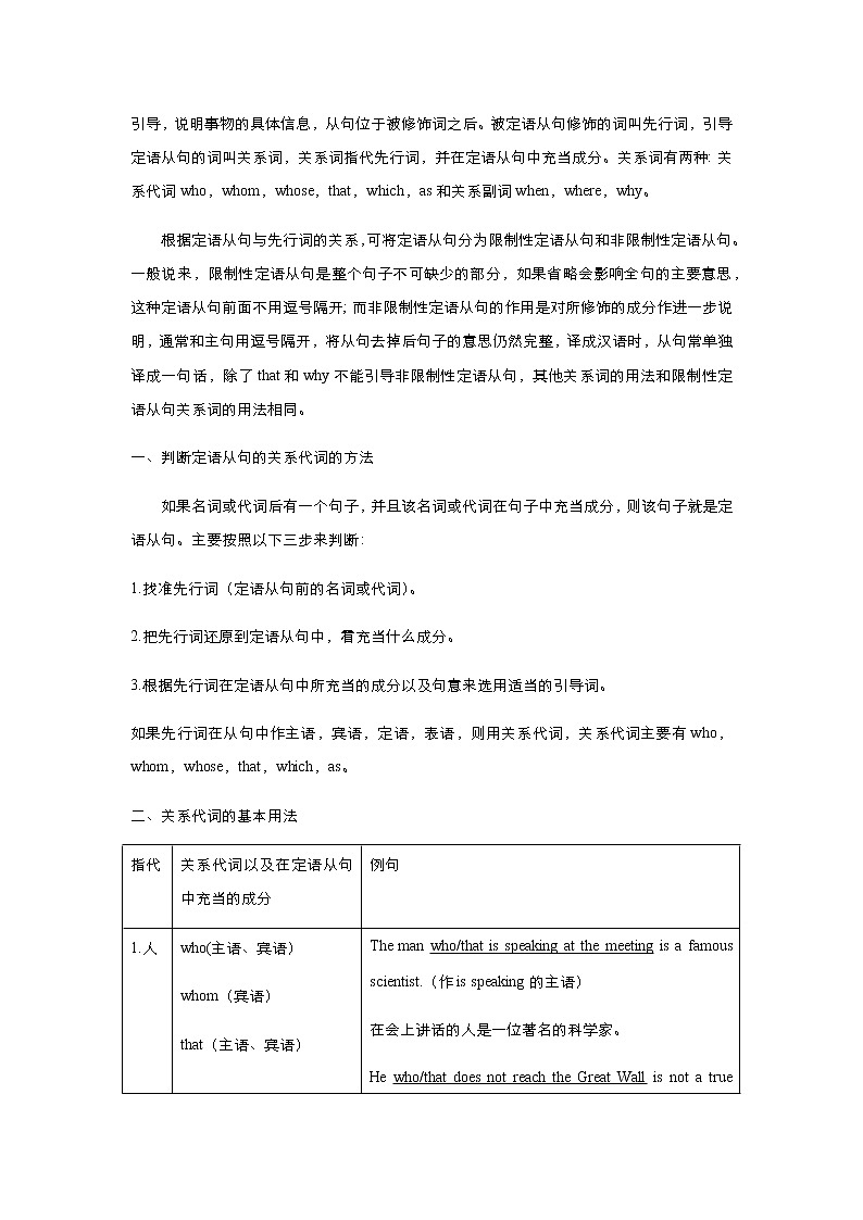
在复合句中,修饰名词或代词的从句叫定语从句。定语从句通常由关系代词或关系副词引导,说明事物的具体信息,从句位于被修饰词之后。被定语从句修饰的词叫先行词,引导定语从句的词叫关系词,关系词指代先行词,并在定语从句中充当成分。关系词有两种:关系代词who,whom,whose,that,which,as和关系副词when,where,why。
根据定语从句与先行词的关系,可将定语从句分为限制性定语从句和非限制性定语从句。一般说来,限制性定语从句是整个句子不可缺少的部分,如果省略会影响全句的主要意思,这种定语从句前面不用逗号隔开;而非限制性定语从句的作用是对所修饰的成分作进一步说明,通常和主句用逗号隔开,将从句去掉后句子的意思仍然完整,译成汉语时,从句常单独译成一句话,除了that和why不能引导非限制性定语从句,其他关系词的用法和限制性定语从句关系词的用法相同。
一、判断定语从句的关系代词的方法
如果名词或代词后有一个句子,并且该名词或代词在句子中充当成分,则该句子就是定语从句。主要按照以下三步来判断:
1.找准先行词(定语从句前的名词或代词)。
2.把先行词还原到定语从句中,看充当什么成分。
3.根据先行词在定语从句中所充当的成分以及句意来选用适当的引导词。
如果先行词在从句中作主语,宾语,定语,表语,则用关系代词,关系代词主要有who,whom,whose,that,which,as。
二、关系代词的基本用法
指代 | 关系代词以及在定语从句中充当的成分 | 例句 |
1.人 | who(主语、宾语) whom(宾语) that(主语、宾语) | The man who/that is speaking at the meeting is a famous scientist.(作is speaking的主语) 在会上讲话的人是一位著名的科学家。 He who/that does not reach the Great Wall is not a true man.(作does not reach的主语) 不到长城非好汉。 This is the famous scientist(who/whom/that) we visited last week.(作visited的宾语) 这就是我们上周拜访的那位著名科学家。 The man who/that is speaking at the meeting is a famous scientist.(作is speaking的主语) 在会上讲话的人是一位著名的科学家。 He who/that does not reach the Great Wall is not a true man.(作does not reach的主语) 不到长城非好汉。 This is the famous scientist(who/whom/that) we visited last week.(作visited的宾语) 这就是我们上周拜访的那位著名科学家。 |
2.物 | that(主语、宾语) which(主语、宾语) | He finally worked out the problem which/ that puzzled him for a long time.(作puzzled的主语) 他最后解出了这个令他困惑很久的问题。 The fish(that/which) we bought yesterday were not fresh. (作bought的宾语) 我们昨天买的鱼不新鲜。 |
3.人的;物的 | whose(定语) | They rushed over to help the man whose car broke down. (whose car=the man’s car,作定语,修饰car) 他们跑过去帮助那个汽车抛锚的人。 There is a mountain whose top is always covered with snow.(whose top=the mountain’s top,作定语,修饰top) 有一座山顶常年被雪覆盖的山。 |
4.句子 (在非限制性定语从句中) | which(主语、宾语) as(主语、宾语) | The weather turned out very good, which was more than we could expect.(which指代“天气最后晴朗起来”,作was的主语) 天气最后晴朗起来,这是我们没有料到的。 As everyone knows, China is a beautiful country with a long history.(As指代“中国是一个有着悠久历史的美丽国家”,作knows的宾语) 每个人都知道,中国是一个有着悠久历史的美丽国家。 |
三、关系代词易错点
1.关系代词的省略 | 关系代词在定语从句中作主语时,不可省略;做宾语时,在限制性定语从句中可以省略,在非限制性定语从句中不可省略。 | Is he the man who/that wants to see you? (作wants的主语不可省略) 他就是那个想见你的人吗? Hangzhou is a beautiful city(that/which) I always want to visit.(在限制性定语从句中作visit的宾语,可以省略) 杭州是我总想参观的一个美丽城市。 Hangzhou, which I visited last week, is a beautiful city.(在非限制性定语从句中作visited的宾语,不可省略) 杭州是一个美丽的城市,我上周去参观过。 |
2.从句中代词的重复多余 | 定语从句中的引导词指代先行词,并在从句中作成分,从句中不能再出现指代该先行词的代词。 | The book that I read it yesterday is very interesting.(×) The book that I read yesterday is very interesting.(√) 我昨天读的那本书很有趣。 This is the woman who I met her last time.(×) This is the woman who I met last time.(√) 这就是我上次遇见的妇女。 |
3.关系代词和代词的误用 | 定语从句的引导词要用关系代词,而不能用一般代词。 | This is the boy he told me a story yesterday.(×) This is the boy who told me a story yesterday.(√) 这就是昨天给我讲故事的男孩。 This is the boy his father is our headmaster.(×) This is the boy whose father is our headmaster.(√) 这就是这个男孩,他的爸爸是我们的校长。 |
4.what不引导定语从句 | 定语从句中有关系代词that和which,而没有what,what可以引导名词性从句。 | All that we need is a supply of oil.(that引导定语从句,修饰先行词all) What we need is a supply of oil.(what引导主语从句) 我们需要的是石油供应。 |
5.that不引导非限制性定语从句(用逗号隔开) | 在非限制性定语从句,不能用关系代词that。如果指代“人”,用关系代词who/whom,指代“物”,用关系代词which。 | The basketball star, who tried to make a comeback, attracted lots of attention. 这位打算复出的篮球明星引起了很多关注。 Beijing, which is the capital of China, is a beautiful city. 中国的首都北京是座美丽的城市。 He has become a doctor, which he wanted to be. 他成为了一名医生,这是他以前一直梦想的。 |
6.介词+which/whom | 先行词在从句中作介词宾语,若介词提前,指代物时,只能用which,不用that;指代人时,只能用whom,而不用who。介词不提前时,用that/which,who/whom都可以。 | I have the book about which you are talking. =I have the book(that/which) you are talking about. 我有你现在谈论的那本书。 The man with whom I talked just now is from Beijing University. =The man(who/whom/that) I talked with just now is from Beijing University. 刚才和我谈话的那个人是从北京大学来的。 |
7.whose+n.=the+n+of which=of which+the+n. | whose+n.可与the+n +of which互换,而且of which也可置于名词之前,名词之前必须有定冠词the。 | I live in the room whose window faces south.(whose window=the room’s window) I live in the room the window of which/of which the window faces south.(the window of which=the window of the room) 我住在窗子朝南开的房间里。 |
8.定语从句中的主谓一致:关系代词在定语从句中做主语时,定语从句的谓语通常与先行词在人称和数上保持一致。 注意:当先行词为“one of +复数名词”时定语从句的谓语动词用复数形式;当先行词为“the (only/very)one of +复数名词”时定语从句的谓语动词用单数形式。 | He is a good student who likes to help others. 他是一个乐于助人的好学生。 They are good students who like to help others. 他们是乐于助人的好学生。 He is one of the students who were praised. 他是一个受到表扬的学生之一。 He is the one/the only one of the students who was praised. 他是唯一一个受到表扬的学生。 | |
四、易混的关系代词辨析
(一)that和which
1.用that不用which的情况 | ①当先行词为不定代词:everything,anything,nothing,all,any,much,many,some,few,little,none等或当先行词被no,some,any,all,much,little等词修饰时,只能用that。 | To get the job started, all that I need is your permission. 要开始工作,我所需要的是你的许可。 Is there anything that I can do for you? 有什么要我做的事吗? He answered few questions that were asked by the reporters. 他几乎没有回答记者提问的问题。 |
②当先行词被the only,the very,the same等词修饰时。 | That’s the only thing that we can do now.目前我们只能这样了。 This is the very pen that I am looking for.这正是我找的钢笔。 He still lives in the same house that we visited ten years ago. 他还住在十年前我们参观的同一座房子里。 | |
③当先行词被序数词、形容词最高级修饰时。 | This was one of the most interesting books that were sold in this book store. 这是这家书店售出的最有趣的书之一。 The first thing that should be done is to get some food.该做的第一件事是弄点吃的。 | |
④当先行词中同时包括人和物时。 | I’m going to talk about the countries and people that I have visited. 我要谈论一下我所访问的国家和人民。 | |
⑤当要避免与疑问词which重复时。 | Which is the T-shirt that fits me most? 那件体恤衫最适合我? | |
2.用which不用that的情况 | ①在非限制性定语从句中 | Football, which is an interesting game, is played all over the world. 全世界都踢足球,它是一项有趣的运动。 |
②介词提前时,不用that,而用which,介词不提前时,用that和which都可。 | This is the room in which my father lived last year. =This is the room(that/which) my father lived in last year. 这是我父亲去年居住过的房子。 |
(二)which和as(引导非限制定语从句,指代整个主句内容)
1.位置上的区别: as引导的从句可放在主句首、句末或句中。而which引导的从句只能放在主句之后。 | As is known to us all, the earth turns around the sun. The earth, as is known to us all, turns around the sun. The earth turns around the sun, as/which is known to us all. 众所周知,地球绕着太阳转。 |
2.语义的区别: as有“正如”之意,因此主句和从句语义一致,而which表示“这一点”,在意义上相当于一个并列句,可以用and this代替,在语义上可以不一致。 | Mike won the first prize, as was expected. 正如所料想的,迈克获得了一等奖。 Mike won the first prize, which was not expected. 迈克获得了一等奖,这一点没被料想到。 |
五、as引导的定语从句的用法
(一)as引导的定语从句
1.在限制性定语从句中,先行词有such,so,as,the same修饰时,引导词用as。 | 比较: I have never read the book that you have talked about. 我从未读过你谈到的这本书。 I have never read such an interesting book as you have talked about. =I have never read so/as interesting a book as you have talked about. 我从未读过像你谈到的这样有趣的书。 |
2.在非限制性定语从句中,指代整个主句内容。 | As we know, she is a good teacher. 我们都知道她是一个好老师。 Lily, as we expected, won the first prize in the competition yesterday. 像我们所期望的那样,莉莉在昨天的比赛中获得了一等奖。 |
(二)易混句式辨析
1. such/so...as...和such/so...that...
①such/so...as...表“像……这样的……”,用来引导定语从句(as在从句中充当主、宾或表语等) ②such/so...that...表示“如此……以致……”,用来引导结果状语从句。 | This is such a heavy stone as no one can lift.(作lift的宾语,是定语从句) This is such a heavy stone that no one can lift it.(不缺成分,是结果状语从句) 这是一块如此重的石头,没人能搬得动。 |
2. the same...as...和the same...that...
①the same...as...表示“类似的一个,而不是同一个”(相似性) ②the same...that...表示“同一个”(同一性) | I have bought the same watch as you have. 我买了一块和你的一样的手表。(相似的,非同一个) This is the same watch that I lost. 这就是我丢的那块手表。(同一个) |
高中英语Unit 4 Natural disasters教学设计及反思: 这是一份高中英语Unit 4 Natural disasters教学设计及反思,共7页。
人教版 (2019)必修 第一册Unit 4 Natural disasters教案: 这是一份人教版 (2019)必修 第一册Unit 4 Natural disasters教案,共4页。
高中Unit 4 Natural disasters教学设计: 这是一份高中Unit 4 Natural disasters教学设计,共11页。

