所属成套资源:浙江省浙北G2(湖州中学、嘉兴一中)-2022学年高二上学期期中联考试卷及答案
浙江省浙北G2(湖州中学、嘉兴一中)2021-2022学年高二上学期期中联考技术试题含答案
展开
这是一份浙江省浙北G2(湖州中学、嘉兴一中)2021-2022学年高二上学期期中联考技术试题含答案,共26页。试卷主要包含了下列关于数制的说法正确的是, 某算法部分流程图如右图所示等内容,欢迎下载使用。
浙北G2期中联考
2021学年第一学期高二技术试题
本试题卷分两部分,第一部分信息技术,第二部分通用技术。全卷共7页,第一部分1 至3页,第二部分4至7页。满分100分,考试时间90分钟。
考生注意:
1.答题前,请务必将自己的姓名、准考证号用黑色字迹的签字笔或钢笔填写在试题卷和答题纸规定的位置上。
2.答题时,请按照答题纸上“注意事项”的要求,在答题纸相应的位置上规范作答,在本试题卷上的作答一律无效。
3.非选择题的答案须用黑色字迹的签字笔或钢笔写在答题纸上相应区域内,作图时可先 使用2B铅笔,确定后须用黑色字迹的签字笔或钢笔描黑。
第一部分 信息技术(50分)
一、选择题(本大题共15小题,每小题2分,共30分,每小题列出的四个选项中只有一个是符合题目要求,不选、错选、多选均不得分。)
1.以下关于信息的说法不正确的是
A. 报纸上的图片和文字都是信息
B. 信息是数据经过储存、分析、解释后产生的意义
C. 香农认为,信息是用来消除随机不确定性的东西
D. 进超市查验健康码的过程体现了信息的共享性
2.关于计算机中各种类型的数据,以下说法正确的是
A. 用计算机录制并存储一段声音,需要经历“数模转换”的过程
B. 由于编码方式不同,图像文件具有BMP、JPEG、GIF等不同格式
C. 位图是用基于数学方程的几何图元描述的,放大后不会失真
D. 由反射率相差很大的黑条和白条排成的平行线图案叫做二维码
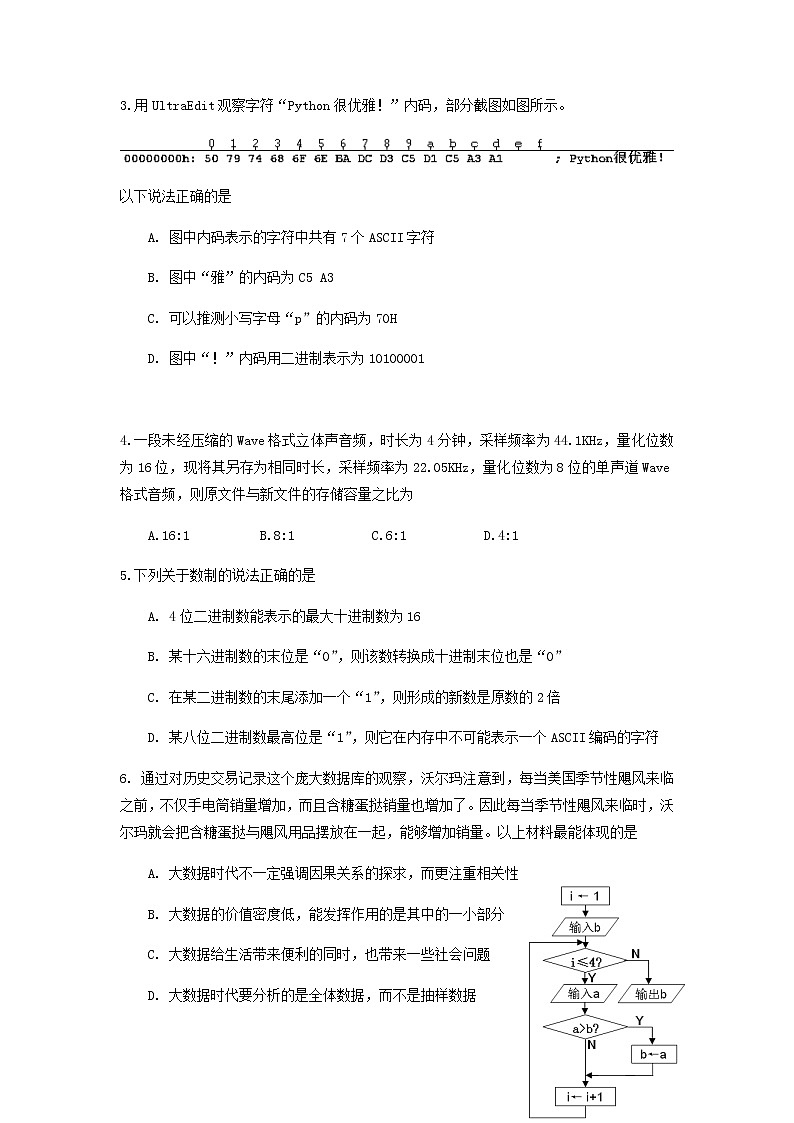
3.用UltraEdit观察字符“Python很优雅!”内码,部分截图如图所示。
以下说法正确的是
A. 图中内码表示的字符中共有7个ASCII字符
B. 图中“雅”的内码为C5 A3
C. 可以推测小写字母“p”的内码为70H
D. 图中“!”内码用二进制表示为10100001
4.一段未经压缩的Wave格式立体声音频,时长为4分钟,采样频率为44.1KHz,量化位数为16位,现将其另存为相同时长,采样频率为22.05KHz,量化位数为8位的单声道Wave格式音频,则原文件与新文件的存储容量之比为
A.16:1 B.8:1 C.6:1 D.4:1
5.下列关于数制的说法正确的是
A. 4位二进制数能表示的最大十进制数为16
B. 某十六进制数的末位是“0”,则该数转换成十进制末位也是“0”
C. 在某二进制数的末尾添加一个“1”,则形成的新数是原数的2倍
D. 某八位二进制数最高位是“1”,则它在内存中不可能表示一个ASCII编码的字符
6. 通过对历史交易记录这个庞大数据库的观察,沃尔玛注意到,每当美国季节性飓风来临之前,不仅手电筒销量增加,而且含糖蛋挞销量也增加了。因此每当季节性飓风来临时,沃尔玛就会把含糖蛋挞与飓风用品摆放在一起,能够增加销量。以上材料最能体现的是
A. 大数据时代不一定强调因果关系的探求,而更注重相关性
B. 大数据的价值密度低,能发挥作用的是其中的一小部分
C. 大数据给生活带来便利的同时,也带来一些社会问题
D. 大数据时代要分析的是全体数据,而不是抽样数据
7. 某算法部分流程图如右图所示。执行这部分流程,
依次输入12、-5、29、18、7,则输出值是
A.12 B.-5 C.29 D.7
8.某算法的部分流程图如图所示,输入a的值23,
字符串s初始化为空,执行这部分流程后,
变量s的值是
A.1110
B.1011
C.10111
D.11101
9. 假设x的值为4、y的值为5,以下表达式的值为真(True)的是。
A. not x==4 or y!=5 B. x!=4 or not y==5
C. x!=4 and y==5 D.not x!=4 and y==5
10. Python表达式len('Hello2021!')+ abs(3**2-10)的值为
A.14 B.13 C. 11 D. 9
11. 一个班的学生排成一列,从第一位同学开始报数,按照1--5循环报数,能正确表示第n 位同学所报数字的Python表达式是
A.n%5 B. n C. (n-1)%5+1 D. (n+1)%5-1
12.使用Python编写一个输出门票价格的程序,代码如下:
h = int(input("请输入您的身高: "))
if h 140:
p = 100
else:
p = 50
print("您需要支付的门票价格是: ",p)
要测试所有分支程序代码是否正确。以下测试数据中,最恰当的一组是
A. 120,140 B. 130,150 C. 100,130,140 D. 100,130,150
某同学想给老师们制作一个课堂随机抽学生回答问题的程序,据此回答13-14题。
13.先要解决的问题是把全班50名同学的姓名输入到一个列表s中,以下能解决该问题的程序段是
A.
s=""
s=input("请输入一个姓名并回车") *50
B.
s=[]
for x in range(50):
s=s+[input('请输入一个姓名并回车')]
C.
s=""
for x in range(50):
s+=input("请输入一个姓名并回车")
D.
for x in range(50):
s=[]
s=s+[input('请输入一个姓名并回车')]
14.名单输入后,下面解决抽名字的问题了,下列程序段能解决自动随机抽取一位同学姓名的是
A.①② B.①③ C.②④ D.③④
① ①
import random
print(random.choice(s))
②
import random
n=random.randint(0,49)
print(s[n])
③
import random
for n in range(50):
print(s[n])
④
import random
n=int(input("请输入0-49间任意整数:"))
print(s[n])
15. 某Python代码如下:
import random
lst =[0]*8 #定义列表lst,lst[0]~lst[7]初始值均为0
i = 0
while i < 8:
if i % 2 == 0:
lst[i] = int(random.random()*10)
else:
lst[i] = int(random.randint(1,5))*2+1
i += 1
print(lst)
执行后程序后,列表lst[0]~lst[7]各元素值可能的是
A.[0, 10, 2, 9, 8, 3,4,5]
B.[8, 5, 4, 7, 10, 3,6,9]
C.[4, 11, 3, 5, 9, 6,1,7]
D.[6, 3, 1, 11, 7, 3,5,9]
二、非选择题(本大题共3小题,其中第16小题5分,第17小题7分,第18小题8分, 共20分)
16.某种编码为4位二进制码,前2位表示方向,后2位表示距离。编写一个程序,将编码翻译成方向和距离。距离值为每组编码后两位二进制码转换为十进制数的值。
例如,输入“0110”,前两位的01代表方向为“西”,后两位的10转化为十进制,代表距离为2。请回答以下问题。
(1)实现上述功能的Python代码如下,请在划线处填入合适的代码。
a=input("请输入四位二进制码")
① #获取方向码
fx_dict={"00":"东","01":"西","10":"南","11":"北"}
s= ② +int(a[3]) #根据后两位计算距离
print("方向为:",fx_dict[fx])
print("距离为:",s)
(2)分析上述代码后可知,输入“0011”,则方向为__________,距离为_________。
17.在计算机进行加密或解密过程中,经常会对字符串进行移位等变换操作。某字符串的变换规则描述如下:
①输入的字符为十六进制数(英文字母大写,确保输入的个数为3的倍数),如4AC
②字符串中的每个字符转成四位二进制,按序拼接,如010010101100
③二进制字符串每4位进行前后倒置(即4位数左右倒置)操作,如001001010011
④将倒置后的字符串每3位转换成1位十进制,按序拼接后输出该十进制串,如001001010011转为1123
根据该规则编写的程序如下,运行结果如图所示,请回答以下问题:
(1) 从代码中可知,当输入的值为4aC时,程序运行结果 (填:是/否)和题图相同
(2) 程序中加框处代码有误,请改正
(3) 请在下划线处补充完整程序
Hex={"0":"0000","1":"0001","2":"0010","3":"0011","4":"0100","5":"0101","6":"0110","7":"0111","8":"1000","9":"1001","A":"1010","B":"1011","C":"1100","D":"1101","E":"1110","F":"1111"}
sch=input("请输入一个十六进制数(字母大写):")
th=""
for k in sch:
if "0"
相关试卷
这是一份2024宁波北仑中学高二上学期期中技术(学考)试题含解析,文件包含浙江省宁波市北仑中学2023-2024学年高二上学期期中技术学考试题含解析docx、浙江省宁波市北仑中学2023-2024学年高二上学期期中技术学考试题无答案docx等2份试卷配套教学资源,其中试卷共11页, 欢迎下载使用。
这是一份2024宁波北仑中学高二上学期期中技术(选考)试题含解析,文件包含浙江省宁波市北仑中学2023-2024学年高二上学期期中技术选考试题含解析docx、浙江省宁波市北仑中学2023-2024学年高二上学期期中技术选考试题无答案docx等2份试卷配套教学资源,其中试卷共22页, 欢迎下载使用。
这是一份2023宁波北仑中学高二上学期期中检测试题技术(选考)含答案

