


重庆市七校联盟2020-2021学年八年级上学期第一次月考生物试题
展开绝密★启用前
重庆市七校联盟八年级第一次月考
生物试卷
注意:本试卷包含Ⅰ、Ⅱ两卷。第Ⅰ卷为选择题,所有答案必须用2B铅笔涂在答题卡中相应的位置。第Ⅱ卷为非选择题,所有答案必须填在答题卷的相应位置。答案写在试卷上均无效,不予记分。
第I卷(选择题)
一、选择题
1. 如图是关节结构模式图,下列说法正确的是( )
A. 结构④使关节更具有牢固性
B. 关节包括①、②、④
C. ②分泌的滑液可以减少骨和骨之间的摩擦
D. ③、⑤凹凸相吻合,使关节更加牢固
2. 下列有关动物运动和行为说法错误的是( )
A. 人往口中送食物时,肱二头肌收缩,肱三头肌舒张
B. 小狗撒尿标记路线和昆虫分泌性外激素引诱异性都属于通过气味进行信息传递
C. 老马识途与飞鸽传书都属于动物的学习行为
D. 动物的行为常常表现为各种各样的运动,动物的运动依赖于一定的身体结构
3. 下列关于动物运动和行为的叙述正确的是( )
A. 一块骨骼肌的肌腱可绕过关节连接在不同的骨上
B. 营社会行为的动物,群体内一定形成等级
C. 只要运动系统完好,动物就能正常运动
D. 关节由关节头、关节腔和关节软骨组成
4. 下列有关动物行为的判断,错误的是( )[来源:学_科_网]
A. 蜜蜂采蜜、老鹰捉小鸡--觅食行为
B. 松毛虫有刺毛、体色鲜艳--防御行为
C. 雄性楸甲虫为“爱情”而大打出手--攻击行为
D. 家燕带领幼鸟飞到南方越冬--繁殖行为
5. 下列例子中,能体现动物在生物圈中的作用的是( )
①蚂蚁“侵食”金合欢
②蜜蜂采蜜
③苍耳的果实挂在动物皮毛上
④白蚁群体的分工合作
⑤某地区大量捕杀蛇而导致鼠类猖獗
A. ②③④⑤ B. ①②③⑤ C. ①②③④ D. ①③④⑤
6. “螳螂捕蝉,黄雀在后,而黄雀常常被蛇偷袭”。下列对该情境的叙述错误的是( )
A. 上述动物中螳螂、蝉和黄雀、蛇分属无脊椎动物和脊椎动物
B. 螳螂和蝉都是昆虫,体表都有外骨骼,可有效减少体内水分燕发
C. 只有山雀是恒温动物,并且体内有发达的气囊,适于飞行时进行气体交换
D. 上述动物间的捕食关系体现了动物在生物圈中具有维持生态平衡的作用
7. 阅读资料,完成40~42题。
农业有机垃圾每亩地每年超过2万斤,几乎相当于每年农作物产量。“天津模式”新农村实验项目已实现零废弃生态农业,让秸秆和废弃农产品得到资源化应用,代替化肥改造盐碱地。“天津模式”中农家肥随水施肥新技术,是迄今全国领先的新型生态农业技术。
农家肥因为恶臭大,几乎不可能实现随水施肥。为彻底解决此问题,下列可行的是( )
A. 使用浓香香水 B. 使用空气清新剂
C. 使用酶制剂 D. 使用大肠杆菌
8. 我国科学家发现塔宾曲霉菌对塑料具有一定的降解作用,这一研究成果给塑料的生物降解提供了新的思路。下列对于塔宾曲霉菌的叙述,不正确的是( )
A. 细胞结构中没有细胞壁 B. 在生态系统中属于分解者
C. 在适宜的培养基上可形成菌落 D. 可通过产生孢子来繁殖后代
9. 生物技术广泛应用于生产生活,下列相关说法正确的是( )
A. 无土栽培技术主要用来培养无病毒植株
B. 科研上常用牛肉汁与琼脂混合后高温灭菌制成培养基培养病毒
C. 新鲜蔬菜放在冰箱内冷藏保鲜是由于冷藏条件下微生物无法生存
D. 黑枣与柿树嫁接和克隆羊“多莉”的生殖方式都属于无性生殖
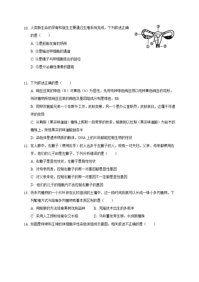
10. 人类新生命的孕育和诞生主要通过生殖系统完成,下列叙述正确的是( )
A. ①是胚胎发育的场所
B. ②是输送卵细胞的通道
C. ④是精子与卵细胞结合的部位
D. ⑤是分泌雌性激素的器官
11. 下列叙述正确的是( )
A. 豌豆豆荚的绿色(B)对黄色(b)为显性,先将纯种绿色豌豆授以纯种黄色豌豆的花粉,则该植物所结豌豆豆荚的颜色及基因组成分别是绿色、BB
B. 同卵双胞胎兄弟一个在野外工作,皮肤变黑,另一个是办公室职员,皮肤很白,这属于可遗传的变异
C. 从鸭梨(果实味道甜)植株上剪取一段带芽的枝条,嫁接到以杜梨(果实味道酸)为砧木的植株上,所结果实的味道酸甜各半
D. 染色体是遗传物质的载体,DNA上的片段都能控制生物的性状
12. 在人群中,右撇子(惯用右手)的人远多于左撇子的人,现有一对夫妇,父亲、母亲都惯用右手,他们的儿子却是左撇子,下列分析错误的是( )
A. 右撇子是显性性状,左撇子是隐性性状
B. 对母亲而言,控制右撇子的那一对基因都是显性基因
C. 对父亲来说,控制右撇子的那一对基因不一定都是显性基因
D. 他们的儿子的细胞内不含控制右撇子的基因
13. 将多肉植物的一小片叶放在比较湿润的土壤中,过一段时间后就可以长成一株小多肉植物,下列繁殖方式与培育多肉植物有着本质区别的是( )
A. 用嫁接的方法培育果树优良品种 B. 克隆技术出生的多莉羊
C. 采用人工授粉培育杂交水稻 D. 马铃薯发芽生根,长成新植株
14. 如图是林琳和王坤的体细胞中性染色体组成示意图,相关叙述不正确的是( )
A. 王坤产生含X或Y染色体的两种精子
B. 林琳的X染色体不可能来源于奶奶
C. 王坤的Y染色体一定来源于爷爷
D. 林琳的X染色体有可能来源于外公
15. 下列有关基因、蛋白质与性状关系的叙述,错误的是( )
A. 基因通过控制酶的合成来控制代谢过程
B. 基因与性状是简单的线性关系
C. 基因可以通过控制蛋白质的结构来控制生物性状
D. 生物体的性状由基因控制,同时受环境因素的影响
第II卷(非选择题)
二、实验探究题
16. 下面是菜青虫的取食行为的探究实验,请回答问题。
探究菜青虫总是取食十字花科植物,这一行为是先天性行为吗?
(1)你的假设是 。
(2)寻找有菜青虫卵的叶片。
(3)找到菜青虫的卵后,将菜青虫的卵隔离孵化发育幼虫隔离饲养,从卵开始隔离的目的是观察或检验菜青虫的某些行为究竟是 ,还是后天学习的行为.
(4)准备几种十字花科植物的叶片为甲组,和几种其他植物的叶片(如芹菜、莴笋叶等)为乙组,看菜青虫更趋向哪儿取食.这一步骤中,实验组叶是 ,对照组叶是 .
(5)结论是 。
17. 近年来由于手机支付的兴起,日常生活中现金的使用率减少,在一定程度上也减少了细菌和真菌的传播。那么,现金上真的有细菌和真菌的分布吗?小刚同学想探究这个问题,于是他借用学校实验室进行了下列实验操作,请分析回答下列问题:
①配制培养基;
②将A、B两套装有培养基的培养皿进行高温灭菌;
③待培养基冷却后,在无菌箱内将A培养皿的上盖打开,将一硬币放到培养基上轻轻按一下,盖上盖子。B培养基不作处理;
④A、B培养皿放入28℃的恒温箱中培养一昼夜;
⑤将A、B培养皿取出,观察A、B培养基上的变化。
(1)步骤③中将硬币在A培养基上按压的过程叫______,此过程需在培养基冷却后进行,是为了避免______。
(2)将A、B培养皿放在恒温箱中,将温度设定为28℃的理由是培养细菌、真菌需要______。
(3)若A、B两套培养基作为一组对照实验,其变量为______。
(4)可预测正常情况下的实验现象为:A培养基中的菌落数______B培养基中的菌落数。(选填“多于”或“少于”)
18. “葡萄美酒夜光杯,欲饮琵琶马上催”,这是唐朝诗人王翰的名句,葡萄酒由葡萄酿制而成,泸州各区县均有葡萄种植,葡萄一般采用扦插的方法进行繁殖,自然情况下,葡萄枝条扦插生根较少,研究表明,有些激素能提高葡萄扦插枝条的生根数,某校的生物兴趣小组,为了研究激素X对葡萄枝条扦插生根的影响,设计如下的实验步骤:
①选取生长发育状况一般的同种葡萄枝条25枝,平均分成5组。
②取5个大小相同的烧杯,分别加入等量且适量不同浓度的激素X的溶液,在每个烧杯中各浸泡一组葡萄枝条(只浸泡葡萄枝条的下部)。
③一段时间后,取出葡萄枝条插入同一块温度适宜的湿润土壤中。
④几天后观察葡萄枝条的生根情况,统计每组枝条生根数,结果如下表:
第1组
第2组
第3组
第4组
第5组
激素X浓度
0mg/L
100mg/L
200mg/L
300mg/L
400mg/L
每组生根数
8根
14根
24根
10根
5根
请分析回答下列问题。
(1)从植物体的结构层次上看,葡萄枝条属于______。葡萄枝条在生根的过程中,新产生的细胞和原细胞,在形态结构和生理功能上发生了明显的差异,这是细胞______的结果。
(2)以上设计的实验中,对照组为______组。
(3)由表中结果可知,生产上应该用______mg/L浓度的激素X处理葡萄枝条,可显著提高葡萄扦插枝条生根数。
(4)根据实验结果,有同学认为用激素X浸泡枝条,并非都能提高葡萄枝条的生根素,请帮他说明理由______。
19. 果蝇是研究生物遗传的的常用材料。
图一表示果蝇体细胞的染色体组成,果蝇的性别决定方式与人类一致:图二表翅与残翅在亲代和子代的性状表现,用A,a表示控制显、隐性性状的基因。请分析回答:
(1)果蝇的长翅和残翅在遗传学上称为______。
(2)果蝇体细胞内有4对染色体,其形态结构如图一所示。请判断,图一中______(填“甲”或“乙”)表示雄果蝇体细胞染色体组成。
(3)果蝇的长翅与残翅是果蝇翅型的不同表现类型,它是由染色体上的______控制的。
(4)某同学捕捉到一只长翅雄果蝇,为确定该果蝇的基因组成是AA还是Aa,该同学设计了如下实验方案:
方案一:从图二实验的子代中随机选取一只残翅雌果蝇与该果蝇杂交。
方案二:从图二实验的子代中随机选取一只长翅雌果蝇与该果蝇杂交。
你认为上述两方案,方案______是可行的,理由是①若杂交后代______,则该果蝇的基因组成为AA:②若杂交后代______,则该果蝇基因组成为Aa。
答案和解析
1.【答案】D
【解析】解:A、①关节囊由结缔组织构成,包绕着整个关节,把相邻的两骨牢固地联系起来,错误。
B、关节的基本结构包括⑥关节面、①关节囊和②关节腔,错误。
C、①关节囊的内表面能分泌滑液,进入由关节囊和关节面共同围成的密闭腔隙关节腔,润滑关节软骨,减少骨与骨之间的摩擦,使关节的运动灵活自如,错误。
D、③关节头和⑤关节窝凹凸相吻合与关节的牢固性有关,正确。
故选:D。
1、关节的基本结构包括关节面、关节囊和关节腔。关节面又分为关节头和关节窝。在关节头和关节窝的表面都覆盖着光滑的关节软骨。关节囊里面和外面都有坚韧的韧带。
2、图中关节结构①关节囊;②关节腔;③关节头;④关节软骨;⑤关节窝,⑥关节面。
解题的关键是知道关节的结构特点。
2.【答案】B
【解析】解:A、屈肘时,肱二头肌收缩,肱三头肌舒张,伸肘时,肱三头肌收缩,肱二头肌舒张。人往口中送食物时,属于屈肘动作,肱二头肌收缩,肱三头肌舒张,正确。
B、小狗撒尿标记路线是通过气味进行信息传递,昆虫分泌性外激素引诱异性是通过性外激素进行信息传递,错误。
C、老马识途与飞鸽传书都是在后天的学习和生活经验中获得的行为,都属于动物的学习行为,正确。
D、动物的行为常常表现为各种各样的运动,动物的运动依赖于一定的身体结构,正确。
故选:B。
人体完成一个运动都要有神经系统的调节,有骨、骨骼肌、关节的共同参与,多组肌肉的协调作用,才能完成。
本题考查骨骼肌在运动中的协作关系,动物之间信息交流的方式。
3.【答案】A
【解析】解:A、运动是骨骼肌受到神经传来的刺激收缩,牵动骨绕关节活动而产生的,一块骨骼肌的肌腱可绕过关节连接在不同的骨上,正确;
B、具有社会行为的动物,群体内部往往形成一定的组织,成员之间有明确的分工,有的群体中还能形成等级,如狒狒,而蝗虫群体内就没有等级,错误;
C、运动并不是仅靠运动系统来完成的,它需要神经系统的控制和调节,它需要能量的供应,因此还需要消化系统、呼吸系统、循环系统等系统的配合,错误。
D、关节在运动中起支点作用,包括关节面、关节囊、关节腔,错误。
故选:A。
(1)人体完成一个运动都要由神经系统的调节,有骨、骨骼肌、关节的共同参与,多组肌肉的协调作用,才能完成。
(2)社会行为是一些营群体生活的动物,群体内形成一定的组织,成员之间有明确分工,共同维持群体生活的行为。
(3)关节包括关节面、关节囊、关节腔。
解答此类题目的关键是理解掌握动物的运动以及行为特征。
4.【答案】D
【解析】解:A、蜜蜂采蜜、老鹰捉小鸡是为了获取食物,属于觅食行为;A正确;
B、松毛虫有刺毛、体色鲜艳都是为保护自己、防御敌害,属于防御行为;B正确;
C、雄性楸甲虫为“爱情”而大打出手,属于攻击行为,C正确;
D、家燕带领幼鸟飞到南方越冬属于季节节律行为。D错误。
故选:D。
(1)觅食行为是动物通过各种方式获取生存所需的食物的行为。
(2)防御行为是指动物为了保护自己,防御敌害的各种行为,如逃跑、装死、释放臭气、保护色、警戒色、机体防御等。
(3)繁殖行为:与动物繁殖有关的行为。如占巢、求偶、交配、孵卵、哺育等一系列行为。
(4)节律行为:随着昼夜交替、季节变化、潮汐涨落产生有规律的行为。节律行为分为昼夜节律行为、季节节律行为、潮汐节律。
解答此类题目的关键是理解掌握动物行为的特点。
5.【答案】B
【解析】解:①蚂蚁以金合欢幼叶尖端的组织为食,有蚂蚁生活的金合欢比没有蚂蚁生活的金合欢幼苗存活率高,生长速度快,表明蚂蚁能促进合欢幼苗的生长,正确;
②蜜蜂采蜜,动物能帮助植物传粉,能体现动物在生物圈中的作用,正确;
③苍耳果实表面的钩刺钩挂在路过动物的皮毛上,动物为植物传播了种子,能体现在生物圈中的作用,正确;
④白蚁群体成员之间分工合作,共同维持群体的生活,属于动物的社会行为,不能体现在生物圈中的作用,错误;
⑤某个地区的蛇被大量捕杀导致老鼠猖獗,说明动物在维持生态平衡中起着重要的作用,能体现动物在生物圈中的作用,正确。
故选:B。
动物在自然界中的作用:动物在维持生态平衡中起着重要的作用;促进生态系统的物质循环;帮助植物传粉、传播种子。解答即可。
明确动物在自然界中各自起着重要的作用是解决问题的关键。
6.【答案】C
【解析】解:体内没有脊柱的动物,叫做无脊椎动物,如原生动物、腔肠动物、扁形动物、线形动物、环节动物、软体动物和节肢动物;体内有脊柱的动物叫做脊椎动物
故选:C。
根据体内脊柱的有无,动物可分为脊椎动物和无脊椎动物。
节肢动物的共同特征是:身体由许多体节构成,体表有外骨骼,足和触角分节。
鸟类的气囊有储存空气、协助呼吸的功能。还有减轻身体密度,减少肌肉之间和内脏之间的摩擦。
动物在自然界中作用:①维持自然界中生态平衡。②促进生态系统的物质循环。③帮助植物传粉、传播种子。
回答此题的关键是明确各动物类群的特征。
7.【答案】D
【解析】解:大肠杆菌是一种细菌,一些营腐生生活的细菌和真菌能把动植物遗体、遗物中的有机物分解成二氧化碳、水和无机盐,这些物质又能被植物吸收利用,进而制造有机物,促进了自然界的物质的循环,所以农家肥因为恶臭大,几乎不可能实现随水施肥,为彻底解决此问题使用大肠杆菌。
故选:D。
细菌和真菌作为分解者参与物质循环,解答即可。
掌握细菌的作用是机体的关键。
8.【答案】A
[来源:Zxxk.Com]
【解析】解:A、塔宾曲霉菌属于真菌,真菌的细胞都有细胞壁、细胞膜、细胞质和细胞核。A错误
B、塔宾曲霉菌体内不含叶绿体,不能进行光合作用,营养方式为异养,必须以现成的有机物为食,从中获得生命活动所需的物质和能量,在生态系统中属于分解者。B正确
C、塔宾曲霉菌属于真菌,真菌在适宜的培养基上可形成菌落,C正确
D、塔宾曲霉菌属于真菌,真菌是通过产生大量的孢子来繁殖后代的。D正确
故选:A。
真菌有单细胞的个体,也有多细胞的个体。真菌的细胞都有细胞壁、细胞膜、细胞质和细胞核。多细胞的真菌由细胞形成菌丝。有些菌丝位于营养物质的上面,称为直立菌丝;有些菌丝深入到营养物质内部,称为营养菌丝
熟记真菌的形态结构、营养方式和生殖方式的特点,真菌在现实中的应用。可结合真菌的形态和结构图来理解记忆。
9.【答案】D
【解析】解:A、培养无病毒植株是利用组织培养在无菌条件下培养获得的,因此必须采用组织培养,不是无土栽培技术,A错误;
B、病毒必须营寄生生活,不能独立生活,一旦离开了活细胞,病毒就无法生存,就会变成结晶体,B错误;
C、新鲜蔬菜放在冰箱内冷藏保鲜是由于冷藏条件下抑制了植物的呼吸作用,微生物繁殖速度慢主要是防止腐烂,C错误;
D、无性生殖指的是不经过两性生殖细胞结合,由母体直接产生新个体的生殖方式。黑枣与柿树嫁接和克隆羊“多莉”均属于无性生殖,D正确。
故选:D。
生物技术是指人们以现代生命科学为基础,结合其他科学的原理,采用先进的科学手段,按照预先的设计改造生物体或加工生物原料,为人类生产出所需产品或达到某种目的。
掌握常见的关于生物技术应用的例子,注意搜集相关的资料。
10.【答案】B
【解析】解:A、①卵巢的主要功能是产生卵细胞,分泌雌性激素,A错误;
B、精子在②输卵管内与卵细胞相遇,有一个精子进入卵细胞,与卵细胞相融合,形成受精卵;B正确;
C、受精卵不断进行分裂,逐渐发育成胚泡;胚泡缓慢地移动到子宫中,最终植入④子宫内膜,这是怀孕,精子与卵细胞结合的部位是②输卵管,C错误;
D、⑤是阴道,胎儿产出的通道。D错误。
故选:B。
图中①卵巢,②输卵管,③子宫,④子宫内膜,⑤阴道。
人体生殖发育的内容是中考的热点,注意熟练掌握。
11.【答案】A
【解析】解:A、植物的果实是由子房发育而成,其中子房壁发育成果皮,子房壁的基因组成没有发生变化,因此果皮的颜色和基因组成由母株的基因决定,与授的花粉没有关系。所以,“现将纯种绿色豌豆(BB)授以纯种黄色豌豆(bb)的花粉”,则该植株所结豌豆豆荚的颜色及基因组成分别是绿色、BB,A正确;
B、同卵双胞胎兄弟一个在野外工作,皮肤变黑,另一个是办公室职员,皮肤很白是环境改变引起的变异,遗传物质没有改变,是不可遗传的变异,B错误;
C、嫁接的特性是嫁接能保持接穗品种的优良性状。因此从鸭梨(果实味道甜)植株上剪取一段带芽的枝条,嫁接到以杜梨(果实味道酸)为砧木的植株上,所结果实的味道甜,C错误;
D、基因要通过表达成蛋白质才能进而控制生物体性状,但是有的DNA上的某些片段根本不会发生表达,D错误。
故选:A。
(1)受精完成后子房的发育情况如图:
从图中可知,果实是由雌蕊的子房发育成的,子房壁发育成果实的果皮,胚珠发育成种子。只有胚珠的卵细胞和极核接受了精子的遗传物质,因此基因发生改变的是植物产生的种子,而由子房壁发育成的果皮其基因组成并没有改变。
(2)变异是指子代与亲代之间的差异,子代个体之间的差异的现象。按照变异的原因可以分为可遗传的变异和不遗传的变异。可遗传的变异是由遗传物质改变引起的,可以遗传给后代;由环境改变引起的变异,是不遗传的变异,不能遗传给后代。
(3)染色体是细胞核内的容易被碱性颜料染成深色的物质,由DNA和蛋白质组成。
此题考查的是基因的显隐性及其与性状表现之间的关系,生物的性状是由基因决定的。
12.【答案】B
【解析】解:A、父亲、母亲都惯用右手,他们的儿子却是左撇子,子代中新出现的性状一定是隐性性状。因此右撇子是显性性状,左撇子是隐性性状,A正确;
BC、父亲、母亲都惯用右手,他们的儿子却是左撇子,亲代的基因组成是杂合的。因此控制父母亲右撇子的那一对基因一个是显性,一个是隐性,B错误;C正确;
D、左撇子是隐性性状,由隐性基因控制,因此他们的儿子的细胞内不含控制右撇子的基因,D正确。
故选:B。
(1)生物体的某些性状是由一对基因控制的,而成对的基因往往有显性和隐性之分,当控制生物性状的一对基因都是显性基因时,显示显性性状;当控制生物性状的基因一个是显性一个是隐性时,显示显性基因控制的显性性状;当控制生物性状的一对基因都是隐性基因,显示隐性性状。(2)在一对相对性状的遗传过程中,子代个体中出现了亲代没有的性状,新出现的性状一定是隐性性状,由一对隐性基因控制,亲代的性状是显性性状,亲代的基因组成是杂合的。
解答此类题目的关键是理解基因的显性与隐性以及在基因在亲子间的传递。
13.【答案】C
【解析】解:将多肉植物的一片叶放在较湿润的土壤表面,过一段时间后就可以长成一株小多肉植物,没有经生殖细胞的两两结合,由母体直接产生新个体的方式,属于无性生殖。选项ABD用嫁接的方式培育果树优良品种、克隆技术出生的多莉羊、马铃薯发芽生根,长成新植株繁殖方式,均与培育多肉植物相似,属于无性生殖;选项C、采用人工授粉的方式培育杂交水稻,经过两性生殖细胞的结合,成为受精卵,再由受精卵发育成为新的个体的生殖方式,属于有性生殖,繁殖方式与培育多肉植物有着本质区别。
故选:C。
由亲本产生的有性生殖细胞,经过两性生殖细胞(例如精子和卵细胞)的结合,成为受精卵,再由受精卵发育成为新的个体的生殖方式,叫做有性生殖;无性生殖指的是不经过两性生殖细胞结合,由母体直接产生新个体的生殖方式。据此作答。
熟练掌握有性生殖和无性生殖的概念以及常见的繁殖方式,并理解其原理。
14.【答案】B
[来源:学.科.网]
【解析】解:A、王坤属于男性,能够产生两种类型的精子--含X染色体的精子和含Y染色体的精子,A正确;
B、从性别遗传图解看出,林琳的X染色体可以来自爸爸,而爸爸的X染色体来源于奶奶,因此林琳的X染色体可能来源于奶奶,B错误;
C、王坤的Y染色体一定来源于爸爸,而爸爸的Y染色体一定来源于爷爷,C正确;
D、从性别遗传图解看出,林琳的X染色体可以来自妈妈,而妈妈的X染色体可以来源于外公,因此林琳的X染色体可能来源于外公,D正确。
故选:B。
人的体细胞内的23对染色体,有一对染色体与人的性别有关,叫做性染色体;男性的性染色体是XY,女性的性染色体是XX.人的性别遗传过程如图:
。
从性别遗传图解看出,如果母亲的卵细胞与父亲的含有X 染色体的精子相融合,受精卵的性染色体就是XX,那么,她生的就是女孩。如果母亲的卵细胞与父亲的含有Y染色体的精子相融合,受精卵的性染色体就是XY,那么,她生的就是男孩。
解答此类题目的关键是会借助人类的性别遗传图解分析解答此类问题。
15.【答案】B
【解析】解:AC、基因可以通过控制酶(大多数酶也是蛋白质)的合成来控制代谢过程,进而控制生物体的性状,如白化病、豌豆粒型的机理,AC正确
B、基因与性状的关系并不都是简单的线性关系,如某植物开两性花,花的紫色和白色这对相对性状就受多对等位基因的控制,B错误
D、生物体的性状除了受基因控制外,还受环境因素的影响,D正确
故选:B。
染色体是细胞核中容易被碱性染料染成深色的物质,染色体包括DNA和蛋白质。DNA是生物的主要遗传物质,一条DNA上有许许多多的基因,一个基因只是DNA上的一个片段,生物的各种性状都是分别有这些不同的基因控制的。
熟记染色体、基因、DNA三者之间的关系。可结合三者的关系图来理解记忆。
16.【答案】(1)菜青虫取食十字花科植物的行为是先天性行为
(3)生来就有的
(4)十字花科植物的叶片 几种其他植物的叶片(如芹菜、莴笋叶等)
(5)菜青虫取食十字花科植物的行为是先天性行为
【解析】
【分析】
本题考查探究菜青虫的取食行为的实验,考查了学生探究性实验的设计能力,包括拟订探究计划,列出所需的材料与用具,选出控制变量,设计对照实验,以及对实验结果的分析和归纳能力。
【解答】
(1) 根据探究菜青虫总是取食十字花科植物,提出问题:这一行为是先天性行为吗?对提出问题作出肯定或否定的回答,可以作出假设:菜青虫总是取食十字花科植物是先天性行行为。
(2)寻找有菜青虫卵的叶片。
(3)从卵开始进行隔离饲养的目的:从卵开始进行隔离饲养,才可能说明观察或检验菜青虫的某些行为究竟是生来就有,还是后天习得的行为,使探究具有可信度。
(4)对照实验是指在研究一种条件对研究对象的影响时,所进行的除了这种条件不同外,其他条件都相同的实验,其中这一种不同的条件就是实验变量。实验组甲( 十字花科植物的叶片),对照组乙变量是几种其他植物的叶片 (如芹菜、莴笋叶等),
(5)得出结论:菜青虫总是取食十字花科植物的行为是先天性行为。
17.【答案】接种 接种后的细菌和真菌被高温杀死 适宜的温度 细菌和真菌 多于
[来源:学科网]
【解析】解:(1)为防止高温杀死细菌、真菌,所以高温杀菌后要等冷却,再进行接种,接种微生物是在以上实验步骤中的第③步中完成的。
(2)细菌和真菌的生活需要有机物、水分和适宜的温度。
(3)对照实验:在探究某种条件对研究对象的影响时,对研究对象进行的除了该条件不同以外,其他条件都相同的实验。AB的变量是细菌和真菌。
(4)实验结果:A培养基中的菌落数多于B培养基中的菌落数。说明现金上真的有细菌和真菌的分布。
故答案为:(1)接种;接种后的细菌和真菌被高温杀死
(2)适宜的温度。
(3)细菌和真菌
(4)多于
1、科学探究的基本环节包括:提出问题、做出假设、制定计划、实施计划、得出结论、表达交流。
2、在设计探究实验时,要设置对照组,对照组中要探究的条件必须是惟一的变量才行,而该生物小组探究的是清洗后的被罩与清洗前相比,细菌和真菌数量的变化,所以变量应该是被罩是否清洗。因此在设计对照组时必须遵照被罩是否清洗是惟一的变量这一原则来进行设计,否则实验设计就会不科学合理。
探究成功的前提是能够提出有研究价值的问题,并作出符合科学事实的假设;探究成功的关键是制定出恰当的科学探究计划。探究计划包括方法和步骤,以及所需要的材料用具等。对照实验目的在于消除无关变量对实验对象的影响。增加可信度和说服力。
18.【答案】器官 细胞分化 第1 200 第5组激素浓度为400mg/L时,生根数为5根
【解析】解:(1)绿色开花植物由根、茎、叶、花、果实、种子六大器官组成。葡萄枝条属于器官。葡萄枝条在生根的过程中,新产生的细胞和原细胞,在形态结构和生理功能上发生了明显的差异,这是细胞分化的结果。
(2)第1组不加激素,是起对照作用,为对照组,其它为实验组。
(3)由表中结果可知,第3组激素浓度为200mg/L时,生根数为24根是各组数量最多的,因此用此浓度可显著提高葡萄扦插枝条生根数。
(4)根据实验结果,第5组激素浓度为400mg/L时,生根数为5根,还不如第1组0mg/L时的生根数。
故答案为:(1)器官;细胞分化
(2)第1
(3)200
(4)第5组激素浓度为400mg/L时,生根数为5根
对照实验:在探究某种条件对研究对象的影响时,对研究对象进行的除了该条件不同以外,其他条件都相同的实验。根据变量设置一组对照实验,使实验结果具有说服力。一般来说,对实验变量进行处理的,就是实验组。没有处理是的就是对照组。
关键是熟记掌握探究扦插材料处理方法的实验。
19.【答案】相对性状 乙 基因 一 均为长翅 一半为长翅,一半为残翅
【解析】解:(1)果蝇的长翅和残翅是同一性状的不同表现形式,因此在遗传学上称为相对性状。
(2)“果蝇体细胞内有4对染色体,其形态结构如图一所示”。图甲中,第1对性染色体大小相同,是XX染色体,因此是雌果蝇;图乙中,第1对性染色体大小不同,是XY染色体,因此是雄果蝇。所以图一中乙表示雄果蝇体细胞。
(3)“果蝇的长翅与残翅是果蝇翅型的不同表现类型”,它是由染色体上的基因控制的。
(4)“某同学捕捉到一只长翅雄果蝇,为确定该果蝇的基因组成是AA 还是Aa,该同学设计了如下实验方案;
方案一:从图二实验的子代中随机选取一只残翅雌果蝇与该果蝇 杂交。
方案二:从图二实验的子代中随机选取一只长翅雌果蝇与该果蝇杂交。”长翅是显性性状,基因组成是AA或Aa,残翅是隐性性状,基因组成是aa,因此我认为方案一是可行的,理由是①若杂交后代全为长翅果蝇则该果蝇的基因组成为AA,遗传图解如图3:
;
②若杂交后代一半为长翅,一半为残翅则该果蝇基因组成为Aa,遗传图解如图4:
。
故答案为:(1)相对性状
(2)乙
(3)基因
(4)一;均为长翅;一半为长翅,一半为残翅
(1)果蝇的“果蝇的性别决定方式与人类一致”,是由X、Y染色体决定,因此雄性果蝇的性染色体是XY,雌性果蝇的性染色体是XX。
(2)生物的性状是由一对基因控制的,当控制某种性状的一对基因都是显性或一个是显性、一个是隐性时,生物体表现出显性基因控制的性状;当控制某种性状的基因都是隐性时,隐性基因控制的性状才会表现出来。
(3)在一对相对性状的遗传过程中,子代个体中出现了亲代没有的性状,新出现的性状一定是隐性性状,亲代的基因组成是杂合体。
(4)图一中,甲是雌果蝇,乙是雄果蝇。
解答此类题目的关键是理解掌握性染色体的组成、基因的显性与隐性以及会利用遗传图解分析解答遗传问题。
19,重庆市渝北区六校联盟2023-2024学年七年级上学期第一次月考生物试题: 这是一份19,重庆市渝北区六校联盟2023-2024学年七年级上学期第一次月考生物试题,共18页。试卷主要包含了单项选择题,填空题等内容,欢迎下载使用。
重庆市渝北区六校联盟2023-2024学年八年级上学期第一次月考生物试题: 这是一份重庆市渝北区六校联盟2023-2024学年八年级上学期第一次月考生物试题,共18页。试卷主要包含了选择题,非选择题等内容,欢迎下载使用。
重庆市南川区三校联盟2023-2024学年七年级上学期期中生物试卷: 这是一份重庆市南川区三校联盟2023-2024学年七年级上学期期中生物试卷,共24页。试卷主要包含了单项选择题,填空题,据图填空题,实验题等内容,欢迎下载使用。