初中物理粤沪版八年级下册第六章 力和机械1 怎样认识力教案设计
展开第六章 力和机械
第1节 怎样认识力
教学目标
【知识与技能】
1.根据日常生活中学生较为熟悉的“推,拉,提,压”等物体间的相互作用实例,让学生理解力是一个物体对另一个物体的作用,并能分析简单情况下的受力物体和施力物体.
2.通过观察实验及结合实例知道力的作用效果和物体间力的作用是相互的.
3.知道力的大小、方向、作用点影响力的作用效果.培养学生观察、分析概括的能力.
【过程与方法】
经历实验分析、演示、讲解、讨论与分析过程.
【情感、态度与价值观】
通过教学活动,培养学生具有对科学的求知欲,乐于探索自然现象和日常生活中的物理学的品质.
重点难点
【重点】
1.力的概念.
2.力的作用效果.
3.物体间力的作用是相互的.
4.力的三要素.
【难点】
物体间力的作用是相互的.
教学过程
知识点一 力
【自主学习】
阅读课本P2,完成以下问题:
在我们周围,到处都有力的作用.
【合作探究】
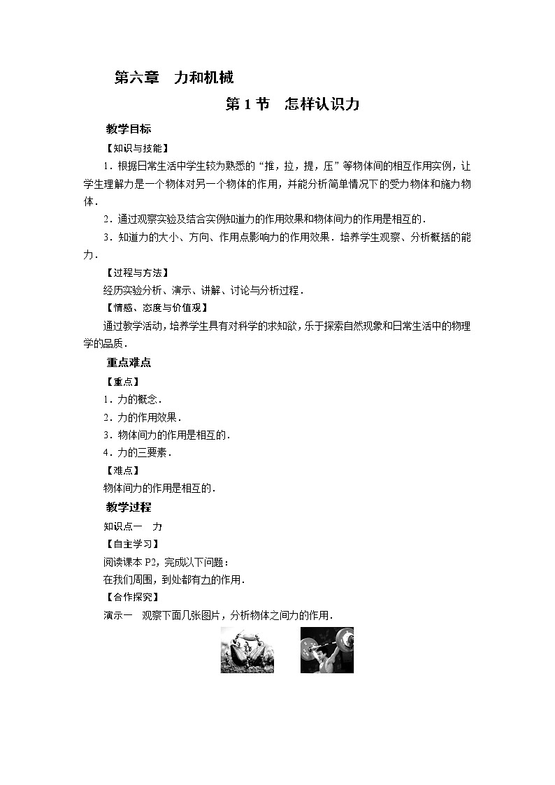
演示一 观察下面几张图片,分析物体之间力的作用.
答:蚂蚁搬运食物,蚂蚁对食物产生了“搬”的作用;运动员举起杠铃,运动员对杠铃产生了一个“举”的作用;起重机提升重物,起重机对重物产生了一个“提”的作用;甲、乙两磁体运动一段距离,一个磁体对另一个磁体产生“推”的作用.
【教师点拨】
在物理学中推、拉、提、压等都称之为“作用”.
知识点二 力的作用效果
【自主学习】
阅读课本P2-4,完成以下问题:
1.物理学是从力的作用效果来认识力的.
2.力可以使物体发生形变,也可以使物体的运动状态发生改变.
3.力是有大小的.为了比较力的大小,需要规定力的单位.在国际单位制中,力的单位是牛顿,简称牛,符号为N.力的单位是人们为了纪念英国科学家牛顿而命名的.
4.(1)托着两个鸡蛋的力约为1N.
(2)大型拖车的拉力约为4×104 N.
(3)“长征二号”火箭的推动力约为6×107 N.
【合作探究】
演示二 研究力的作用效果
1.请观察下列各图,试分析力作用在物体上会产生什么效果呢?
答:拉力器的弹簧、球拍的网、竹子在力的作用下,形状发生了变化,说明力可以使物体发生形变.
2.你还能想到类似的例子吗?
答:例如被大雪压弯的树枝,小朋友把橡皮泥捏成想要的形状;运动员用力拉弓,使弓弯曲等.
3.请观察下图,试分析力作用在物体上会产生什么效果呢?
运动员踢球,球由静止变为运动
运动员用脚停住足球,球由运动变为静止
运动员用头使球改变方向
答:运动员用脚踢、停或用头顶足球,使足球运动的速度或方向发生了改变.说明力可以使物体的运动状态发生改变.
4.你还能想到类似的例子吗?
答:例如做匀速圆周运动的小球.
5.综上所述,你知道力的作用效果是什么吗?
答:力可以使物体发生形变,也可以使物体的运动状态发生改变.
探究一 你是怎样判断一个物体是否受到力的作用的?
答:①物体发生形变.②物体的运动状态改变.至少满足这两个条件之一,那么物体就受到了力的作用.
研究表明,力不能脱离物体而单独存在.当一个物体受到力的作用时,一定有另一个物体对它施加这种作用.受到力的物体叫做受力物体,施加力的物体叫做施力物体.
探究二 如何判别施力物体和受力物体?施力物体或受力物体能单独存在吗?
答:看是谁对谁施加了力;前者为施力物体,后者为受力物体.施力物体与受力物体总是同时存在的.
【教师点拨】
有力作用在物体上,物体的运动状态不一定改变,有可能其形状发生了改变;有力作用在物体上,物体的形状不一定发生改变,有可能其运动状态发生了改变.
【跟进训练】
下图中,可以说明力能改变物体运动状态的是B、C、E,说明力能使物体发生形变是A、D.
知识点三 力的作用是相互的
【自主学习】
阅读课本P5,完成以下问题:
一个物体对另一个物体施力时,同时也受到另一个物体对它施加的力.
【合作探究】
演示三 推手游戏
1.甲、乙两位同学穿着旱冰鞋,站在平整的水泥地上;两人手掌合在一起.先让甲主动用力推乙,这时甲、乙有什么感觉?甲、乙各自将怎样运动?
答:甲感觉乙在推他,而乙感觉甲在推他.甲乙都朝自己的后面运动.
2.再让乙主动用力推甲,甲、乙又有什么感觉?甲乙各自又将怎样运动?
答:甲感觉乙在推他,而乙感觉甲在推他.甲乙都朝自己的后面运动.
3.你能由此实验得到什么结论?
答:当甲物体对乙物体施力时,乙物体同时也对甲物体施加力的作用,因此,物体间力的作用是相互的.
【教师点拨】
对“力的作用是相互的”的理解:
(1)一对相互作用力在任何情况下,大小相等、方向相反、作用在不同物体上.
(2)一个物体对另一个物体施力的同时必然受到后者对它的作用力.
(3)施力物体同时也是受力物体.
(4)物体间的相互作用力同时产生、同时消失、没有先后之分.
【跟进训练】
俗话说“以卵击石”,用来比喻不估计自己的力量,自取灭亡,如图所示,这一现象中,石头对鸡蛋的作用力等于(选填“大于”“等于”或“小于”)鸡蛋对石头作用力的大小.
知识点四 力的三要素
【自主学习】
阅读课本P6,完成以下问题:
物理学中,把力的大小、方向和作用点叫做力的三要素.
【合作探究】
演示四 怎样用力效果好
请同学分别按以下要求推门,然后向全班汇报,在什么情况下更容易推动门,最后大家一起讨论力的作用效果与力的哪些要素有关.
1.用不同大小的力在图中点A处按箭头所指的方向施力.
答:力越大越容易推动门.
2.再用同样大小的力依次在点A、B、C三处按箭头所指的方向施力.
答:推力作用在离门轴较远的点,比作用在离门轴较近的点易于把门推开.
3.上述实验表明了什么?
答:力的作用效果不仅跟力的大小有关,还跟力的方向和作用点有关.
探究三 想一想,用扳手拧螺母时,怎样用力效果会更好?
答:用扳手拧螺母的时候,手握在把的末端(乙)比握在把的中间(甲)易于把螺母拧紧.
【教师点拨】
力的大小、方向和作用点均能影响力的作用效果,当其中一个要素改变时,一般情况下,力的作用效果就会随之改变.
【跟进训练】
用手沿着箭头的方向拉弹力片,使它变弯,如图可得,已知B、C、D中用力大小相同,A中用力较小.
(1)说明力的作用效果与力的大小有关,选择A、B.
(2)说明力的作用效果与力的方向有关,选择B、D.
(3)说明力的作用效果与力的作用点有关,选择B、C.
课堂小结
1.力
(1)力是一个物体对另一个物体的作用.
(2)力的存在必须要有施力物体和受力物体.
2.力的作用效果
(1)力可以使物体发生形变.
(2)力可以改变物体的运动状态.
3.力的作用是相互的
一个物体对别的物体施力时,同时也受到后者对它的力.
4.力的三要素
力的大小、方向和作用点
练习设计
完成本课对应训练.
物理粤沪版3 大气压与人类生活教案及反思: 这是一份物理粤沪版3 大气压与人类生活教案及反思,共7页。教案主要包含了知识与技能,过程与方法,情感、态度与价值观,自主学习,合作探究,教师点拨,跟进训练等内容,欢迎下载使用。
初中物理粤沪版八年级下册5 宇宙深处教学设计: 这是一份初中物理粤沪版八年级下册5 宇宙深处教学设计,共3页。教案主要包含了知识与技能,过程与方法,情感、态度与价值观,自主学习,合作探究,教师点拨,跟进训练等内容,欢迎下载使用。
粤沪版八年级下册第七章 运动和力2 怎样比较物体运动的快慢教案: 这是一份粤沪版八年级下册第七章 运动和力2 怎样比较物体运动的快慢教案,共5页。教案主要包含了知识与技能,过程与方法,情感、态度与价值观,自主学习,合作探究,教师点拨,跟进训练等内容,欢迎下载使用。

