还剩7页未读,
继续阅读
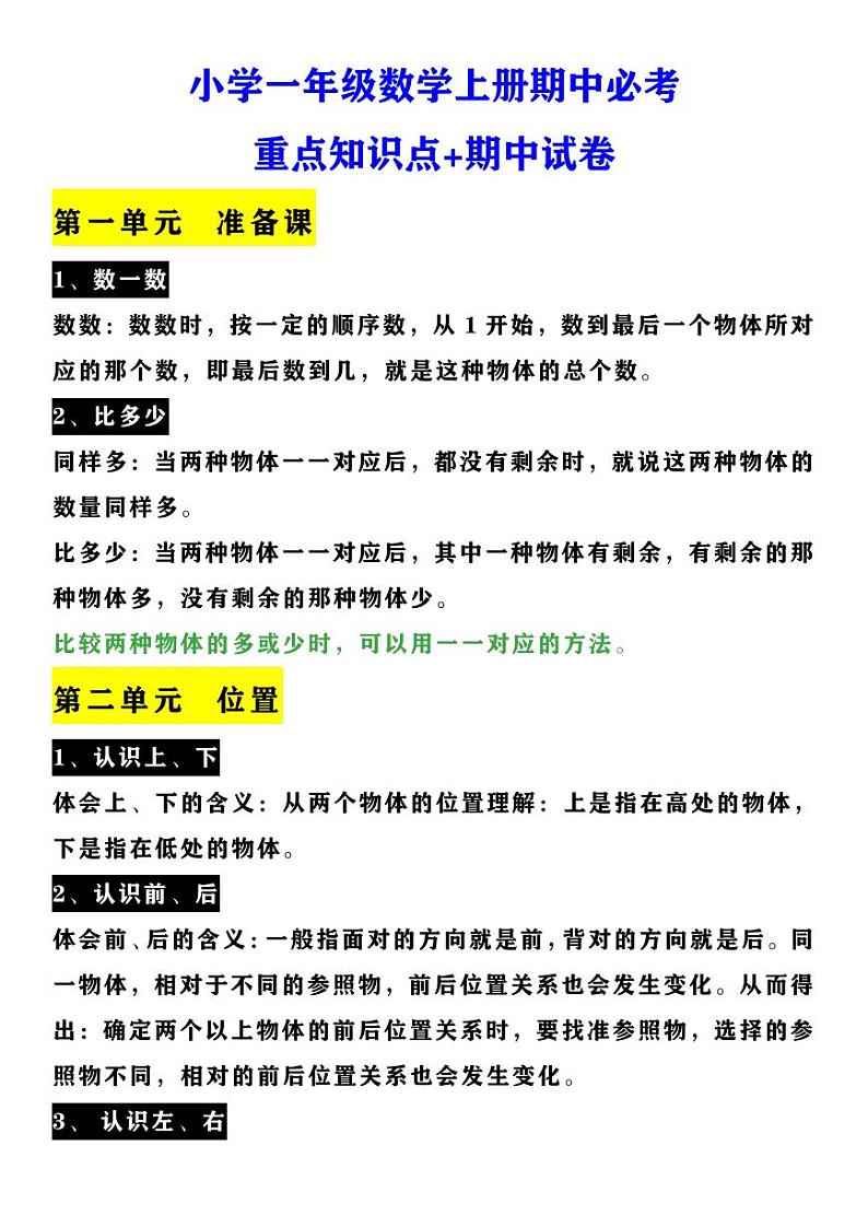
小学一年级数学上册期中必考练习题
展开
这是一份小学一年级数学上册期中必考练习题,共10页。
相关试卷
小学数学一年级下册人民币换算计算练习题(重点必考):
这是一份小学数学一年级下册人民币换算计算练习题(重点必考),共4页。试卷主要包含了填空,元角分单位的换算,选用合适的人民币单位,写出下面的钱数,看标签,写价钱,认一认价格,一块橡皮5,一辆玩具汽车25等内容,欢迎下载使用。
小学数学一年级上册必考应用题练习(共50道,附参考答案):
这是一份小学数学一年级上册必考应用题练习(共50道,附参考答案),共8页。
小学数学一年级下册期末必考题练习题:
这是一份小学数学一年级下册期末必考题练习题,共4页。试卷主要包含了 填上合适的单位名称或数, 一共有多少钱?等内容,欢迎下载使用。

