所属成套资源:四川省绵阳市2022届高三上学期第一次诊断性考试(11月)试卷及答案
四川省绵阳市2022届高三上学期第一次诊断性考试(11月) 文科综合 PDF版含答案
展开
这是一份四川省绵阳市2022届高三上学期第一次诊断性考试(11月) 文科综合 PDF版含答案,文件包含历史答案doc、地理答案doc、政治答案docx、文科综合pdf等4份试卷配套教学资源,其中试卷共12页, 欢迎下载使用。
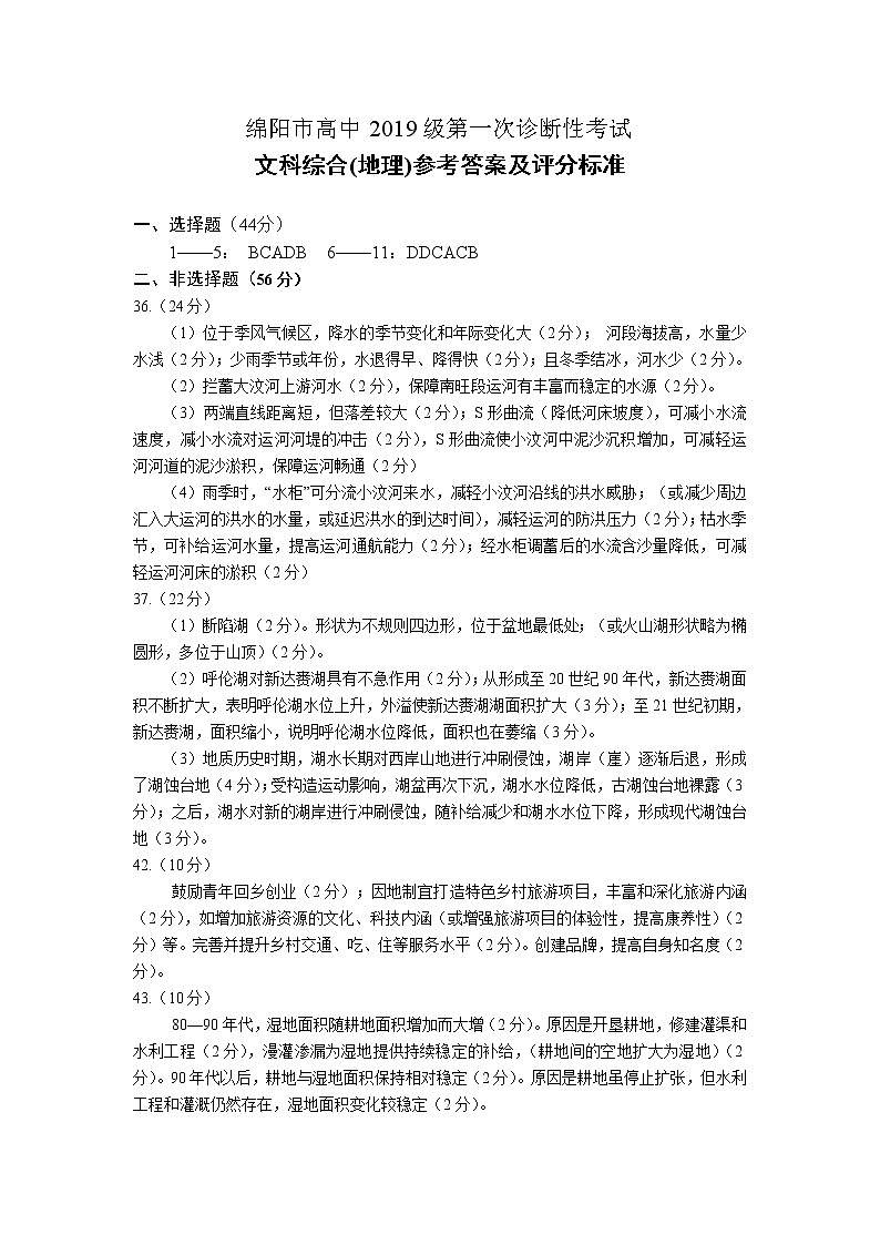
绵阳市高中2019级第一次诊断性考试文科综合(地理)参考答案及评分标准 一、选择题(44分)1——5: BCADB 6——11:DDCACB二、非选择题(56分)36.(24分)(1)位于季风气候区,降水的季节变化和年际变化大(2分); 河段海拔高,水量少水浅(2分);少雨季节或年份,水退得早、降得快(2分);且冬季结冰,河水少(2分)。(2)拦蓄大汶河上游河水(2分),保障南旺段运河有丰富而稳定的水源(2分)。(3)两端直线距离短,但落差较大(2分);S形曲流(降低河床坡度),可减小水流速度,减小水流对运河河堤的冲击(2分),S形曲流使小汶河中泥沙沉积增加,可减轻运河河道的泥沙淤积,保障运河畅通(2分)(4)雨季时,“水柜”可分流小汶河来水,减轻小汶河沿线的洪水威胁;(或减少周边汇入大运河的洪水的水量,或延迟洪水的到达时间),减轻运河的防洪压力(2分);枯水季节,可补给运河水量,提高运河通航能力(2分);经水柜调蓄后的水流含沙量降低,可减轻运河河床的淤积(2分)37.(22分)(1)断陷湖(2分)。形状为不规则四边形,位于盆地最低处;(或火山湖形状略为椭圆形,多位于山顶)(2分)。(2)呼伦湖对新达赉湖具有不急作用(2分);从形成至20世纪90年代,新达赉湖面积不断扩大,表明呼伦湖水位上升,外溢使新达赉湖湖面积扩大(3分);至21世纪初期,新达赉湖,面积缩小,说明呼伦湖水位降低,面积也在萎缩(3分)。(3)地质历史时期,湖水长期对西岸山地进行冲刷侵蚀,湖岸(崖)逐渐后退,形成了湖蚀台地(4分);受构造运动影响,湖盆再次下沉,湖水水位降低,古湖蚀台地裸露(3分);之后,湖水对新的湖岸进行冲刷侵蚀,随补给减少和湖水水位下降,形成现代湖蚀台地(3分)。42.(10分)鼓励青年回乡创业(2分);因地制宜打造特色乡村旅游项目,丰富和深化旅游内涵(2分),如增加旅游资源的文化、科技内涵(或增强旅游项目的体验性,提高康养性)(2分)等。完善并提升乡村交通、吃、住等服务水平(2分)。创建品牌,提高自身知名度(2分)。43.(10分)80—90年代,湿地面积随耕地面积增加而大增(2分)。原因是开垦耕地,修建灌渠和水利工程(2分),漫灌渗漏为湿地提供持续稳定的补给,(耕地间的空地扩大为湿地)(2分)。90年代以后,耕地与湿地面积保持相对稳定(2分)。原因是耕地虽停止扩张,但水利工程和灌溉仍然存在,湿地面积变化较稳定(2分)。
相关试卷
这是一份四川省绵阳市2022-2023学年高三上学期第一次诊断性考试 文科综合试题及答案,文件包含四川省绵阳市高中2022-2023学年高三上学期第一次诊断性考试文科综合试题docx、2023届四川省绵阳市高三上学期第一次诊断性考试文综试题pdf等2份试卷配套教学资源,其中试卷共35页, 欢迎下载使用。
这是一份2022届四川省绵阳市高三上学期第一次诊断性考试(11月) 文科综合 PDF版含答案练习题,文件包含文科综合pdf、历史答案doc、地理答案doc、政治答案docx等4份试卷配套教学资源,其中试卷共12页, 欢迎下载使用。
这是一份2022届四川省绵阳市高三上学期第一次诊断性考试(11月) 文科综合 PDF版含答案练习题,文件包含历史答案doc、地理答案doc、政治答案docx、文科综合pdf等4份试卷配套教学资源,其中试卷共12页, 欢迎下载使用。

