


内蒙古呼伦贝尔市海拉尔区第九中学2020年八年级上学期期末数学试题(解析版)
展开
这是一份内蒙古呼伦贝尔市海拉尔区第九中学2020年八年级上学期期末数学试题(解析版),共25页。试卷主要包含了 剪纸是中国特有的民间艺术, 下列说法正确的是, 定义新运算等内容,欢迎下载使用。
海拉尔九中九年级上学期数学期末检测试题
一.选择题:(每题3分,共36分)
1. 剪纸是中国特有的民间艺术.在如图所示的四个剪纸图案中.既是轴对称图形又是中心对称图形的是( )
A. B. C. D.
【答案】C
【解析】
【分析】根据轴对称图形的定义沿一条直线对折后,直线两旁部分完全重合的图形是轴对称图形,以及中心对称图形的定义分别判断即可得出答案.
【详解】A. 此图形沿一条直线对折后不能够完全重合,
∴此图形不是轴对称图形,不是中心对称图形,故此选项错误;
B. 此图形沿一条直线对折后能够完全重合,
∴此图形不是轴对称图形,不是中心对称图形,故此选项错误.
C. 此图形沿一条直线对折后能够完全重合,
∴此图形是轴对称图形,旋转180∘能与原图形重合,是中心对称图形,故此选项正确;
D. 此图形沿一条直线对折后能够完全重合,旋转180°不能与原图形重合,
∴此图形是轴对称图形,不是中心对称图形,故此选项错误.
故选C
【点睛】此题考查轴对称图形和中心对称图形,难度不大
2. 将抛物线向上平移3个单位长度,再向右平移2个单位长度,所得到的抛物线为( ).
A. ; B. ;
C. ; D. .
【答案】B
【解析】
【分析】根据抛物线图像的平移规律“左加右减,上加下减”即可确定平移后的抛物线解析式.
【详解】解:将抛物线向上平移3个单位长度,再向右平移2个单位长度,得到的抛物线的解析式为,
故选B.
【点睛】本题考查了二次函数的平移规律,熟练掌握其平移规律是解题的关键.
3. 已知点在抛物线上,则下列结论正确的是( )
A. B. C. D.
【答案】A
【解析】
【分析】分别计算自变量为1和2对应的函数值,然后对各选项进行判断.
【详解】当x=1时,y1=−(x+1) +2=−(1+1) +2=−2;
当x=2时,y=−(x+1) +2=−(2+1) +2=−7;
所以.
故选A
【点睛】此题考查二次函数顶点式以及二次函数的性质,解题关键在于分析函数图象的情况
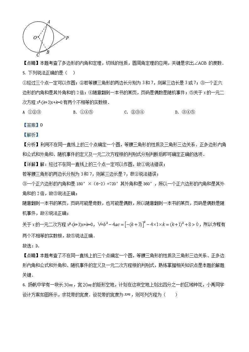
4. 如图,PA、PB是⊙O切线,A、B为切点,点C在⊙O上,且∠ACB=55°,则∠APB等于( )
A. 55° B. 70° C. 110° D. 125°
【答案】B
【解析】
【分析】根据圆周角定理构造它所对的弧所对的圆心角,即连接OA,OB,求得∠AOB=110°,再根据切线的性质以及四边形的内角和定理即可求解.
【详解】解:连接OA,OB,
∵PA,PB是⊙O的切线,
∴PA⊥OA,PB⊥OB,
∵∠ACB=55°,
∴∠AOB=110°,
∴∠APB=360°−90°−90°−110°=70°.
故选B.
【点睛】本题考查了多边形的内角和定理,切线的性质,圆周角定理的应用,关键是求出∠AOB的度数.
5. 下列说法正确的是( )
①经过三个点一定可以作圆;②若等腰三角形的两边长分别为3和7,则第三边长是3或7;③一个正六边形的内角和是其外角和的2倍;④随意翻到一本书的某页,页码是偶数是随机事件;⑤关于x的一元二次方程x2-(k+3)x+k=0有两个不相等的实数根.
A ①②③ B. ①④⑤ C. ②③④ D. ③④⑤
【答案】D
【解析】
【分析】利用不在同一直线上的三个点确定一个圆,等腰三角形的性质及三角形三边关系、正多边形内角和公式和外角和、随机事件的定义及一元二次方程根的判别式分别判断后即可确定正确的选项.
【详解】解:经过不在同一直线上的三个点一定可以作圆,故①说法错误;
若等腰三角形的两边长分别为3和7,则第三边长是7,故②说法错误;
③一个正六边形的内角和是180°×(6-2)=720°其外角和是360°,所以一个正六边形的内角和是其外角和的2倍,故③说法正确;
随意翻到一本书的某页,页码可能是奇数,也可能是偶数,所以随意翻到一本书的某页,页码是偶数是随机事件,故④说法正确;
关于x的一元二次方程x2-(k+3)x+k=0,,所以方程有两个不相等的实数根,故⑤说法正确.
故选:D.
【点睛】本题考查了不在同一直线上的三个点确定一个圆,等腰三角形的性质及三角形三边关系、正多边形内角和公式和外角和、随机事件的定义及一元二次方程根的判别式,熟练掌握相关知识点是本题的解题关键.
6. 扬帆中学有一块长,宽的矩形空地,计划在这块空地上划出四分之一的区域种花,小禹同学设计方案如图所示,求花带的宽度.设花带的宽度为,则可列方程为( )
A. B.
C. D.
【答案】D
【解析】
【分析】根据空白区域的面积矩形空地的面积可得.
【详解】设花带的宽度为,则可列方程为,
故选D.
【点睛】本题主要考查由实际问题抽象出一元二次方程,解题的关键是根据图形得出面积的相等关系.
7. 如图,在平面直角坐标系中,点为坐标原点,平行四边形的顶点在反比例函数上,顶点在反比例函数上,点在轴的正半轴上,则平行四边形的面积是( )
A. B. C. D.
【答案】C
【解析】
【分析】作轴于,延长交轴于,根据平行四边形的性质和反比例函数系数k的几何意义即可求得.
【详解】如图作轴于,延长交轴于,
四边形是平行四边形,
,,
轴,
,
,
根据系数的几何意义,,,
四边形的面积,
故选C.
【点睛】此题考查平行四边形的性质,全等三角形的判定与性质,反比例函数系数k的几何意义,解题关键在于作辅助线
8. 正六边形的周长为6,则它的面积为( )
A. B. C. D.
【答案】B
【解析】
【分析】首先根据题意画出图形,即可得△OBC是等边三角形,又由正六边形ABCDEF周长为6,即可求得BC的长,继而求得△OBC的面积,则可求得该六边形的面积.
【详解】解:如图,连接OB,OC,过O作OM⊥BC于M,
∴∠BOC=×360°=60°,
∵OB=OC,
∴△OBC是等边三角形,
∵正六边形ABCDEF的周长为6,
∴BC=6÷6=1,
∴OB=BC=1,
∴BM=BC=,
∴OM= ,
∴S△OBC=×BC×OM= ,
∴该六边形的面积为: .
故选:B.
【点睛】此题考查了圆的内接六边形的性质与等边三角形的判定与性质.此题难度不大,注意掌握数形结合思想的应用.
9. 定义新运算:,例如:,,则的图象是( )
A. B. C. D.
【答案】D
【解析】
【分析】根据新定义求出的函数关系,即可判断.
【详解】∵,∴,故选D.
【点睛】此题主要考查函数的图像,解题的关键是熟知反比例函数的图像.
10. 如图所示,矩形纸片中,,把它分割成正方形纸片和矩形纸片后,分别裁出扇形和半径最大的圆,恰好能作为一个圆锥的侧面和底面,则的长为( )
A. B. C. D.
【答案】B
【解析】
【分析】设AB=xcm,则DE=(6-x)cm,根据扇形的弧长等于圆锥底面圆的周长列出方程,求解即可.
【详解】设,则DE=(6-x)cm,
由题意,得,
解得.
故选B.
【点睛】本题考查了圆锥的计算,矩形的性质,正确理解圆锥的侧面展开图与原来的扇形之间的关系是解决本题的关键,理解圆锥的母线长是扇形的半径,圆锥的底面圆周长是扇形的弧长.
11. 如图,在中,点,分别在,边上,,,若,,则线段的长为( )
A. B. C. D. 5
【答案】C
【解析】
【分析】设,,所以,易证,利用相似三角形的性质可求出的长度,以及,再证明,利用相似三角形的性质即可求出得出,从而可求出的长度.
【详解】解:设,,
∴,
∵,
∴,
∴,
∴,
∴,,
∵,
,
∴,
∵,
∴,
∴,
设,,
∴,
∴,
∴,
∴,
故选C.
【点睛】本题考查相似三角形,解题的关键是熟练运用相似三角形的性质与判定,本题属于中等题型.
12. 如图,中,,,,分别为边的中点,将绕点顺时针旋转到的位置,则整个旋转过程中线段所扫过部分的面积(即阴影部分面积)为( )
A. B. C. D.
【答案】C
【解析】
【分析】连接BH,BH1,先证明△OBH≌△O1BH1,再根据勾股定理算出BH,再利用扇形面积公式求解即可.
【详解】
∵O、H分别为边AB,AC的中点,将△ABC绕点B顺时针旋转120°到△A1BC1的位置,
∴△OBH≌△O1BH1,
利用勾股定理可求得BH=,
所以利用扇形面积公式可得.
故选C.
【点睛】本题考查全等三角形的判定及性质、勾股定理、扇形面积的计算,利用全等对面积进行等量转换方便计算是关键.
二.填空题:(每题3分,共15分)
13. 从一个不透明的口袋中随机摸出一球,再放回袋中,不断重复上述过程,一共摸了次,其中有次摸到黑球,已知囗袋中仅有黑球个和白球若干个,这些球除颜色外,其他都一样,由此估计口袋中有___个白球.
【答案】20.
【解析】
【分析】先由频率=频数÷数据总数计算出频率,再由题意列出方程求解即可.
【详解】解:摸了次,其中有次摸到黑球,则摸到黑球频率是,
设口袋中大约有个白球,则,
解得.
故答案为.
【点睛】本题考查了利用频率估计概率.大量反复试验下频率稳定值即概率.关键是得到关于黑球的概率的等量关系.
14. 某市为了扎实落实脱贫攻坚中“两不愁、三保障”的住房保障工作,去年已投入5亿元资金,并计划投入资金逐年增长,明年将投入7.2亿元资金用于保障性住房建设,则这两年投入资金的年平均增长率为________.
【答案】20%.
【解析】
【分析】一般用增长后的量=增长前的量×(1+增长率),再根据题意列出方程5(1+x)2=7.2,即可解答.
【详解】设这两年中投入资金的平均年增长率是x,由题意得:
5(1+x)2=7.2,
解得:x1=0.2=20%,x2=﹣2.2(不合题意舍去).
答:这两年中投入资金的平均年增长率约是20%.
故答案是:20%.
【点睛】此题考查一元二次方程的应用,解题关键在于列出方程.
15. 某医药研究所开发一种新药,成年人按规定的剂量服用,服药后每毫升血液中的含药量y(毫克)与时间t(小时)之间的函数关系近似满足如图所示曲线,当每毫升血液中的含药量不少于0.5毫克时治疗有效,则服药一次治疗疾病有效的时间为______小时.
【答案】7.875
【解析】
【分析】将点(1,4)分别代入y=kt, 中,求k、m,确定函数关系式,再把y=0.5代入两个函数式中求t,把所求两个时间t作差即可.
【详解】解:把点(1,4)分别代入y=kt,中,
得k=4,m=4,
∴y=4t,,
把y=0.5代入y=4t中,得t1=,
把y=0.5代入中,得t2=,
∴治疗疾病有效的时间为:t2-t1=
故答案为:7.875.
【点睛】本题考查了本题主要考查函数模型的选择与应用、反比例函数、一次函数的实际应用.关键是用待定系数法求函数关系式,理解题意,根据已知函数值求自变量的差.
16. 已知⊙O的直径AB=20,弦CD⊥AB于点E,且CD=16,则AE的长为_______.
【答案】16 或4
【解析】
【分析】结合垂径定理和勾股定理,在Rt△OCE中,求得OE的长,则AE=OA+OE或AE=OA-OE,据此即可求解.
【详解】解:如图,连接OC,
∵⊙O的直径AB=20
∴OC=OA=OB=10
∵弦CD⊥AB于点E
∴CE=CD=8,
在Rt△OCE中,OE=
则AE=OA+OE=10+6=16,
如图:
同理,此时AE=OA-OE=10-6=4,
故AE的长是16或4.
【点睛】本题考查勾股定理和垂径定理的应用,根据题意做出图形是本题的解题关键,注意分类讨论.
17. 观察下列图中所示的一系列图形,它们是按一定规律排列的,依照此规律,第2019个图形中共有_____个〇.
【答案】6058
【解析】
【分析】根据题目中的图形,可以发现〇的变化规律,从而可以得到第2019个图形中〇的个数.
【详解】由图可得,
第1个图象中〇的个数为:,
第2个图象中〇的个数为:,
第3个图象中〇的个数为:,
第4个图象中〇的个数为:,
……
∴第2019个图形中共有:个〇,
故答案为6058.
【点睛】本题考查图形的变化类,解答本题的关键是明确题意,发现图形中〇的变化规律,利用数形结合的思想解答.
三.解答题(本大题共9小题,共69分)
18. 计算:
【答案】
【解析】
【分析】分别按照二次根式化简,绝对值的化简,求一个数的立方根,负整数指数幂的计算法则进行计算,最后做加减.
【详解】解:
=
=
=
【点睛】本题考查二次根式化简,绝对值的化简,求一个数的立方根,负整数指数幂的计算,熟练掌握相应的计算法则是本题的解题关键.
19. 解方程:3x(x﹣1)=2﹣2x.
【答案】x1=1,x2=﹣.
【解析】
【分析】把右边的项移到左边,用提公因式法因式分解求出方程的根.
【详解】解:3x(x﹣1)+2(x﹣1)=0,
(x﹣1)(3x+2)=0,
∴x﹣1=0,3x+2=0,
解得x1=1,x2=﹣.
考点:解一元二次方程-因式分解法;因式分解-提公因式法.
20. 已知:在中,.
(1)求作:的外接圆.(要求:尺规作图,保留作图痕迹,不写作法)
(2)若的外接圆的圆心到边的距离为4,,则 .
【答案】(1)见解析;(2)
【解析】
【分析】(1)作线段的垂直平分线,两线交于点,以为圆心,为半径作,即为所求.
(2)中,利用勾股定理求出即可解决问题.
【详解】解:(1)如图即为所求.
(2)设线段的垂直平分线交于点.
由题意,
在中,,
∴.
故答案为.
【点睛】本题考查作图-复杂作图,等腰三角形的性质,三角形的外接圆与外心等知识,解题的关键是熟练掌握基本知识,属于中考常考题型.
21. 有A、B两组卡片共5张,A组的三张分别写有数字2,4,6,B组的两张分别写有3,5.它们除了数字外没有任何区别,
(1)随机从A组抽取一张,求抽到数字为2的概率;
(2)随机地分别从A组、B组各抽取一张,请你用列表或画树状图的方法表示所有等可能的结果.现制定这样一个游戏规则:若选出的两数之积为3的倍数,则甲获胜;否则乙获胜.请问这样的游戏规则对甲乙双方公平吗?为什么?
【答案】(1)P(抽到数字为2)=;(2)不公平,理由见解析.
【解析】
【详解】试题分析:(1)根据概率的定义列式即可;(2)画出树状图,然后根据概率的意义分别求出甲、乙获胜的概率,从而得解.
试题解析: (1)P= ;
(2)由题意画出树状图如下:
一共有6种情况,
甲获胜的情况有4种,P=,
乙获胜的情况有2种,P=,
所以,这样的游戏规则对甲乙双方不公平.
考点:游戏公平性;列表法与树状图法.
22. 如图,一次函数与反比例函数的图象交于、两点,与坐标轴分别交于、两点.
(1)求一次函数的解析式;
(2)根据图象直接写出中的取值范围;
(3)求的面积.
【答案】(1)y=-2x+6;(2) 或;(3)3.
【解析】
【分析】(1)将点A、点B的坐标分别代入解析式即可求出m、n的值,从而求出两点坐标;
(2)由图直接解答;
(3)将△AOB面积转化为S△AON-S△BON的面积即可.
【详解】(1)∵点在反比例函数上,
∴,解得,
∴点的坐标为,
又∵点也在反比例函数上,
∴,解得,
∴点的坐标为,
又∵点、在的图象上,
∴,解得,
∴一次函数的解析式为.
(2)根据图象得:时,的取值范围为或;
(3)∵直线与轴的交点为,
∴点的坐标为,
.
【点睛】本题考查了反比例函数与一次函数的交点问题,待定系数法求函数解析式,利用图像解不等式,及割补法求图形的面积,数形结合是解题的关键.
23. 问题探究:
(1)如图①所示是一个半径为,高为4的圆柱体和它的侧面展开图,AB是圆柱的一条母线,一只蚂蚁从A点出发沿圆柱的侧面爬行一周到达B点,求蚂蚁爬行的最短路程.(探究思路:将圆柱的侧面沿母线AB剪开,它的侧面展开图如图①中的矩形则蚂蚁爬行的最短路程即为线段的长)
(2)如图②所示是一个底面半径为,母线长为4的圆锥和它的侧面展开图,PA是它的一条母线,一只蚂蚁从A点出发沿圆锥的侧面爬行一周后回到A点,求蚂蚁爬行的最短路程.
(3)如图③所示,在②的条件下,一只蚂蚁从A点出发沿圆锥的侧面爬行一周到达母线PA上的一点,求蚂蚁爬行的最短路程.
【答案】(1)蚂蚁爬行的最短路程为5; (2)最短路程为;(3)蚂蚁爬行的最短距离为
【解析】
【分析】(1)蚂蚁爬行的最短路程为圆柱侧面展开图即矩形的对角线的长度,由勾股定理可求得;
(2)蚂蚁爬行的最短路程为圆锥展开图中的AA′的连线,可求得△PAA′是等边三角形,则AA′=PA=4;
(3)蚂蚁爬行的最短路程为圆锥展开图中点A到PA的距离.
【详解】(1)由题意可知:
在 中,
即蚂蚁爬行的最短路程为5.
(2)连结则的长为蚂蚁爬行的最短路程,设为圆锥底面半径,为侧面展开图(扇形)的半径,
则由题意得:
即
是等边三角形
最短路程为
(3)如图③所示是圆锥的侧面展开图,过作于点则线段的长就是蚂蚁爬行的最短路程.
在Rt△ACP中,
∵∠P=60°,
∴∠PAC=30°
∴PC=PA=×4=2
∴AC==
蚂蚁爬行的最短距离为
【点睛】本题考查了勾股定理,矩形的性质,圆周长公式,弧长公式,等边三角形的判定和性质,直角三角形的性质,掌握相关公式和性质定理是本题的解题关键.
24. 如图,AB是⊙O的直径,弦CD⊥AB,垂足为H,连接AC,过上一点E作EG∥AC交CD的延长线于点G,连接AE交CD于点F,且EG=FG.
(1)求证:EG是⊙O的切线;
(2)延长AB交GE的延长线于点M,若AH=2,,求OM的长.
【答案】(1)证明见解析;(2)
【解析】
【分析】(1)连接OE,如图,通过证明∠GEA+∠OEA=90°得到OE⊥GE,然后根据切线的判定定理得到EG是⊙O的切线;
(2)连接OC,如图,设⊙O的半径为r,则OC=r,OH=r-2,利用勾股定理得到,解得r=3,然后证明Rt△OEM∽Rt△CHA,再利用相似比计算OM的长.
【详解】(1)证明:连接OE,如图,
∵GE=GF,
∴∠GEF=∠GFE,
而∠GFE=∠AFH,
∴∠GEF=∠AFH,
∵AB⊥CD,
∴∠OAF+∠AFH=90°,
∴∠GEA+∠OAF=90°,
∵OA=OE,
∴∠OEA=∠OAF,
∴∠GEA+∠OEA=90°,即∠GEO=90°,
∴OE⊥GE,
∴EG是⊙O的切线;
(2)解:连接OC,如图,
设⊙O的半径为r,则OC=r,OH=r-2,
在Rt△OCH中,,
解得r=3,
在Rt△ACH中,AC= ,
∵AC∥GE,
∴∠M=∠CAH,
∴Rt△OEM∽Rt△CHA,
∴ ,
即,
解得:OM=.
【点睛】本题考查了切线的判断与性质:圆的切线垂直于经过切点的半径.经过半径的外端且垂直于这条半径的直线是圆的切线.判定切线时“连圆心和直线与圆的公共点”或“过圆心作这条直线的垂线”;有切线时,常常“遇到切点连圆心得半径.也考查了勾股定理.
25. 某商场销售一种商品的进价为每件30元,销售过程中发现月销售量y(件)与销售单价x(元)之间的关系如图所示.
(1)根据图象直接写出y与x之间的函数关系式.
(2)设这种商品月利润为W(元),求W与x之间的函数关系式.
(3)这种商品的销售单价定为多少元时,月利润最大?最大月利润是多少?
【答案】(1)y=;(2)W=;(3)这种商品的销售单价定为65元时,月利润最大,最大月利润是3675.
【解析】
【分析】(1)当40≤x≤60时,设y与x之间的函数关系式为y=kx+b,当60<x≤90时,设y与x之间的函数关系式为y=mx+n,解方程组即可得到结论;
(2)当40≤x≤60时,当60<x≤90时,根据题意即可得到函数解析式;
(3)当40≤x≤60时,W=-x2+210x-5400,得到当x=60时,W最大=-602+210×60-5400=3600,当60<x≤90时,W=-3x2+390x-9000,得到当x=65时,W最大=-3×652+390×65-9000=3675,于是得到结论.
【详解】解:(1)当40≤x≤60时,设y与x之间的函数关系式为y=kx+b,
将(40,140),(60,120)代入得,
解得:,
∴y与x之间的函数关系式为y=﹣x+180;
当60<x≤90时,设y与x之间的函数关系式为y=mx+n,
将(90,30),(60,120)代入得,
解得:,
∴y=﹣3x+300;
综上所述,y=;
(2)当40≤x≤60时,W=(x﹣30)y=(x﹣30)(﹣x+180)=﹣x2+210x﹣5400,
当60<x≤90时,W=(x﹣30)(﹣3x+300)=﹣3x2+390x﹣9000,
综上所述,W=;
(3)当40≤x≤60时,W=﹣x2+210x﹣5400,
∵﹣1<0,对称轴x==105,
∴当40≤x≤60时,W随x的增大而增大,
∴当x=60时,W最大=﹣602+210×60﹣5400=3600,
当60<x≤90时,W=﹣3x2+390x﹣9000,
∵﹣3<0,对称轴x==65,
∵60<x≤90,
∴当x=65时,W最大=﹣3×652+390×65﹣9000=3675,
∵3675>3600,
∴当x=65时,W最大=3675,
答:这种商品的销售单价定为65元时,月利润最大,最大月利润是3675.
【点睛】本题考查了把实际问题转化为二次函数,再利用二次函数的性质进行实际应用.根据题意分情况建立二次函数的模型是解题的关键.
26. 如图,抛物线y=x2+bx+c与直线y=x+3交于A,B两点,交x轴于C、D两点,连接AC、BC,已知A(0,3),C(﹣3,0).
(1)求抛物线的解析式;
(2)在抛物线对称轴l上找一点M,使|MB﹣MD|的值最大,并求出这个最大值;
(3)点P为y轴右侧抛物线上一动点,连接PA,过点P作PQ⊥PA交y轴于点Q,问:是否存在点P使得以A,P,Q为顶点的三角形与△ABC相似?若存在,请求出所有符合条件的点P的坐标;若不存在,请说明理由.
【答案】(1)抛物线的解析式是y=x2+x+3;(2)|MB﹣MD|取最大值为;(3)存在点P(1,6).
【解析】
【分析】(1)根据待定系数法,可得函数解析式;
(2)根据对称性,可得MC=MD,根据解方程组,可得B点坐标,根据两边之差小于第三边,可得B,C,M共线,根据勾股定理,可得答案;
(3)根据等腰直角三角形的判定,可得∠BCE,∠ACO,根据相似三角形的判定与性质,可得关于x的方程,根据解方程,可得x,根据自变量与函数值的对应关系,可得答案.
【详解】解:(1)将A(0,3),C(﹣3,0)代入函数解析式,得
,解得,
抛物线的解析式是y=x2+x+3;
(2)由抛物线的对称性可知,点D与点C关于对称轴对称,
∴对l上任意一点有MD=MC,
联立方程组 ,
解得(不符合题意,舍),,
∴B(﹣4,1),
当点B,C,M共线时,|MB﹣MD|取最大值,即为BC的长,
过点B作BE⊥x轴于点E,
,
在Rt△BEC中,由勾股定理,得
BC=,
|MB﹣MD|取最大值为;
(3)存在点P使得以A,P,Q为顶点的三角形与△ABC相似,
在Rt△BEC中,∵BE=CE=1,
∴∠BCE=45°,
在Rt△ACO中,
∵AO=CO=3,
∴∠ACO=45°,
∴∠ACB=180°﹣45°﹣45°=90°,
过点P作PG⊥y轴于G点,∠PGA=90°,
设P点坐标为(x,x2+x+3)(x>0)
①当∠PAQ=∠BAC时,△PAQ∽△CAB,
∵∠PGA=∠ACB=90°,∠PAQ=∠CAB,
∴△PGA∽△BCA,
∴,即,
∴,
解得x1=1,x2=0(舍去),
∴P点的纵坐标为×12+×1+3=6,
∴P(1,6),
②当∠PAQ=∠ABC时,△PAQ∽△CBA,
∵∠PGA=∠ACB=90°,∠PAQ=∠ABC,
∴△PGA∽△ACB,
∴,
即=3,
∴,
解得x1=﹣(舍去),x2=0(舍去)
∴此时无符合条件的点P,
综上所述,存在点P(1,6).
【点睛】本题考查了二次函数综合题,解(1)的关键是利用待定系数法求函数解析式;解(2)的关键是利用两边只差小于第三边得出M,B,C共线;解(3)的关键是利用相似三角形的判定与性质得出关于x的方程,要分类讨论,以防遗漏.
相关试卷
这是一份2023-2024学年内蒙古呼伦贝尔市海拉尔区第九中学九上数学期末联考模拟试题含答案,共9页。试卷主要包含了考生必须保证答题卡的整洁,如图,是的直径,、是弧,方程的根是等内容,欢迎下载使用。
这是一份内蒙古呼伦贝尔市海拉尔区第九中学2022-2023学年七下数学期末质量检测模拟试题含答案,共6页。试卷主要包含了答题时请按要求用笔,不等式2x-1≤3的解集是等内容,欢迎下载使用。
这是一份内蒙古呼伦贝尔市海拉尔区第九中学2022年中考数学模拟精编试卷含解析,共25页。试卷主要包含了某市2017年国内生产总值,如图,已知直线l1,如图,与∠1是内错角的是等内容,欢迎下载使用。
