


吉林省吉林市永吉县第四中学2021-2022学年高一上学期期中考试历史【试卷+答案】
展开2021~2022学年度第一学期期中考试试题
高一历史
考试范围:中外历史纲要上册1-15课 考试时间:60分钟
注意事项:1.答题前,先将自己的姓名、准考证号填写在试题卷和答题卡上,并将准考证号条形码粘贴在答题卡上的指定位置。
2.选择题的作答:用2B铅笔把答题卡上对应题目的答案标号涂黑,写在试题卷、草稿纸和答题卡上的非答题区域均无效。
3.非选择题的作答:用签字笔直接答在答题卡上对应的答题区域内。写在试题卷、草稿纸和答题卡上的非答题区域均无效。
第一卷选择题(共25道,每题2分,共50分)
1、考古学家把裴李岗文化”的绝对年代大体推定在距今8500~7000年。可见,“裴李岗文化”所处的历史时代是
A旧石器时代 B新石器时代 C.青铜器时代 D铁器时代
2、古文献记载,“夏铸九鼎”是王权的象征,“夏后氏官百”是指夏朝有不少官吏。这可用于说明夏朝
- 结束了多个部族分立局面 B.政治权力机构简单
C.具备早期国家的基本特征D.仍然是部落联盟组织
3、翻检西周史,周王朝的最高首领称“王”,周王发表诰命时用“王曰”,或“王若曰”。周王又称“天子”,被视为天之元子,受天之命以君临人间。这反映出西周政治制度的特点是
A.神权与王权的结合 B.嫡庶子孙为天下大宗
C.“天下为公” D.“郡”“国”并行
4、孔氏传曰:“四海之内会同京师,九州同风,万国共贯,水火金木土谷甚修治…”孔颖达疏:“昔尧遭洪水,道路阻绝,今水土既治,天下大同,故总叙之。今九州所共同矣。”上述言论均宣扬了
A,华夏认同意识 B.天下一统思想 C中央集权理念 D.以史为鉴学风
5、商鞅变法规定:“宗室非有军功论,不得为属籍”;“明尊卑爵秩等级,各以差次名田宅,臣妾衣服以家次”。这表明商鞅变法
A.消除了旧贵族残余势力B.模糊了社会的等级界限
C.调动了农民的生产积极性D.推动了当时社会的转型
6、春秋战国时期的战争本是大国觊觎小国土地而进行的兼并战争,而随着战争的进行,结束纷争成为人心所向,也是各国统治阶级共同向往的王霸之业。这表明当时战争性质逐步演变为
- 兼并战争 B.民族战争 C.统一战争 D.阶级斗争
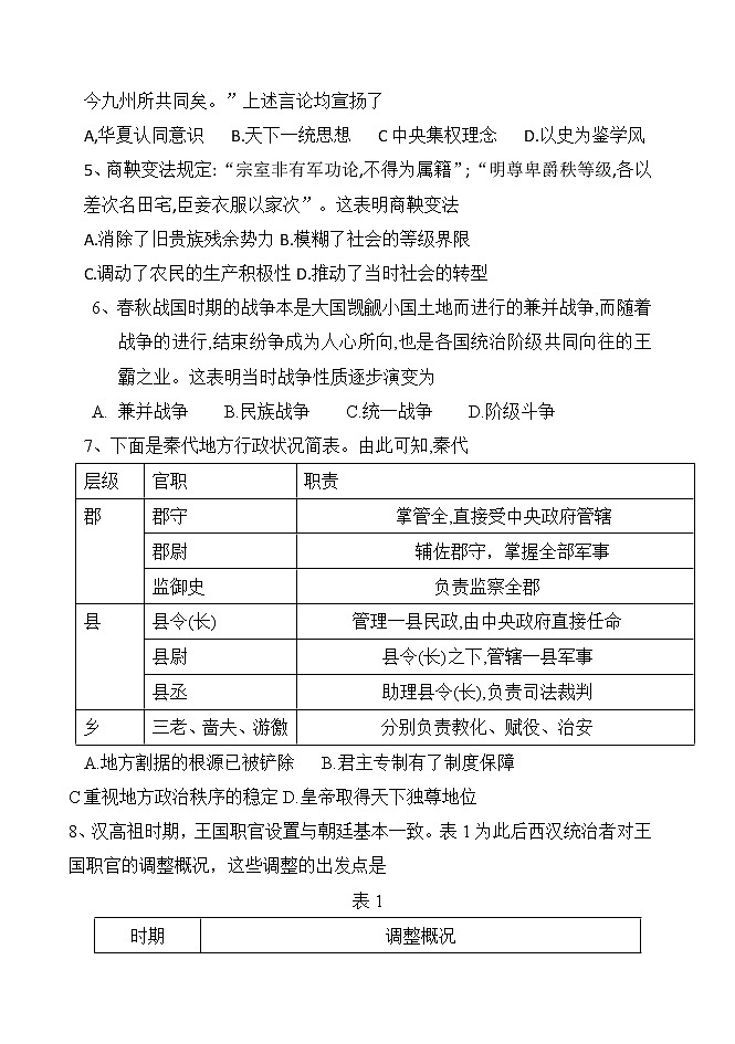
7、下面是秦代地方行政状况简表。由此可知,秦代
层级 | 官职 | 职责 |
郡 | 郡守 | 掌管全,直接受中央政府管辖 |
郡尉 | 辅佐郡守,掌握全部军事 | |
监御史 | 负责监察全郡 | |
县 | 县令(长) | 管理一县民政,由中央政府直接任命 |
县尉 | 县令(长)之下,管辖一县军事 | |
县丞 | 助理县令(长),负责司法裁判 | |
乡 | 三老、啬夫、游徼 | 分别负责教化、赋役、治安 |
A.地方割据的根源已被铲除 B.君主专制有了制度保障
C重视地方政治秩序的稳定D.皇帝取得天下独尊地位
8、汉高祖时期,王国职官设置与朝廷基本一致。表1为此后西汉统治者对王国职官的调整概况,这些调整的出发点是
表1
时期 | 调整概况 |
汉景帝时期 | 改丞相为相;裁撤御史大夫、廷尉等 |
汉武帝时期 | 郎中令减秩为千石;改太仆(秩两千石)为仆(秩千石) |
汉成帝时期 | 裁撤内史;令相治民,与郡太守无异 |
A.精简地方行政机构 B.节约中央财政开支
C.维护国家政治统一 D.废除郡国并行体制
9、有学者指出:在东汉中后期,布衣之士,包括一般地主在内,已经很难通过事功进入政治舞台。这反映了当时
A士族阶层的崛起B社会阶层的固化C.察举制已被废除D.决策机制的异化
10、东晋时,高僧慧远,“博综六经,尤善老庄”,名士孙绰则认为周孔与佛,“盖外内名之耳”这种现象的出现,说明当时
A.儒释道理论日趋合B文人价值观相对活跃
C.已初具三教融会之势D.儒家学说已受到质疑
11、下图是中国古代某一历史时期主要产粮区示意图。该时期是
A.秦汉时期 B.隋唐时期 C.宋元时期 D.明清时期
12、两税法实前,皇亲、品官、僧道等人丁享有租庸调优免权,浮寄户、客户和不定居的商贾无法征收。两税法实后皇亲、品官、僧道等不再享有优免权,浮寄户和不定居的商贾也要征税。唐朝时期这一赋税制度的变化的影响是
A,扩大了赋税的承担面B.加重了农民的纳税额
C.强化了人身依附关系D.导致了阶级矛盾尖锐
13、黄巢起义期间,由朝臣出任的节度使或是被杀,或是狼狈逃亡,取而代之的多为地方武人势力的人。这一现象产生的主要影响是
A.中央集权遭到严重削弱B.统治阶级内部矛盾加剧
C.朝廷派遣武将镇压农民起义D.社会阶层流动更加频繁
14、据载:新罗的职官,如宰相、侍中等都是仿唐制而设的;新罗的都城平壤,也是模仿隋唐的长安城而建的。材料可以用来说明
A.新罗是唐朝的附属国B.唐朝国力强盛
C唐朝时期中外交流活跃D.新罗经济欠发达
15、为适应辽朝统治下各民族社会经济、文化具有显著差异的情况,大同元年(947年),辽置北枢密院,即“契丹枢密院”,设南枢密院,即“汉人枢院”。北枢密院位在北、南二府之上。这体现出辽政权统治者的民族观是
A.因俗而治B.民族分化C.和同一家D.礼法并用
16、下图是哪一朝代的疆域图
A.西晋 B.东晋 C.北宋 D.南宋
17、宋代陆续涌现出诸如茶引、盐引、香药引、矾引、便钱、交子、钱引、见钱公据、关子和会子等大量新型纸质信用工具。这从本质上反映出宋代
A.商业具有开放交易的特点B.国家信用管理逐渐制度化
C.政府重视对市场的管理D.商品经济的发展繁荣
18、从北宋中期起,一批学者掀起了儒学复兴运动。他们的学术担当意识,以继绝学为职志,以使儒学更加辉煌。可见,儒学复兴运动的特点之是
A.注重儒家经句的整理B突出良好品质的养成
C.强调学术为现实服务D.融合不同流派的长处
19、随着南宋政府政策的变化,受到排挤并由此忧愤成疾的宗泽“无一语及家事”,只连呼三声“过河”而薨。这里政府的“政策”主要是指
A偏安江南B.重农抑商C.南进北攻D.不抑兼并
20、宋代盛行婚姻论财,遭到一些士大夫的批评。南宋理学家张栻认为,“婚姻结好,岂为财物?”甚至表示“治其尤甚者,以正风俗”。还有理学家强调婚姻是“合二姓之好”,上能事先祖,下可继后世。这反映了当时理学家
A.淡化婚姻中的宗族观念 B.意图维护礼教纲常
C.背离政府对民俗的引导 D.促成婚姻习俗变革
21、“至元初,立总制院,而领以国师”,“总制院,掌浮图氏之教,兼治吐蕃之事”。“总制院”管辖
A.河北B.北京C.云南D.西藏
22、金太祖在收国二年(1116年)占领辽朝东 京辽阳后,下诏“除辽法,省税赋,置猛安谋克一 如本朝之制”,后又逐渐把猛安谋克制推向辽国 内地。据此可知,猛安谋克制
A.推动了金的扩张进程B.以军政合一为特点
C.具有较强的适应性D是在战争中形成的
23、据载:金元之际,连年战乱,社会上的一些友人借编写杂剧以抒发愤懑之情,他们和广大城市居民多有联系,有的还与演员们一起登台。由此可以推知
- 元杂剧的发展推动了城市经济繁荣
B.元杂剧主要表达了底层农民的心声
C.元杂剧作家都参与了元杂剧的演出
D.元杂剧的发展呈现出世俗化趋势
24、明政府发给暹罗、占城等国贡使“勘合文凭”,对朝贡年限、贡舶停港、贡舶数量和随从人数以及贡品的种类等都做了规定,双方按规定进行贸易。这表明当时明朝
A.面临海外势力的入侵B.对朝贡贸易管理严格
C.朝贡贸易范围非常有限D.对外贸易秩序较混乱
25、下表所示为《中国的世界纪录》对中国古代科技成果的统计情况。这些数据表明中国古代科技
项目
| 数学 | 天文历法气象 | 地学 | 化学 | 农学 | 机械 | 水利 | 轻工 | 兵器 |
数量
| 22 | 25 | 25 | 9 | 25 | 7 | 7 | 8 | 8 |
A.长期领先于世界B已形成完整的体系
C主要服务于小农经济D.得到政府的大力支持
第二卷 非选择题(共50分)
26、(15分)政治制度是人类社会发展中多种因素共同作用的结果,它对历史的演进和发展产生着深远影响。阅读下列材料,回答问题。
材料一:“论中国政治制度,秦汉是一个大变动。唐之于汉,也是一大变动”“倘使我们说,中国传统政治是专制的,政府由一个皇帝来独裁,这一说法,用来讲明清两代是可以的”。——摘自钱穆《中国历代政治得失》
材料二:对于西周封君与封臣的关系,我们主要看天子与诸侯的关系,这种政治完全是分化政治,中央不过问,但是二者的关系仍很密切。秦王赢政完成大一统的事业后,接着面临的问题是如何固对这个空前的大帝国。元朝的划界原则,一改前代以山形便为主的做法,明确以关牙交错为主导。
(1) 根据材料一并结合所学知识,说明材料一中秦朝和唐朝政治制度“大变动”分别指什么?
请分别用明清相关史实说明材料一中“政府由一个皇帝来独裁”的观点。
(2)根据材料二并结合所学知识,列举西周、秦朝和元朝地方行政制度并说明西周和秦以后政治制度最突出的不同特点。
(3)根据上述材料并结合所学知识概括中国古代政治制度演变的主要趋势,并简析这种趋势带来的影响
27、(16分)在中国漫长的历史进程中,各民族迁徙汇聚,交流互补,冲突交融,推动了中国统一多民族国家的发展。各民族的交往交流交融也并未中断。
阅读材料,完成下列问题
材料一: 魏晋时期,出现了少数民族内迁的高潮。当时内迁的种族很多,虽然他们未必全部 进入中原地区,但入居中原地区的也不在少数。 所谓“西北诸郡,皆为戎居”“关中之人 口,率其少多,戎狄居半”,都是实际情况。
材料二: 西晋永嘉以后二三百年间,进入中原地区的各少数民族统治者,对于汉族人民的压迫和剥异常残酷。在阶级和民族的双重压下,汉族人民联合被压迫的各少数兄弟族人民,自始就没有停止过反抗。此外,在每逢少数民族贵族族统治权动摇之际,北方通向江南国境的封锁线上,偶然绽裂出一个缺口,那些本来“南向而泣日夜以”的中原人民,就“北顾而辞”,像潮水似的越渡江,奔向江南了当然,江南广阔而肥沃的耕地的辟,也是对北方人口南移的一种吸引力。摘编自王仲荦《魏晋南北朝史
(1)根据材料一并结合所学知识,分析他们内迁的原因
(2)根据材料一、二并结合所学知识,指出两种人口迁移区域的差异,并说明中原人口迁移的影响。
(3)根据上述材料并结合所学知识,指出历代各民族之间以哪些方式交往交流交融?
28、(19分)明清是中国古代最后两个王朝,这一时期,经济、文化、对外关系都有新的发展。阅读材料,完成下列问题。
材料一、明朝中后期,原产美洲的玉米、甘薯引入中国,不仅提高了粮食单位面积产量,还使农业经营发生了变化。隆庆元年(1567)部分开放海禁后,海外贸易勃发展。中国精美的丝绸和瓷器等产在世界市场上有着极好的销路,白银便源源不断地往中国内流。到万历年间,白银的使用已相当普遍,手中握有大量白银的徽商几乎遍布全国各地,进行大宗的商品长途贩卖。明朝后期,许多富带着大量资本经营起矿冶业等产业。在这种历史潮流推动下,徽州的士人十之七八“以而贾”甚至“左儒而右贾”,习以为常。编自中《明后期白银的大量内流及其影响》
材料二 清代,仅江宁丝织业中的缎业一行中,一手工工场就有织机五云百架,即以每架织机用工二人计,一家手工工场雇佣机工也达千人以上,这还不包括为之直接和间接服务的家庭络工和染坊等工作人数在内。山东济宁六家制烟工场就有雇工人四千之多。唐英在《陶冶图编中写道:“景德一镇,僻处浮梁邑境,周袤十余 里……缘瓷产其地,商贩毕集,民窑二三百区,终 岁烟火相望,工匠人夫不下数十余方,靡不借瓷资生。”…每一瓷器的生产要顺次经过二十多 个加工阶段,并且在这每一个加工阶段中,还有更细致的分工。
(1) 根据材料并结合所学知识,概括高产农作物引进给明朝农业带来的变化和明中期白银内流推动商业发展的表现。
(2) 根据材料二并结合所学知识概括清代手工业发展的主要特点
(3) 根据材料一二结合所学知识概括明清时期工商业发展给思想文化领域带来的影响。
2021~2022学年度第一学期期中考试
高一历史试题答案
1-5 BCAAD 6-10 CCCBC 11-15 BAACA 16-20 CDCAB 21-25DCDBC
26(15分)(1)变动:秦:三公九卿(答出皇帝制度或君主专制中央集权也可)。 唐朝:三省六部制。(每点1分,共2分
史实:明朝设内阁;清朝设军机处。(每点1分,共2分)
(2)制度:西周:分封制 ;秦:郡县制;元:行省制(每点1分,共3分)特点:西周:贵族政治(血缘政治);秦以后:官僚政治(每点1分,共2分
(3)主要趋势:专制皇权逐步强化;中央集权日益加强(每点1分,共2分)
影响:积极:维护了社会稳定;有利于巩固统治;有利于巩固统一的多民族家;祖国疆域基本奠定;有利于经济文化交流发展;有利于民族融合。(答出任意2点即可。每点1分,共2分)
消极:导致政治日益腐败;文化专制钳制了人们的思想,摧残了文化;阻碍了资本主义萌芽的成长;阻碍了社会进步,导致中国逐渐落后于西方国家。(答出任意2点即可。每点1分,共2分)
27、(16分)(1)原因:受到官府和汉族地主豪强的剥削压迫;农耕文明的吸引;自然环境的变化。(每点2分,共6分)
(2)差异:材料一是少数民族由北方草原地向中原地区迁移,材料二是中原人口,主要是汉族向江南地区迁移。
影响:为江南地区补充了大量劳动力,推动了江南地区的开发。(每点2分,共6分)
(3)方式:迁徙(移民)、和亲、会盟、和议、册封、设机构、通婚、杂居、民族战争、经济(贸易)、政治改革等。((答出任意两点即可,每点2分,共4分))
28、(19分)
(1)变化:粮食产量增长;经济作物大量种植;农产品商品化程度提高;(每点2分,共6分)
表现:白银成为主要货币;商人资本雄厚;商人群体发展(商帮);长途和大额贸易发展较快;商业资本转向生产领域。(每点2分,共5分,答出任意3点给5分)
(2)特点:出现工场,使用雇佣劳动(出现资本主义萌芽);行业内部分工细密。(每点2分,共4分)
(3)影响:思想:儒家思想活跃,提出工商皆本思想;文化:明清小说和戏曲取得重要成就。(每点2分,共4分)
吉林省吉林市永吉县第四中学2022-2023学年高二上学期期末考试历史试题: 这是一份吉林省吉林市永吉县第四中学2022-2023学年高二上学期期末考试历史试题,共13页。试卷主要包含了商鞅变法时规定,明代继承前代“以例辅律”的传统,梁启超在《变法通议》中说等内容,欢迎下载使用。
吉林省吉林市永吉县第四中学2022-2023学年高二上学期期中考试历史复习试题: 这是一份吉林省吉林市永吉县第四中学2022-2023学年高二上学期期中考试历史复习试题,共16页。试卷主要包含了选择题,非选择题等内容,欢迎下载使用。
吉林省吉林市永吉县第四中学2022-2023学年高一上学期期中考试历史试题: 这是一份吉林省吉林市永吉县第四中学2022-2023学年高一上学期期中考试历史试题,共14页。试卷主要包含了本试卷分第Ⅰ卷和第Ⅱ卷两部分,下表是唐初对突厥采取的统治措施,宋代诗人杨万里说,宋太宗995年六月下诏指出等内容,欢迎下载使用。